
Danfoss OP-MPS Optyma Plus Condensing Unit for Refrigeration 
Instructions
- Optyma™ Plus electrical box ingress protection level is IP54 to avoid quick A2L refrigerant migration. Sealing needs to be maintained and any damage on sealing needs to be repaired appropriately. (See section 8 – Safety)
- E-Box door must always be closed during operation and after service/periodic maintenance.
- Installation and servicing of the condensing units by qualified personnel only. Follow these instructions and sound refrigeration engineering practice relating
to installation, commissioning, maintenance, and service. - The condensing unit must only be used for its designed purpose(s) and within its scope of application and according to instruction. Refrigerant to be
used as per specification with respect to the model. - Under all circumstances, the EN378 and other applicable local safety regulation requirements must be fulfilled.
- The condensing unit is delivered under nitrogen gas pressure (2 bar(gauge)) and hence it cannot be connected as it is; refer to the «installation» section
for further details. - The condensing unit must be handled with caution in the vertical position (maximum offset from the vertical: 15°)
- Condensing units can be used with A2L refrigerants, and necessary care to be taken during installation and servicing.
- In case of A2L refrigerants, all components on the refrigeration circuit must be A2L certified. Example: Evaporator and Expansion Valve.
- For PED Cat I models: A pressure relief valve shall be mounted in the refrigerant system during field installation. PRV should be mounted on receiver vessel.
- For PED Cat II models: Pressure Pressure relief valve is factory fitted with Condensing unit on liquid receiver with 34.5 ± 1 bar pressure setting. (See section 3.1 – PRV valve)
Relevant Standards and Directive
EN 378-2:2016: Refrigerating Systems And Heat Pumps-Safety And Environmental Requirements.
EN 60335-1: Household And Similar Electrical Appliances – Safety –Part 1: General Requirements
Low Voltage Directive n° 2014 / 35 / UE
Machinary Directive n° 2006 / 42 / CE
Pressure Equipment Directive (PED) no. 2014/68/EU
RoHS Directive 2011/65/EU
WEEE Directive 2012/19/EU
(Other local applicable standards)
Introduction
These instructions pertain to Optyma™ Plus condensing units OP-MPS, OP-MPT, OP-LPV and OP-MPI used for refrigeration systems. They provide necessary information regarding safety and proper usage of this product.
The condensing unit includes the following:
- Microchannel heat exchanger
- Reciprocating or scroll compressor
- Receiver with stop valve
- Ball valves with Schrader Valve
- Sight glass (Flare connections)
- Suction and Discharge Pressure transducers
(Schrader valve mounted) - High & low-pressure switches
- Filter drier (Flare connections)
- Electronic controller
- Main circuit breaker (Main switch with overload protection)
- Fan and compressor capacitors
- Compressor contactor
- Robust weatherproof housing
- P54 Fully pre-wired electrical panel
- AC Fan motor for H1 & H2 Models
- EC Fan motor for H3 models
- RV is fitted in PED Cat II models (Technical data sheet – Annex – A)
- Components connected are equipped with Schrader port
- Liquid injection controller (Module B Plus)
- The electronic expansion valve (ETS6) for Liquid injection*
* Only for P02 version models
Handling and storage
- Do not braze as long as the condensing unit is under pressure.
- A2L refrigerants are heavier than air, hence Danfoss recommends to install above ground level. Refer to Annex – A
- It is recommended not to open the packaging before the unit is at the final place of installation.
- Handle the unit with care. The packaging allows for the use of a forklift or pallet jack. Use appropriate and safe lifting equipment.
- Store and transport the unit in an upright position.
- Store the unit between -35°C and 50°C.
- Don’t expose the packaging to rain or a corrosive atmosphere.
- After unpacking, check that the unit is complete and undamaged.
Installation precautions
|
| Do not braze as long as the condensing unit is under pressure. |
| Place the unit in such a way that it is not blocking or hindering walking areas, doors, windows or similar. | |
| A2L refrigerants are heavier than air. Unit has to be installed above floor level to have a good compressor compartement ventilation. | |
| PRV: In PED Cat II models, PRV comes with installed. For PED Cat I models, PRV shall be mounted at field during installation. |
- Ensure adequate space around the unit for air circulation and to open doors. Refer to Annex – A for minimal values of distance to walls.
- Avoid installing the unit in locations which are daily exposed to direct sunshine for longer periods.
- Avoid installing the unit in aggressive and dusty environments.
- Ensure a foundation with horizontal surface (less than 3° slope), strong and stable enough to carry the entire unit weight and to eliminate vibrations (use grommets, pads or support) and interference.
- The unit ambient temperature may not exceed 63°C during off-cycle.
- Ensure that the power supply corresponds to the unit characteristics (see nameplate).
- When installing units for R454C, R455A and R1234yf refrigerants, use equipment specifically reserved for A2L refrigerant which was never used for other HFO, CFC or HCFC refrigerants.
- Use clean and dehydrated refrigeration-grade Copper / Aluminium tubes with appropriate thickness and silver alloy brazing material.
- Use clean and dehydrated system components.
- The suction piping connected to the compressor must be flexible in 3 dimensions to dampen vibrations. Furthermore piping has to be done in such a way that oil return for the compressor is ensured and the risk of liquid slug over in compressor is eliminated.
- In Optyma condensing unit has suction and liquid service valve with schrader port for field service operation
PRV Valve
|
| For Optyma™ Plus, Condensing units which are fall in PED cat II, PRV is factory fitted with 34.5 ±1 bar presetting. (See Technical data for PED category in Annex A). |
| For Optyma™ Plus, Condensing units which fall in PED cat I, PRV shall be fitted (See Technical data for PED category in Annex A). | |
| PRV is used as a damage limiting device, not as a pressure limiting device. |
- PRV to be fitted on the liquid receiver at 3/8″ NPT Connection. (Refer Coolselector2 for PRV spare part code). Use Locatite 554 for PRV fitment.
- Torque: 40Nm (Don’t exceed given torque )

- The installer needs to take care of where to blow the leaked refrigerant. Danfoss recommended blowing refrigerant away from condensing unit.
- Recommended to change PRV when after discharge, Changing refrigerant
- Don’t remove the seal and attempt to reset the valve.
- Valves must be installed vertically or Horizontally, but ensure PRV is fitted above the system’s liquid level.
- Ensure refrigerant is released safely to the atmosphere directly.
- In case of hazard, an additional spare kit has been designed in order to collect the released refrigerant. The kit should be installed with proper piping routing for the discharge of refrigerant safely. (See picture below)

- PRV should not be installed on the service valve.
- Replace PRV after cleaning out of the system or bared out.
- No Detachable joints and valves should not accessible to the public. All brazing joints should comply with EN 14276-2 and other permanent joints should comply with EN-16084.
Installation
- Installation/servicing of Optyma™ Plus condensing units must be carried out by qualified personnel with respect to applicable local/international regulations and with the correct user Personal Protective Equipment (PPE).
- The installation in which the condensing unit is installed must comply to pressure Equipment Directive (PED) 2014/68/EU. The condensing unit itself is not a ”unit” in the scope of this directive.
- The unit must be securely installed on a stable and rigid support. Refer to Annex – A.
- It is recommended to install the unit on a rubber grommets or vibration dampers (not supplied).
- It is possible to stack units on top of each other.
Unit Maximum stacking Housing 1 (Code no. 114X31– or 114X41–)
3 Housing 2 (Code no. 114X32– or 114X42–)
2 Housing 3 (Code no. 114X33– or 114×43–)
2 - When stacking, the topmost unit must be secured to the wall, as shown in picture 2.
- Slowly release the nitrogen holding charge through the schrader port.
- Connect the unit to the system as soon as possible to avoid oil contamination from ambient moisture.
- Avoid material entering into the system while cutting tubes. Never drill holes where burrs cannot be removed.
- Braze with great care using state-of-the-art technique and vent piping with nitrogen gas flow.
- Connect the required safety and control devices. When the schrader port is used for this, remove the dummy cap.
- It is recommended to insulate the suction pipe from evaporator up to the compressor inlet with 19 mm thick insulation.
- Make sure there is no refrigerant or damage inside unit and crack in pipes.
- Make sure that all components inside the electrical box are protected against electrical overload and “not a source of ignition” from its respective manufacturer for approved refrigerants.
- Field wiring must be routed through IP65 cable glands and cable entry plate only. For any additional wire routing drilling or piercing electrical panel sides is strictly prohibited.
- For field wiring, the only required hole to be pierced. No pierced hole should be left without cable in it. If undesired/unwanted piercing happens entire gland plate should be replaced.

- The Partition panel and the base plate have dedicated openings for pre ventilation, do not seal /obstruct/close the openings in any manner.

- In the event of uncertain leakages, to avoid refrigerant concentration in the compressor compartment, the Fan starts before the compressor with an ON time delay of 30 seconds for compressors.
- Copper piping material should comply with EN12735-1. And all pipe joints should comply with EN14276-2
- At filed installation, support to added according to size and weight. Recommended maximum spacing for pipe support as per EN12735-1 & EN12735-2
- Connecting pipes shall be made before opening the valves to permit refrigerant to flow between the refrigerating system parts.
Leak detection
Never pressurize the circuit with oxygen or dry air. This could cause fire or explosion.
- Do not use dye for leak detection.
- Perform a leak detection test on the complete system.
- The maximum test pressure is 25 bar.
- When a leak is discovered, repair the leak and repeat the leak detection.
Vacuum dehydration
- Never use the compressor to evacuate the system.
- Connect a vacuum pump to both the LP & HP sides for quicker and efficient evacuation.
- Vacuum pump must be certified to use in A2L refrigerant environment or ATEX certified
- Pull down the system under a vacuum of 500 µm Hg (0.67 mbar) absolute.
- Do not use a megohmmeter or apply power to the compressor while it is under vacuum as this may cause internal damage.
Electrical connections
- Verify that all electrical connections inside the condensing unit are properly fastened as they could have worked loose during transportation.
- Switch off and isolate the main power supply.
- Ensure that the power supply can not be switched on during installation.
- All electrical components must be selected per EN60335-1, EN60204 or local applicable standard and unit requirements.
- Refer to the wiring diagram for electrical connections details.
- All electrical components must be qualified to use A2L refrigerants and “not a source of ignition”.
- Ensure that the power supply corresponds to the unit characteristics and that the power supply is stable (Allowable voltage tolerance ±10% and Allowable frequency tolerance ±2,5 Hz).
- The power supply cables must be according to unit data for voltage, current and ambient conditions. Refer to Nameplate for voltage and current information.
- Protect the power supply cable and ensure correct earthing.
- Make the power supply according to local standards and legal requirements.
- The unit is equipped with an electronic controller. Refer to Manual 118U3808 for details.
- The unit is equipped with the main switch with overload protection and short circuit protection. The overload protection is factory preset but it is recommended to check the value before taking the unit in operation. The value for the overload protection can be found in the wiring diagram in the front door of the unit.
- The unit is equipped with high and low-pressure switches, which directly cuts the power supply to the compressor in case of activation. Parameters for high and low pressure cut outs are preset in the controller, and adapted to the compressor installed in the unit.
- P02 version models (OP-xxxxxxxxxP02E) are equipped with an Electronic circuit board to operate the Liquid injection Electronic Expansion Valve (Module B Plus). Refer to section “Module B Plus User Guide” of this manual.
- Optyma™ Plus condensing unit starting frequency need to be limited for reciprocating compressors.
- Without starting capacitor 5 starts per hour maximum.
- With starting capacitor 10 starts per hour maximum.
Safety
|
| The electrical box door should be in closed condition before connecting to power supply. |
| Discharge tube temperature will go upto 120°C during unit running condition. | |
| Recommended to install PRV inside unit and release of refrigerant should routed to the atmosphere directly. |
The unit has a liquid receiver with an Adapter Plug with 3/8” NPT connection. Installer/end user can select various options as mentioned in EN378-2: 2016 Article § 6.2.2.3
- The unit/installation into which the condensing unit is mounted/integrated must be in accordance with the PED.
- Beware of extremely hot and cold components.
- Beware of moving components. The power supply should be disconnected while servicing.
- As per EU F-gas regulation, R1234yf, R454C & R455A are considered as A2L refrigerants. Optyma™ Plus units are qualified with R1234yf, R454C & R455A. All precaution and safety measures to be taken care of before and after installation.
- All components should be compatible to use with specified refrigerants according to Optyma™ Plus condensing unit codes. Refer Annex A
- In order to avoid electric arc between hermetic connector pins, the compressor must not start or electrical tests such as dielectric strength must not be performed while the refrigerating system is under vacuum.
- Optyma™ Plus condensing units have pre-ventilation via condenser fan prior to compressor starting (30 seconds).
- Danfoss always recommends to main IP54 electrical box. In case of any damage to the rubber gasket (shown below), the customer should replace it immediately.
- The compressor has Internal overload protector (OLP). Its will protect compressor pressure going beyond 32 bar pressure.

- No valves and detachable joints shall be located in areas accessible to the general public except when they comply with EN 16084
- Refrigerant piping shall be protected or enclosed to avoid damage.
- Field piping should be installed such that it will be free from corrosive or salty environment to avoid corrosion in copper /Aluminum piping.
- In case of fire incidence, pressure increases due to increasing in temperature at receiver. Hence it is very important to install the PRV.
Filling the system
- Never start the compressor under vacuum. Keep the compressor switched off.
- Use only the refrigerant for which the unit is designed for.
- Before filling the refrigerant into the Optyma™ Plus condensing unit wear appropriate PPEs (Personal Protective Equipments).
- If additional oil is required please refer to the compressors label for type of oil. Check the Compressor application guideline for minimum oil level limit before refilling.
- For glide refrigerants such as R454C, R455A, R448A, R449A, R452A use liquid valve in the refrigerant cylinder to charge.
- Fill the refrigerant in liquid phase into the condenser or liquid receiver. Ensure a slow charging of the system to 4 – 5 bar for R404A/R507,R407A,R407F,R448A/R449A,R452A, R454C, R455A and approx. 2 bar for R134a, R513A & R1234yf.
- The remaining charge is done until the installation has reached a level of stable nominal condition during operation.
- Never leave the filling cylinder connected to the circuit.
- Do not put liquid refrigerant through suction line.
- It is not allowed to mix additives with the oil and/or refrigerant.
- When charging A2L refrigerant make sure that the charging area is well ventilated.
- The Liquid receiver is fitted with Rotolock Valve for service purpose. As a factory setting, the valve will be in completely OPEN position. During maintenance and Pump down, the Valve must be Rotated in Clockwise direction until it is in completely CLOSED position.
Suction, Liquid valves and Receiver Rotolock valves as Schrader port for service operation like Gas Charging, pressure measurement.
Setting the electronic controller
|
| Change controller parameter o37 to 1 in case of SPPR (Supply monitoring relay) retrofit. In case you add the SPPR option to protect the compressor please change the setting o37 from 0 to 1 |
| For P02 version models (OP xxxxxxxxxP02E), the o30 values are only 19= R404A / 40=R448A / 41=R449A / 51= R454C / 52 = R455A in controller |
| Fluid Group | Refrigerant | Parameter (o61*) |
| A2L | R455A & R454C | LLZ013 , LLZ015 & LLZ018 = 19 |
| A1 | R404A/R507, R452A, R448A &R449A | LLZ013 = 43 LLZ015 = 44 LLZ018 = 45 |
Refer Optyma™ plus controller installation – User manual (BC08728642552802)
- The unit is equipped with an electronic controller which is factory programmed with parameters for use with the actual unit. Refer to Manual 118U3808 for details.
- By default, the electronic controller display shows the temperature value for the suction pressure in °C. To show the temperature value for the condensing pressure, push the lower button Annex A; Picture 3.
- Remove controller terminal DI1 (room thermostat input) to avoid any unwanted compressor start. Put it back after settings been done.
The electronic controller is factory preset for R404A / R449A / R452A / R134a / R454C / R1234yf depending on the model of compressor mounted and application (Refer Optyma™ Controller installation manual 118U3808). If another refrigerant is used, the refrigerant setting must be changed. - Push the upper button for a couple of seconds. The column with parameter codes appears.
- Parameter r12 must be set to 0 before (software main switch= off).
- Push the upper or lower button to find parameter code o30.
- Push the middle button until the value for this parameter is shown.
- Push the upper or lower button to select the new value: 3 = R134a.17 = R507. 19 = R404A. 20 = R407C. 21 = R407A. 36 = R513A. 37 = R407F. 40 = R448A. 41 = R449A. 42 = R452A. 39 = R1234yf. 51 = R454C. 52 = R455A
- Push the middle button to confirm the selected value.
- Push the upper or lower button to find parame ter code r84 (r84 = Maximum allowable discharge temperature).
- Push the middle button, default maximum discharge temperature is 125°C
- If customer want to increase the valve, push the upper button to select the new value: 130°C. Push middle button to confirm the selected value.
- Maximum allowable discharge temperature (r84) should not exceed 130 °C
The Optyma Plus 114X33YY and 114X43YY units is equipped with EC Fan motor. Optyma Plus controller parameter F17 is modified to 2 for this, to activate the 0-10V fan speed control output. As a factory setting, the max. fan speed parameter F19 is set to 80%, to limit fan speed and noise emissions in residential areas. Installers can increase this max. speed up to 100%, if the emitted noise is not a constraint. Only for P02 version models, the Digital input, DI2 from the controller will be connected to the Module B+. This will indicate the Alarm, that stops the Compressor running in case of Module B+ failure. The Controller Parameter must o37 must be set to 1.
The speed variation of the EC fan motor will be controlled by the Optyma Plus controller, by measuring the difference between the Ambient Temperature and Saturated Condensing Temperature (Dew). Lesser the difference, higher the speed. The default factory set will be 8K. The adjustable range will be 2-20 K. To adjust, from the home screen of the Optyma controller (showing saturated suction Temperature), press the middle button and vary the value with upper or lower key.
Verification before commissioning
|
| Use safety devices such as a safety pressure switch and mechanical relief valve (not supplied) in compliance with both generally and locally applicable regulations and safety standards. Ensure that they are operational and properly set. |
| Check that the settings of high-pressure switches and relief valves don’t exceed the maximum service pressure of any system component. |
- Verify that all electrical connections inside the condensing unit are properly fastened as they could have worked loose during transportation.
- When a crankcase heater is required, the unit must be energized at least 12 hours before initial start-up and start-up after prolonged shutdown for belt-type crankcase heaters.
- The crankcase heater must be firmly fixed with a compressor shell. Ensure that it does not fall down and energizes in air.
- The electrical panel door must be firmly closed using the knob in the door panel.
- All interconnecting tubes with (liquid and suction) Optyma™ Plus condensing unit must be sized properly depending upon the evaporator location.
- Pressure drop in the suction and liquid line pipes must be evaluated as per evaporator location and distance (refer to coolselector2).
- Optyma™ Plus condensing units’ suction /discharge pressure must be within the operating envelope, never operate condensing unit suction pressure below absolute pressure (vacuum).
- The unit is equipped with a main switch with overload protection and short circuit protection. Overload protection is preset from factory, but it is recommended to check the value before taking the unit in operation. The overload protection value can be found in the wiring diagram in the unit front door.
- Check if discharge temperature sensor is firm and has proper contact with discharge pipe. Ensure that you have read the installation guideline that is delivered with the condensing unit
- Only use the correct refrigerant(s) as detailed on the data plate
- Check compressor oil level
- Check that all service valves are open
- Ensure the high pressure transmitter is open to the system
- Check all mechanical connections are tight
- Check all electrical overload settings are correct
Start-up
- Never start the unit when no refrigerant is charged.
- All service valves must be in the open position.
- Rotalock valve on the receiver must be turned 1 round to close direction to get the right condensing pressure for the pressure transmitter
- Check compliance between unit and power supply.
- Check that the crankcase heater is working.
- Check that the fan can rotate freely.
- Check that the protection sheet has been removed from the backside of condenser.
- Balance the HP/LP pressure.
- Energize the unit. Condenser fan must start promptly and after 30 seconds of time delay the compressor starts (pre ventilation).
- Eventual reverse rotation of a 3-phase compressor can be detected by following phenomena; the compressor doesn’t build up pressure, it has abnormally high sound level and abnormally low power consumption. In such case, shut down the unit immediately and connect the phases to their proper terminals.
- If the rotation direction is correct the low pressure indication on the controller (or low pressure gauge) shall show a declining pressure and the high pressure indication (or high pressure gauge) shall show an increasing pressure (only during startup).
Check with the running unit
- Check the fan rotation direction. Air must flow from the condenser towards the fan.
- Check current drawn and voltage.
- Check suction superheat to reduce risk of slugging.
- When a compressor sight glass is provided observe the oil level at start and during operation to confirm that the oil level remains visible.
- Respect the operating limits.
- Optyma™ Plus condensing units are designed to operate upto 43 degree Celsius. During normal operation or peak operation saturated dew point condensing temperature not to exceed
- corresponding to 63 deg Celsius for R404A/R507, R448A, R449A, R452A, R454C, R455A. Saturated dew point condensing temperature not to exceed corresponding to 65 deg Celsius for R134a, R513A & R1234yf.
- Check all tubes for abnormal vibration. Movements in excess of 0.15 mm require corrective measures such as tube brackets.
- When needed, the additional refrigerant in liquid phase may be added in the low-pressure side as far as possible from the compressor. The compressor must be operating during this process.
- Do not overcharge the system.
- Follow the local regulations for restoring the refrigerant from unit.
- Never release refrigerant to the atmosphere.
- Before leaving the installation site, carry out a general installation inspection regarding cleanliness, noise and leak detection.
- Record type and amount of refrigerant charge as well as operating conditions as a reference for future inspections.
- Check suction & discharge pressure and temperature.
- Check refrigerant charge and running currents of motors to ensure correct operation .
- Check compressor suction superheat to reduce risk of liquid slugging.
- Allow the system to run for 3 – 4 hours. Check compressor oil level and top up with the correct oil type as identified on the data plate of the unit and compressor.
- Recheck the compressor oil level again after 24 hours operation.
- Carry out final leak test and ensure all covers are fitted and all screws are fastened.
- Complete refrigerant labelling to comply with local standard
- Scroll Compressors are allowed to Operate at maximum of 12 Start/Stop cycles per hour.
- Reciprocating Compressors are allowed to Operate at maximum of 10 Start/Stop cycles per hour.
- Ensure maintenance is carried out in accordance with the installation instructions.
Emergency running without controller
In case of controller failure, the condensing unit can still be operated when the controller standard wiring is modified into a temporary wiring as described below.
|
| This modification may be done by authorized electricians only. Country legislations have to be followed. |
| Disconnect the condensing unit from power supply (turn hardware main switch off) | |
| The controller must be exchanged as soon as possible to avoid any lifetime reduction. |
- Contact of room thermostat at 24 – 25(i.e. DI1) must be possible to switch 250VAC.
- Remove wire 22 (safety input DI3) and wire 24 (room thermostat DI1) and put them together with an insulated 250 Vac 10mm² terminal bridge.
- Remove wire 25 (room thermostat DI1) and wire 11 (compressor supply) and put them together with an insulated 250VAC 10mm² terminal bridge.
- Remove wire 6 and connect it with terminal bridge for wire 11 and 25. A fan pressure switch or fan speed controller can be connected in series to wire 6.
- Remove wire 14 (crankcase heater) and connect it to the compressor contactor terminal 22.
- Remove wire 12 (supply crankcase heater), extend this wire by using an 250 Vac 10mm² terminal bridge and 1,0mm² brown cable and connect it to compressor contactor terminal 21.
- Remove the large terminal block from the controller terminals 10 to 19.
- Connect the condensing unit to power supply (turn hardware main switch on).
- For 114X33YY and 114X43YY unit with EC Fan motor, Open the fan motor terminal box and connect the 0-10V fan speed input to the 10V supply terminal
Maintenance
|
| Always switch off the power supply to the condensing unit by turning off the main switch before opening the fan panel |
| Internal pressure and surface temperature are dangerous and may cause permanent injury. Maintenance operators and installers require appropriate PPEs, skills, tools to carryout the maintenance activity. Tubing temperature may exceed 100°C and can cause severe burns. | |
| Ensure that periodic service inspections are performed to the system reliability and as required by local regulations are performed. |
To prevent system related problems, following periodic maintenance is recommended:
- Verify that safety devices are operational and properly set.
- Ensure that the system is leak tight.
- Check the compressor current drawn.
- Confirm that the system is operating in a way consistent with previous maintenance records and ambient conditions.
- Check that all electrical connections are still adequately fastened.
- Keep the unit clean and verify the absence of rust and oxidation on the unit components, tubes and electrical connections.
- M icro channel heat exchanger surface adequately cleaned to avoid clogging.
The condenser must be checked at least once a year for clogging and be cleaned if deemed necessary. Access to the internal side of the condenser takes place through the fan door. Microchannel coils tend to accumulate dirt on the surface rather than inside, which makes them easier to clean than fin-&-tube coils. - Switch off the power supply to the condensing unit by turning off the main switch before opening the fan panel.
- All electrical equipments, PPEs, tool must be compatible and approved to use with A2L refrigerants like R454C, R455A & R1234yf.
- Remove surface dirt, leaves, fibres, etc. with a vacuum cleaner, equipped with a brush or other soft attachment. Alternatively, blow compressed air through the coil from the inside out, and brush with a soft bristle. Do not use a wire brush. Do not impact or scrape the coil with the vacuum tube or air nozzle.
- Check if openings in partition panel and base plate are free for pre-ventilation.
- Before closing the fan door, turn the fan blade in a safe position, to avoid that the door hits the fan.
If the refrigerant system has been opened, the system has to be flushed with dry air or nitrogen to remove moisture and a new filter drier has to be installed. If evacuation of refrigerant has to be done, it shall be done in such a way that no refrigerant can escape to the environment. 
- Valve Fully Closed (Valve spindle entirely turned clockwise)
- 1,3 and 4 Connected
- 2 has not connection to other ports
- Valve opened some turns (valve spindle somwher between open & close)
- 1,2, 3 and 4 Connected
- Valve Fully Opened (Valve spindle entirely turned anti clockwise)
- 1,2 and 3 Connected
- 4 has no connection to other ports
Declaration of incorporation
- Pressure Equipment Directive 2014/68/EU EN 378-2:2016 – Refrigerating systems and Heat Pumps – Safety and environmental requirements-Parts 2: Design, construction, testing, marking, and documentation.
Low Voltage Directive 2014/35/EU EN 60335-1:2012 + A11:2014- Household and similar electrical appliances-Safety-Part- General requirements for all below-mentioned condensing units.
Eco-design DIRECTIVE 2009/125/ EC, establishing a framework for the setting of Eco-design requirements for energy-related products. REGULATION (EU) 2015/1095, implementing Eco-design Directive 2009/125/EC with regard to Eco-design requirements for professional refrigerated storage cabinets, blast cabinets, condensing units and process Chillers.
- General requirements for all below-mentioned condensing units.
- Condensing unit measurements are made according to standard “EN 13771-2:2017” – Compressor and condensing units for refrigeration-performance testing and test methods- part 2: Condensing units. Eco-design declaration; refer to Danfoss Coolselector®2 with the code number (114X….) to find the declaration.
Warranty
Always transmit the model number and serial number with any claim filed regarding this product. The product warranty may be invalied in following cases:
- Absence of nameplate.
- External modifications, in particular, drilling, welding, broken feet and shock marks.
- Compressor opened or returned unsealed.
- Rust, water or leak detection dye inside the compressor.
- Use of a refrigerant or lubricant not approved by Danfoss.
- Any deviation from recommended instructions pertaining to installation, application or maintenance.
- Use in mobile applications.
- Use in explosive atmospheric environment.
- No model and serial number transmitted with the warranty claim.
Disposal
Danfoss recommends that condensing units and oil should be recycled by a suitable company at its site.
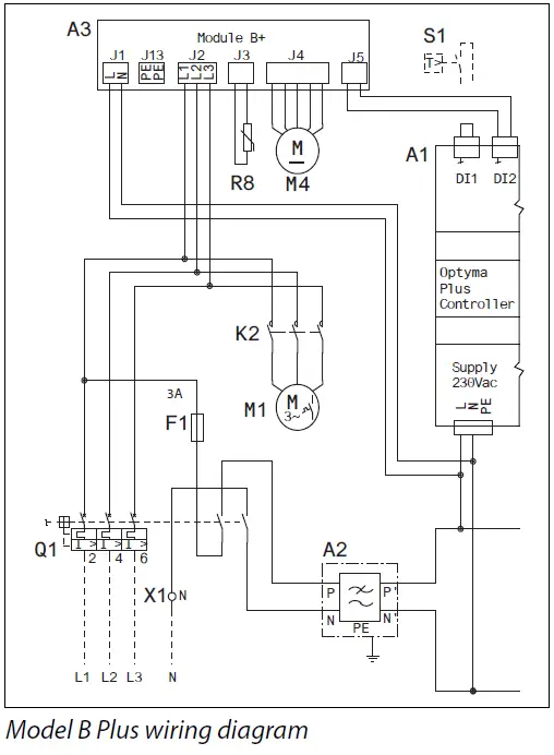
Module B Plus – User guide
Module B plus is an electronic circuit board used in P02 version models for automatic liquid injection into compressor scrolls set using an electronic expansion valve. 
Module B Plus
Module B plus is covered by touch protection cover as Picture 6.
Do not remove touch protection cover unless required. Switch of the unit before removing this cover. 
Application
Module B Plus controls liquid injection, and it also monitors the following parameters: Discharge gas temperature, phase sequence and phase failure.
Functional description
- Liquid injection
- Module B Plus can control discharge gas temperature. The default set point is 125 °C, this is required to run the condensing unit within safe envelope.
- Do not change this set point.
- When the compressor stops the liquid injection valve will be closed within 6 seconds.
- Discharge gas temperature overheat protection
- The discharge gas temperature sensor from Module B Plus can detect discharge gas temperature within the range -50 to 180°C, temperature measurement accuracy ±0.5°C. Discharge sensor is installed within 150mm from the compressor discharge port.
- If the discharge gas temperature is higher than Overheat Trigger Point (set point + 10 K)within 1 second, alarm relay (J5) will open. This status is named as DGT Overheat Static referring to Table 1. If the discharge gas temperature is lower than Reset Point (Set Point -15 °C) continuously for 5 minutes, the alarm relay (J5) will close. This 5 minutes delay status is named as DGT Reset Delay.
- If the discharge gas temperature overheats more than 5 times within 1 hour, alarm relay (J5) locks on open status and only can be reset by resetting Module B Plus power supply manually (switch off the unit and switch-on again after some time). This status is named as DGT Overheat Lock, refer table 1 for error identification.
- If the discharge gas temperature sensor is malfunctioning, i.e. Sensor Open, Sensor Short circuit or Out of Range, alarm relay (J5) locks on open status too, refer table 1 for error identification.
- Phase protection
- Phase sequence and missing phase detection will only be performed every time the compressor was powered on. If a wrong phase status Phase Loss or Phase Reverse detected, within 4.5s to 5s, alarm relay (J5) will open and lock on open status. This lock on open status only can be reset by resetting Module B Plus power supply manually, refer table 1 for error identification.
- User interface
- Module B Plus powers on, power LED 1 will be solid red all the time. When the Module is powered off, power LED 1 will be off. If Module B Plus powers on and has no error, status LED 2 will be solid green on. Refer picture 6 for LED 1 and LED 2 location on module B plus.
- If Module B Plus powers on, and detects an error, status LED 2 will be yellow and red blinking one second alternately. Detail blink code see table 1.

- Module B plus communication with Optyma Plus controller.
- When alarm relay (J5) is open, signal is communicated to Optyma controller digital input 2 (DI2), which enables safety alarm (A97) in Optyma plus controller and power supply to compressor will be stopped immediately.

Category
Yellow Blink Times Red Blink Times Error
Description
Action
Discharge gas temperature
1
1
DGT Overheat static/ DGT Reset Delay Discharge gas temperature is higher than compressor stop trip point Check if Optyma Controller shows safety alarm (A97). If yes, wait till it gets resolved automatically. If this error is observed frequently, check if unit is running in recommended envelope. 2 DGT Overheat Lock DGT Overheat Static occurs 5 times within 1 hour Reset Module B Plus supply manually (switch-off the unit and switch-on again after some time). 3
DGT out of range DGT is out of normal range (-50 … 180°C) Check if discharge gas temperature sensor is mounted properly on discharge line. Check discharge gas temperature on Optyma Plus controller parameter U27 (should be within -50 … 180°C). 4
DGT Sensor Open / DGT Sensor Short Discharge gas temperature sensor open/short circuit Check discharge temperature sensor and connection. Triple Phase
2
1
Phase Loss One phase signal loss Check 3-Phase power supply (J2) to Module B Plus, if one of the 3 phases is missing. If yes, do correct power supply connection and reset Module B Plus manually (switch-off the unit and switch-on again after some time). 2
Phase Reverse Incorrect phase connection Check 3-Phase power supply (J2) to Module B Plus, if 3 phases are in correct sequence. If not, do correct power supply connection in sequence and reset Module B Plus manually (switch-off the unit and switch-on again after some time). Table 1: Error Blink Code (LED 2 Yellow -Red Blink code)
- When alarm relay (J5) is open, signal is communicated to Optyma controller digital input 2 (DI2), which enables safety alarm (A97) in Optyma plus controller and power supply to compressor will be stopped immediately.
Annex – A
Technical data (English)
Name plate
* For exact values please refer name plate in unit
- A: Model
- B: Code number
- C: Serial Number and bar code
- D: EAN number
- E: Refrigerant
- F: PED Category
- G: Application, Ingress Protection
- H: Maximum Allowable Pressure (HP side)
- I: Maximum Allowable Pressure (LP side)
- J: Test Pressure
- K: Maximum allowable Design Temperature
- L: Pressure Relief Valve set pressure
Picture 1: Minimum mounting distancesUnit X [mm]
Y [mm]
W [mm]
Housing 1 (Code no. 114X31– or 114X41–) 250 550 460 Housing 2 (Code no. 114X32– or 114X42–) 250 650 530 Housing 3 (Code no. 114×33– or 114×43–) 250 760 580


- A: Up/Menu button
- B: Select / Confirm
- C: Down button


Designation system for the Optyma™ Plus range 
| 1 | Application |
| M = MBP | |
| L = LBP | |
| 2 | Package |
| Condensing unit family: P = Plus | |
| 3 | Refrigerant |
| T = R404A/R507,R455A,R454C,R448A/R449A,R452A | |
| S = R134a, R513A, R1234yf | |
| V = R454C, R455A, R452A, R404A/R507 | |
| I = R404A / R507, R134a, R407A, R407F, R448A, R513A, R449A, R452A, | |
| R454C, R455A | |
| K = R448A, R449A, R404A, R452A, R455A, R454C | |
| 4 | Condenser |
| M = Microchannel heat condenser | |
| 5 | Swept volume |
| Displacement in cm3: Example 034 = 34 cm3 | |
| 6 | Compressor platform |
| DP/DX/DS = Fixed speed Reciprocating compressor | |
| ML/LL = Fixed speed Scroll Compressors | |
| 7 | Version |
| P00: Optyma™ Plus (see Version table) | |
| P02: Optyma™ Plus with Liquid injection (see version table) | |
| 8 | Voltage code G = 230V/1-phase compressor & fan E = 400V/3-phase compressor & 230V/1-phase fan |
Version control 
Technical data
| Application | Code | Model | Compressor Model | Electrical Code | Refrigerant | Receiver (L) | PED category* | PS | Suction Valve | Liquid Valve | Housing | Unit Dimensions (mm) | ||
| bar | Inch | Inch | H | W | L | |||||||||
|
LBP | 114X3110 | OP-LPVM016DPP00G | DPT16LA | G | V | 1.3 | I | 32 | 3/8″ | 3/8″ | H1 | 650 | 941 | 406 |
| 114X3201 | OP-LPVM026DSP00G | DST26NA | G | V | 3.4 | II | 32 | 1/2″ | 1/2″ | H2 | 813 | 1090 | 480 | |
| 114X3202 | OP-LPVM034DSP00G | DST34LA | G | V | 3.4 | II | 32 | 1/2″ | 1/2″ | H2 | 813 | 1090 | 480 | |
| 114X3204 | OP-LPVM048NTP00G | NTZ048-5 | G | V | 3.4 | II | 32 | 5/8″ | 3/8″ | H2 | 813 | 1090 | 480 | |
| 114X3205 | OP-LPVM048NTP00E | NTZ048-4 | E | V | 3.4 | II | 32 | 5/8″ | 3/8″ | H2 | 813 | 1090 | 480 | |
| 114X3207 | OP-LPVM068NTP00E | NTZ068-4 | E | V | 3.4 | II | 32 | 5/8″ | 3/8″ | H2 | 813 | 1090 | 480 | |
| 114X3304 | OP-LPKM067LLP02E | LLZ013T4 | E | K | 6.2 | II | 32 | 3/4″ | 1/2″ | H3 | 965 | 1441 | 531 | |
| 114X3305 | OP-LPKM084LLP02E | LLZ015T4 | E | K | 6.2 | II | 32 | 3/4″ | 1/2″ | H3 | 965 | 1441 | 531 | |
| 114X3306 | OP-LPKM098LLP02E | LLZ018T4 | E | K | 6.2 | II | 32 | 3/4″ | 1/2″ | H3 | 965 | 1441 | 531 | |
|
MBP | 114X4107 | OP-MPTM008DYP00G | DLY80RAb | G | T | 1.3 | I | 32 | 3/8″ | 3/8″ | H1 | 650 | 941 | 406 |
| 114X4111 | OP-MPTM009DYP00G | DLY90RAb | G | T | 1.3 | I | 32 | 3/8″ | 3/8″ | H1 | 650 | 941 | 406 | |
| 114X4113 | OP-MPTM012DPP00G | DPT12RA | G | T | 1.3 | I | 32 | 3/8″ | 3/8″ | H1 | 650 | 941 | 406 | |
| 114X4114 | OP-MPTM014DPP00G | DPT14RA | G | T | 1.3 | I | 32 | 3/8″ | 3/8″ | H1 | 650 | 941 | 406 | |
| 114X4115 | OP-MPTM018DXP00G | DX18Tba | G | T | 1.3 | I | 32 | 3/8″ | 3/8″ | H1 | 650 | 941 | 406 | |
| 114X4237 | OP-MPTM022DSP00G | DS22TB | G | T | 3.4 | II | 32 | 1/2″ | 1/2″ | H2 | 813 | 1090 | 480 | |
| 114X4238 | OP-MPTM026DSP00G | DS26TB | G | T | 3.4 | II | 32 | 1/2″ | 1/2″ | H2 | 813 | 1090 | 480 | |
| 114X4239 | OP-MPTM026DSP00E | DS26T3 | E | T | 3.4 | II | 32 | 1/2″ | 1/2″ | H2 | 813 | 1090 | 480 | |
| 114X4243 | OP-MPSM026CSP00G | CS26TB | G | G | 3.4 | I | 32 | 1/2″ | 1/2″ | H2 | 813 | 1090 | 480 | |
| 114X4244 | OP-MPSM030CSP00G | CS30TB | G | G | 3.4 | I | 32 | 1/2″ | 1/2″ | H2 | 813 | 1090 | 480 | |
| 114X4241 | OP-MPTM034DSP00G | DS34TB | G | T | 3.4 | II | 32 | 1/2″ | 1/2″ | H2 | 813 | 1090 | 480 | |
| 114X4242 | OP-MPTM034DSP00E | DS34T3 | E | T | 3.4 | II | 32 | 1/2″ | 1/2″ | H2 | 813 | 1090 | 480 | |
| 114X4204 | OP-MPIM034MLP00E | MLZ015T4 | E | I | 3.4 | II | 32 | 3/4″ | 1/2″ | H2 | 813 | 1090 | 480 | |
| 114X4205 | OP-MPIM034MLP00G | MLZ015T5 | G | I | 3.4 | II | 32 | 3/4″ | 1/2″ | H2 | 813 | 1090 | 480 | |
| 114X4206 | OP-MPIM046MLP00E | MLZ021T4 | E | I | 3.4 | II | 32 | 3/4″ | 1/2″ | H2 | 813 | 1090 | 480 | |
| 114X4207 | OP-MPIM046MLP00G | MLZ021T5 | G | I | 3.4 | II | 32 | 3/4″ | 1/2″ | H2 | 813 | 1090 | 480 | |
| 114X4208 | OP-MPIM057MLP00E | MLZ026T4 | E | I | 3.4 | II | 32 | 3/4″ | 1/2″ | H2 | 813 | 1090 | 480 | |
| 114X4209 | OP-MPIM057MLP00G | MLZ026T5 | G | I | 3.4 | II | 32 | 3/4″ | 1/2″ | H2 | 813 | 1090 | 480 | |
| 114X4306 | OP-MPIM068MLP00E | MLZ030T4 | E | I | 6.2 | II | 32 | 7/8 | 5/8″ | H3 | 965 | 1441 | 531 | |
| 114X4307 | OP-MPIM068MLP00G | MLZ030T5 | G | I | 6.2 | II | 32 | 7/8 | 5/8″ | H3 | 965 | 1441 | 531 | |
| 114X4309 | OP-MPIM080MLP00E | MLZ038T4 | E | I | 6.2 | II | 32 | 7/8 | 5/8″ | H3 | 965 | 1441 | 531 | |
| 114X4312 | OP-MPIM080MLP00G | MLZ038T5 | G | I | 6.2 | II | 32 | 7/8 | 5/8″ | H3 | 965 | 1441 | 531 | |
| 114X4314 | OP-MPIM108MLP00E | MLZ048T4 | E | I | 6.2 | II | 32 | 7/8 | 5/8″ | H3 | 965 | 1441 | 531 | |
Annex – B,
GA & PID Drawings
OP-MPT, OP-LPV 


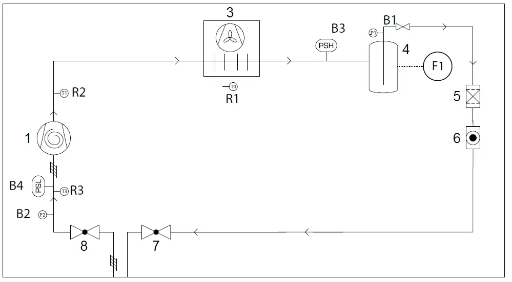
Legend
A Ø12 Hole for Mounting
B Sight Glass
C Controller Display
P00 Models: OP-MPT, OP-LPV, OP-MPS, OP-MPI 
P02 Models: OP-LPK 
- Compressor
- Electric Expansion Valve
- Micro Channel Heat Exchanger with axial fan
- Refrigerant receiver with rotalock valve
- Filter Drier
- Sight Glass
- Liquid Ball Valve
- Suction Ball Valve
- B1 Condensing Pressure Transducer (P1)
- B2 Suction Pressure Transducer (P2)
- B3 High Pressure cartridge Switch (auto-reset) (PSH)
- B4 Low Pressure cartridge Switch (auto-reset) (PSL)
- F1 Pressure Relief Valve (PED category II models only)
- R1 Ambient Temperature sensor (T4)
- R2 Discharge Temperature Sensor (T2)
- R3 Suction Temperature Sensor (T3)
- R8 Discharge Temperature Sensor (T1)
Annex – C,
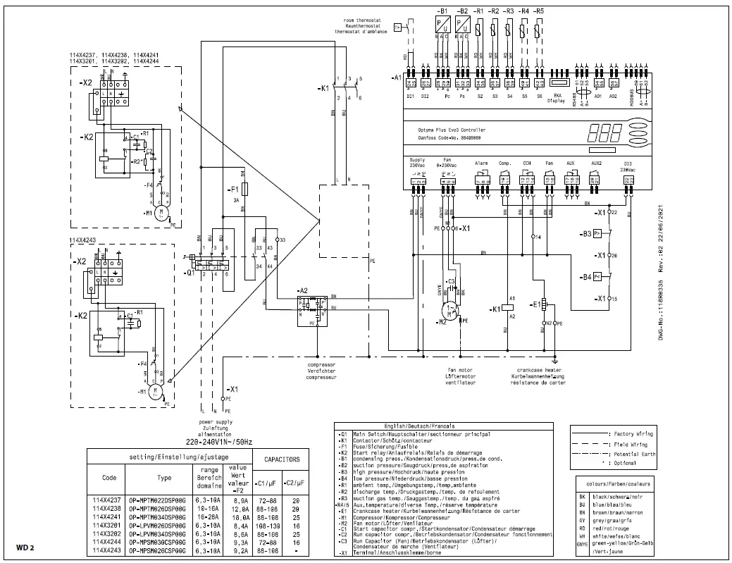
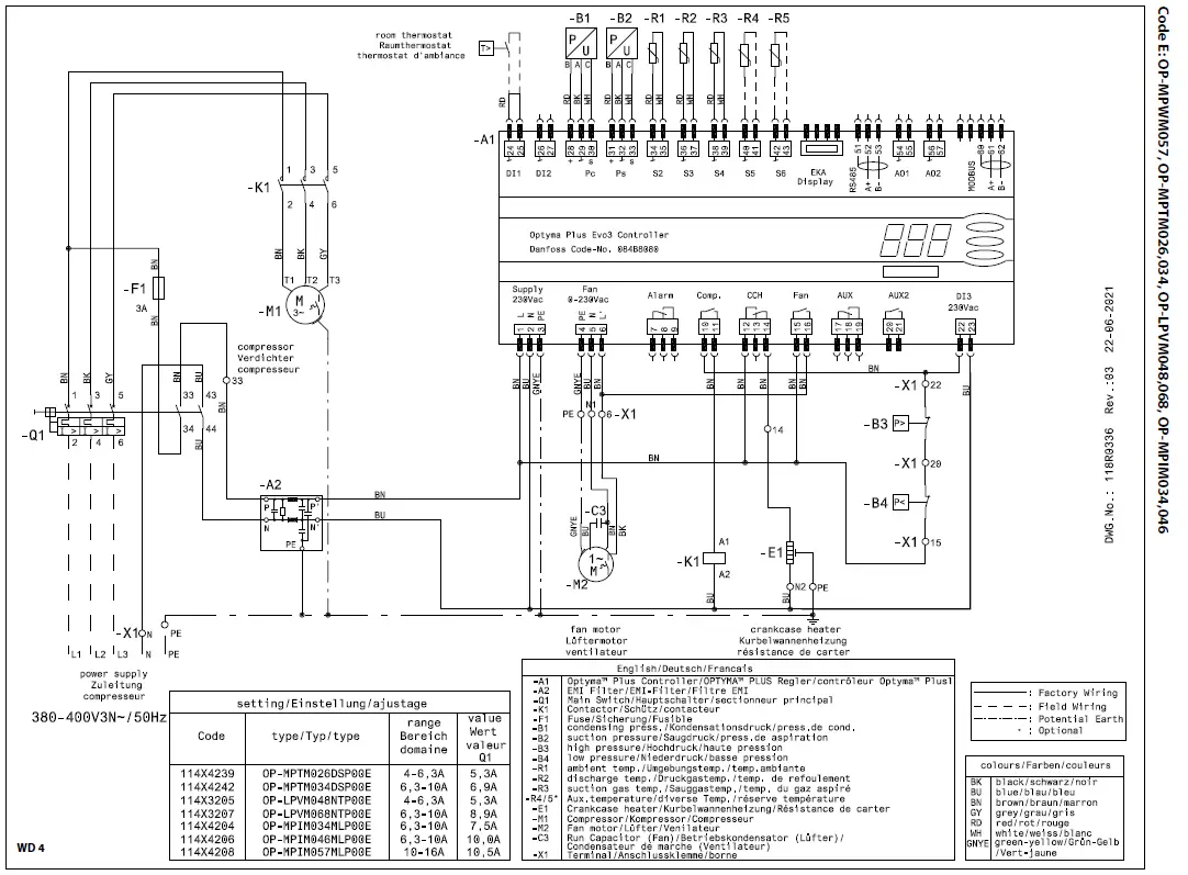
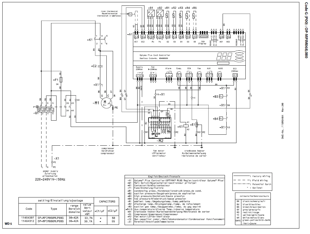
Wiring Diagram
Code G : OP-LPVM016, OP-MPTM008,009,012,014,018 
Code G : OP-MPTM022,026,034, OP-LPVM026,034,OP-MPSM,026,030 
Code G: OP-LVM048,068, OP-MPIM034,046,057
Code E: OP-MPWM057, OP-MPTM026,034, OP-LPVM048,068, OP-MPIM034,046 
Code G (P00) : OP-MPIM068,080 
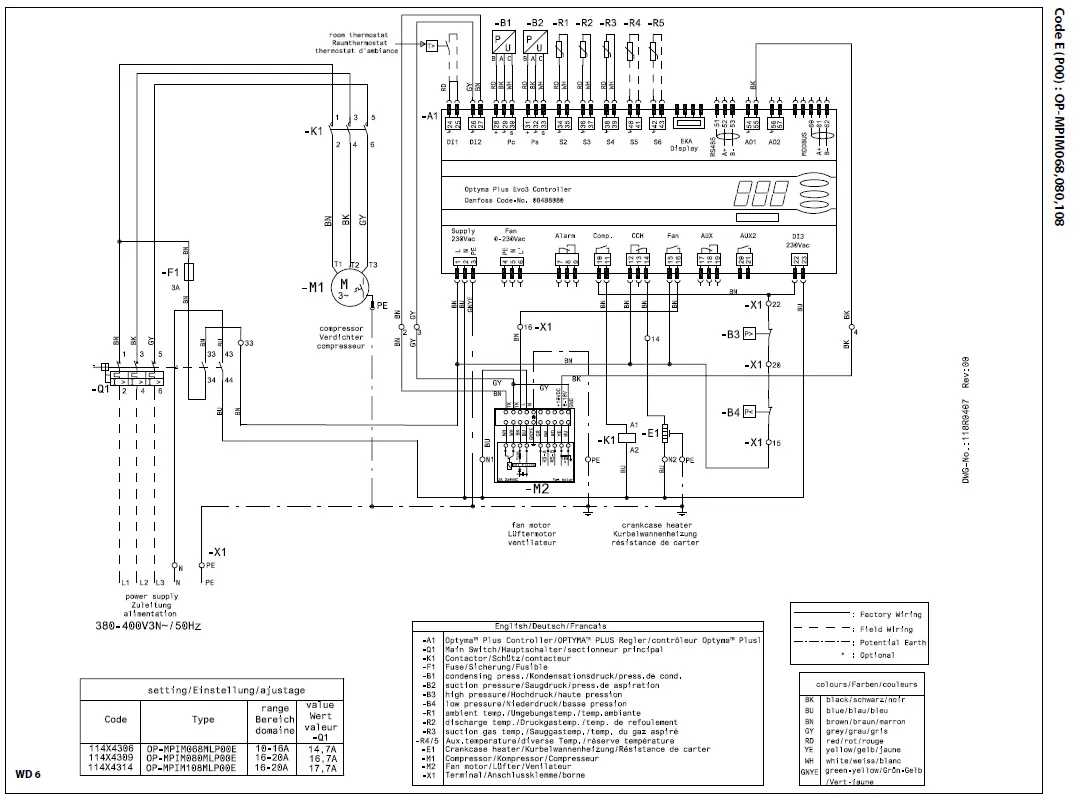
Code E (P00) : OP-MPIM068,080,108 
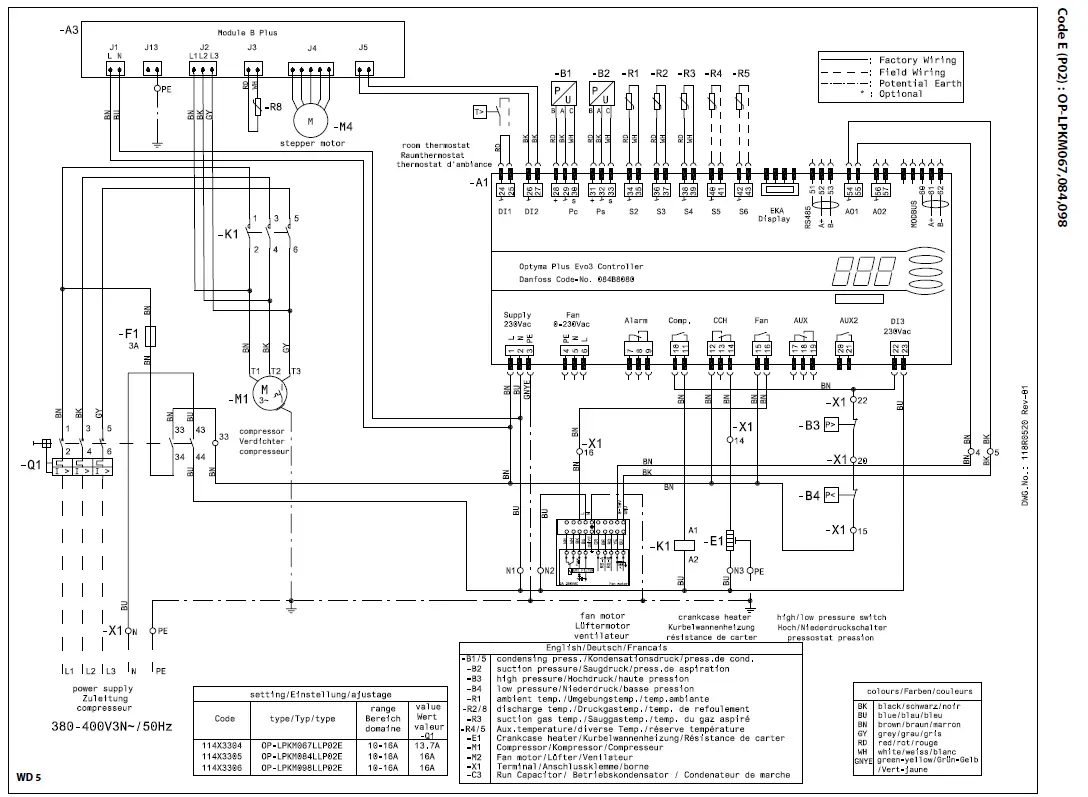
Code E (P02) : OP-LPKM067,084,098 
- A1 : Optyma™ Plus Controller
- A2 : EMI Filter
- A3 : Liquid Injection Controller
- B1,B5 : Condensing Pressure Transducer B2 : Suction Pressure Transducer
- B3 : High Pressure Switch (OFF = 31bar(g), ON = 24bar(g))
- B4 : Low Pressure Switch (OFF = -0,3bar(g), ON = 0,5bar(g))
- C1 : Start Capacitor (Compressor)









Picture 1: Minimum mounting distances



















