temperzone CWP Ducted Water Cooled Packaged Air Conditioners

GENERAL
Introduction
Follow these instructions to ensure the optimum performance, reliability and durability.
Units must be installed in accordance with all national and regional and local regulations and bylaws.
The appropriate permits must be acquired and adhered to. Seismic restraints must be fitted if required.
The accompanying ‘R32 Handling Ducted Units’ pamphlet forms part of these Installation & Maintenance instructions.
WARNING.
These units use R32 refrigerant (Class A2L) which is mildly flammable.
The system shall be installed, operated and stored in a adequately ventilated space where there is no continuously operating open flames (eg an operating gas appliance) or other R32 ignition source. If the refrigerant gas comes into contact with fire, a poisonous gas may occur. Be aware that R32 does not contain an odor.
INSTALLATION
Positioning & Mounting
CWP units are designed to be fitted in a ventilated cupboard or closet and used with simple, short duct layouts. Units should be located as close to the space to be air conditioned as acoustic criteria allows.
When determining the position of the air conditioner, allow adequate space around the unit to facilitate water pipe/hose connections, condensate drainage, future servicing and maintenance.
For apartment/hotel buildings, locate the units as close as possible to the shared foyer/corridor of each floor of the building to minimise the length and cost of water piping, and electrical conduit.
The CWP unit has two pair of IN/OUT water connections (top or front). Choose the best pair to suit your application.
For major changes of components, the whole unit would need to be removed from a tight closet space. Please consider this when installing the CWP. This should include, but not be limited to, the use of isolation valves and barrel unions on waterlines, easily accessible electrical isolations on all external (including control circuit) power supply, and easily detached flexible duct connection.
Ensure there is enough working space in front of the electrical access panel. Allow adequate clearance for the filter to be removed for cleaning.
Ventilation of the installation space, at the base level, permits refrigerant to disperse in the unlikely event of a leak.
In the unlikely event of a condensate drain blockage, there is an overflow drain hole in the base of the unit. We recommend installing a safety drain tray beneath the unit.
Fasten the unit to a solid base using at least two of the four mounting points in the feet. Some commercial rubber pads between the unit feet and the base can minimize transmission of vibration. Alternatively, use holding straps to secure the unit to the place.
Condensate Drain
Mount the unit level as it comes with a sloping drain tray. The unit condensate drain is ‘U’ trapped inside the unit, therefore NO EXTERNAL TRAP REQUIRED.
The external drain line must not be trapped or piped to a level above the drain tray.
The drain line must be maintained at least 19 mm ID along its full length. A vent pipe is recommended (refer figure 1).
Check drain by pouring water into the drain tray (at the coil, behind the filter) and ensuring that it clears (with the unit operating). Failure to adhere to these instructions could cause flooding. If necessary, fit an external condensate lift-pump to assist in achieving adequate slope in the drain line.
Do not install the drain line in front of any access panel.
Air Ducts, Filters and Grilles
Rigid Ducting:
- Use flexible connections between unit and rigid ducting.
- Use appropriately sized insulated ducting with consideration for noise transmission through the ducting (refer Appendix II).
- Option: If access to the unit’s air filter is restricted, then a return air grille with filter incorporated could be installed.
- Supply air grilles should be selected and installed to avoid draughts and noise but give good air distribution.
WATER CONNECTION
General
The CWP unit has two pair of IN/OUT water connections (top and front). The unused pair must be securely capped off. IN/OUT water connections are male BSP pipe threaded. The unit can be piped directly or using two temper zone flexible high pressure water hoses (recommended optional extra) which have tapered hydraulic female swivel union fittings at each end. Visit www.temperzone.biz for installation detail; model search ‘water hose’.
Sediment free water supply is required for correct heat rejection performance. Ensure water circuit is maintained and sediment free. Any contaminants may need to be pre-filtered by external means, particularly where open cooling towers are used. Un-maintained water quality can lead to nuisance tripping and premature corrosion.
If a closed loop water system is used, with treatment, it may be considered unnecessary to have water filtering in the main supply loop.
Note: Always install isolating valves and a Stat valve set to ensure the correct CWP design waterflow. It is recommended that the water supply system be fitted with a water flow switch and water flow verification circuit. These items prevent the CWP units from going into fail safe lockout status due to a loss of water flow.
Failure to install the above items could require the resetting of all CWP units in the system – by breaking the power supply to each unit or by Modbus command (if installed).
Water Control
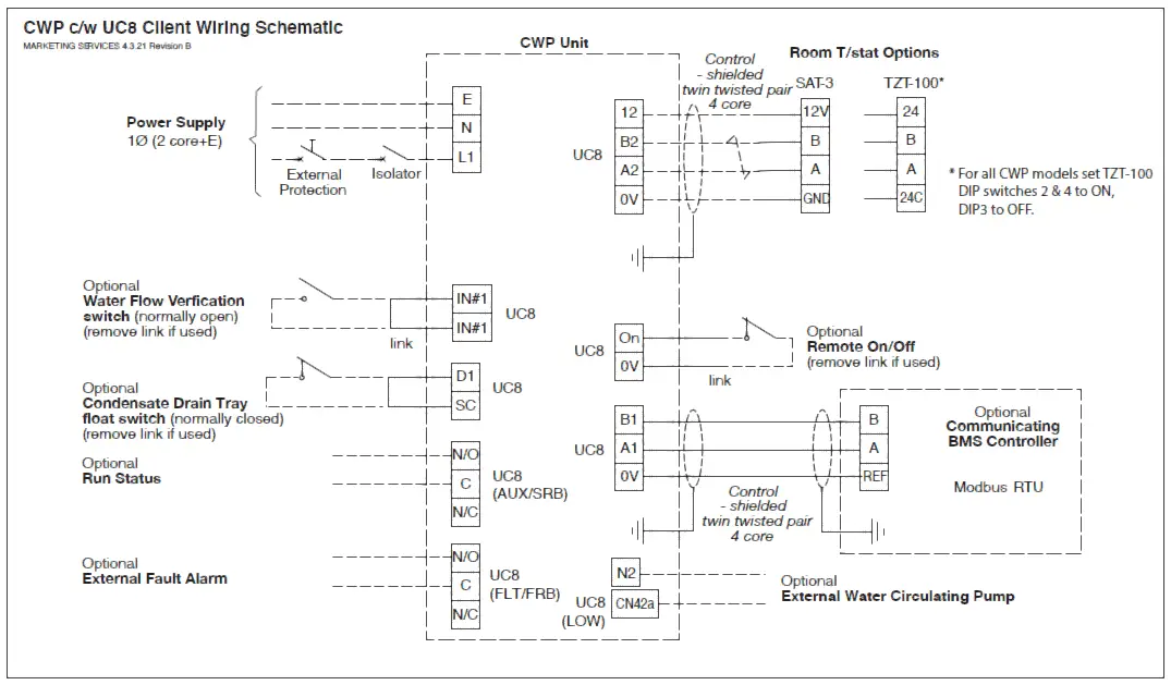
A motorised water shut-off valve is supplied built-in and connected to the UC8 controller; refer wiring diagram. The valve is closed when the compressor is off.
This valve control system ensures water does not flow through the unit when it is not operational for a long period of time, thereby reducing the overall central pump power usage. The UC8 controller performs a periodic water-flush-cycle to minimizes the risk of stagnant water and settling of particulate deposits when the unit is off for long periods.
Circuit Balancing Valve
An external circuit balancing valve must be fitted to maintain water flow at a constant rate. The minimum water flow rates in litres per second (l/s) are stated in the supplied Specifications Data sheet.
The CWP unit controller (UC8) will protect the refrigeration system of the unit under severe operating conditions. On heating cycle it protects to ensure the evaporating temperature does not drop below freezing for an extended period. The extreme lowest leaving water temperature needs to be such that the unit does not cut-out on protection and will be above approx. 4°C. This can be achieved by a combination of the Entering Water Temperature (EWT) and the reduced flow rate. Water flow needs to be balanced to suit the system design. Refer Technical Data for acceptable water flow rates and pressure drop data.
Air / Water Flow
Refer to CWP Technical Data pamphlets at www.temperzone.biz for detailed information on air handling performance and water flow rates.
Water Circulating Pump & Flow Verification Options
In order to promote efficiency and avoid running the water circulation pump unnecessarily, the unit’s UC8 Controller can be used to control the activation of the pump prior to running the compressor. After the activation signal is sent to the external water circulating pump, the UC8 waits for the flow verification contact to close (if present) before starting the compressor (refer wiring diagram, p.7). The UC8 will also de-activate the pump when the compressor stops.
Heating Operation
On heating, the UC8 looks at the entering water temperature and if this is below 10°C it will activate the electric standby elements to warm the air stream and achieve the room thermostat setpoint. If the water temperature is above 10°C, the CWP will action the reverse cycle heating and compressor. If the evaporating temp. consistently stays below -10°C and/or the entering water temp. drops consistently below 5°C , the UC8 will stop the compressor and revert to standby electric heat.
WIRING
General
Electrical power wiring must be fitted and certified by persons with appropriate qualifications and certification and comply with local and national standards.
Where applicable, a signed ‘Certificate of Compliance’ must be left with the unit for insurance purposes.
Power to Unit
All power wiring is to be done to the appropriate electrical standard of the country in which the unit is being installed.
The person installing the wiring is responsible for the correct selection of wiring size and auxiliary components. See the Specification Sheet for supply voltage range, frequency, phase and maximum operating current . Wire the unit directly from the Electrical Distribution Board.
The unit should have its own dedicated circuit breaker on the Distribution Board and a lockable isolator switch should be installed in accordance with the applicable wiring regulations.
Control
Room Temperature Controller
The thermostat should be set within the recommended operating range of between 19°C and 30°C.
Various options are available to control the air conditioning unit operation.
- Temper zone TZT-100 Wall Thermostat. Refer to www.temperzone.biz for features and installation details; model search ‘TZT-100’. Separate ‘Installer’ and ‘User’ instructions are supplied with the TZT-100 for installation and operation.
- The Temper zone SAT-3 Wall Thermostat. Refer to www.temperzone.biz for features and installation details; model search ‘SAT-3’.
A separate instruction booklet comes with the SAT-3 for installation and operation.
Remote temperature sensors are available separately and can be installed to enhance the systems functionality.
Note: Ensure the remote sensor wires are run separately and away from main power supply wires, including the interconnecting cable. - BMS Control via dry contact and analog inputs: the unit controller (UC8) offers facilities to connect a BMS system via a set of of no-voltage contacts and
0- 10V dc analog signals. - BMS control via Modbus over RS485. For a full list of the Modbus control setup, settings and read/write parameters. Contact Temper zone for details, or visit www.temperzone.biz; model search ‘BMS’.
UNIT PROTECTION
General
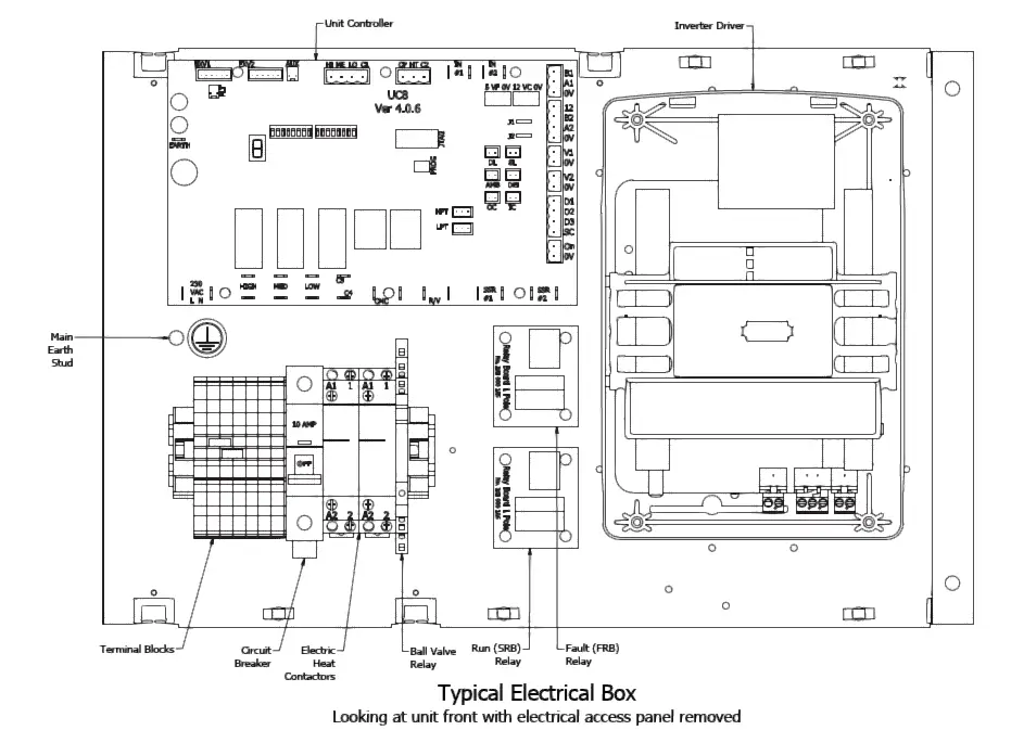
Unit protection is incorporated in the UC8 Controller board. A high pressure lockout protects the unit in the event of either water flow failure in cooling mode, fan failure in heating mode, or a loss of refrigerant. Units include an anti rapid cycle timer for compressor on/off protection.
On CWPSR units the unit’s controller (UC8) protects against freezing of the water within the unit on heating mode. There are relay boards supplied for both common fault output and run status indication (refer 7.5).
Refer to UC8 Controller label on the unit for operation & fault diagnostics information, or visit www.temperzone.biz.
Note: Lockout protection can be reset by switching
the unit’s power supply off and on. Lockout protection can also be reset by Modbus connection. For detailed information about control via Modbus RTU refer to document UC8 Modbus communications available at www.temperzone.biz; model search ‘UC8’.
Electric Heating
Electric element/s are totally enclosed within the unit and are supplied with auto (90°C) and manual (120°C) high temp. safety thermostats required to meet AS/NZS 60335.2.40 2006. A fan run-on timer for rapid heat dissipation is incorporated into the UC8 as well as a 70° fast acting temperature sensor to ensure overall safety.
UC8 Controller Options
For more information on the functions, operation and options provided by the UC8 Controller (eg thermostat options, remote on/off, BACnet BMS control via Modbus over RS485, DRED, data logging), refer www.temperzone.biz; model search ‘UC8’.
START-UP PROCEDURE
Power
- Check the unit is electrically connected in accordance with the wiring diagrams.
- Check all wiring connection and terminal tightness.
- Switch ON the Main distribution board circuit breaker and the local isolator.
- Ensure the thermostat is OFF.
- Check the supply voltage.
Fan
Various options are available if either High speed or Low speed need adjusting:
- The UC8 in the unit can be used to adjust the fan speed (applies only when the TZT-100 is used, or other compatible alternative):-
- Ensure the compressor is off and the thermostat or BMS does not request for the compressor to start.
- To adjust the fan High speed press and hold down the SW3 push button on the ‘0’ [release] ‘1’ [long press] ‘t’; [short press] repeat to find ‘H’, then [long press] to select.
- The fan will start and run at the ‘High’ speed setting (factory default setting is 5.0V). The display will show the value (‘5.0’) and the indoor fan will run at the selected speed.
- Each following press on the SW3 push button increases the indoor fan control voltage in steps of 0.5V, up to a maximum of 10.0V. Pressing the push button again when value 10.0 is shown returns the fan control voltage down to the minimum value of 3.0V and back up again.
- When the desired setting for high fan speed is displayed, [long press] to select and save. The controller then exits the menu and the fan stops. vi. To adjust the fan Low speed hold down the SW3 push button on the circuit board until the display shows: ‘0’ [release] ‘1’ [long press] ‘t’; [short press] repeat to find ‘L’, then [long press] to select. The fan will start and run at the Low speed setting. The factory default value is 5.0V
- Repeat steps (iv) and (v) to adjust the fan Low speed setting. The minimum control voltage for Low speed is 1V and the maximum control voltage for Low speed is 8V. (Note: A ‘low’ control voltage of less than 2V is not recommended.) If ‘low’ is set higher than ‘high’, the ‘high’ is made equal to ‘low’.
- Check if the High speed airflow is to specification. Beware, in tropical (high humidity) conditions care must be taken to select an air flow which does not create water carry-over problems.
- Check if the Low speed satisfies the application in respect to noise yet without risk of frost on the coil.
Water
- Check water connections to the unit have been made, valves are open and there are no leaks.
- Set the water flow rate as per the Specification Sheet.
Starting the Compressor
- On the unit’s UC8 controller, press and hold the SW3 push button until the display shows:[release] [long press] repeat [short press] to find ‘c’ [long press] to select. This Commissioning mode ‘c’ This reduces the waiting times at start-up and between cycles.
- b. Refrigerant pressures can be viewed on the UC8 display, making it unnecessary to connect gauges. Refer Table 1, p.8.
- Set the thermostat to cooling and wait until the compressor starts.
- Use a clip-on current meter to record compressor and total run amps during stable operation.
- Check the readings against the specified values on Specification Sheet and record these values on the Commissioning Check List on page 11.
- Use the SW3 push button on the UC8 to cycle through the pressures and temperatures of the system; refer display message list on the Commissioning Check List or UC8 unit label.
- Record the Cooling cycle pressures and temperatures on the Commissioning Check List.
General Checks
- Check that the air flow over the coil is not restricted and that the fan is running smoothly.
- Check the condensate drain for free drainage by:
- first ensuring all access panels are on,
- running the unit at its maximum design fan speed, and
- pouring some water into the drain tray behind the filter.
- Check the supply air flow at each outlet.
- Check the operation of the thermostat or BMS.
- Leave all relevant documentation with the unit.
- Check for leaks at water connections, including alternative top/front entry points.
- Check for damage to hoses, if fitted.
- Leak check all brazed and fitted joints.
! WARNING.
Under no circumstances shall potential sources of ignition be used in the searching for or detection of refrigerant leaks. If a leak is suspected, all naked flames shall be removed/extinguished.
If a leakage of refrigerant is found which requires brazing, all of the refrigerant shall be recovered from the system, or isolated (by means of shut-off valves) in a part of the system remote from the leak.- Switch the thermostat to Heating cycle. The reversing valve should engage with a click and the compressor start.
- Let the system stabilize.
Note: During commissioning the time between cycles is considerably reduced; if the indoor air coil still holds moisture this may evaporate and some ‘steam’ may enter the room. This is not a fault but a result of commissioning mode. - Use the SW3 push button on the UC8 to cycle through the pressures and temperatures of the system.
- Record the Heating cycle pressures and temperatures on the Commissioning Check List.
CONTROLS
TZT-100 wall thermostat
To connect the thermostat to the unit it is recommended to use shielded twisted pair type cable, suitable for RS485 communications. Signals A and B should form one twisted pair.
Note: The cable shield should connect to terminal ‘0V’ on the UC8 controller only. Do not connect at both ends.
Refer page 7 for Client Wiring Schematic.
TZT-100 has a set of DIP switches that must be set as follows:
| DIP switch 2 | ON | Equipment type = Heat Pump |
| DIP switch 3 | OFF | Equipment stages = One |
| DIP switch 4 | ON | Reverse cycle valve = Heating |
| DIP switch 6 & 8 | ON | As required (refer Installer manual) |
Fault code 36 will appear on the UC8 if the DIP switch settings are incorrect. Communications format must be set as per recommended Modbus RTU:
- Baud rate (bd or br) 19200
- Data bits 8
- Parity Even
- Stop bits (Pa) 1
- Address (Ad) 7
The procedure to check and adjust these settings is:
- Press and hold the O/RIDE button until the display shows the PIN
- Use the UP & DOWN buttons to select PIN code 88:21, then press O/RIDE in installer mode.
- Use the O/RIDE and PROG buttons to cycle through the various installer settings.
If necessary, refer TZT-100 User Manual for more detail.
SAT-3 wall thermostat
To connect the thermostat to the unit it is recommended to use shielded twisted pair type cable, suitable for RS485 communications. Signals A and B should form one twisted pair.
Note: The cable shield should connect to terminal ‘0V’ on the UC8 controller only. Do not connect at both ends.
Refer page 7 for Client Wiring Schematic.
Communications format must be set as per recommended Modbus RTU:
- Baud rate (bd or br) 19200
- Data bits 8
- Parity Even
- Stop bits (Pa) 1
- SAT-3 address (Ad) 8
The procedure to check and adjust these settings is:
- Press and hold the MODE and 6 button until the display shows the ‘i’ symbol.
- Use the UP & DOWN buttons to cycle through the various installer settings.
- Press MODE button to save any new setting.
If necessary, refer SAT-3 Installation Guide for more detail.
Control via Modbus RTU communications
Single or multiple CWP units can be fully monitored and controlled via Modbus RTU serial communications. The following is typical for most installations:
- Set DIP switches 11 and 12 OFF on the UC8 controller.
- Connect BMS terminal A / TX+ to terminal A1 on the UC8 controller.
- Connect BMS terminal B / TX- to terminal B1 on the UC8 controller.
It is recommended to ‘daisy-chain’ the A&B connections using shielded twisted pair type cable, suitable for RS485 communications. Signals A and B should form one twisted pair. The cable shield should connect to terminal ‘0V’ on the UC8 controller.
- To avoid collisions of messages on the RS485 serial communications cable it is necessary to ensure each connected UC8 controller has a unique Modbus device address. Refer to section 7.4 for the procedure.
Example:
For detailed information about monitoring and control via Modbus RTU refer to document “UC8 Modbus communications” available at www.temperzone.biz; model search ‘UC8’.
Setting the UC8 Modbus device address
To view or change the Modbus device address of a UC8 follow these steps:
- Power up the unit but leave the compressor off.
- Hold down the SW3 pushbutton on the UC8 circuit board until the display shows: ‘0’ [release] ‘1’ short press to ‘2,’ [long press] A, [long press]
• The display will show the current Modbus device address. The factory default address is ‘44’. [Short press] the button to select higher numbers, for example press once to change the address to 45, press twice for address 46 and so forth. [Long press] to save the chosen address. After address 99 the number returns back to 1. - The controller returns to the default state (– ●).
Run Status / Fault monitoring
UC8 includes a Run Status monitoring output signal. The output is active when one of the following conditions apply:
- the compressor is on
- the indoor fan is on
- the compressor and indoor fan are currently off but the thermostat is on, i.e. the unit is in deadland, or the compressor may be held off by an internal safety timer or by a protection function.
A non-specific Fault monitoring output signal is also included. Refer Troubleshooting (9.7) regarding fault codes.
MAINTENANCE
Weekly For First Four Weeks
- Check air conditioning system air filters; vacuum or wash clean as necessary.
- Check condensate drains for free drainage.
- Check compressor compartment for oil stains indicating refrigerant leaks. (Refer 6.4 h).
- Check tightness of electrical connections.
- Check quality of water supply.
Monthly
- Check air conditioning system air filters; vacuum or wash clean, or replace as necessary.
- Check condensate trap and drain pipe for free drainage.
Six Monthly
- Check tightness of all fan and motor mountings.
- Check tightness of electrical connections.
- Check that fan motors are free running.
- Check condensate trap and drainpipe for free drainage.
- Check the heat exchanger coil; vacuum or brush clean as necessary.
- Check air supply at diffuser outlets.
- Check for leaks at water connections.
Yearly
- Check air supply at all diffusers.
- Check for excessive noise and vibration and correct as necessary.
- Check for insulation and duct damage and repair as necessary.
TROUBLESHOOTING
Room temperature varies significantly from its setting
- Unit may have been incorrectly sized for the building.
- Drafts from wrongly placed supply air diffusers or from the back of the wall plaque could be affecting the temperature sensor built into the wall plaque.
- Bad air circulation in the room can cause incorrect temperature readings.
Air conditioner does not seem to deliver the heating when most needed
- Heating capacity at design conditions may be incorrect. As the outside temperature falls, heat losses through the walls, floor and ceiling increase.
- Check the unit’s brochure for information on the minimum/ maximum operating temperatures.
In a new building, why does it take some days before the air conditioning heat pump unit seems to work properly
- Many new buildings, especially a commercial buildings, have a large amount of concrete and other structural materials that are generally cold and full of moisture. This is most evident in the winter when trying to heat the building from scratch.
- Units need need to be checked regularly to ensure proper operation and that they are not exceeding operating limits for any length of time.
CWP unit is spitting or leaking water
- Check the drain trap/vent/slope before moving on to other possible issues.
- Water carry-over: Reduce the maximum fan speed to the factory default setting.
Air conditioner runs excessively – the temperature remains too hot in summer or too cold in winter.
- Windows or doors may be opened to non-conditioned areas.
- Keep doors to unconditioned areas (eg laundries, bathrooms etc.) closed. Note that any doorways on the return air path will need to be kept open, which may mean for example that doors to an unconditioned hallway will need to be kept open.
- Location of wall controller or remote temperature sensor is wrong.
- Check for leaks in supply or return air ductwork.
- Unit may be undersized for the current room size or operating under extreme (less efficient) conditions. Refer building’s System Designer for confirmation of fitness.
Unit displays an error code
Refer to UC8 Controller label on the unit for operation & fault diagnostics information; or visit www.temperzone.biz and model search ‘UC8 Controller’. Here you will also find a ‘UC8 Troubleshooting Guide’. For repeated faults, check the unit is operating within the specified water temperature range and conditions outlined in the Specification Sheet.
WARRANTY
Please refer to the separate warranty document supplied with the unit, or visit www.temperzone.biz for details.
Australia:
- [email protected]
- [email protected]
- Telephone: 1800 21 1800
New Zealand:
- [email protected]
- Telephone: 0800 TZWARRANTY (899 2777)
NOTE Specifications are subject to change without notice due to the manufacturer’s ongoing research and development programmed.

Table 1, Information available on the UC8 display.
| Item | Unit | Abbreviation | Examples |
| Compressor suction line pressure | kPa | SLP | |
| Evaporating temperature | °C | Et | Evaporating temperature 12°C |
| Compressor suction line temperature | °C | SLt | Suction line temperature 18°C |
| Compressor suction side superheat | K | SSH | Suction side superheat 6K |
| Compressor discharge line pressure | kPa | dLP | |
| Condensing temperature | °C | Ct | |
| Compressor discharge line temperature | °C | dLt | |
| Compressor discharge side superheat | K | dSH | Discharge side superheat 28K |
| De-‐ice sensor temperature (located on fins of the outdoor coil) | °C | ICEt | |
| Capacity | % | CAP | |
| Expansion valve 1 opening | % | EE1 | Expansion valve 1 75% open |
| Expansion valve 2 opening | % | EE2 |
APPENDIX I PROTECTION FUNCTIONS
The UC8 implements system protection functions such as indoor coil frost, extreme high and low pressures, rapid on-off cycling of the compressors, loss of refrigerant and more.
The following applies to all protection functions except where otherwise indicated:
Unit operating capacity may automatically be reduced before a protection function is activated. Such a reduction may be sufficient to prevent an actual trip from occurring.
When a compressor is stopped by a protection function it is held off for a period of 3 minutes, after which it is allowed to restart (provided the cause of the trip has cleared).
When a protection function is active and when a unit is locked out the alarm relay output “FLT” is active.
More detailed information about protection functions and troubleshooting refer to document “UC8 troubleshooting information”, available for free download from the temper zone internet website.
- High pressure protection (HP)
Some CWP units may be fitted with high pressure switches. These switches connect to UC8 inputs IN#1. When a high pressure switch activates (the electrical circuit opens) then the compressor is stopped.
Some CWP units are fitted with high pressure transducers connected to UC8 input HPT. A compressor is switched off when the discharge line pressure reading exceeds 4238 kPa.
The display shows the letters ‘HP’ when protection is active.
- Low pressure protection (LP)
Some CWP units may be fitted with low pressure switches. These switches connect to UC8 inputs IN#2. When a low pressure switch activates (the electrical circuit opens) then the compressor is stopped.
Some CWP units are fitted with low pressure transducers connected to UC8 input LPT. A compressor is switched off when the suction line pressure reading falls below 228 kPa.
The display shows the letters ‘LP’ when protection is active.
- Indoor coil frost protection
When the unit is cooling the evaporating temperature in the indoor coil should remain above
- 8°C. If this temperature falls below
- 8°C then ice (frost) likely will form on
the indoor coil. If the low temperature persists for longer than 6 minutes then the protection function activates.
When indoor coil frost protection is activated the compressor is stopped for 6 minutes, after which it is allowed to restart.
- High discharge line temperature protection
The controller monitors the compressor discharge line temperature via a sensor connected to input ‘DL’ (red wires). The compressor is stopped when:- The temperature rises above 110°C for longer than 30 minutes.
- The temperature rises above 120°C (immediate action).
- The fast acting sensor for the electric heater elements has been triggered.
The display shows the message ‘Hi-t’ when protection is active.
- High discharge superheat protection
Discharge superheat is defined as the difference between the compressor discharge gas temperature and the condensing temperature. When this temperature differential becomes very high it is an indication that the compressor is being starved of refrigerant gas. Common reasons for this could be a lack of refrigerant (under-charged or loss-of-charge) or a problem with the expansion device (for example a stuck accretor or loose wiring to an EEV).
The protection is activated when discharge superheat exceeds 45K for longer than 30 minutes.
The display shows the message ‘Hi-dSH’ when protection is active.
- Low discharge superheat protection
Discharge superheat is defined as the difference between the compressor discharge gas temperature and the condensing temperature. When this temperature differential stays very low it can be an indication that the compressor is being flooded with liquid refrigerant. Common reasons for this could be an excess of refrigerant (over-charged) or a problem with the expansion device (for example a stuck accretor or loose wiring to an EEV).
The protection is activated when discharge superheat remains below the threshold for longer than 15 minutes. The threshold varies linearly from 0K at standard mode minimum capacity (40%) to 10K at nominal capacity (100%).
This protection function is disabled when a compressor operates at less than standard mode minimum capacity (< 40%).
The threshold for a variable speed compressor operated in boost mode (capacity above 100%) is fixed at 10K.
The display shows the message ‘LO-dSH’ when protection is active.
- High evaporation temperature / high suction line temperature protection
When the unit has a low pressure transducer connected to the compressor suction line then the controller calculates the evaporating temperature from the suction line pressure reading. If the unit does not have a low pressure transducer then the controller finds the evaporating temperature via a coil temperature sensor (input IC when the unit is cooling, input OC when the unit is heating, yellow wires). Additionally the controller monitors the compressor suction line temperature via a sensor connected to input ‘SL’ (white wires).
The protection function stops the compressor when:- The evaporating temperature remains above 27.5°C for longer than 15 minutes.
- The suction line temperature remains above 30°C for longer than 15 minutes.
The display shows the message ‘Hi-SL’ when protection is active.
- Other alarms
The controller performs many other protection functions. For example:- Signals from sensors and transducers must remain inside normal operating range.
- Modbus RTU communications with connected devices (e.g. TZT-100 or SAT-3 thermostat, a Carrel Power+ inverter) must continue uninterrupted.
- Modbus RTU communications with a controller such as a BMS that is controlling the unit must continue uninterrupted.Refer to document ‘UC8 Troubleshooting Guide’ for details.
- Lock-out
Each protection function has a trip counter. A trip counter is reset to 0 whenever the compressor run request is removed. Any trip that has occurred more than 12 hours ago is removed from the trip count.
For some protection functions, when the trip counter reaches value 3 (i.e. three consecutive trips occur) then the unit is “locked out”.
When a unit is locked out the compressor is not allowed to start. Lock-out is designed to protect the compressor from repeatedly starting when a serious fault exists that
requires the attention of a service technician.
The display shows the code of the fault that caused the lock-out condition.
A unit that is locked out can be unlocked using any one of the following methods:- Remove mains power from the unit for at least 3 seconds, then restore power.
- Issue an ‘unlock’ command via Modbus RTU serial communications.
- Reset the controller via Modbus RTU serial communications.
APPENDIX II RECOMMENDATIONS FOR NOISE ISOLATION
Particularly for high static installations:
- Avoid installing units directly adjacent to spaces where noise is critical.
- Use flexible connections between unit and rigid ducting.
- Use generously sized acoustically lined ducts.
- Use formed radius 90° bends in ducting to minimize air noise.

- Site Name/address: ……………………………………………………………………………………………………………………………………………………..
- Installing Company …………………………………………………………………………………………
- Date: ………………………………………………….
- Serviceman: …………………………………………………………………………………………………
- Tel: ……………………………………………………
- Model: ……………………………………………………………….
- Serial No: …………………………………………
- Unit Site Ref: ………………………..
| External isolation valves installed? | Y / N | Return air filter fitted? | Y / N | |
| External water balancing valve installed? | Y / N | Is air flow set and balanced? (Max. V ) | Y / N | |
| External electrical isolator fitted? | Y / N | Are UC8 controller parameters set? | Y / N | |
| Does unit have adequate safe access? | Y / N | All electrical terminals are tight? | Y / N | |
| Units is installed level? | Y / N | Refrigerant leak cheeked? | Y / N | |
| Water drains tested okay? | Y / N | Certificate Of Compliance issued (if applicable)? | Y / N | |
| Water connections checked? | Y / N | Has client had controls demonstrated? | Y / N | |
| Thermostat type: | BMS / TZT-100 / SAT-3 / Touch Mini / Other? (name): | |||
Mark UC8 dip switch positions with an ‘X’
| SW1 | SW2 | |||||||||||||||||
| 1 | 2 | 3 | 4 | 5 | 6 | 7 | 8 | 9 (1) | 10 (2) | 11 (3) | 12 (4) | 13 (5) | 14 (6) | 15 (7) | 16 (8) | |||
| On | On | |||||||||||||||||
| Off | Off | |||||||||||||||||
Record the following UC8 monitored conditions, at least 10 minutes after compressor starts, using push button SW3 (repeat to scroll through list):
Cool Cycle:
| Low Pressure: | SLP | kPa |
| Evap temperature: | Et | °C |
| Suction Line temperature: | SLt | °C |
| Suction Superheat: | SSH | K |
| Discharge Line Pressure: | dLP | kPa |
| Condensing temperature: | Ct | °C |
| Discharge Line temperature: | dLt | °C |
| Discharge Superheat: | dSH | K |
| De-ice Sensor temperature: | ICEt | °C |
| Required Capacity: | CAP | % |
| Expansion Valve 1: | EE1 | % |
| Expansion Valve 2: | EE2 | % |
| Return air temperature: | °C |
| Supply air temperature: | °C |
| Entering Water temperature: | °C |
| Leaving Water temperature: | °C |
| Compressor amps: | A |
| Total amps: | A |
| Input voltage: | A |
Heat Cycle:
| Low Pressure: | SLP | kPa |
| Evaporating temperature: | Et | °C |
| Suction Line temperature: | SLt | °C |
| Suction Superheat: | SSH | K |
| Discharge Line Pressure: | dLP | kPa |
| Condensing temperature: | Ct | °C |
| Discharge Line temperature: | dLt | °C |
| Discharge Superheat: | dSH | K |
| De-ice Sensor temperature: | ICEt | °C |
| Required Capacity: | CAP | % |
| Expansion Valve 1: | EE1 | % |
| Expansion Valve 2: | EE2 | % |
| Return air temperature: | °C |
| Supply air temperature: | °C |
| Entering Water temperature: | °C |
| Leaving Water temperature: | °C |
| Compressor amps: | A |
| Total amps: | A |
| Input voltage: | A |
Typical water temperature difference should be: Cooling: 5–7°C, Heating 3–5°C.
Greater temperature differentials (up to 8K) are possible with low flow system designs; check with your System Designer.
Branches
Auckland
(Head Office and Manufacturing)
Sydney
(Australian Head Office and Manufacturing)
Wellington, Christchurch Brisbane, Melbourne, Adelaide Singapore, Shanghai
Distributors
Perth, Hobart, Newcastle
Singapore, Shanghai, Beijing, Jakarta, Hong Kong, Sri Lanka, Mauritius, Bangalore, Bangkok, Hanoi, Cambodia, South Pacific Islands, Bangladesh


Evaporating temperature 12°C
Suction line temperature 18°C
Suction side superheat 6K
Discharge side superheat 28K
Expansion valve 1 75% open

























