ANALOG DEVICES EVAL-LT3097-AZ Low Dropout Linear Regulator

Product Information:
EVAL-LT3097 Dual 500mA, Positive/Negative, Ultra-Low Noise, Ultra-High PSRR, Low Dropout Linear Regulator
The EVAL-LT3097-AZ evaluation board features the LT3097, a dual 500mA, positive/negative, ultra-low noise, and ultra-high power supply rejection ratio (PSRR), low-dropout (LDO) linear regulator. The LT3097 of the EVAL-LT3097-AZ features a 22-lead, 6 mm x 3 mm Plastic dual-flat no-leads (DFN) package with exposed pads on the
bottom side of the IC. Built-in protection for the positive channel includes reverse-battery protection and reverse current protection. Built-in protection for both channels includes an internal current limit with foldback and a thermal limit with hysteresis. The product requires DC power supplies, multimeters for voltage and current measurements, and electronic or resistive loads for usage.
Product Usage Instructions
Before using the EVAL-LT3097-AZ evaluation board, ensure that you have the LT3097 data sheet and proper equipment needed for usage.
Quick Start Procedure:
- Connect loads between the VOUTP and GND terminals and between the VOUTN and GND terminals.
For full details on the performance summary, printed circuit board (PCB) layout, schematic, ordering guide, and bill of materials, refer to the user guide available on the EVAL-LT3097-AZ evaluation board page.
Warning: Please refer to the last page of the user guide for important warning and legal terms and conditions.
FEATURES
- Input voltage range: ±3.8 V to ±20 V
- Resistor programmed ±3.32 V output
- Maximum output current: 500 mA
- BNC Connectors for noise and PSRR measurement
- Resistor programmed power good
- Resistor-programmable current limit and UVLO
- Positive-channel current monitoring
- Thermally enhanced 22-lead, 6 mm × 3 mm, Plastic DFN package
EVALUATION KIT CONTENTS
EVAL-LT3097-AZ evaluation board
DOCUMENTS NEEDED
LT3097 data sheet
EQUIPMENT NEEDED
- DC power supplies
- Multimeters for voltage and current measurements
- Electronic or resistive loads
EVALUATION BOARD PHOTOGRAPH

Figure 1. EVAL-LT3097-AZ Evaluation Board Photograph
GENERAL DESCRIPTION
The EVAL-LT3097-AZ evaluation board features the LT3097, a dual 500mA, positive/negative, ultra-low noise, and ultra-high power supply rejection ratio (PSRR), low-dropout (LDO) linear regulator. The EVAL-LT3097-AZ operates over an input voltage range of 3.8 V to 20 V for the positive channel and an input voltage range of -3.8V to -20V for the negative channel. The LT3097 delivers maximum output currents of 500mA. In addition to featuring ultra-low noise and ultra-high PSRR, each channel of the regulator offers programmable power good functionality and a programmable current limit. Current monitoring is also achieved for the positive channel by sensing the ILIMP pin voltage. ILIMN architecture does not allow output current monitoring for the negative channel. The negative channel enable function (ENN/UVN pin) is bidirectional and can be controlled with either a positive or a negative voltage.
Built-in protection for the positive channel includes reverse-battery protection and reverse current protection. Built-in protection for both channels includes an internal current limit with foldback and a thermal limit with hysteresis. For full details on the LT3097, refer to the LT3097 datasheet, which must be consulted with this user guide when using the EVAL-LT3097-AZ evaluation board. The LT3097 of the EVAL-LT3097-AZ features a 22-lead, 6 mm x 3 mm Plastic dual-flat no-leads (DFN) package with exposed pads on the bottom side of the IC. Proper board layout is essential for maximum thermal performance. Design files are available on the EVAL-LT3097-AZ evaluation board page.
REVISION HISTORY
3/2023—Revision 0: Initial Version
PERFORMANCE SUMMARY
Specifications are at TA = 25°C, unless otherwise noted.
Table 1. Performance Summary
![]()
| POSITIVE INPUT VOLTAGE | VINP | |||||
| Minimum | 3.8 | V | ||||
| Maximum | VINP = |VINN|, Positive output current (IOUTP) = Negative output current (IOUTN ) = 100 mA, VOUTP = 3.32 V, VOUTN = –3.32 V | 20 | V | |||
| VINP =|VINN|, IOUTP = IOUTN = 500 mA, VOUTP = 3.32 V, VOUTN = –3.32 V | 6.51 | V | ||||
| NEGATIVE INPUT VOLTAGE | VINN | |||||
| Minimum | –3.8 | V | ||||
| Maximum | VINP =|VINN|, IOUTP = IOUTN = 100 mA, | –20 | V | |||
| VOUTP = 3.32 V, VOUTN = -3.32 V | ||||||
| VINP =|VINN|, IOUTP = IOUTN = 500 mA, | –6.51 | V | ||||
| VOUTP = 3.32 V, VOUTN = -3.32 V | ||||||
| POSITIVE OUTPUT VOLTAGE | VOUTP | VINP = 5 V, IOUTP = 500 mA, R1 = 33.2 KΩ | 3.25 | 3.32 | 3.39 | V |
| NEGATIVE OUTPUT VOLTAGE | VOUTN | VINN = -5 V, IOUTN = 500 mA, R2 = 33.2 KΩ | –3.39 | -3.32 | –3.25 | V |
| POSITIVE SHUTDOWN INPUT CURRENT | IINP | VENP/UVP = 0 V, VINP = 5V, R9 = OPEN | 0.3 | µA | ||
| NEGATIVE SHUTDOWN INPUT CURRENT | IINN | VENN/UVN = 0 V, VINN = -5V, R10 = OPEN | 3 | µA |
The maximum power dissipation and, consequently, the maximum input voltage for 500mA load current is set by the 60°C temperature rise of the LT3097 on the evaluation board. Higher input voltages can be reached if a larger copper area or forced-air cooling is applied. In addition, consider the effect of ambient temperature and the maximum junction temperature that can occur. The LT3097 limits output current at higher input to output voltage differentials. Refer to the LT3097 datasheet for more information.
QUICK START PROCEDURE
The EVAL-LT3097-AZ evaluation board is simple to set up to evaluate the performance of the LT3097. See Figure 2 for proper measurement equipment setup and use the following procedure:
- Connect loads between the VOUTP and GND terminals and between the VOUTN and GND terminals.
- With power off, connect the input power supplies to the VINP and GND terminals and to the VINN and GND terminals.
- With the loads turned down, turn the input power supplies on, and ensure that the voltage between the VINP and GND terminals is between 3.8 V and 20 V and the voltage between the VINN and GND terminals is between –3.8 V and –20 V.
- Vary VINP from 3.8V to 20V and vary VINN from –3.8V to –20V. Vary the load currents from 0 mA to 500 mA. Note the following when setting VINP, VINN, and the load currents:
- An input voltage too close to the programmed output voltage (too low) can cause dropout operation and a loss of output voltage regulation.
- The amount of output current combined with an input voltage that is too high above the output can increase power dissipation to an unacceptable level.
- The LT3097 limits output current at higher input-to-output voltage differentials. Refer to the LT3097 data sheet for more information.
- Refer to Application Note AN83 and Application Note AN-159 for measuring output noise and PSRR. Note: J1, J2, J3, and J4 are Bayonet Neill-Concelman (BNC) connectors used for noise and PSRR measurements.
- R13 and R14 can be used to set an accurate undervoltage lockout (UVLO) threshold.
- Change to a suitable ILIMP resistor (R3) or ILIMN resistor (R4) to program a current limit. Output current monitoring is provided at the ILIMP resistor or pin. ILIMN architecture does not allow output current monitoring for the negative channel.
- In addition, change the PGFBP divider resistors (R5 and R7) or the PGFBN divider resistors (R6 and R8) if the SETP resistor (R1) or SETN resistor (R2) is changed. Monitor power good for the positive channel at the PGP terminal. Apply a power source at VEXT and monitor power good for the negative channel at the PGN terminal.
Figure 2. Proper Measurement Equipment Setup for EVAL-LT3097-AZ
PRINTED CIRCUIT BOARD (PCB) LAYOUT
BEST PSRR PERFORMANCE: PCB LAYOUT FOR INPUT TRACES
For applications using the LT3097 for post-regulating switching converters, placing a capacitor directly at the LT3097 input results in AC current (at the switching frequency) flowing near the LT3097. Without careful attention to PCB layout, the high-frequency switch-ing current generates an electromagnetic field (EMF) that couples to the LT3097 output, degrading its effective PSRR. Highly dependent on the PCB, the switching pre-regulator, and the input capacitor size, among other factors, the PSRR degradation can easily be 30 dB at 1 MHz. This degradation is present even if the LT3097 is desoldered from the board because it effectively degrades the PSRR of the PC board itself. While negligible for conventional low PSRR LDOs, the LT3097’s ultra-high PSRR requires careful attention to higher-order parasitics to realize the full performance offered by the regulator.
The LT3097 evaluation board alleviates this degradation in PSRR by using a specialized layout technique. The VINP input trace and its corresponding return path (GND) are highlighted in red in Figure 3 and Figure 4. Similarly, the VINN input trace and its corresponding return path (GND) are highlighted in blue in Figure 3 and Figure 4. Figure 4 also shows the location of input capacitors C1 and C2. Normally when AC voltages are applied to the inputs of the board, AC current flows on the input and return paths, thus generating EMF. This EMF couples to output capacitors C3 and C4 and the related traces, making the PSRR appear worse than it is. With the input traces directly above the return paths, the EMFs are in opposite directions and consequently, cancel each other out. Making sure that these traces overlap each other exactly maximizes the cancellation effect and thus provides the maximum PSRR offered by the regulator.

PRINTED CIRCUIT BOARD (PCB) LAYOUT

PRINTED CIRCUIT BOARD (PCB) LAYOUT
BEST AC PERFORMANCE: PCB LAYOUT FOR OUTPUT CAPACITORS C3 AND C4
For ultra-high PSRR performance, the LT3097 bandwidth is quite high (~1 MHz), making it very close to the output capacitor’s self-resonance frequency (~1.6 MHz). Therefore, avoiding adding extra impedance ((effective-series inductance (ESL) and effective-series resistance (ESR)) outside the feedback loop is very important. To achieve this avoidance, minimize the effects of PCB trace and solder inductance by Kelvin connecting output sense (OUTSP and OUTSN) and SET pin capacitor (CSETP and CSETN) GND directly to the terminals of output capacitors (C3 and C4) using a split capacitor technique as shown in Figure 5 and Figure 6. With only a small AC current flowing through these connections, the impact of solder joint/PCB trace inductance on stability is eliminated. While the LT3097 is robust enough not to oscillate, if the recommended layout is not followed, phase/gain margin and stability degrades.

PRINTED CIRCUIT BOARD (PCB) LAYOUT

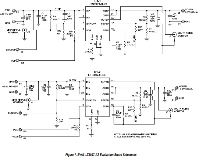
EVALUATION BOARD SCHEMATIC

ORDERING GUIDE
BILL OF MATERIALS
Table 2. Bill of Materials
![]()
| Required Circuit Components | ||||
| 1 | 1 | C1 | 4.7 μF capacitor, X7R, 25 V, 10%, 1206 | AVX, 12063C475KAT2A |
| 2 | 1 | C2 | 10 μF capacitor, X7R, 25 V, 10%, 1206 | AVX, 12063C106KAT2A |
| 3 | 2 | C3, C4 | 10 μF capacitor, X7S, 25 V, 10%, 1206 | MURATA, GCM31CC71E106KA03L |
| 4 | 2 | C5, C6 | 4.7 μF capacitor, X7R, 25 V, 10%, 1206, | MURATA, GCJ31CR71E475KA12L |
| soft termination | ||||
| 5 | 2 | R1, R2 | 33.2 kΩ resistor, 1%, 1/10 W, 0603 | Vishay, CRCW060333K2FKEA |
| 6 | 1 | U1 | Dual 500mA, positive/negative, ultra-low | Analog Devices, Inc., LT3097ADJC#PBF |
| noise, ultra-high PSRR, low dropout | ||||
| linear regulator | ||||
| Optional Evaluation Board Components | ||||
| 1 | 2 | CIN1, CIN2 | 22 μF capacitor, 35 V, 20%, 5 mm × 5.4 | Sun Electronic Industries, 35CE22BSS |
| mm | ||||
| 2 | C7 to C10 | Capacitors, 1206, optional | ||
| 3 | 1 | R3 | 249 Ω resistor, 1%, 1/10 W, 0603 | Vishay, CRCW0603249RFKEA |
| 4 | 1 | R4 | 0 Ω, 1/10 W, 0603, AEC-Q200 | Vishay, CRCW06030000Z0EA |
| 5 | 2 | R5, R6 | 453 kΩ resistor, 1%, 1/10 W, 0603 | Vishay, CRCW0603453KFKEA |
| 6 | 2 | R7, R8 | 49.9 kΩ resistor, 1%, 1/10 W, 0603 | Vishay, CRCW060349K9FKEA |
| 7 | 2 | R9, R10 | 100 kΩ resistor, 1%, 1/10 W, 0603 | Vishay, CRCW0603100KFKEA |
| 8 | 2 | R11, R12 | 200 kΩ resistor, 5%, 1/10 W, 0603 | Vishay, CRCW0603200KJNEA |
| 9 | R13 to R16 | Resistor, 0603, optional | ||
| Hardware | ||||
| 1 | 13 | E1 to E13 | Test points, turret, 0.094″ PBF | Mill-Max, 2501-2-00-80-00-00-07-0 |
| 2 | 4 | J1 to J4 | Connector, RF, BNC, receptacle, jack, 5-pin, straight, through-hole, 50 Ω | Amphenol RF, 112404 |
| 3 | 4 | MP1 to MP4 | Standoff, nylon, snap-on, 6.4 mm | Würth Elektronik, 702931000 |
Blank cell is for optional components.
ESD Caution
ESD (electrostatic discharge) sensitive device. Charged devices and circuit boards can discharge without detection. Although this product features patented or proprietary protection circuitry, damage may occur on devices subjected to high-energy ESD. Therefore, proper ESD precautions should be taken to avoid performance degradation or loss of functionality.
Legal Terms and Conditions
By using the evaluation board discussed herein (together with any tools, components documentation or support materials, the “Evaluation Board”), you are agreeing to be bound by the terms and conditions set forth below (“Agreement”) unless you have purchased the Evaluation Board, in which case the Analog Devices Standard Terms and Conditions of Sale shall govern. Do not use the Evaluation Board until you have read and agreed to the Agreement. Your use of the Evaluation Board shall signify your acceptance of the Agreement. This Agreement is made by and between you (“Customer”) and Analog Devices, Inc. (“ADI”), with its principal place of business at Subject to the terms and conditions of the Agreement, ADI hereby grants to Customer a free, limited, personal, temporary, non-exclusive, non-sublicensable, non-transferable license to use the Evaluation Board FOR EVALUATION PURPOSES ONLY.
The customer understands and agrees that the Evaluation Board is provided for the sole and exclusive purpose referenced above, and agrees not to use the Evaluation Board for any other purpose. Furthermore, the license granted is expressly made subject to the following additional limitations: Customer shall not (i) rent, lease, display, sell, transfer, assign, sublicense, or distribute the Evaluation Board; and (ii) permit any Third Party to access the Evaluation Board. As used herein, the term “Third Party” includes any entity other than ADI, Customer, their employees, affiliates and in-house consultants. The Evaluation Board is NOT sold to Customer; all rights not expressly granted herein, including ownership of the Evaluation Board, are reserved by ADI. CONFIDENTIALITY. This Agreement and the Evaluation Board shall all be considered the confidential and proprietary information of ADI. The customer may not disclose or transfer any portion of the Evaluation Board to any other party for any reason. Upon discontinuation of use of the Evaluation Board or termination of this Agreement, Customer agrees to promptly return the Evaluation Board to ADI. ADDITIONAL RESTRICTIONS.
Customers may not disassemble, decompile or reverse engineer chips on the Evaluation Board. Customer shall inform ADI of any occurred damages or any modifications or alterations it makes to the Evaluation Board, including but not limited to soldering or any other activity that affects the material content of the Evaluation Board. Modifications to the Evaluation Board must comply with applicable law, including but not limited to the RoHS Directive. TERMINATION. ADI may terminate this Agreement at any time upon giving written notice to Customer. Customer agrees to return to ADI the Evaluation Board at that time.
LIMITATION OF LIABILITY. THE EVALUATION BOARD PROVIDED HEREUNDER IS PROVIDED “AS IS” AND ADI MAKES NO WARRANTIES OR REPRESENTATIONS OF ANY KIND WITH RESPECT TO IT. ADI SPECIFICALLY DISCLAIMS ANY REPRESENTATIONS, ENDORSEMENTS, GUARANTEES, OR WARRANTIES, EXPRESS OR IMPLIED, RELATED TO THE EVALUATION BOARD INCLUDING, BUT NOT LIMITED TO, THE IMPLIED WARRANTY OF MERCHANTABILITY, TITLE, FITNESS FOR A PARTICULAR PURPOSE OR NONINFRINGEMENT OF INTELLECTUAL PROPERTY RIGHTS. IN NO EVENT WILL ADI AND ITS LICENSORS BE LIABLE FOR ANY INCIDENTAL, SPECIAL, INDIRECT, OR CONSEQUENTIAL DAMAGES RESULTING FROM THE CUSTOMER’S POSSESSION OR USE OF THE EVALUATION BOARD, INCLUDING BUT NOT LIMITED TO LOST PROFITS, DELAY COSTS, LABOR COSTS OR LOSS OF GOODWILL. ADI’S TOTAL LIABILITY FROM ANY AND ALL CAUSES SHALL BE LIMITED TO THE AMOUNT OF ONE HUNDRED US DOLLARS ($100.00). EXPORT.
Customer agrees that it will not directly or indirectly export the Evaluation Board to another country, and that it will comply with all applicable United States federal laws and regulations relating to exports. GOVERNING LAW. This Agreement shall be governed by and construed in accordance with the substantive laws of the Commonwealth of Massachusetts (excluding conflict of law rules). Any legal action regarding this Agreement will be heard in the state or federal courts having jurisdiction in Suffolk County, Massachusetts, and Customer hereby submits to the personal jurisdiction and venue of such courts. The United Nations Convention on Contracts for the International Sale of Goods shall not apply to this Agreement and is expressly disclaimed.
©2023 Analog Devices, Inc. All rights reserved. Trademarks and registered trademarks are the property of their respective owners. One Analog Way, Wilmington, MA 01887-2356, U.S.A.

Figure 2. Proper Measurement Equipment Setup for EVAL-LT3097-AZ

















