
TTU-2820 Hardware & Installation Guide
TTU-2830™
Hardware and Installation
Guide![]()
Introduction
Welcome to the TTU-2830™ Hardware and Installation Guide. This manual is intended to give you information on the basic setup and installation of the CalAmp TTU-2830™ product(s) including hardware descriptions, environmental specifications, wireless network overviews, and device installation.
1.1 About This Manual
The TTU-2830™ is one of the most flexible economy mobile tracking hardware products available. In order to accurately describe the functionality of these units we have broken this manual into the following sections:
- Hardware Overview – Describes the physical characteristics and interfaces of the TTU-2830™.
- Installation and Verification – Provides guidance for the installation of the TTU-2830™ in a vehicle and instructions on how to verify the installation is performing adequately.
1.2 About the Reader
In order to limit the size and scope of this manual, the following assumptions have been made about the reader.
• You are familiar with GPS concepts and terminology
• You have some experience with installing equipment in vehicles
1.3 About the CalAmp Location Messaging Unit-TTU-2830™
The CalAmp Location and Messaging Unit-TTU-2830™ (TTU-2830™) is a mobile device that resides in private, commercial, or government vehicles. The TTU-2830™ is a single box enclosure incorporating a processor, a GPS receiver, a wireless data modem, and a vehicle-rated power supply. The TTU-2830™ also supports inputs and outputs to
monitor and react to the vehicular environment and/or driver actions.
System Overview
2.1 Overview
The entire purpose of a fleet management system is to be able to remotely contact a vehicle, determine its location or status, and do something meaningful with that information. This could include displaying the vehicle location on a map, performing an address look-up, providing real-time driving directions, updating the vehicle’s ETA, monitoring vehicle and driver status, or dispatching the vehicle to its next pick-up.
These functions, of course, are completely dependent on the capabilities of the vehicle management application. The role of the CalAmp TTU-2830™ is to deliver the location information when and where it is needed.
A typical fleet management system based on a CalAmp device includes the following components:
- A wireless data network
- A TTU-2830™
- Backend mapping and reporting software from Actsoft which typically includes mapping and fleet reporting functions
2.2 Component Descriptions
2.2.1 Wireless Data Network
The Wireless Data Network provides the information bridge between the Actsoft servers and the TTU-2830™. Wireless data networks can take a variety of forms, such as cellular networks, satellite systems, or local area networks.
2.2.3 Backend Software
Backend software is provided by Actsoft. Regardless of its purpose, one of its primary functions is to parse and present data obtained from the TTU-2820. This allows the
application to do any of the following:
- Display location database on reports received from the TTU-2830™ in a variety of formats
- Present historic information received from the TTU-2830™, typically in a report/chart style format
- Request location updates from one or more TTU-2830s™
Hardware Overview
3.1 Location Messaging Unit-TTU-2830™
Anytime the sub-assembly is shipped and it is not fully packaged in its final housing it must be sealed in an ESD safe bag.
Electrical Over-Stress (EOS)
The GPS receiver can be damaged if exposed to an RF level that exceeds its maximum input rating. Such exposure can happen if a nearby source transmits an RF signal at
sufficiently high level to cause damage.
Storage and Shipping
One potential source of EOS is the proximity of one TTU-2830™ GPS Antenna to another TTU-2830™ CELLULAR Antenna. Should one of the units be in a transmit mode the potential exists for the other unit to become damaged? Therefore any TTU-2830™ GPS Antenna should be kept at least four inches apart from any active TTU- 2830™ CELLULAR Antenna or any other active high-power RF transmitter with power greater than 1 Watt.
3.1.2 Battery backup devices
Please properly dispose of the battery in any of the CalAmp products that utilize one, do not just throw used batteries, replaced batteries, or units containing a backup battery into the trash. Consult your local waste management facility for proper disposal instructions.
3.1.3 Environmental Specifications
The TTU-2830™ is designed to operate in environments typically encountered by fleet vehicles, including wide temperature extremes, voltage transients, and potential interference from other vehicle equipment.
To ensure proper operation in such an environment, the TTU-2830™ was subjected to standard tests defined by the Society of Automotive Engineers (SAE). The specific tests included temperature, shock, vibration, and EMI/EMC. These tests were performed by independent labs and documented in a detailed test report. In accordance with Appendix
As of SAE J1113 Part 1, the Unit is considered a “Functional Status Class B, Performance Region II” system that requires Threat Level 3 Testing.
The following shows the environmental conditions the LMU is designed to operate in and the relevant SAE tests that were performed. No formal altitude tests were conducted.
Size
4.3″ long x 3.2″ wide x 1.6″ high
110 mm long x 80m wide x 40mm high
Weight
9.6 oz (272 g)
Operating Temperature
-30° C to 70° C
Storage Temperature
-40° C to 85° C
20° C to 50° C (Internal Battery Power)
Humidity
0% to 95% relative humidity, non-condensing
Shock and Vibration
SAE Test: SAE J1455 Compliant
Mil Standard 202G and 810F Compliant
Ground vehicle environment with associated shock and vibration
Electromagnetic Compatibility (EMC/EMI)
SAE Test: SAE J1113 Parts 2, 12, 21 and 41 Compliant
FCC Part 15B Compliant
Industry Canada Compliant
EMC compliant for a ground vehicle environment
Operating Voltage Range
9 – 32VDC
Back-up Battery
5.2Ah mAh (up to 6 months at 1 message per day w/ deep sleep enabled)
4 Hour Charge Time
Power Consumption
Active Standby < 70mA at 12VDC
Radio Active Sleep < <TBD> at 12VDC
Deep Sleep < 2mA at 12VDC
GPS
50 channel WAAS capable GPS Receiver
2.5m CEP (with SA off)
-162 dBm tracking sensitivity
Communications (Comm)
Data Support
LTE CAT M1
LTE FDD: B1/B2/B3/B4/B5/B8/B12/B13/B18/B19/B20/B25/B26/B28
EGPRS: 850/900/1800/1900 MHz
3GPP release 13
BLE: 4.0
RoHS Compliant
3.2 Primary Connector
The TTU-2830™ uses 8 22AWG leads for its power and I/O connections. These leads are mapped as follows:
| Wire | Signal Name | Description | Color | Input or Output |
| 1 | GND | Ground | Black | Ground |
| 2 | VCC | Primary Power | Red | Input |
| 3 | IN-0 | Input 0 – Ignition | White | Input |
| 4 | IN-1 | Input 1 – Digital Input | Blue | Input |
| 5 | IN-2 | Input 2 – Digital Input | Orange | Input |
| 6 | OUT-0 | Output 0 – Starter Disable Relay Driver | Green | Output |
| 7 | OUT-1 | Output 1 – Digital Output | Brown | Output |
| 8 | OUT-2 | Output 2 – Digital Output | Yellow | Output |
| 9 | SER_OUT | Serial Output | Green\Black | Output |
| 10 | SER_IN | Serial Input | Blue\Black | Input |
![]()
TTU-2830™ Power and I/O leads
3.3 GPS Receiver
The TTU-2830™’s GPS receiver has the following specifications:
- 50-channel GPS receiver
- Accuracy: 2.5-meter CEP (with SA off)
- -162dBm Tracking Sensitivity
3.4 I/O Descriptions
The TTU-2830™ provides the following I/O:
Digital Inputs
- Input 0: Ignition Sense (Always biased low)
- Input 1: Generic Digital Input (high or low bias per S-158)
- Input 2: Generic Digital Input (high or low bias per S-158)
- Input 3: Not Available
- Input 4: Not Available
- Input 5: Motion Sensor (low = no motion, high = motion)
- Input 6: Power Switch State (low = external power, high = internal battery)
- Input 7: Battery Voltage Critical Sensor ( low = VBatt ok, high = VBatt low.
3500mV threshold) - Input 8: High Temperature Sensor (low = below Temp Threshold, high = above
Temp threshold. Temp Threshold = 300)
Analog to Digital Inputs
- A/D 0: External Power Supply Monitor
- A/D 1: Generic External Analog to Digital Input
- A/D 2: GPS Antenna Monitor
- A/D 3: uP Temperature
- A/D 4: uP Voltage
- A/D 5: Battery Voltage
- A/D 6: Temperature Sensor
- A/D 7: Vcc Sys
Outputs:
- Output 0: Standard Open Collector Relay Output
- Output 1: Standard Open Collector Relay Output
- Output 2: Standard Open Collector Relay Output
- Output 3: Not Available
- Output 4: Power Supply Switch (cleared = switch to external power, set = switch to internal power)
- Output 5: Enable/Disable Battery charging (cleared = enable battery charging, set = disable battery charging)
3.5 Motion Sensor Input
The TTU-2830™ supports an internal motion sensor as one of its discreet inputs. In this case, the TTU detects motion and will determine if the device is moving for at least 30 consecutive seconds. If it is moving the device will track at a 5-minute interval for about 350 messages.
3.5.1 Power State Input
The TTU-2830™ can detect if it’s using external power or if it’s using its internal backup battering. If the TTU-2830™ is using external power, this input will be in the Low state. If they have switched to the internal battery, then the input will register in the High state.
3.5.2 Battery Voltage Critical Input
The TTU-2830™ has a built-in low battery threshold of 3500mV, which is tied to a discreet input. If the battery in the device reaches this limit a Low Battery event will be sent to Actsoft systems.
3.5.3 Ignition and Inputs
The TTU-2830™ provides up to 3 external inputs. The external inputs are protected from typical vehicle transients and can be directly connected to most vehicle level logical inputs from 4 volts up to the vehicle power input level (typically 12 VDC). Their input impedance is approximately 10kΩ. One of these inputs is dedicated to sensing the vehicle’s ignition status to provide for flexible power management. The other two inputs may be used to sense vehicle inputs such as cooling unit operation, a hidden driver
“Panic” switch, taxi on-duty/off-duty meter status, or many others.
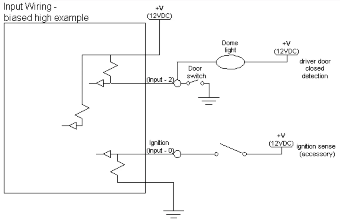
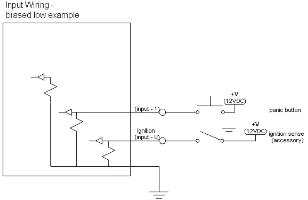
The ignition input is pulled to the ground through the 10k resistance, whereas the other inputs can either be normally High (i.e. pulled to +12v through a 10kΩ resistor) or Low (i.e. pulled to ground through a 10kΩ resistor). Input 1 is always biased low, while inputs 2-4 are biased high. The diagrams below show how to connect the inputs in both a high and low-biased configuration:
Sample Input Wiring
3.5.4 Status LEDs
The TTU-2830™ is equipped with two Status LEDs, one for GPS and one for COMM (wireless network status). The LEDs use the following blink patterns to indicate service:
LED #1 (Comm LED – Orange) Definitions
| Condition | LED 1 |
| Modem Off | Off |
| Comm On – Searching | Slow Blinking |
| Network Available | Fast Blinking |
| Registered but no Inbound Acknowledgement | Alternates from Solid to Fast Blink every 1s |
| Registered and Received Inbound Acknowledgement | Solid |
LED #2 (GPS LED – Green) Definitions
| Condition | LED 2 |
| GPS Off | Off |
| GPS On Slow | Blinking |
| GPS Time Sync | Fast Blinking |
| GPS Fix | Solid |
TTU-2830™ LED Positions
Installing the LMU
The installation of the LMU and its antennas can have a major impact on the LMU’s performance. It is recommended that installers be familiar with the installation of GPS and
cellular devices and are comfortable in a vehicle environment.
4.1 Preparing for Installation
Be sure you have received all the LMU components you need. This must include:
- The LMU to be installed
- A power harness
- GPS Antenna (for external devices)
- Comm Antenna (for external devices)
- Optional Components:
- Input and output cables
4.2 Plan The Installation
Verify Power, Ground, and Ignition. Be sure to check each source (power, ground, and ignition) to ensure that the proper signaling exists. This is typically accomplished with a multi-meter.
Before drilling any holes or running any wires, decide where each hardware component will be located (LMU, antennas, peripherals, etc.). Be sure that the cables to the LMU are not bent or constricted in any way. Also make sure that the LMU is kept free from direct exposure to the elements (sun, heat, rain, moisture, etc…).
Be advised that an installation that violates the environmental specifications of the LMU will void the warranty.
The best way to ensure a trouble-free installation is to consider your options and make some decisions before you start. Take a look at the vehicle and determine how to best install the LMU for the following purposes:
- Accurate data gathering and simulation of how customers actually use your solution
- Ongoing monitoring and maintenance of LMU equipment
- Accidental or intentional alteration of the equipment or cable connections
The following sections cover some of the issues to consider when planning your LMU installation.
4.2.1 Size and Placement of LMU Unit
The dimensions of the LMU should be taken into account, particularly when installing in a vehicle:
Whether you intend to place the LMU under a seat or into a cavity behind the vehicle’s interior molded trim, be sure the LMU will fit before drilling any holes or running the cable
- Be certain that the cables running to the LMU will not be bent or constricted.
Damage to the cables may impede the LMU’s performance. - Be certain that the installation point will not violate any of the LMU’s environmental specifications (temperature, moisture, etc…) as improper installation of the LMU may void the warranty.
Typical installations will place the LMU under the vehicle dashboard, or in the trunk.
Make sure you can get access to the unit afterward as under some circumstances it may be necessary to add additional wiring or connections to the LMU.
4.2.2 Placement of Antennas
Placement of Combination and Internal Antennas
When dealing with combination antennas, it is more important to consider GPS performance over Comm performance. GPS signal strengths are much lower than those typically seen by cellular networks supported by the LMU. In order to maximize the performance, the LMU should have a clear view of the sky as possible. When installing the GPS antenna in a vehicle, make sure that there are as few obstructions as possible close to the LMU that might block the view 360° to the horizon. As with stand-alone GPS antennas, nothing should block the combination antenna beyond 5° above the horizon with the best location being near the center of the roof. For more covert installs,
directly under the front or rear windshields are also acceptable. ![]()
Examples of Good (Green), OK(Yellow), and Poor(Red) combo antenna placements
![]()
Examples OK(Yellow) and Poor(Red) internal antenna placements
4.2.3 Protection from Heat
It is best not to place the LMU unit in an unusually warm location such as directly near heater vents, near hot engine components, or in direct sunlight. The maximum temperature that can be tolerated by the LMU is described in the LMU Environmental Specifications section.
4.2.4 Visibility of Diagnostic LEDs
Status LED lights on the front of the LMU unit can provide valuable information about the operation of the LMU. When feasible, attempt to install the LMU in such a way that these lights can be seen with reasonable ease.
You may find it useful to be able to view the LEDs periodically to make sure that the LMU is operating properly. If at any time you should encounter a problem with the LMU, you may need to read the LEDs in order to troubleshoot the problem. If you cannot fix the LMU yourself, you will need to provide the LED information to CalAmp customer support.
For information about how to interpret the LEDs, see the Status LED Behavior section.
4.2.5 Moisture and Weather Protection
The LMU unit must be located where it will not be exposed to moisture or water. In a typical installation inside a vehicle, this is not commonly thought to be a concern; however, it might be best to avoid locating the LMU below a car’s cup holders, or where rain might easily splash into the compartment when a door is opened.
4.2.6 Preventing Accidental or Unauthorized Modification
If you anticipate that fleet drivers or others might interfere with the LMUs once they are installed, take steps to be sure that it is not easy to disconnect the antenna wiring, remove the LMU from its power source, etc.
Two common methods are the use of Tamper Proof Sealant or the creation of PEG Script to detect power loss or GPS antenna disconnections.
Installing the LMU in a Vehicle
This section provides instructions for installing an LMU in a vehicle.
Be sure to consider the design decisions described in the previous sections. When you are ready to begin installing the LMU, follow these steps:
5.1 Place the LMU unit in the vehicle.
Typically, the LMU should be placed under the passenger seat or dashboard of the vehicle. LMUs with internal antennas should be placed to maximize their GPS performance. A typical location includes under the dash close to the front windshield.
Attach the LMU to the solid body of the vehicle, not to plastic panels. The LMU can be placed out of sight by removing interior trim and molding to expose available space, then replacing the trim once the LMU is in place.
5.2 Connect power, ignition, and ground.
The power input (red wire) must be connected to a constant (un-switched) +12 VDC or +24 VDC supply; preferably, connected directly to the vehicle battery terminal or as close to it as possible. This connection point should be fuse protected to not more than 5 Amps.
The ignition input (white wire) must be connected to the vehicle ignition or another appropriate key-operated line, such as ACCESSORY, ensuring that power to the ignition the wire is available only when the vehicle ignition is on.
The ground line (black wire) must be connected to the chassis ground.
Failure to connect these lines in the manner described may result in the discharge of the vehicle battery.
For best results, it is strongly recommended that the LMU connection is on its own circuit. Connect the power input directly to the vehicle battery if possible and protect the circuit with an inline fuse. If you must connect through the fuse box, use standard commercial wiring practices to create a permanent installation rather than using press-in fuse clips or other temporary measures.
DO NOT connect the power cable to the LMU at this time.
5.3 Installation Verification
In many cases, it is desirable to verify that an installed TTU-2830™ is working properly.
That is, installers should verify that the GPS and communications functions of the TTU2830™ are working properly before departing the installation site. In more robust cases, some key configuration settings such as the Inbound Address and URL should also, be verified.
License Agreement
FOR SOFTWARE, APPLICATION PROGRAMMING INTERFACES (APIs) & DOCUMENTATION
IMPORTANT: DO NOT INSTALL OR USE THE SOFTWARE OR DOCUMENTATION UNTIL YOU HAVE READ AND AGREED TO THIS LICENSE AGREEMENT.
This is a legal agreement between you, the Customer, and Calamp Wireless Netwroksorporated (“CalAmp”). By installing and/or using the software or documentation, you are consenting to the terms of this License. If you do not agree to the terms of this non-exclusive License Agreement, DO NOT INSTALL OR USE THE SOFTWARE, APIs, OR DOCUMENTATION. For a full refund, return the unused media package and all accompanying materials within seven (7) days to CalAmp. Where there is no packaging or media, use of the software and/or documentation constitutes acceptance.
Definitions: As used in this License Agreement, “Software” means CalAmp’s LM Direct ™, LMU Manager™, LapTop Locator™, LMU Application/Programmable Event Generator™, CDMA LMU Provisioning Tool, GPRS LMU Provisioning Tool, iDEN™ Provisioning Tool, LMU Status, Clone Config, Hex Dump, LM Exchange™ Traffic Monitor, Freewave Base Station Config, Remote Serial Port, App Watcher Service and/or other software products licensed by CalAmp for use in computer applications development or integration including the computer programs, libraries, and related materials either contained on the media provided to you by or from CalAmp or which you have received or downloaded electronically. “Application” means a compiled or executable software program created by the Developer that uses some or all of the functionality of the Software. “Software Copies” means the actual copies of all or any portion of the Software including backups, updates, merged or partial copies permitted hereunder or subsequently licensed to you. “Documentation” means the non-Software information contained on the media provided with this package or downloaded and which is used with and describes the operation and use of the Software. “Documentation Copies” means the actual copies of all or any portion of the Documentation including backups, updates, merged or partial copies permitted hereunder or subsequently provided to you. “Related Materials” means all other materials and whatever is provided by or from CalAmp, and the non-Software and non-Documentation contained on the media supplied, downloaded, or otherwise supplied by or from CalAmp for use with the Software and Documentation. “Server” means a single, networked computer that is accessible to other client machines on the network. “User” means (i) a single person using an Application for his/her internal, use or (ii) a single terminal or a single workstation of a computer used only by a person (and not accessed otherwise) for accessing an Application. “Use License” means limited rights granted by CalAmp for the deployment of a single Application to a User. “Developer” means a single programmer developing an Application. “Developer License” means the grant of certain limited rights to use and maintain the Software, Software Copies, Documentation, Documentation Copies, and Related Materials in the development of Applications. Background: A Developer License is required for each Developer who uses the Software in building Application(s). A Use License is required and must be purchased by the Customer for each User to which the Customer provides access to an Application (unless a Server or Site license for unlimited or a specified number of users has been purchased). Each Use License is specific to one client-side Application only and may not be used for any other client-side Application. Each Server license is limited to Server-based Applications deployed on that Server for which the license has been purchased as specified in a CalAmp License Certificate. The Software is licensed on a per Developer, and on a per User, per Application basis. In order to preserve and protect its rights under applicable law, CalAmp is not selling you ownership rights to Software or Documentation (owned by or licensed to CalAmp). CalAmp specifically retains title to all CalAmp Software, Documentation, and Related Materials and CalAmp licensors retain title to items owned by them.
Duration: This License Agreement is effective from the day you install or start using the Software, or receive or download it electronically, and continues until terminated. If you fail to comply with any provision of the License, termination is automatic, without notice from CalAmp and without the necessity for recourse to any judicial authority. Upon termination, you must destroy the Related Materials, the Software, Documentation, and all Software and Documentation copies. CalAmp can also enforce its other legal and equitable rights.
Developer License Only—Uses Permitted: Software and Documentation may be used for the sole purpose of developing Applications and only by a licensed Developer. Software and Documentation may be installed onto a hard disk drive or a Server, access to which is restricted to Developers for which a Developer License has been purchased and may also be stored or installed on a storage device such as a network server, used only to install or access the Software or Documentation on your other computers over an internal network; however, you must have acquired a license for each separate computer on which the Software or Documentation is installed or accessed from the storage device. A Developer License may not be shared or used concurrently on different computers. One backup copy may be made for each legally obtained media copy or electronic copy you have received, provided that all CalAmp and third-party licensor information — including copyright notices — are maintained and possession of the copy is retained in a secure location. In addition, you agree to use reasonable efforts to protect the Software and Documentation from unauthorized use, reproduction, distribution, or publication. All rights not specifically granted in this License are reserved by CalAmp.
The customer agrees to include the notice “Copyright © 1999 – 2009 Calamp Wireless Networks., All Rights Reserved” in Applications developed with the Software. The customer agrees to include the following CalAmp Copyright and Government Restricted Use notice in all documentation and in any Application online help or the readme file.
“Portions of this computer program are owned by Calamp Wireless Networks., Copyright © l999 – 2009, Calamp Wireless Networks., All Rights Reserved. Use, duplication, or disclosure by the Government is subject to restrictions as set forth in subparagraph ©(1)(ii) of the Rights in Technical Data and Computer Software clause at DFARS 252.227-7013 or subparagraphs ©(l) and (2) of the Commercial Computer SoftwareRestricted Rights at 48 CFR 52.227-19, as applicable. The manufacturer is Calamp Wireless Networks., 1401 North Rice Ave. Oxnard, CA 93030. Rights are reserved under copyright laws of the United States with respect to unpublished portions of the Software.” Developer(s) License—Uses Not Permitted: Unless Otherwise Agreed To In Writing with CalAmp, You May Not (1) Make derivative works including but not limited to translations, adaptations, arrangements or any other alteration (each of which would become the property of CalAmp or its licensors, as applicable) or make copies of the Software or Documentation except as permitted above; (2) Make copies of the Related Materials; (3) Use any CalAmp product to translate the product of another licensor unless you have the legal right to do so; (4) Allow a greater number of Developers to access the Software at any one time than the total number of Developer licenses for which you have paid; (5) Rent, lease, sublicense or lend the Software, Software Copies, Documentation, Documentation Copies, Related Materials or your rights under this License or allow access to the Software for unlicensed users; (6) Alter, decompile (except to the limited extent that decompilation by the licensed Developer only is necessary as the only available way to achieve interoperability with other programs and, in that situation, any resulting information cannot be used in developing, producing or marketing any software substantially similar in expression to the Software), disassemble or reverse engineer the Software; (7) Make any attempt to unlock or bypass any initialization system or encryption techniques utilized by the Software or Documentation; (8) Alter, remove or obscure any proprietary legend, copyright or trademark notice contained in or on Software, Documentation or Related Materials; or (9) use the Software to create an Application intended solely to duplicate functionality of an existing CalAmp end user software product.
Use Licenses: For each Server or Site License purchased, CalAmp grants the Customer the right to distribute Applications on a Single Server or at a single Site, as the case may
be, accessible to the number of individual users (not concurrent users) for which the Server or Site License has been purchased as evidenced by a CalAmp License Certificate. For each Use License purchased, as evidenced by a CalAmp License Certificate, CalAmp grants the Customer the right to distribute a single Application to a single User. In no circumstance may Customer distribute an Application under a site license or concurrent use license unless a comparable license has been purchased for the Software as evidenced by a CalAmp License Certificate. The customer agrees that distribution of an Application to a User will in all cases be accompanied by a license agreement containing at minimum terms and conditions substantially similar to and at least as restrictive as the following:
The User may not (1) Make derivative works including but not limited to translations, adaptations, arrangements, or any other alteration of the Application or make copies of the Application, except one backup copy may be made for each legally obtained copy of the Application, provided that all CalAmp and third-party licensor information — including copyright notices — are maintained and possession of the copy is retained in a secure location; (2) Allow access to the Application for unlicensed users; (3) Rent, lease, sublicense or lend the Application or its rights under the license; (4) Alter, decompile, disassemble or reverse engineer the Application; (5) Make any attempt to unlock or bypass any initialization system or encryption technique utilized by the Application; or (6) Alter, remove or obscure any proprietary legend, copyright or trademark notices contained in or on the Application.
The User agrees to use reasonable efforts to protect the Application from unauthorized use, reproduction, distribution, or publication.
Audit: The customer shall keep records of all transactions involving Software for five (5) years after the transaction. CalAmp shall have the right upon written notice to audit Customer’s records to verify compliance with this License including the number of Use Licenses granted by Customer. An audit may take place at the Customer’s place or business during normal working hours. In the event that there is a discrepancy in excess of five percent (5%) between the number of Use Licenses granted and the number paid for, The customer shall pay all costs related to performing the audit in addition to remitting payment for those licenses granted in excess of those paid for as evidenced by a CalAmp License Certificate.
General: This Agreement represents our entire understanding and agreement regarding the Software, Software Copies, Documentation, Documentation Copies, and Related Materials and supersedes any prior purchase order, communication, advertising, or representation and may only be modified in a written amendment signed by an authorized CalAmp representative or by a specific prior or subsequent written agreement between the parties. If any provision of this Agreement shall be unlawful, void, or for any reason unenforceable, that provision shall be deemed severable from, and shall in no way affect the validity or enforceability of, the remaining provisions.
Limited Warranty
Covering the Physical Media and Printed Materials: CalAmp warrants to you, the original licensee, that the media on which the Software is recorded are free from defects in materials and workmanship under normal use and service FOR A PERIOD OF NINETY (90) DAYS FROM THE DATE OF DEVELOPER LICENSE PURCHASE. CalAmp’s entire liability and your exclusive remedy as to defective media, Documentation, or Related Material(s) shall be replaced of the media, Documentation, or Related Material(s) by CalAmp. Each defective item, along with proof of license purchase and date, must be sent in a traceable manner to Calamp Wireless Networks., 1401 North Rice Ave. Oxnard, CA 93030.
Disclaimer Regarding the Software, Documentations, and Related Materials: THE SOFTWARE, DOCUMENTATION, AND RELATED MATERIALS ARE PROVIDED “AS IS.” EXCEPT AS MAY OTHERWISE BE EXPRESSLY SET FORTH HEREIN, CALAMP MAKES NO REPRESENTATIONS OR WARRANTIES, EXPRESS OR IMPLIED, WITH RESPECT TO THE SOFTWARE, DOCUMENTATION, OR RELATED MATERIALS INCLUDING BY WAY OF EXAMPLE, AND NOT LIMITATION, THE IMPLIED WARRANTIES OF MERCHANTABILITY AND FITNESS FOR A PARTICULAR PURPOSE. BY WAY OF FURTHER EXAMPLE AND NOT LIMITATION, CALAMP MAKES NO REPRESENTATIONS OR WARRANTIES, EXPRESS OR IMPLIED, WITH RESPECT TO THE ACCURACY, RELIABILITY, OR COMPLETENESS OF THE DOCUMENTATION OR THE RELATED MATERIALS. THE ENTIRE RISK AS TO THE USE OF THE SOFTWARE, DOCUMENTATION, AND RELATED MATERIALS IS ASSUMED BY YOU. IN NO EVENT SHALL CLAMP BE LIABLE TO YOU OR ANY OTHER PERSON, REGARDLESS OF THE CAUSE, FOR THE EFFECTIVENESS OR ACCURACY OF THE SOFTWARE, DOCUMENTATION, OR RELATED MATERIALS OR FOR ANY SPECIAL, INDIRECT, INCIDENTAL, OR CONSEQUENTIAL DAMAGES ARISING FROM OR OCCASIONED BY YOUR USE OF THE SOFTWARE, DOCUMENTATION OR RELATED MATERIALS, EVEN IF ADVISED OF THE POSSIBILITY OF SUCH DAMAGES. IN THE EVENT THE FOREGOING IS FOUND BY A COURT OF COMPETENT JURISDICTION TO BE INEFFECTIVE, YOU HEREBY AGREE THAT CALAMP’S MAXIMUM LIABILITY FOR ANY CLAIM ARISING IN CONNECTION WITH THE SOFTWARE, DOCUMENTATION, AND/OR RELATED MATERIALS (WHETHER IN CONTRACT, TORT, INCLUDING NEGLIGENCE, PRODUCT LIABILITY, OR OTHERWISE) SHALL NOT EXCEED THE LICENSE FEES PAID BY YOU WITH RESPECT TO THE SOFTWARE, DOCUMENTATION, AND/OR RELATED MATERIALS AT ISSUE. SOME STATES DO NOT ALLOW THE LIMITATION OR EXCLUSION OF INCIDENTAL OR CONSEQUENTIAL DAMAGES, SO THE FOREGOING PROVISION, WITH RESPECT TO EXCLUDING OR LIMITING SUCH DAMAGES, MAY NOT APPLY TO YOU.
Acknowledgment: You acknowledge that you have read this LIMITED WARRANTY, understand it, and agree to be bound by its terms and conditions. You also agree that: (1) No oral or written information or advice given by CalAmp, its dealers, distributors, agents or employees shall in any way increase the scope of this Limited Warranty and you may not rely on any such information or advice; (2) Unless a written governing agreement signed by you and CalAmp exists, this License Agreement is the complete and exclusive statement of agreement between CalAmp and you regarding the licensing of the Software, Documentation and Related Materials and supersedes all proposals, oral or written, and any other communications you may have had prior to purchasing your license; (3) Except for the price and delivery terms agreed upon by both parties, the terms and conditions of this License Agreement shall supersede those set forth in any purchase order where the purchase order conflicts or is inconsistent with or adds to the terms and conditions of this License and those superseded purchase order terms and conditions shall be null and void; (4) You agree to assure that copies of this License Agreement are distributed, read and agreed to by each Developer using the Software and/or Documentation.
Governing Law: This Agreement shall be governed by the laws of the State of California, United States, excluding its conflicts of law principles and excluding the United Nations Convention on Contracts for the International Sale of Goods. You agree to the exclusive jurisdiction of California State federal and state courts, Ventura County, for the resolution of any dispute related to this Agreement.
U.S. Government Protected Rights: The Software Documentation and Related Materials are provided with RESTRICTED RIGHTS. Use, duplication, or disclosure by the Government is subject to restrictions as set forth in subparagraph ©(1)(ii) of the Rights in Technical Data and Computer Software clause at DFARS 252.227-7013 or subparagraphs ©(1) and (2) of the Commercial Computer Software-Restricted Rights at 48 CFR 52.227-19, as applicable. The manufacturer is Calamp Wireless Networks., 1401 North Rice Ave. Oxnard, CA 93030. Rights are reserved under copyright laws of the United States with respect to unpublished portions of the Software.
Regulatory Information
Human Exposure Compliance Statement
Pursuant to 47 CFR § 24.52 of the FCC Rules and Regulations, personal communications services (PCS) equipment is subject to the radio frequency radiation exposure requirements specified in § 1.1307(b), § 2.1091, and § 2.1093, as appropriate.
Calamp Wireless Networks. certifies that it has determined that the TTU-2830™ complies with the RF hazard requirements applicable to broadband PCS equipment operating under the authority of 47 CFR Part 24, Subpart E of the FCC Rules and Regulations. This determination is dependent upon the installation, operation, and use of the equipment in accordance with all instructions provided.
The TTU-2830™ complies with RF specifications when used near your ear or at a distance of 5 mm from your body. Ensure that the device accessories, such as a device case and device holster, are not composed of metal components. Keep the device away from your body to meet the distance.

![Eld Fleet Ios And Calamp 3640 User Manual [gps Trackit] Eld Fleet Ios And Calamp 3640 User Manual [gps Trackit]](https://static-data1.manualsee.com/1/img/383/122309/2021/04/ELD-Fleet-iOS-and-CalAmp-3640-featured-1568x727.png)

















