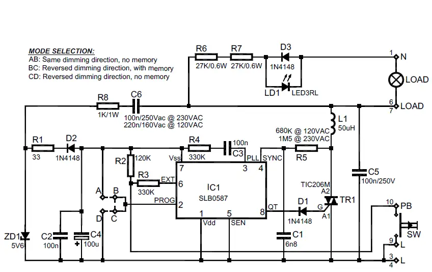
velleman K8007 Dimmer Module

Features
- Easy pushbutton up/down control of light sources
- A brief push toggles on/off, while continued pushing engages dimming action
- Memory function maintains preferred level
- Soft start function
- Suitable for low voltage halogen lighting
- For use with K8006 Base unit for home modular light system
Specifications
- Operating voltages : 110-125 or 220-240VAC 50/60Hz
- Max. load : 2.5A (550W/220V; 275W/110V)
- Transient suppressor to avoid radio/TV interference
- Dimming speed : approx. 3.5s
- Dimensions pcb (wxdxh): 65 x 57 x 25mm
modifications reserved


Assembly
Ok, so we have your attention. These hints will help you to make this project suc-cessful.
Read them carefully.
Make sure you have the right tools: 
- A good quality soldering iron (25-40W) with a small tip.
- Wipe it often on a wet sponge or cloth, to keep it clean; then apply solder to the tip, to give it a wet look. This is called ‘thinning’ and will protect the tip, and en-ables you to make good connections. When solder rolls off the tip, it needs cleaning.

- Thin raisin-core solder. Do not use any flux or grease.

- A diagonal cutter to trim excess wires. To avoid injury when cutting excess leads, hold the lead so they cannot fly towards the eyes.
- Needle nose pliers, for bending leads, or to hold components in place.
- Small blade and phillips screwdrivers. A
basic range is fine.
For some projects, a basic multi-meter is required, or might be handy
Assembly Hints :
- Make sure the skill level matches your experience, to avoid disappointments. þ Follow the instructions carefully. Read and understand the entire step before
you perform each operation. - Perform the assembly in the correct order as stated in this manual
- Position all parts on the PCB (Printed Circuit Board) as shown on the drawings. þ Values on the circuit diagram are subject to changes.
- Values in this assembly guide are correct*
- Use the check-boxes to mark your progress.
- Please read the included information on safety and customer service
- * Typographical inaccuracies excluded. Always look for possible last minute manual updates, indicated as ‘NOTE’ on a separate leaflet.
1.3 Soldering Hints : 
AXIAL COMPONENTS ARE TAPED IN THE CORRECT MOUNTING SEQUENCE 






TESTING
For the hook-up diagram and the test procedure, please turn to the illustrated part list of the K8006, Base unit for home modular light system (H8006P), section 12.































