GREENSTAR HIU Series BESA Heat Interface Units Installation Guide

Heat networks Top to bottom integration
Heat networks are a key pathway within Government policy to decarbonise heat in our homes and commercial buildings. Their ability to incorporate waste heat and renewable energy at scale, have earnt them a central role, wherever there is dense urban living. Add to this their ability to easily convert to alternative energy sources, such as future Green gas, and it is not hard to see why they are regarded as the go-to option for many new developments.
Of course, heat networks are a complex integration of components, which come together to make the whole system. How these components match together affects the performance and reliability of the system as a whole.
Worcester Bosch are at the forefront of incorporating renewable technologies into heat networks, supported by gas peak load boilers up to 38MW.

About BESA
BESA operate the UK standard for testing of heat interface units, which was developed specifically for typical UK operating conditions. Its basis was adapted from the Swedish District Heating Association F:103-7 test methodology. The BESA test regime continues to evolve, as experience of UK based heat networks grows and has become recognised as a key foundation for the quality of a heat network.
The purpose of the BESA test regime is three-fold:
To enable the performance of different HIUs to be evaluated within the context of typical UK operating conditions, thereby enabling heat network developers to evaluate the performance of specific HIUs against design requirements.
To generate operating data on the expected performance of specific HIUs given `normal’ operating parameters, to enable heat network operators to identify anomalous performance.
To provide a framework for HIU manufacturers to evaluate the performance of their equipment within the UK context, thereby feeding into their continuous improvement development programmes.
One of the key benefits of the BESA test is to demonstrate independent verification of the heat interface unit’s performance. Bosch E and KE HIU have been tested and are BESA registered products.
Find out more here: bosch-industrial.co.uk/HIU

Comfort controlled
Reliability assured
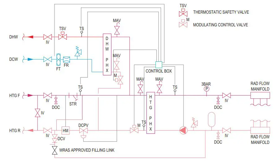
Heat interface units (HIU) are at the heart of every home connected to a heat network. Their performance and reliability are key to lifetime costs and end user satisfaction. They control the comfort levels in each home and often represent the only part of the system the end user will come into contact with.
Reliability and long service life, supported by spare part availability, has been found by many heat network operators to be a top priority in regard to HIU. Reliability enables them to maintain their service levels to their customers. When connected to a heat network, consumers are completely dependent upon that provision of supply for their DHW and heating needs. The Worcester Bosch Greenstar HIU has a proven track record of reliability, Manufactured within the UK and supported by our nationwide network of engineers and technical team.
Quality counts when the CMA (Competitions and Markets Authority) market study into heat networks, concluded that any future regulator of the industry must protect customers from poorly designed, built and operated heat networks, where developers have used cheaper options to meet planning regulations.

Return temperature limiters
HIU technology continues to evolve to help improve heat network performance. Return temperatures are one parameter of many that must be controlled to ensure the efficient operation of heat networks. The latest generation of electronically controller HIU have the ability to limit return temperatures, sent back into the network from the individual homes. Whilst not a substitute for correct sizing and commissioning of radiators, return temperature limiters can help to support the overall strategy in reducing heat loss.
Discover Bosch Commercial and Industrial and build the complete solution
Bosch products deliver high levels of fuel efficiency, consistent heating and hot water performance and have a notoriously long product life.
The planning and provision of heating, hot water and air-conditioning solutions will always present certain challenges, however Bosch Commercial and Industrial can offer the complete system solution from a single source.
Quality in every
component
With an extensive history and decades of experience, place your trust in custom solutions from Europe’s market leader in heating and hot water systems.
All Bosch products are subject to rigorous quality testing of each and every component, to ensure efficient, reliable and consistent performance throughout their long life. These products are supported by an unrivalled technical support team which is able to provide system design, product specification and installation query resolution.
From initial consultation to final commissioning and on-going, whole-life support, Bosch offers the complete package. Added peace of mind comes from secure guarantees and a minimum 10 year spares availability. Bosch products deliver high levels of fuel efficiency, consistent heating and hot water performance and have a notoriously long product life.
Custom solutions…
from Europe’s market leader in heating and hot water systems.
Useful contacts
Sales and Design Team
Tel: 0330 123 3004
Email: [email protected]
Technical Helpline (Pre & Post Sales)
Tel: 0330 123 3366
Email: [email protected]
Spare Parts
Tel: 0330 123 9779
Email: [email protected]
Follow Worcester Bosch![]()
Facebook
Instagram
Twitter
YouTube
Linkedin
Bosch Commercial and Industrial UK
Bosch Industrial UK
Bosch Commercial and Industrial Cotswold Way Warndon Worcester WR4 9SW bosch-industrial.co.uk
Bosch Thermotechnology Ltd. has a policy of continuous research and development and this may necessitate alterations to this specification from time to time. Therefore before preparing for the installation of the appliance it is important that the instructions issued with the unit are carefully read and adhered to. The statutory rights of the customer are not affected. Photographs shown are used for illustrative purpose only. All information is correct at time of going to press. Bosch Thermotechnology Ltd. reserves the right to alter any information where necessary. E&OE.

















