Winsen RTTA71 Thermopile Temperature Sensor
Statement
This manual copyright belongs to Zhengzhou Winsen Electronics Technology Co., LTD. Without the written permission, any part of this manual shall not be copied, translated, stored in a database or retrieval system, also can’t spread through electronic, copying, or record ways.
Thanks for purchasing our product. In order to let customers use it better and reduce the faults caused by misuse, please read the manual carefully and operate it correctly in accordance with the instructions. If users disobey the terms or remove, disassemble, or change the components inside of the sensor, we shall not be responsible for the loss.
The specific such as color, appearance, sizes &etc, please in kind prevail.
We are devoting ourselves to product development and technical innovation, so we reserve the right to improve the products without notice. Please confirm it is the valid version before using this manual. At the same time, users’ comments on the optimized using way are welcome.
Please keep the manual properly, in order to get help if you have questions during the usage in the future.
RTTA71 Thermopile Temperature Sensor

RTTA71 thermopile sensor is based on MEMS technology and consists of hundreds of thermocouples connected in series. Using the Seebeck principle, when there is a temperature difference between the target and the environment, the sensor gives the corresponding voltage output, therefore detecting the existence of the target or the temperature of the target.
Features
- TO-46 metal package
- High sensitivity
- Quick response, Good stability
- High filter transmittance
- High precision NTC
Applications
- Non-contact temperature measuring
- Infrared thermometer, such as ear temperature and forehead temperature measurement
- Continuous temperature control of the production process
- Household appliances (Microwave oven, hairdryers, air conditioners etc), intelligent temperature induction and control system
- Human presence detection
Table 2 RTTA71 thermopile parameters
| Parameter | Value | Unit | Remarks |
| Chip size | 1.35×1.35 | mm | / |
| Field of view | 95 | Degree | Above 50% |
| Thermopile resistor | 76±10 | KΩ | 25℃,1V |
| Noise voltage | 38 | nV/Hz1/2 | 25℃ |
| Noise equivalent power | 0.23 | nW/Hz1/2 | 500K, 1Hz, 25℃ |
| Response rate | 160±40 | V/W | 500K, 1Hz, 25℃ |
| Temperature coefficient of resistance | 0.06 | %/℃ | 25℃~75℃ |
| Time constant | ≤13 | ms | |
| Detection rate | 1.5 ×108 | cmHz1/2/W | 500K, 1Hz, 25℃ |
| NTC resistance | 100 ± 1% | KΩ | 25℃ |
| NTC(β) | 3950 ± 1% | / 25℃/50℃ | |
| Working temperature | -30 ~ 125℃ | ||
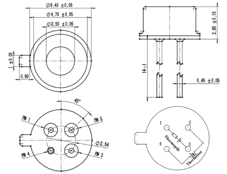
Sensor diagram(unit:mm)

Typical thermopile performance (V-T) curve:
Testing condition: TO-46 package, LWP5.5 filter

Filter Performance Curve 
Thermistor (NTC) R-T Table
| T(℃) | R(KΩ) | T(℃) | R(KΩ) | T(℃) | R(KΩ) | T(℃) | R(KΩ) | T(℃) | R(KΩ) |
| -40 | 3179.00 | -6 | 439.56 | 28 | 87.80 | 62 | 22.66 | 96 | 6.97 |
| -39 | 2980.73 | -5 | 417.22 | 29 | 84.11 | 63 | 21.83 | 97 | 6.75 |
| -38 | 2796.06 | -4 | 396.14 | 30 | 80.59 | 64 | 21.05 | 98 | 6.53 |
| -37 | 2623.95 | -3 | 376.25 | 31 | 77.24 | 65 | 20.29 | 99 | 6.33 |
| -36 | 2463.46 | -2 | 357.47 | 32 | 74.04 | 66 | 19.56 | 100 | 6.13 |
| -35 | 2313.73 | -1 | 339.73 | 33 | 70.99 | 67 | 18.86 | 101 | 5.94 |
| -34 | 2173.97 | 0 | 322.98 | 34 | 68.07 | 68 | 18.19 | 102 | 5.75 |
| -33 | 2043.44 | 1 | 307.14 | 35 | 65.29 | 69 | 17.54 | 103 | 5.58 |
| -32 | 1921.48 | 2 | 292.17 | 36 | 62.64 | 70 | 16.92 | 104 | 5.40 |
| -31 | 1807.49 | 3 | 278.02 | 37 | 60.11 | 71 | 16.33 | 105 | 5.24 |
| -30 | 1700.89 | 4 | 264.63 | 38 | 57.68 | 72 | 15.76 | 106 | 5.08 |
| -29 | 1601.17 | 5 | 251.96 | 39 | 55.37 | 73 | 15.21 | 107 | 4.92 |
| -28 | 1507.85 | 6 | 239.96 | 40 | 53.16 | 74 | 14.68 | 108 | 4.77 |
| -27 | 1420.48 | 7 | 228.61 | 41 | 51.05 | 75 | 14.17 | 109 | 4.63 |
| -26 | 1338.66 | 8 | 217.85 | 42 | 49.03 | 76 | 13.68 | 110 | 4.49 |
| -25 | 1262.00 | 9 | 207.66 | 43 | 47.10 | 77 | 13.21 | 111 | 4.36 |
| -24 | 1190.15 | 10 | 198.00 | 44 | 45.25 | 78 | 12.76 | 112 | 4.23 |
| -23 | 1122.79 | 11 | 188.84 | 45 | 43.49 | 79 | 12.32 | 113 | 4.10 |
| -22 | 1059.61 | 12 | 180.16 | 46 | 41.79 | 80 | 11.90 | 114 | 3.98 |
| -21 | 1000.34 | 13 | 171.92 | 47 | 40.18 | 81 | 11.50 | 115 | 3.86 |
| -20 | 944.72 | 14 | 164.10 | 48 | 38.63 | 82 | 11.11 | 116 | 3.75 |
| -19 | 892.50 | 15 | 156.68 | 49 | 37.15 | 83 | 10.74 | 117 | 3.64 |
| -18 | 843.46 | 16 | 149.63 | 50 | 35.88 | 84 | 10.38 | 118 | 3.54 |
| -17 | 797.38 | 17 | 142.94 | 51 | 34.37 | 85 | 10.03 | 119 | 3.43 |
| -16 | 754.09 | 18 | 136.58 | 52 | 33.06 | 86 | 9.70 | 120 | 3.34 |
| -15 | 713.38 | 19 | 130.54 | 53 | 31.81 | 87 | 9.38 | 121 | 3.24 |
| -14 | 675.11 | 20 | 124.79 | 54 | 30.62 | 88 | 9.07 | 122 | 3.15 |
| -13 | 639.10 | 21 | 119.33 | 55 | 29.47 | 89 | 8.77 | 123 | 3.06 |
| -12 | 605.22 | 22 | 114.13 | 56 | 28.37 | 90 | 8.48 | 124 | 2.97 |
| -11 | 573.33 | 23 | 109.19 | 57 | 27.32 | 91 | 8.21 | 125 | 2.89 |
| -10 | 543.30 | 24 | 104.48 | 58 | 26.31 | 92 | 7.94 | ||
| -9 | 515.01 | 25 | 100.00 | 59 | 25.34 | 93 | 7.69 | ||
| -8 | 488.36 | 26 | 95.73 | 60 | 24.41 | 94 | 7.44 | ||
| -7 | 463.24 | 27 | 91.67 | 61 | 23.51 | 95 | 7.20 |
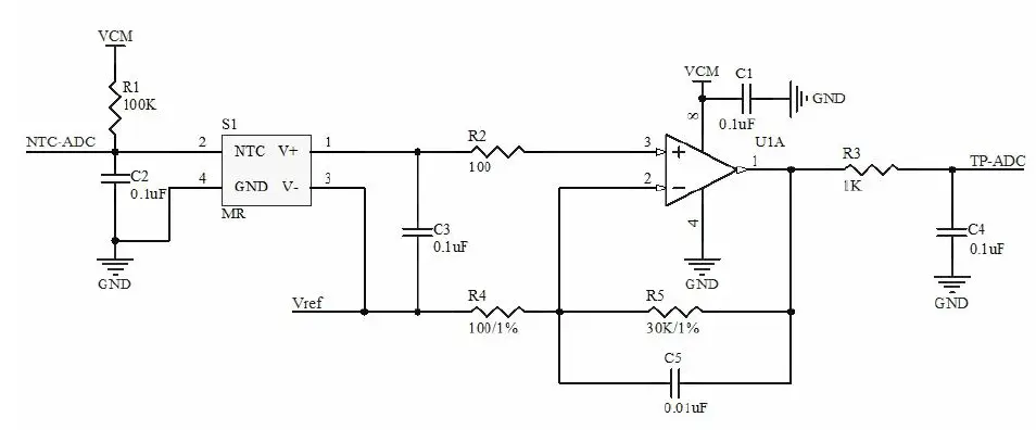
Recommended circuit:
Temperature measurement step
- Read the resistance value Ra between pin 2 and 4;
- Find the ambient temperature Ta according to Ra’s last R-T table in the specification;
- reading the voltage Va between pin 1 and 3;
- Find the voltage value equal to or close to the Va value in the Ta column of the V-T table, and the corresponding abscissa is the temperature of the measured object.
Note:
The sensor must first calibrate the resistance of the thermistor NTC;
The sensor test is affected by factors such as black body temperature, distance, and environment. The V-T table is for reference only. The V-T meter needs to be calibrated before use.
The output voltage of the sensor is easily affected by the NTC resistance value. It is necessary to increase the thermal resistance and heat capacity to increase the temperature stability. Generally, metal (copper, aluminum) kits are used;
In order to reduce the thermal interference between the sensor pins, the sensor pins should be thermally isolated when making a PCB;
The hand soldering temperature should be 330±20℃, and single pin soldering time should not exceed 3s;
Frequent, excessive vibration, strong impact or collision will cause a resonance inside the sensor to break.
Zhengzhou Winsen Electronics Technology Co., Ltd
- Add No.299, Jinsuo Road, National Hi-Tech Zone,
- Zhengzhou 450001 China
- Tel: +86-371-67169097/67169670
- Fax: +86-371-60932988
- E-mail: [email protected]
- Website: www.winsen-sensor.com




















