
SPLIT TYPE
ROOM AIR CONDITIONER
WALL MOUNTED TYPE
SERVICE MANUAL
Indoor unit
Outdoor unit
ASYA07LGC / ASYA09LGC / AOYR07LGC
AOYR09LGC / ASYA12LGC / AOYR12LGC
FUJITSU GENERAL LIMITED
SPECIFICATIONS
ELECTRICAL DATA
| TYPE | Cool & heat inverter | |||
| INDOOR UNIT | ASYAO7LGC | ASYAO9LGC | ASYAl2LGC | |
| OUTDOOR UNIT | AOYR07LGC | AOYR09LGC | AOYR12LGC | |
| COOLING CAPACITY | 2.10 kW | 2.50 kW | 3.40 kW | |
| HEATING CAPACITY | 3.00 kW | 3.20 kW | 4.00 kW | |
| POWER SOURCE | 230 V | 230 V | 230 V | |
| FREQUENCY | 50 Hz | 50 Hz | 50 Hz | |
| RUNNING CURRENT | Cooling | 2.4 A | 3.2 A | 4.3 A |
| Heating | 3.2 A | 3.7 A | 4.6 A | |
| INPUT WATTS | Cooling | 0.470 kW | 0.630 kW | 0.895 kW |
| Heating | 0.660 kW | 0.750 kW | 0.970 kW | |
| E.E.R. Cooling | 4.47 kW/kW | 3.97 kW/kW | 3.80 kW/kW | |
| COP Heating | 4.55 kW/kW | 4.27 kW/kW | 4.12 kW/kW | |
| MOISTURE REMOVAL | 1.0 L/h | 1.3 L/h | 1.8 Uh | |
| AIR CIRCULATION HIGH | Cooling | 750 m3/h | 750 m3/h | 750 m3/h |
| Heating | 750 m3/h | 750 m3/h | 750 m3/h | |
| MAXIMUM CURRENT | Cooling | 6.0 A | 6.0 A | 6.5 A |
| Heating | 7.5 A | 7.5 A | 9.0 A | |
FAN MOTOR
| POWER SOURCE | 230 V | 230 V | 230 V | |
| INDOOR UNIT Cooling | High speed | 1,440 r.p.m. | 1,440 r.p.m. | 1,440 r.p.m. |
| Middle speed | 1,200 r.p.m. | 1,200 r.p.m. | 1,200 r.p.m. | |
| Low speed | 920 r.p.m. | 920 r.p.m. | 920 r.p.m. | |
| Quiet | 680 r.p.m. | 680 r.p.m. | 680 r.p.m. | |
| INDOOR UNIT Heating | High speed | 1,440 r.p.m. | 1,440 r.p.m. | 1,440 r.p.m. |
| Middle speed | 1,200 r.p.m. | 1,200 r.p.m. | 1,200 r.p.m. | |
| Low speed | 980 r.p.m. | 980 r.p.m. | 980 r.p.m. | |
| Quiet | 700 r.p.m. | 700 r.p.m. | 700 r.p.m. | |
| OUTDOOR UNIT Cooling | 730 r.p.m. | 730 r.p.m. | 860 r.p.m. | |
| OUTDOOR UNIT Heating | 650 r.p.m. | 650 r.p.m. | 760 r.p.m. | |
NOISE LEVEL
| INDOOR UNIT Cooling | High speed | 43 dB | 43 dB | 43 dB |
| Middle speed | 38 dB | 38 dB | 38 dB | |
| Low speed | 33 dB | 33 dB | 33 dB | |
| Quiet | 21 dB | 21 dB | 21 dB | |
| INDOOR UNIT Heating | High speed | 43 dB | 43 dB | 43 dB |
| Middle speed | 38 dB | 38 dB | 38 dB | |
| Low speed | 33 dB | 33 dB | 33 dB | |
| Quiet | 21 dB | 21 dB | 21 dB | |
| OUTDOOR UNIT Cooling | 45 dB | 45 dB | 48 dB | |
| OUTDOOR UNIT Heating | 45 dB | 45 dB | 48 dB | |
| INDOOR UNIT | ASYAO7LGC | ASYAO9LGC | ASYAl2LGC |
| OUTDOOR UNIT | AOYRO7LGC | AOYRO9LGC | AOYR12LGC |
DIMENSIONS
| INDOOR UNIT ……………. H x W x D | 260 x 790 x 198 mm |
| OUTDOOR UNIT ………….. H x W x D | 540 x 660 x 290 mm |
WEIGHT
| INDOOR UNIT ……………… Gross / Net | 10 kg / 7.5 kg | |
| OUTDOOR UNIT ……………… Gross / Net | 28 kg / 25 kg | 35 kg / 32 kg |
COMPRESSOR AND REFRIGERANT
| COMPRESSOR TYPE | Hermetic type, 4 pole, 3 phase, DC inverter motor, Rotary | ||
| DISCRIMINATION | 5SS072XAA | DA89X1C-20FZ | |
| WEIGHT (with oil) | 5.9 kg | 9.9 kg | |
| STANDARD REFRIGERANT | 650 g | 800 g | |
| REFRIGERANT TYPE | R410A | R410A | |
| Pipe Length FULL CHARGE | 15 m | 650 g | 800 g |
| 20 m | 750 g | 900 g | |
| ADDITIONAL REFRIGERANT | 20 g/m | ||
| MAXIMUM PIPING HEIGHT | 15m | ||
DIMENSIONS
unit : mm
INDOOR UNIT
OUTDOOR UNIT

REFRIGERANT SYSTEM DIAGRAM
Refrigerant direction
Cooling
Heating
Refrigerant pipe diameter
Liquid : 1/4″ (6.35 mm)
Gas : 3/8″ (9.52 mm)
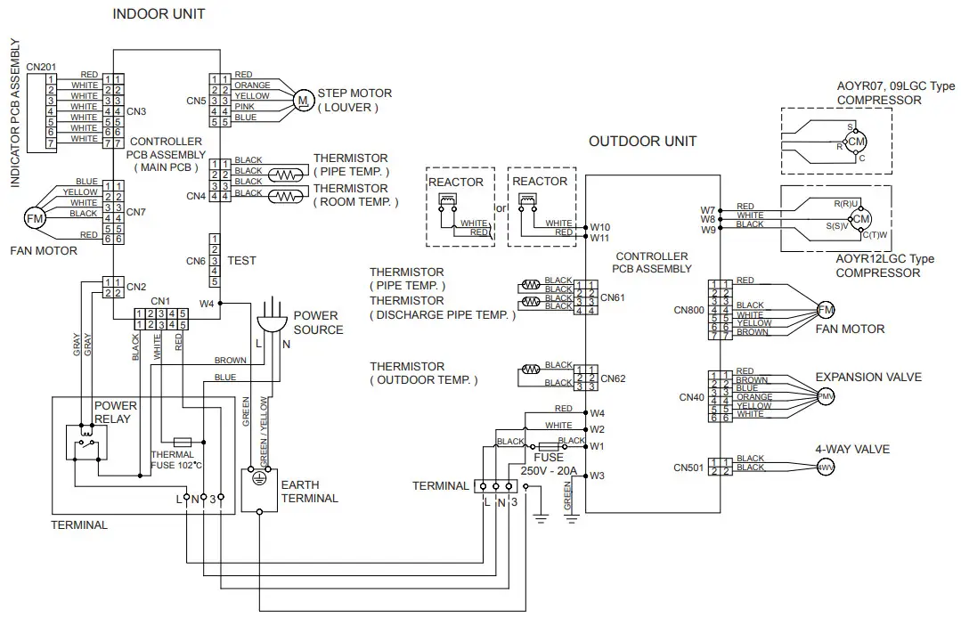
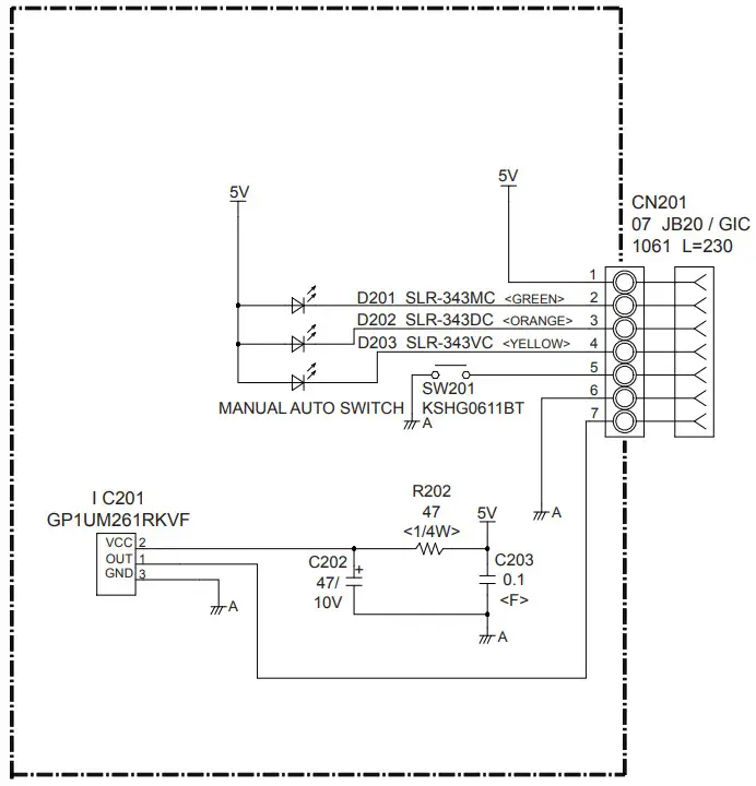
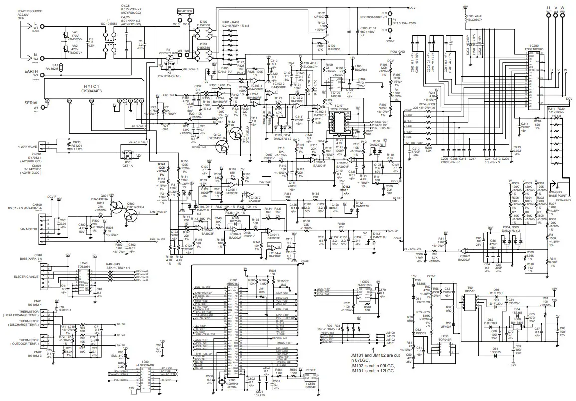
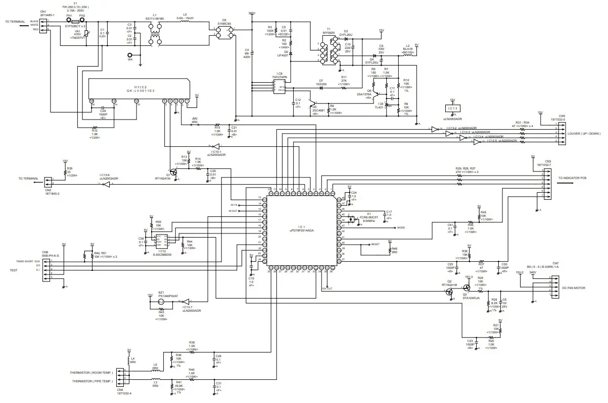
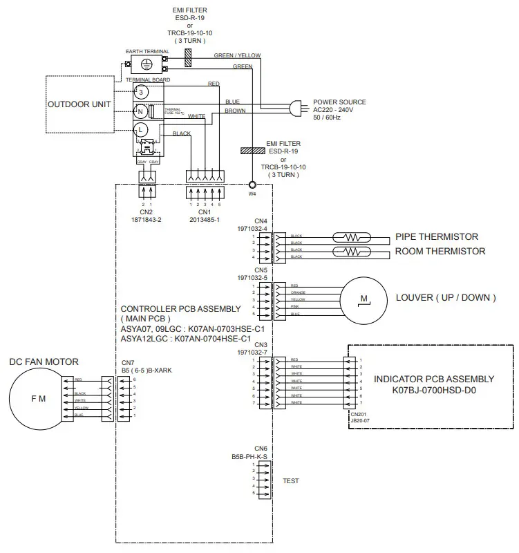
CIRCUIT DIAGRAM

INDOOR PCB CIRCUIT DIAGRAM
CONTROL UNIT
ASYA07, 09LGC : EZ-007MHSE
ASYA12LGC : EZ-007PHSE
INDOOR UNIT
CONTROLLER PCB ASSEMBLY ( MAIN PCB )
ASYA07, 09LGC : K07AN-0703HSE-C1
ASYA12LGC : K07AN-0704HSE-C1
INDOOR UNIT
INDICATOR PCB ASSEMBLY
K07BJ-0700HSD-D0
OUTDOOR PCB CIRCUIT DIAGRAM
INVERTER ASSEMBLY
AOYR07LGC : EZ-0080HUE
AOYR09LGC : EZ-0075HUE
AOYR12LGC : EZ-0076HUE
OUTDOOR UNIT
CONTROLLER PCB ASSEMBLY
AOYR07LGC : K07CJ-0802HUE-C1
AOYR09LGC : K07CJ-0700HUE-C1
AOYR12LGC : K07CJ-0701HUE-C1
ERROR CONTENTS
| Error | Indoor unit LED | Wired remote control | Error | ||
| Operation LED | Timer LED | Coil dry LED | |||
| Serial signal error | Off | 2 flash | off | 1 | Serial signal (reverse) error, at operation start up |
| 3 flash | off | 1 | Serial signal (reverse) error, during oeration | ||
| 4 flash | off | 13 | Serial signal (forward) error, at operation start up | ||
| 5 flash | off | 13 | Serial signal (forward) error, during operation | ||
| 8 flash | off | 0 | Wired remote control error | ||
| Indoor unit thermistor error | 2 flash | 2 flash | off | 2 | Indoor air thermistor error |
| 3 flash | off | 4 | Heat exchanger middle thermistor error | ||
| Outdoor unit thermistor error | 3 flash | 2 flash | off | OC | Discharge pipe thermistor error |
| 3 flash | off | 6 | Heat exchanger thermistor error | ||
| 4 flash | off | OA | Outdoor air thermistor error | ||
| Indoor unit control error | 4 flash | 2 flash | off | 20 | Manual auto button welded |
| 3 flash | off | Main relay welded | |||
| 4 flash | off | 2A | Not distinguishing 50Hz or 60Hz | ||
| Outdoor unit control error | 5 flash | 2 flash | off | 17 | Current trip error |
| 3 flash | off | 18 | CT abnormal | ||
| 5 flash | off | 1A | Compressor location detection error | ||
| 6 flash | off | 16 | Outdoor unit fan drive system abnormal | ||
| Indoor fan motor error | 6 flash | 2 flash | off | 12 | Abnormal lock (upper fan motor) |
| 3 flash | off | 12 | Abnormal rotation (upper fan motor) | ||
| Refrigerant cycle error | 7 flash | 2 flash | off | OF | Discharge temperature abnormal |
| 3 flash | off | 24 | Cooling high pressure abnormal rise | ||
| 4 flash | off | 2C ? | DC 4-way valve and expansion valve abnormal | ||
| Optional function error | 8 flash | 4 flash | off | 25 | PFC circuit error |
| Model information error | 0.1 sec on/off | 0.1 sec on/off | 0.1 sec ordoff | 11 | Model information error |
PARTS
INDOOR UNIT
Front panel assy
| Ref. | Description | Part number |
| 1 | Front Panel Assy | 9316897014 |
| 2 | Front Panel | 9316558014 |
| 3 | Intake Grille Assy | 9317428019 |
| 4 | Clamper (Grille) | 9316906006 |
| 5 | Air Filter | 9316562004 |
| 6 | Receiver Window | 9316588004 |
| 7 | Panel Cover | 9316561014 |
| 8 | Louver U | 9316572003 |
| 9 | Louver Z | 9316573000 |
| 10 | Wire Cover | 9316559004 |
| 11 | Wire Shield | 9316584006 |
| 12 | Remote Control | 9317475006 |
| 13 | Remote Control Holder | 9305642045 |
| — | Air Clean Filter Assy | 9317250009 |
INDOOR UNIT
Evaporator
| Ref. | Description | Part number |
| 21 | Evaporator Total Assy (07, 09) | 9316893009 |
| 21 | Evaporator Total Assy (12) | 9316893016 |
| 22 | Joint Pipe Assy (07, 09) | 9316923010 |
| 22 | Joint Pipe Assy (12) | 9317190015 |
| 23 | Filter Guide | 9316578005 |
| 24 | Rear Bracket | 9316566019 |
| 25 | Evaporator Holder R | 9316565005 |
| 26 | Evaporator Holder L | 9316564008 |
| 27 | Room Thermistor Holder | 9316895003 |

| Ref. | Description | Part number |
| 31 | Casing Assy | 9316892026 |
| 32 | Casing | 9316563001 |
| 33 | Fan Guard | 9317182003 |
| 34 | Cable Guide | 9316567009 |
| 35 | Casing Cover B | 9316569003 |
| 36 | Casing Cover F | 9316570009 |
| 37 | R and L Louver B | 9316961005 |
| 38 | Louver Gear Holder | 9316575004 |
| 39 | Louver Gear | 9316574007 |
| 40 | Gear A | 9309994003 |
| 41 | Motor Step | 9900139117 |
| 42 | Drain Hose Assy | 9316904002 |
| 43 | Drain Cap | 9316177017 |
| 44 | Motor Cover | 9316568006 |
| 45 | Fan Motor | 9602704002 |
| 46 | Crossflow Fan Assy | 9316830004 |
| 47 | Shaft Holder C | 9306628017 |
| 48 | Bracket Panel | 9316590007 |

| Ref. | Description | Part number |
| 51 | Control Box | 9316582002 |
| 52 | Box Shield | 9316580008 |
| 53 | Control Cover | 9316583009 |
| 54 | Cover Shield | 9316581005 |
| 55 | Controller PCB Assy (07, 09) | 9707645231 |
| 55 | Controller PCB Assy (12) | 9707645248 |
| 56 | Display Case | 9316587007 |
| 57 | Display PCB Assy | 9707649017 |
| 58 | Power Cord Assy | 9900456016 |
| — | Earth Terminal | 9316586000 |
| — | Thermistor Assy | 9900459017 |
PARTS
OUTDOOR UNIT
AOYR07LGC
AOYR09LGC
AOYR12LGC
| Ref. | Description | Part number |
| 1 | Front Panel Assy | 9316972018 |
| 2 | Emblem | 9317378000 |
| 3 | Cabinet Left Assy | 9313991043 |
| 4 | Top Panel Assy | 9316973022 |
| 5 | Protective Net | 9331262019 |
| 6 | Switch Cover | 9310979020 |
| 7 | Cabinet Right Assy | 9331336055 |
| 8 | Valve Bracket | 9316523012 |
| 9 | Valve Bracket Cover | 9331683005 |
| 10 | Propeller Fan | 9309909014 |
| 11 | Motor Bracket | 9316538009 |
| 12 | REM Plate Assy (07, 09) | 9316967038 |
| 12 | REM Plate Assy (12) | 9316967021 |
| 13 | Fan Motor (07, 09) | 9602706013 |
| 13 | Fan Motor (12) | 9602751013 |
| 14 | Reactor Assy | 9900357023 |
| 15 | Separator Assy | 9317392006 |

| Ref. | Description | Part number |
| 21 | Base Assy | 9316916005 |
| 22 | Condenser Assy | 9317286008 |
| 23 | Entrance Pipe Assy (fond) | 9317163019 |
| 24 | Separate Pipe Assy (Cond) | 9317152013 |
| 25 | Exit Pipe | 9317338004 |
| 26 | Compressor Assy | 9317083010 |
| 27 | Cushion | 9306410001 |
| 28 | 2 way Valve Assy | 9317171014 |
| 29 | Joint Pipe (2 way Valve) | 9317344005 |
| 30 | 3 way Valve Assy | 9317174015 |
| 31 | Muffler | 9317394000 |
| 32 | 4 way Valve | 9970074011 |
| 33 | Discharge Pipe Assy | 9317159012 |
| 37 | Pulse Motor Valve Assy | 9317216005 |
| 38 | Expansion Valve Coil | 9900057039 |
| — | Solenoid | 9970077012 |
| — | Condenser Total Assy | 9317287012 |
| — | 4 way Valve Assy | 9317158015 |
| — | Insulator B | 9317400015 |
| — | Insurator F | 9331460019 |
| — | Insurator H | 9317401012 |

| Ref. | Description | Part number |
| 21 | Base Assy | 9316980006 |
| 22 | Condenser Assy | 9317193016 |
| 23 | Entrance Pipe Assy (Cond) | 9317194013 |
| 24 | Separate Pipe Assy (Cond) | 9317200011 |
| 25 | Exit Pipe | 9317239004 |
| 26 | Compressor Assy | 9315206015 |
| 27 | Cushion | 9306410001 |
| 28 | 2 way Valve Assy | 9317171014 |
| 29 | Joint Pipe (2 way Valve) | 9317344005 |
| 30 | 3 way Valve Assy | 9317174015 |
| 31 | Muffler | 9317398008 |
| 32 | 4 way Valve | 9900162016 |
| 33 | Discharge Pipe Assy | 9317279000 |
| 34 | Suction Pipe Assy | 9317282017 |
| 35 | Joint Pipe Assy (Cond) | 9317396011 |
| 36 | Joint Pipe (3 way Valve) | 9317214001 |
| 37 | Pulse Motor Valve Assy | 9317216005 |
| 38 | Expansion Valve Coil | 9900057039 |
| — | Solenoid | 9970055027 |
| — | Condenser Total Assy | 9317192019 |
| — | 4 way Valve Assy | 9317278010 |
| — | Insulator B | 9317321006 |
| — | lnsurator F | 9317403009 |
| — | Insurator H | 9317322003 |
UTDOOR UNIT
AOYR07LGC
AOYR09LGC
AOYR12LGC

| Ref. | Description | Part number |
| 41 | Sealed Panel | 9331256018 |
| 42 | Controller PCB Assy (07) | 9707706086 |
| 42 | Controller PCB Assy (09) | 9707706017 |
| 42 | Controller PCB Assy (12) | 9707706024 |
| 43 | PCB Holder | 9331261012 |
| 44 | Inverter Case Assy | 9331279017 |
| 45 | Terminal Cover | 9331269025 |
| 46 | Terminal | 9306489168 |
| — | Outdoor Thermistor | 9900452025 |
| — | Thermistor Assy | 9900451059 |
ACCESSORIES
| Name and Shape | Part number |
Wall hook bracket![]() | 9316590007 |
| Remote control | 9317475006 |
Remote control holder![]() | 9305642045 |
| Battery (penlight) | 0600185527 |
Cloth tape![]() | 9310519004 |
Tapping screw (big) (4 x 25)![]() | 700076046 |
| Tapping screw (small) (3 x 12) | 700019036 |
Air cleaning filter![]() | 9311925088 9312153077 |
0801G3344
2011.02.02





















