GENERAC 0K5801 60 Hz Air Cooled Generators 8 kW to 22 kW

Product Information
60 Hz Air-Cooled Generators
The 60 Hz Air-Cooled Generators are available in the range of 8 kW to 22 kW. It is important to note that this product is not intended to be used in a critical life support application. The generator set comes with a label plate affixed to the inside partition, to the left of the control panel console.
Product Safety Rules & General Information
It is important to read this manual thoroughly before using the generator. In case of any servicing or repairs, it is recommended to contact an Independent Authorized Service Dealer for assistance.
The generator set comes with safety rules that need to be adhered to while handling the product.
General Hazards
The generator set has general hazards that include moving parts, hot surfaces, and sharp edges. It is important to keep the generator set clean and free from debris.
Exhaust Hazards
The generator set emits harmful exhaust fumes that can cause serious injury or death if inhaled. It is important to ensure proper ventilation while using the generator set.
Electrical Hazards
The generator set has electrical hazards that include electrocution and fire. It is important to follow the safety rules while handling the electrical components of the generator set.
Fire Hazards
The generator set has fire hazards that include flammable materials and fuel. It is important to keep the generator set away from flammable materials and ensure proper storage of fuel.
Explosion Hazards
The generator set has explosion hazards that include fuel ignition and fuel leakage. It is important to ensure proper installation and maintenance of the fuel system.
Product Operation
Before operating the generator set, it is important to record important information about the unit on the provided page. This includes model and serial number, volts, LPV amps, NG amps, Hz, phase, and controller P/N. It is important to adhere to safety rules while operating the generator set and to refer to the manual for directions on how to open the top lid and remove the front panel.
Product Fuel Requirements
The generator set requires specific fuel requirements that need to be adhered to. It is important to use clean and fresh fuel that meets the specified requirements.
Battery Requirements
The generator set requires a battery that meets the specified requirements. It is important to ensure proper installation and maintenance of the battery.
Battery Charger
The generator set comes with a battery charger that needs to be connected to a power source for charging the battery.
Engine Oil Requirements
The generator set requires engine oil that meets the specified requirements. It is important to ensure proper installation and maintenance of the engine oil.
WARNING
This product is not intended to be used in a critical life support application. Failure to adhere to this warning could result in death or serious injury.
Use this page to record important information about your generator set.
| Model: | |
| Serial: | |
| Prod Date Week: | |
| Volts: | |
| LPV Amps: | |
| NG Amps: | |
| Hz: | |
| Phase: | |
| Controller P/N: |
Record the information found on your unit data label on this page. For the location of the unit data label, see General Information. The unit has a label plate affixed to the inside partition, to the left of the control panel console as shown in Figure 2-1 and Figure 2-2. For directions on how to open the top lid and remove the front panel, see Operation.
When contacting an Independent Authorized Service Dealer about parts and service, always supply the complete model number and serial number of the unit.
Operation and Maintenance: Proper maintenance and care of the generator ensures a minimum number of problems and keeps operating expenses at a minimum. It is the operator’s responsibility to perform all safety checks, to make sure that all maintenance for safe operation is performed promptly, and to have the equipment checked periodically by an Independent Authorized Service Dealer.
Normal maintenance, service and replacement of parts are the responsibility of the owner/operator and, as such, are not considered defects in materials or workmanship within the terms of the warranty. Individual operating habits and usage may contribute to the need for additional maintenance or service.
When the generator requires servicing or repairs, Generac recommends contacting an Independent Authorized Service Dealer for assistance. Authorized service technicians are factory-trained and are capable of handling all service needs.To locate the nearest Independent Authorized Service Dealer, please visit the dealer locator at: www.generac.com/Service/DealerLocator/.
WARNING
California Proposition 65. Engine exhaust and some of its constituents are known to the state of California to cause cancer, birth defects, and other reproductiv harm.
WARNING
California Proposition 65. This product contains or emits chemicals known to the state of California to cause cancer, birth defects, and other reproductive harm.
Safety Rules & General Information
Introduction
Thank you for purchasing this compact, high performance, air-cooled, engine-driven generator. It is designed to automatically supply electrical power to operate critical loads during a utility power failure.
This unit is factory installed in an all-weather, metal enclosure that is intended exclusively for outdoor installation. This generator will operate using either vapor withdrawn liquid propane (LP) or natural gas (NG).
NOTE: When sized properly, this generator is suitable for supplying typical residential loads such as induction motors (sump pumps, refrigerators, air conditioners, furnaces, etc.), electronic components (computer, monitor, TV, etc.), lighting loads and microwaves.
WARNING
Consult Manual. Read and understand manua completely before using product. Failure tocompletely understand manual and product could result in death or serious injury
If any portion of this manual is not understood, contact the nearest Independent Authorized Service Dealer for starting, operating and servicing procedures.
This manual must be used in conjunction with the appropriate Owner’s Manual.
SAVE THESE INSTRUCTIONS: The manufacturer suggests that this manual and the rules for safe operation be copied and posted near the unit installation site.
Safety should be stressed to all operators and potential operators of this equipment.
Throughout this publication and on tags and decals affixed to the generator, DANGER, WARNING, and CAUTION blocks are used to alert personnel to special instructions about a particular operation that may be hazardous if performed incorrectly or carelessly. Observe them carefully. Their definitions are as follows:
DANGER
Indicates a hazardous situation which, if not avoided, will result in death or serious injury.
WARNING
Indicates a hazardous situation which, if not avoided, could result in death or serious injury.
CAUTION
Indicates a hazardous situation which, if not avoided, could result in minor or moderate injury.
NOTE: Notes provide additional information important to a procedure or component.
These safety warnings cannot eliminate the hazards they indicate. Observing safety precautions and strict compliance with the special instructions while performing the action or service are essential to preventing accidents.
The operator is responsible for proper and safe use of the equipment. The manufacturer strongly recommends that if the operator is also the owner, to read the Owner’s Manual and thoroughly understand all instructions before using this equipment. The manufacturer also strongly recommends instructing other users to properly start and operate the unit. This prepares them if they need to operate the equipment in an emergency.
How to Obtain Service
When the generator requires servicing or repairs, contact an Independent Authorized Service Dealer for assistance. Service technicians are factory-trained and are capable of handling all service needs. For assistance locating a dealer, go to www.generac.com/Service/DealerLocator/.
When contacting a dealer about parts and service, always supply the complete model number and serial number of the unit as given on its data decal, which is located on the generator. Refer to Figure 2-1 and Figure 2-2 for decal location. Record the model number and serial numbers in the spaces provided on the inside front cover of this manual.
Safety Rules
Study these SAFETY RULES carefully before installing, operating or servicing this equipment. Become familiar with this Owner’s Manual and with the unit. The generator can operate safely, efficiently and reliably only if it is properly installed, operated and maintained. Many accidents are caused by failing to follow simple and fundamental rules or precautions.
The manufacturer cannot anticipate every possible circumstance that might involve a hazard. The warnings in this manual and on tags and decals affixed to the unit are, therefore, not all-inclusive. If using a procedure, work method, or operating technique the manufacturer does not specifically recommend, verify that it is safe for others. Also, make sure the procedure, work method or operating technique utilized does not render the generator unsafe.
General Hazards
DANGER
Loss of life. Property damage. Installation must always comply with applicable codes, standards, laws and regulations. Failure to do so will result in death or serious injury.
DANGER
Automatic start-up. Disconnect utility power and render unit inoperable before working on unit. Failure to do so will result in death or serious injury.
WARNING
This product is not intended to be used in a critical life support application. Failure to adhere to this warning could result in death or serious injury.
WARNING
Accidental Start-up. Disconnect the negative battery cable, then the positive battery cable when working on unit. Failure to do so could result in death or serious injury.
WARNING
This unit is not intended for use as a prime power source. It is intended for use as an intermediate power supply in the event of temporary power outage only. See individual unit specifications for required maintenance and run times pertaining to use. (000247)
WARNING
Only a trained and licensed electrician should perform wiring and connections to unit. Failure to follow proper installation requirements could result in death, serious injury, and damage to equipment or property.
WARNING
Moving Parts. Do not wear jewelry when starting or operating this product. Wearing jewelry while starting or operating this product could result in death or serious injury.
WARNING
Moving Parts. Keep clothing, hair, and appendages away from moving parts. Failure to do so could result in death or serious injury.
WARNING
Hot Surfaces. When operating machine, do not touch hot surfaces. Keep machine away from combustibles during use. Hot surfaces could result in severe burns or fire.
WARNING
Equipment and property damage. Do not alter construction of, installation, or block ventilation for generator. Failure to do so could result in unsafe operation or damage to the generator.
WARNING
Risk of injury. Do not operate or service this machine if not fully alert. Fatigue can impair the ability to service this equipment and could result in death or serious injury.
WARNING
Environmental Hazard. Always recycle batteries at an official recycling center in accordance with all local laws and regulations. Failure to do so could result in environmental damage, death or serious injury.
WARNING
Injury and equipment damage. Do not use generator as a step. Doing so could result in falling, damaged parts, unsafe equipment operation, and could result in death or serious injury. (000216)
Inspect the generator regularly, and contact the nearest Independent Authorized Service Dealer for parts needing repair or replacement.
Exhaust Hazards
DANGER
Asphyxiation. Running engines produce carbon monoxide, a colorless, odorless, poisonous gas. Carbon monoxide, if not avoided, will result in death or serious injury.
WARNING
Asphyxiation. Always use a battery operated carbon monoxide alarm indoors and installed according to the manufacturer’s instructions. Failure to do so could result in death or serious injury.
Adequate, unobstructed flow of cooling and ventilating air is critical to correct generator operation. Do not alter the installation or permit even partial blockage of ventilation provisions, as this can seriously affect safe operation of the generator. The generator must be installed and operated outdoors only.
Electrical Hazards
DANGER
- Electrocution. Contact with bare wires, terminals, and connections while generator is running will result in death or serious injury.
- Electrocution. Never connect this unit to the electrical system of any building unless a licensed electrician has installed an approved transfer switch. Failure to do so will result in death or serious injury.
- Electrical backfeed. Use only approved switchgear to isolate generator when electrical utility is the primary power source. Failure to do so will result in death, serious injury, and equipment damage.
- Electrocution. Verify electrical system is properly grounded before applying power. Failure to do so will result in death or serious injury.
- Electrocution. Do not wear jewelry while working on this equipment. Doing so will result in death or serious injury.
- Electrocution. Water contact with a power source, if not avoided, will result in death or serious injury.
- Electrocution. Contact with bare wires, terminals, and connections while generator is running will result in death or serious injury.
- Electrocution. In the event of electrical accident, immediately shut power OFF. Use non-conductive implements to free victim from live conductor. Apply first aid and get medical help. Failure to do so will result in death or serious injury.
Fire Hazards
- Fire hazard. Do not obstruct cooling and ventilating airflow around the generator. Inadequate ventilation could result in fire hazard, possible equipment damage, death or serious injury.
- Fire and explosion. Installation must comply with all local, state, and national electrical building codes. Noncompliance could result in unsafe operation, equipment damage, death or serious injury.
- Fire hazard. Use only fully-charged fire extinguishers rated “ABC” by the NFPA. Discharged or improperly rated fire extinguishers will not extinguish electrical fires in automatic standby generators.
- Consult Manual. Read and understand manual completely before using product. Failure to completely understand manual and product could result in death or serious injury.
- Risk of electrocution. Refer to NFPA 70E for safety equipment required when working with with a live electrical system. Failure to use required safety equipment could result in death or serious injury.
- Risk of Fire. Unit must be positioned in a manner that prevents combustible material accumulation underneath. Failure to do so could result in death or serious injury.
Comply with regulations the Occupational Safety and Health Administration (OSHA) has established. Also, verify that the generator is installed in accordance with the manufacturer’s instructions and recommendations. Following proper installation, do nothing that might alter a safe installation and render the unit in noncompliance with the aforementioned codes, standards, laws and regulations.
Comply with regulations the Occupational Safety and Health Administration (OSHA) has established. Also, verify that the generator is installed in accordance with the manufacturer’s instructions and recommendations. Following proper installation, do nothing that might alter a safe installation and render the unit in noncompliance with the aforementioned codes, standards, laws and regulations.
Explosion Hazards
DANGER
- Connection of fuel source must be done by a qualified professional technician or contractor. Incorrect installation of this unit will result in death, serious injury, and damage to equipment and property damage.
- Risk of fire. Allow fuel spills to completely dry before starting engine. Failure to do so will result in death or serious injury.
WARNING
- Risk of Fire. Hot surfaces could ignite combustibles, resulting in fire. Fire could result in death or serious injury.
General Information
The Generator
Figure 2-1. GH-410 Engine 8 kW Unit (Left) and GH-530 Engine 11 kW Unit (Right)
Figure 2-2. GT-990/GT-999 Engines, 16-22 kW Units
- A. Exhaust Enclosure
- B. Composite Base
- C. Oil Filter
- D. Battery Compartment
- E. Fuel Regulator
- F. Fuel Inlet (Back)
- G. Circuit Breakers
- H. Control Panel
- I. Data Label
- J. Oil Fill Cap
- K. Air Filter
- L. Oil Dipstick
Specifications
Generator
| Model | 8 kW | 11 kW | 16 kW | 20 kW | 22 kW |
| Rated Voltage | 240 | ||||
| Rated Maximum Load Current (Amps) at Rated Voltage* | 33.3 | 45.8 | 66.6 | 83.3 | 91.7 |
| Main Circuit Breaker | 35 Amp | 50 Amp | 65 Amp | 90 Amp | 100 Amp |
| Phase | 1 | ||||
| Rated AC Frequency | 60 Hz | ||||
| Battery Requirement | Group 26R, 12 Volts and 540 CCA Minimum (see Replacement Parts) | ||||
| Enclosure | Aluminum | Aluminum/Steel | Aluminum/Steel | Steel | Aluminum |
| Weight (lbs/kilos) | 378/171.5 | 394/178.7 (Steel) 358/162.4 (Aluminum) | 455/206.4 (Steel) 419/190 (Aluminum) | 505/229 | 476/216 |
| Normal Operating Range | This unit is tested in accordance to UL 2200 standards with an operating temperature of -20 ºF (-29 ºC) to 122 ºF (50 ºC). For areas where temperatures fall below 32 ºF (0 ºC) a cold weather kit is recommended. When operated above 77 ºF (25 ºC) there may be a decrease in engine power. (Please reference the engine specifications section. | ||||
| These generators are rated in accordance with UL 2200, Safety Standard for Stationary Engine Generator Assemblies, and CSA-C22.2 No. 100-04 Standard for Motors and Generators. * Natural Gas ratings will depend on specific fuel joules/Btu content. Typical derates are between 10-20% off the LP gas rating. ** Circuits to be moved must be protected by same size breaker. For example, a 15 amp circuit in the main panel must be a 15 amp circuit in the transfer switch. | |||||
Engine
| Model | 8 kW | 11 kW | 16 kW | 20/22 kW |
| Type of Engine | GH-410 | GTH-530 | GT-990 | GT-999 |
| Number of Cylinders | 1 | 2 | 2 | 2 |
| Displacement | 410 cc | 530 cc | 992 cc | 999 cc |
| Cylinder Block | Aluminum w/ cast iron sleeve | |||
| Recommended Spark Plug | see Replacement Parts | |||
| Spark Plug Gap | 0.508 mm (0.020 in) | 0.76 mm (0.030 in) | 1.02 mm (0.040 in) | 1.02 mm (0.040 in) |
| Valve Clearance | 0.05 – 0.1 mm (0.002 – 0.004 in) | 0.05 – 0.1 mm (0.002 – 0.004 in) | 0.05 – 0.1 mm (0.002 – 0.004 in) | 0.05 – 0.1 mm (0.002 – 0.004 in) |
| Starter | 12 VDC | |||
| Oil Capacity Including Filter | Approx. 1.5 qt/ 1.4 l | Approx. 1.7 qt/ 1.6 l | Approx. 1.9 qt/ 1.8 l | Approx. 1.9 qt/ 1.8 l |
| Recommended Oil Filter | see Replacement Parts | |||
| Recommended Air Filter | see Replacement Parts | |||
| Engine power is subject to and limited by such factors as fuel Btu/joules, ambient temperature and altitude. Engine power decreases about 3.5 percent for each 1000 feet (304.8 meters) above sea level, and also will decrease about 1 percent for each 6 ºC (10 ºF) above 15 ºC (60 ºF) ambient temperature. | ||||
The specification sheet for your generator was included in the documentation provided with the unit at the time of purchase. For additional copies, consult your local Independent Authorized Service Dealer for your specific generator model.
Protection Systems
The generator may have to run for long periods of time with no operator present to monitor the engine/generator conditions. Therefore, the generator is equipped with a number of systems to automatically shut down the unit to protect it against potentially damaging conditions. Some of these systems are as follows:
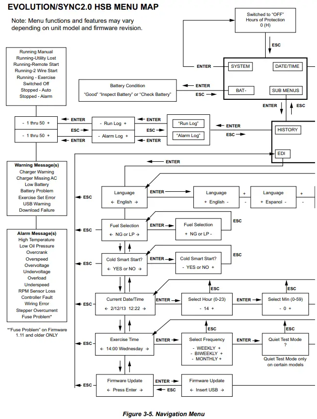
Alarms:
- High Temperature
- Low Oil Pressure
- Overcrank
- Overspeed
- Overvoltage
- Undervoltage
- Overload
- Underspeed
- RPM Sensor Loss
- Controller Fault
- Wiring Error
- Fuse Problem
- Stepper Overcurrent
Warnings:
- Charger Warning
- Charger Missing AC
- Low Battery
- Battery Problem
- Exercise Set Error
- USB Warning
- Download Failure
The control panel contains a display which alerts the operator when a fault condition occurs. The above list is not all inclusive. For more information about alarms and control panel operation, see Section 3 Operation.
NOTE: A warning will indicate a condition, on the generator, that should be addressed but not shut the generator down. An alarm will shut the generator down to protect the system from any damage. In the event of an alarm, an owner can clear the alarm and restart the generator prior to contacting an Independent Authorized Service Dealer. If the intermittent issue occurs again, contact an Independent Authorized Service Dealer.
Emission Information
The United States Environmental Protection Agency (US EPA) (and California Air Resources Board (CARB), for engines/equipment certified to California standards) requires that this engine/equipment complies with exhaust and evaporative emissions standards. Locate the emissions compliance decal on the engine to determine applicable standards. For emissions warranty information, please reference the included emissions warranty. It is important to follow the maintenance specifications in Section 4 Maintenance to ensure that the engine complies with the applicable emissions standards for the duration of the product’s life.
This generator is certified to operate on Liquid Propane Vapor fuel or pipeline Natural Gas.
The Emission Control System code is EM (Engine Modification). The Emission Control System on this generator consists of the following:
| System | Components |
| Air Induction | – Intake Manifold – Air Cleaner |
| Fuel Metering | – Carburetor and Mixer Assembly – Fuel Regulator |
| Ignition | – Spark Plug – Ignition Module |
| Exhaust | – Exhaust Manifold – Muffler |
Fuel Requirements
DANGER
Explosion and Fire. Fuel and vapors are extremely flammable and explosive. Add fuel in a well ventilated area. Keep fire and spark away. Failure to do so will result in death or serious injury.
The engine has been fitted with a dual fuel carburetion system. The unit will run on natural gas or LP gas (vapor), but it has been factory set to run on natural gas. The fuel system will be configured for the available fuel source during installation.
Recommended fuels should have a BTU content of at least 1000 Btus per cubic foot (37.26 megajoules per cubic meter) for natural gas, or at least 2500 BTUs per cubic foot (93.15 megajoules per cubic meter) for LP gas (vapor).
NOTE: If converting to LP gas from natural gas, a minimum LP tank size of 250 gallons (946 liters) is recommended. See the Installation Manual for complete procedures and details.
Battery Requirements
Group 26R, 12V, minimum 540 CCA.
For proper battery maintenance procedures, see Section 4 Maintenance.
Battery Charger
The battery charger is integrated into the control panel module in all models. It operates as a Smart Charger which ensures output charging levels are safe and continuously optimized to promote maximum battery life.
Engine Oil Requirements
For proper oil viscosity, see chart in Figure 4-1.
Replacement Parts
| Description | 8 kW | 11 kW | 16 kW | 20 kW | 22 kW |
| 26R Exide Battery | 0H3421S | ||||
| Spark Plug | 0G0767B | 0E9368 | 0E7585A | 0G0767A | 0G0767A |
| Oil Filter | 070185E | ||||
| Air Filter | 0E9371A | 0J8478 | |||
| Control Panel Fuse | 0D7178T | ||||
| Transfer Switch Fuses | 073590A | ||||
Accessories
Performance enhancing accessories are available for air-cooled generators.
| Accessory | Description |
| Cold Weather Kit | Recommended in areas where temperatures fall below 32 ºF (0 ºC). |
| Scheduled Maintenance Kit | Includes all pieces necessary to perform maintenance on the generator along with oil recommendations. |
| Auxiliary Transfer Switch Lockout | Enables any of the transfer switches to completely lock out one large electrical load by tying into its control system. |
| Fascia Base Wrap | The fascia base wrap snaps together around the bottom of the new air-cooled generators. This offers a sleek, contoured appearance as well as offering protection from rodents and insects by covering the lifting holes located in the base. Requires use of the mounting pad shipped with the generator. |
| Mobile Link™ (USA only) | Provides a personalized web portal that displays the generator status, maintenance schedule, event history and much more. This portal is accessible via computer, tablet or smart phone. Sends emails and/or text notifications the moment there is any change in the generator’s status. Notification settings can be customized to what type of alert is sent and how often. For more information, visit www.MobileLinkGen.com. |
| Touch-Up Paint Kit | Very important to maintain the look and integrity of the generator enclosure. This kit includes touch-up paint and instructions. |
| Wireless Local Monitor | Completely wireless and battery powered, the Wireless Local Monitor provides you with instant status without ever leaving the house. Status lights (red, yellow and green) alert owners when the generator needs attention. Magnetic backing permits refrigerator mounting and gives a 600 foot line of sight communication. |
| Extended Warranty Coverage | Extend your generator warranty coverage by purchasing extended warranty coverage. Covers both parts and labor. Extended coverage can be purchased within 12 months of the end-users purchase date. This extended coverage is applicable to registered units and end-user proof of purchase must be available upon request. Available for Generac®, Guardian® and Centurion® products. Not available for Corepower™ and EcoGen™ products or all international purchases. |
NOTE: Contact an Independent Authorized Service Dealer or visit www.generac.com for additional information on replacement parts, accessories, and extended warranties.
Operation
Site Prep Verification
It is important that the generator is installed in such a way that the airflow into and out of the generator is not impeded. Verify that all shrubs or tall grasses have been removed within 3 ft. (0.91m) of the intake and discharge louvers on the sides of the enclosure. It is also important that the generator is not subject to water intrusion. Verify that all potential sources such as water sprinklers, roof run-off, rain gutter down spouts and sump pump discharges are directed away from the generator enclosure.
DANGER
Automatic start-up. Disconnect utility power and render unit inoperable before working on unit. Failure to do so will result in death or serious injury.
Turn the generator OFF before performing maintenance. Remove 7.5 Amp fuse, T1 and T2 battery charge fuses, and disconnect battery cables to prevent accidental start up. Disconnect the NEGATIVE (-) cable first, then disconnect the POSITIVE (+) cable. When connecting the cables, connect the POSITIVE cable first, the NEGATIVE cable last.
Side Compartment
Local codes may require this compartment to be locked. A hasp is provided so the owner/operator can secure the compartment with a padlock. Check local codes for side compartment locking requirements.
Figure 3-1. Open Side Compartment
Main Circuit Breaker (Generator Disconnect)
This is a 2-pole breaker rated according to relevant specifications. See “A” in Figure 3-1.
LED Indicator Lights
See “B” in Figure 3-1.
- Green LED “Ready” light is on when utility is present and the control panel button is in the AUTO position. This also indicates when the generator is running.
- Red LED “Alarm” light is on when the generator is OFF or a fault is detected. Contact an authorized servicing dealer.
- Yellow LED “Maintenance” light.
NOTE: Yellow LED may be on at the same time as either the Red or Green LED.
120V GFCI Outlet/15 Amp Breaker(16-22 kW Only)
Some units are equipped with an external 15 Amp, 120 volt GFCI convenience outlet located in the top corner of the compartment. See “C” in Figure 3-1.
When the generator is running, in the absence of utility power, this outlet may also be used to power items outside the home such as lights or power tools. This outlet may also be used when utility power is present by running the generator in manual mode.
This outlet does not provide power if the generator is not running. Do not use this outlet when the generator is in Exercise mode. This outlet is protected by a 15 Amp circuit breaker in the side compartment.
Generator Enclosure
The lid will be locked. A set of keys is attached to the circuit breaker box door with a cable tie.
- Cut the cable tie to remove the keys.
- Use the keys to open the lid of the generator.
NOTE: The enclosed keys provided with this unit are intended for service personnel use only. - There are two locks securing the lid, one on each side (A in Figure 3-3). To properly open the lid, press down, on the lid, above the side lock and unlock the latch.
- Repeat for the other side. If pressure is not applied from the top, the lid may appear stuck.
NOTE: Always verify that the side locks are unlocked before attempting to lift the lid. - Once the lid is open, remove the front access panel by lifting it up and out.
NOTE: Always the lift the front access panel up before pulling away from enclosure (B and C in Figure 3-3). Do not pull the panel away from the enclosure before lifting up (D in Figure 3-3).

Control Panel Interface
The Control Panel Interface is located under the lid of the enclosure. Before attempting to lift the lid of the enclosure, verify that both left and right side locks are unlocked. To remove the front cover, lift the cover straight up to disengage the side hooks, then tilt and lift it away from the unit.
When closing the unit, verify that both left and right side locks are securely locked.
NOTE: All appropriate panels must be in place during any operation of the generator. This includes operation by a servicing technician, while conducting troubleshooting procedures.
Using the Auto/Off/Manual Interface
| Button | Description of Operation |
| AUTO | Selecting this button activates fully automatic system operation. It also allows the unit to automatically start and exercise the generator according to the exercise timer (see Setting the Exercise Timer ). |
| OFF | This button shuts down the engine and also prevents automatic operation of the unit. |
| MANUAL | This button will crank and start the generator. Transfer to standby power will not occur unless there is a utility failure. |
NOTE: Damage caused by mis-wiring of the interconnect wires is not warrantable.
Interface Menu Displays
The LCD display
| Feature | Description |
|
HOME page | The default page which will be displayed if no buttons are pressed for 60 seconds. This page normally shows the current Status message and the current date and time. The highest priority active Alarm/ Warning will be automatically posted on this page as well as flashing the backlight when such a condi- tion is detected. In the case of multiple Alarms/Warnings, only the first message will be displayed. To clear an Alarm or Warning, press the OFF button and then press the ENTER key. |
| Display Backlight | Normally off. If the operator presses any button, the backlight will automatically light and remain on for 30 seconds. |
| MAIN MENU page | Allows the operator to navigate to all other pages or sub-menus by using the Arrows and Enter but- tons. This page can be accessed at any time with several presses of the dedicated Escape button. Each press of the Escape button takes the operator to the previous menu until the MAIN MENU dis- plays. This page contains information for – History; Status; Edit; Debug. |
Menu System Navigation
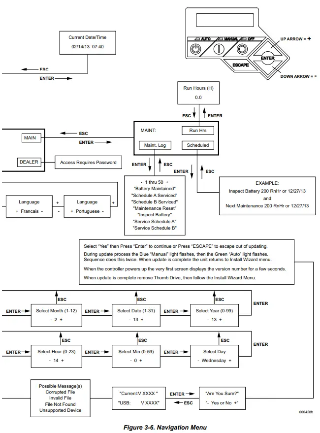
To get to the MENU, use the “Escape” button from any page. It may require pressing it several times before getting to the MENU page. Navigate to the desired menu by using the ↑/↓ buttons. When the desired menu is displayed and flashing, press the “Enter” button. See Figure 3-5 Navigation Menu.
EVOLUTION/SYNC2.0 HSB MENU MAP

Setting the Exercise Timer
This generator is equipped with a configurable exercise timer. There are two settings for the exercise timer.
Day/Time: Once set, the generator will start and exercise for the period defined, on the day of the week and at the time of day specified. During this exercise period, the unit runs for approximately 5 or 12 minutes, depending on the model, and then shuts down.
Exercise frequency (how often the exercise will take place): It can be set to Weekly, Biweekly or Monthly. If Monthly is selected, the day of the month must be selected from 1-28. The generator will exercise on that day each month. Transfer of loads to the generator output does not occur during the exercise cycle unless utility power is lost.
NOTE: If the installer tests the generator prior to installation, press the “enter” button to skip setting up the exercise timer.
NOTE: The exercise feature will operate only when the generator is placed in the AUTO mode and will not work unless this procedure is performed. The current date/time will need to be reset every time the 12 volt battery is disconnected and then reconnected, and/or when the fuse is removed.
Table 3-1 details the exercise information and programming options for all Home Standby generators. Figure 3-7 illustrates the engine speed profile during a typical exercise cycle for 22 kW generators. Figure 3-8 shows the engine speed profile for 16-20 kW generators. 8-11 kW generators exercise at a constant 3600 rpm.
While providing the necessary periodic exercise operation, the lower rpm also reduces fuel consumption, engine wear and noise.

Table 3-1. Generator Exercise Characteristics
| Generator Size | 8 kW | 11 kW | 16 kW / 20 kW | 22 kW |
| Low Speed Exercise | n/a * | n/a * | 2400 rpm | 1950 rpm |
| Exercise Frequency Options | Weekly/Bi-Weekly/ Monthly | Weekly/Bi-Weekly/ Monthly | Weekly/Bi-Weekly/ Monthly | Weekly/Bi-Weekly/ Monthly |
| Exercise Time Length | 12 minutes | 12 minutes | 5 minutes | 5 minutes |
| * exercises at 3600 rpm | ||||
Battery Charger
NOTE: The battery charger is integrated into the control module in all models.
The battery charger operates as a Smart Charger that ensures:
- Output is continually optimized to promote maximum battery life.
- Charging levels are safe.
NOTE: A warning is displayed on the LCD when the battery needs service.
Manual Transfer Operation
DANGER
Electrocution. Do not manually transfer under load. Disconnect transfer switch from all power sources prior to manual transfer. Failure to do so will result in death or serious injury, and equipment damage.
Prior to automatic operation, manually exercise the transfer switch to verify that there is no interference with proper operation of the mechanism. Manual operation of the transfer switch is required if electronic operation should fail.
Transfer to Generator Power Source
- Verify generator is in the OFF mode.
- Set the main circuit breaker (Generator Disconnect) to OFF or OPEN.
- Turn off the utility power supply to the transfer switch using the means provided (such as a utility main line circuit breaker).
- Use the manual transfer handle (A in Figure 3-9) inside the transfer switch to move the main contacts to the STANDBY position (loads connected to the standby power source).
- To crank and start the engine, press the control panel MANUAL button.
- Allow the engine to stabilize and warm up for a few minutes.
- Set the main circuit breaker (Generator Disconnect) to ON or CLOSED. The standby power source now powers the loads.

|
MANUAL | • Will not transfer to generator if utility is present. • Will transfer to generator if utility fails (below 65% of nominal for 5 consecutive seconds). • Will transfer back when utility returns for 15 consecutive seconds. The engine will continue to run until removed from the MANUAL mode. |
|
AUTO | • Will start and run if utility fails for 5 consecutive seconds. (factory default) • Will start a 5 second engine warm-up timer. –Will not transfer if utility subsequently returns. –Will transfer to generator if utility is not present. • Will transfer back to utility once utility returns (above 80% of nominal) for 15 seconds. • Will not transfer back to utility unless utility returns. The generator will shut down if the OFF button is pressed or a shutdown alarm is present. • Once utility power is returned, the generator will shut down after 1 minute cool-down time. |
| EXERCISE | • Will not exercise if generator is already running in either AUTO or MANUAL mode. • During exercise, the controller will only transfer if utility fails during exercise for 10 seconds, and will switch to AUTO. |
Transfer Back to Utility Power Source
When utility power has been restored, transfer back to utility source and shut down the generator. To manually transfer back to utility power and shut down the generator:
- Set the Main Circuit Breaker (Generator Disconnect) to OFF or OPEN.
- Allow the engine to run for 2 minutes at no-load to stabilize the internal temperatures.
- Press the control panel OFF button. The engine should shut down.
- Verify that utility power supply to the transfer switch is turned OFF.
- Use the manual transfer handle (A in Figure 3-9) inside the transfer switch to move the main contacts back to the UTILITY position (loads connected to the utility power source).
- Turn on the utility power supply to the transfer switch using the means provided.
- Press the control panel AUTO button.
Automatic Transfer Operation
To select automatic operation:
- Make sure the transfer switch main contacts are set to the UTILITY position (loads connected to the utility power source).
- Be sure that normal UTILITY power source voltage is available to transfer switch terminal lugs N1 and N2.
- Press the AUTO button on the control panel interface.
- Set the main circuit breaker (Generator Disconnect) to the ON (Closed) position.
With these steps complete, the generator will start automatically when utility source voltage drops below a preset level. After the unit starts, loads are transferred to the standby power source.
Automatic Sequence of Operation
Utility Failure
With the generator set to AUTO, when utility fails (below 65% of nominal) a 5 second (dealer programmable) line interrupt delay time is started. If utility is still gone when the timer expires, the engine will crank and start. Once started, a 5 second engine warm-up timer will be initiated. When the warm-up time expires, the controller will transfer the load to the generator. If the utility power is restored (above 80% nominal) at any time from the initiation of the engine start until the generator is ready to accept load (5 second warm-up time has not elapsed), the controller will complete the start cycle and run the generator through its normal cool down cycle, however, the load will remain on the utility source.
Cranking
The system will control the cyclic cranking as follows:
- 8 kW Unit: 5 cranking cycles as follows: 15 second crank, seven (7) second rest, followed by four (4) additional cycles of seven (7) second cranks followed by seven (7) second rests.
- 11 – 22 kW Units: 5 cranking cycles as follows: 16 second crank, seven (7) second rest, 16 second crank, seven (7) second rest, followed by three (3) additional cycles of seven (7) second cranks followed by seven (7) second rests.
Cold Smart Start
The Cold Smart Start feature can be enabled in the EDIT menu. With Cold Smart Start enabled, the generator will monitor ambient temperature and the warm-up delay will be adjusted based on prevailing conditions.
On a startup in AUTO mode, if the ambient temperature is below a fixed temperature (based on model) the generator will warm-up for 30 seconds. This allows the engine to warm before a load is applied. If the ambient temperature is at or above the fixed temperature, the generator will startup with the normal warm-up delay of 5 seconds.
When the generator engine is started, a check for proper output voltage build up will be performed.
If some condition impedes normal voltage creation, such as frost crystals or dust/dirt prevent a good electrical connection, the start sequence will be interrupted so that a cleaning cycle of the internal electrical connections can be attempted.
The cleaning cycle is an extended “Warming Up” period which lasts for several minutes while the normal generator voltage output is determined to be low. During this cycle, the generator controller will display the “Warming Up” on the display screen.
If the cleaning cycle fails to clear the obstruction, the generator controller display will show the “Under Voltage” message.
After several minutes, the alarm message can be cleared, and a restart of the generator attempted.
If the problem persists, make no further attempts to start. Contact an independent authorized service dealer.
Load Transfer
The transfer of load when the generator is running is dependent upon the operating mode:
Shutting Generator Down While Under Load
IMPORTANT NOTE: To turn the generator off during utility outages to perform maintenance, or conserve fuel, follow these steps:
To turn the generator OFF (while running in AUTO and online):
- Turn the main utility disconnect OFF.
- Turn the main line circuit breaker (MLCB) on the generator to OFF (OPEN).
- Turn the generator OFF.
To turn the generator back ON:
- Put the generator back into AUTO and allow to start and warm-up for a few minutes.
- Set the MLCB on the generator to ON.
The system will now be operating in automatic mode. The main utility disconnect can be turned ON (CLOSED). To shut the unit OFF, this complete process must be repeated.
Maintenance
Regular maintenance will improve performance and extend engine/equipment life. The manufacturer recommends that all maintenance work be performed by an Independent Authorized Service Dealer (IASD). Regular maintenance, replacement or repair of the emissions control devices and systems may be performed by any repair shop or person of the owner’s choosing. However, to obtain emissions control warranty service free of charge, the work must be performed by an IASD. See the emissions warranty.
Performing Scheduled Maintenance
It is important to perform maintenance as specified in the Service Schedule for proper generator operation and to ensure that the generator complies with the applicable emission standards for the duration of its useful life. Service and repairs may be performed by any qualified service person or repair shop.
Engine oil and filter must be changed and valve clearance adjusted after the first 25 hours of operation.
Additionally, emissions critical maintenance must be performed as scheduled in order for the Emissions Warranty to be valid. Emissions critical maintenance consists of servicing the air filter and spark plugs in accordance with the Service Schedule.
The controller will prompt for Schedule A or Schedule B maintenance to be performed. See Service Schedule for recommendations.
Since most maintenance alerts will occur at the same time (most have two year intervals), only one will appear on the control panel display at any one time. Once the first alert is cleared, the next active alert will be displayed.
Service Schedule
| Service | Daily If Running Continuously or Before Each Use | Every Year | Schedule A Every Two Years or 200 Hours | Schedule B Every Four Years or 400 Hours |
| Check Enclosure Louvers for Dirt and Debris * | ● | |||
| Check Lines and Connections for Fuel or Oil Leaks | ● | |||
| Check Engine Oil Level | ● | |||
| Check for Water Intrusion ** | ● | |||
| Check Battery Condition, Electrolyte Level, and State of Charge | ● | ● | ● | |
| Replace Engine Oil and Oil Filter † | ● | ● | ||
| Replace Engine Air Filter | ● | |||
| Replace/Gap Spark Plugs | ● | |||
| Inspect/Adjust Valve Clearance ‡ | ● | |||
| Contact the nearest Independent Authorized Service Dealer for assistance if necessary. * Remove any shrubs or tall grasses which have grown within 3 ft. (0.91m) of the intake and discharge louvers on the sides of the enclosure. Clean any debris (dirt, grass clippings, etc.) which have accumulated inside the enclosure. ** Verify that all sources of potential water intrusion such as water sprinklers, roof run-off, rain gutter down spouts and sump pump discharges are directed away from the generator enclosure. † Change engine oil and filter after the first 25 hours of operation. In cold weather conditions (ambient below 40 ºF / 4.4 ºC), or if unit is operated continuously in hot weather conditions (ambient above 85 ºF / 29.4 ºC), change engine oil and filter every year or 100 hours of operation. ‡ Check/adjust valve clearance after the first 25 hours of operation. | ||||
NOTE: Contact an Independent Authorized Service Dealer or visit www.generac.com for additional information on replacement parts.
Maintenance Log
Battery inspection and charge check
Dates Performed:
Oil, oil filter, air filter and spark plug replacement
Dates Performed:
Valve Adjustment
Dates Performed:
Checking Engine Oil Level
WARNING
- Risk of burns. Allow engine to cool before draining oil or coolant. Failure to do so could result in death or serious injury.
- Skin irritation. Avoid prolonged or repeated contact with used motor oil. Used motor oil has been shown to cause skin cancer in laboratory animals. Thoroughly wash exposed areas with soap and water.
CAUTION
Engine damage. Verify proper type and quantity of engine oil prior to starting engine. Failure to do so could result in engine damage.
When power outages necessitate running the generator for extended periods, the oil level should be checked daily. To check the engine oil level:
- If the generator is running during a utility outage, first turn OFF all associated loads running in the residence using the electrical panel main disconnect. Then, turn the generator main circuit breaker to the OFF position.
- Press the control panel OFF button. Wait 5 minutes.
- Remove the dipstick and wipe it dry with a clean cloth.
- Completely insert the dipstick and again remove it.
- Observe the oil level. The level should be at the “FULL” mark on the dipstick.
- If necessary, remove the oil fill cap and add oil to the engine until the level reaches the “FULL” mark and reinsert the dipstick and fill cap.
- Press the control panel AUTO button.
- If the generator was running during a utility outage, first turn the main circuit breaker to the ONposition. Then, turn ON the needed loads in the residence.
Engine Oil Recommendations
To maintain the product warranty, the engine oil should be serviced in accordance with the recommendations of this Manual. For your convenience, Genera Maintenance Kits are available that include engine oil, oil filter, air filter, spark plug(s), a shop towel and funnel.
These kits can be obtained from an Independent Authorized Service Dealer (IASD).
All Generac oil kits meet minimum American Petroleum Institute (API) Service Class SJ, SL, or better. Use no special additives. Select the appropriate viscosity oil grade according to the expected operating temperature. Synthetic oil also can be used in the appropriate weight as standard.
- SAE 30 above 32 ºF (0 ºC)
- SAE 10W-30 between 40 º and -10 ºF (4 º and -23 ºC)
- Synthetic SAE 5W-30 for all temperature ranges
CAUTION
Engine damage. Verify proper type and quantity of engine oil prior to starting engine. Failure to do so could result in engine damage.
Changing the Oil and Oil Filter
- Start the engine by pressing the MANUAL button on the control panel and allow the engine to run until it is thoroughly warmed up. Then, press the Control Panel OFF button to shut down the engine.
- A few minutes after the engine shuts OFF, when it has cooled slightly, lift the lid and remove the front panel. Pull the oil drain hose free of its retaining clip. See A in Figure 4-2 Remove the cap from the hose and drain the oil into a suitable container.
- After the oil has drained, replace the cap onto the end of the oil drain hose. Reposition and secure the hose with the retaining clip.
- With the oil drained, remove the old oil filter by turning it counterclockwise. For filter location, see B in Figure 4-2.
- Apply a light coating of clean engine oil to the gasket of the new filter.
- Screw the new filter on by hand until its gasket lightly contacts the oil filter adapter. Then, tighten the filter an additional 3/4 to one full turn.
- Refill the engine with the proper recommended oil.
For recommended oil, see Figure 4-1. - Start the engine, run for 1 minute, and check for leaks.
- Shutdown the engine and recheck the oil level. Add oil as needed. DO NOT OVER FILL.
- Re-insert dipstick and/or reattach fill cap.
- Press the Control Panel AUTO button.
- Dispose of the used oil and filter at a proper collection center.

Changing the Engine Air Cleaner
- With the generator shut down, lift the lid and remove the front panel.
- Remove the cover clips and air cleaner cover (11-22 kW), or disengage the wire clip and open the air cleaner access door (8 kW).
- Pull out the old air filter and discard.
- Thoroughly clean the air cleaner enclosure of any dust or debris.
- Install a new air cleaner.
- Install the air cleaner cover and cover clips (11-22 kW), or close the air cleaner access door and engage the wire clip (8 kW).
Spark Plugs
Reset the spark plug(s) gap or replace the spark plug(s) as necessary:
- With the generator shut down, lift the lid and remove the front panel.
- Clean the area around the base of the spark plug(s) to keep dirt and debris out of the engine.
- Remove the spark plug(s) and check the condition.
Install a new plug(s) if the old plug is worn or if reuse is questionable. - Clean the plug(s) by scraping or washing with a wire brush and commercial solvent. Do not blast the plug(s) to clean.
- Check the spark plug gap using a wire feeler gauge. See Figure 4-3. If the gap is out of specification, replace the spark plug. See Section 2 Specifications.

Valve Clearance Adjustment
Check the valve clearance after the first 25 hours of operation, then after 400 hour intervals. Adjust ifnecessary.
Important: Please contact an Independent Authorized Service Dealer for service assistance. Proper valve clearance is essential for prolonging the life of the engine.
Check Valve Clearance
- The engine should be cool before checking. Adjustment is not needed if valve clearance is within the specification in Section 2 Specifications.
- Remove spark plug wires and position wires away from plugs.
- Remove spark plugs.
- Make sure the piston is at top dead center (TDC) of its compression stroke (both valves closed). To get the piston at TDC, remove the intake screen at the front of the engine to gain access to the flywheel nut. Use a large socket and socket wrench to rotate the nut and hence the engine in a clockwise direction. While watching the piston through the spark plug hole. The piston should move up and down. The piston is at TDC when it is at its highest point of travel.
Adjust Valve Clearance
See Figure 4-4:
- The engine should be cool before adjustment.
- Remove spark plug wires and position wires awa from plugs.
- Remove spark plugs.
- Remove the four screws attaching the valve cover.
- Remove and discard gasket.
- Loosen the rocker jam nut (A) using a 10mm Allen or 13mm Allen wrench.
- Turn the pivot ball stud (B) while checking clearance between the rocker arm (C) and the valve stem (D) with a feeler gauge. Correct clearance is in the specification in Section Specifications.
NOTE: Hold the rocker arm jam nut in place as the pivot ball stud is turned. - When valve clearance is correct, hold the pivot ball stud in place with the Allen wrench and tighten the rocker arm jam nut. Tighten the jam nut to 174 inlbs (19.68 Nm) torque. After tightening the jam nut, recheck valve clearance to make sure it did not change.
- Install new valve cover gasket.
- Install the valve cover. Tighten fasteners in a cross pattern, torquing to 48 in-lbs (5.4 Nm).
NOTE: Start all four screws before tightening or it will not be possible to get all the screws in place. Make sure the valve cover gasket is in place. - Install spark plugs.
- Re-attach the spark plug wire to the spark plug.
- Repeat the process for the other cylinder, if necessary.
Battery Maintenance
The battery should be regularly inspected per the Service Schedule:
- With the generator shut down, lift the lid and remove the front panel.
- Inspect the battery posts and cables for tightness and corrosion. Tighten and clean as necessary.
- Check the battery fluid level of unsealed batteries, and if necessary, fill with distilled water only. DO NOT use tap water. Also, have the Independent Authorized Service Dealer or a qualified ServiceTechnician check the state of charge and condition.
WARNING
Explosion. Do not dispose of batteries in a fire. Batteries are explosive. Electrolyte solution can cause burns and blindness. If electrolyte contacts skin or eyes, flush with water and seek immediate medical attention.
WARNING
Electrical shock. Disconnect battery ground terminal before working on battery or battery wires. Failure to do so could result in death or serious injury.
Strictly observe the following precautions when working on batteries:
- Remove the 7.5 Amp fuse from the generator control panel.
- Remove all jewelry—watches, rings, metal objects, etc.
- Use tools with insulated handles.
- Wear rubber gloves and boots.
- Do not lay tools or metallic objects on top of the battery.
- Disconnect the charging source prior to connecting or disconnecting battery terminals.
- Wear full eye protection and protective clothing.
- Where electrolyte contacts the skin, wash it off immediately with water.
- Where electrolyte contacts the eyes, flush thoroughly and immediately with water and seek medical attention.
- Wash down spilled electrolyte with an aid neutralizing agent. A common practice is to use a solution of 500 grams (1 pound) bicarbonate of soda to 4 liters (1 gallon) of water. The bicarbonate of soda solution is to be added until the evidence of reaction (foaming) has ceased. The resulting liquid is to be flushed with water and the area dried.
- DO NOT smoke when near the battery.
- DO NOT cause flame or spark in the battery area.
- Discharge static electricity from the body before touching the battery by first touching a grounded metal surface.
Attention After Submersion
If the generator has been submerged in water, it MUST NOT be started and operated. Following any submersion in water, have an Independent Authorized Service Dealer thoroughly clean, dry, and inspect the generator. If the structure (home) has been flooded, it should be inspected by a certified electrician to ensure there won’t be any electrical problems during generator operation or when utility power is returned.
Corrosion Protection
Regular scheduled maintenance should be conducted to perform a visual inspection of the unit for corrosion. Inspect all metal components of the generator. Example: Base frame, enclosure, brackets, alternator can, the entire fuel system (inside and outside of the generator) and fastener locations. If there is corrosion found on generator components (i.e. regulator, engine/alternator mounts, fuel plenum, etc.), replace parts as necessary.
Periodically wash and wax the enclosure using automotive type products. Do not spray the unit with a hose or power washer. Use warm, soapy water and a soft cloth.Frequent washing is recommended in salt water/coastal areas. Spray engine linkages with a light oil such as WD-40.
Remove From, and Return To Service Procedure
Remove From Service
If the generator cannot be exercised every 7 days and will be out of service longer than 90 days, prepare the generator for storage:
- Start the engine and let it warm up.
- Close the fuel shutoff valve in the fuel supply line and allow the unit to shut down.
- Once the unit has shut down, set the generator main circuit breaker (Generator Disconnect) to OFF (OPEN).
- Turn off the utility power to the transfer switch.
- Remove the 7.5 Amp fuse from the generator’s control panel.
- Disconnect the battery cables. Remove negative cable first.
- Remove battery charger AC input T1/Neutral cable (has white sleeve) at controller.
- While the engine is still warm, drain the oil completely, and then refill the crankcase with oil.
- Attach a tag to the engine indicating the viscosity and classification of the new oil in the crankcase.
- Remove the spark plug(s) and spray a fogging agent into the spark plug(s) threaded openings. Reinstall and tighten the spark plug(s).
- Remove the battery and store it in a cool, dry room on a wooden board.
- Clean and wipe down the entire generator.
Return to Service
To return the unit to service after storage:
- Verify utility power is OFF.
- Check the tag on the engine for oil viscosity and classification. If necessary, drain and refill with proper oil.
- Check the state of the battery. Fill all cells of unsealed batteries to the proper level with distilled water. DO NOT use tap water. Recharge the battery to 100% state of charge. If defective, replace the battery.
- Clean and wipe down the entire generator.
- Make sure the 7.5 Amp fuse is removed from the generator Control Panel.
- Reconnect the battery. Observe battery polarity. Damage may occur if the battery is connected incorrectly. Install positive cable first.
- Reconnect the battery charger AC input T1/Neutral cable (has white sleeve) at controller.
- Open the fuel shutoff valve.
Troubleshooting
System Diagnosis
| Problem | Cause | Correction |
| Engine will not crank. | 1. Fuse blown.
2. Loose, corroded or defective battery cables. 3. Defective starter contact. 4. Defective starter motor. 5. Dead battery. | 1. Correct short circuit condition by replacing 7.5 Amp fuse in generator control panel. 2. Tighten, clean or replace as necessary.*
3. *See #2. 4. *See #2. 5. Charge or replace battery. |
| Engine cranks but will not start. | 1. Out of fuel. 2. Defective fuel solenoid (FS). 3. Open Wire 14 from engine control board. 4. Defective spark plug(s). 5. valve clearance out of adjustment. | 1. Replenish fuel / Turn on fuel valve. 2. * 3. * 4. Clean, re-gap or replace plug(s). 5. Reset valve clearance. |
| Engine starts hard and runs rough. | 1. Air cleaner plugged or damaged. 2. Defective spark plug(s). 3. Fuel pressure incorrect.
4. Fuel selector in wrong position. | 1. Check / replace air cleaner. 2. Clean, re-gap or replace plug(s). 3. Confirm fuel pressure to regulator is 10-12 in. water column (19-22 mm mercury) for LP, and 3.5 – 7 in. water column (9-13mm mercury) for natural gas. 4. Turn fuel conversion valve to correct position. |
| Generator is set to OFF, but the engine continues to run. | 1. Controller wired incorrectly 2. Defective control board. | 1. * 2. * |
| No AC output from generator. | 1. Main line circuit breaker is in the OFF (or OPEN) position. 2. Generator internal failure. | 1. Reset circuit breaker to ON (or CLOSED).
2. * |
| No transfer to standby after utility source failure. | 1. Main line circuit breaker is in the OFF (or OPEN) position. 2. Defective transfer switch coil. 3. Defective transfer relay. 4. Transfer relay circuit open. 5. Defective control logic board. | 1. Reset circuit breaker to ON (or CLOSED).
2. * 3. * 4. * 5. * |
| Unit consumes large amounts of oil. | 1. Engine over filled with oil. 2. Engine breather defective. 3. Improper type or viscosity of oil. 4. Damaged gasket, seal or hose. | 1. Adjust oil to proper level. 2. * 3. See Engine Oil Requirements. 4. Check for oil leaks. |
| * Contact an Independent Authorized Service Dealer for assistance. | ||
Quick Reference Guide
System Diagnosis
To clear an active alarm, press the ENTER button twice and then press AUTO. If the alarm reoccurs, contact an Inde-pendent Authorized Service Dealer.
Table 6-1. System Diagnosis
| Active Alarm | LED | Problem | Things to Check | Solution |
| NONE | GREEN | Unit running in AUTO but no power in house. | Check MLCB. | Check MLCB if the MLCB is in the ON position. If it is in the ON position contact the Independent Authorized Service Dealer. |
| HIGH TEMPERATURE | RED | Unit shuts down during operation. | Check the LED’s / Screen for alarms. | Check ventilation around the generator, intake, exhaust and rear of generator. If no obstruction contact Independent Authorized Service Dealer. |
| OVERLOAD REMOVE LOAD | RED | Unit shuts down during operation. | Check the LED’s / Screen for alarms. | Clear alarm and remove household loads from the generator. Put back in AUTO and restart. |
| RPM SENSE LOSS | RED | Unit was running and shuts down, attempts to restart. | Check the LED’s / Screen for alarms. | Clear alarm and remove household loads from the generator. Put back in AUTO and restart. If generator does not start, contact Independent Authorized Service Dealer. |
| NOT ACTIVATED | NONE | Unit will not start in AUTO with utility loss. | See if screen says unit not activated. | Refer to activation section in Owner’s Manual. |
| NONE | GREEN | Unit will not start in AUTO with utility loss. | Check screen for start delay countdown. | If the start up delay is greater than expected, contact Independent Authorized Service Dealer to adjust from 2 to 1500 seconds. |
| LOW OIL PRESSURE | RED | Unit will not start in AUTO with utility loss. | Check the LED’s / Screen for alarms. | Check Oil Level / Add Oil Per Owners Manual. If oil level is correct contact Independent Authorized Service Dealer. |
|
RPM SENSE LOSS |
RED |
Unit will not start in AUTO with utility loss. |
Check the LED’s / Screen for alarms. | Clear alarm. Using the control panel, check the battery by navigating to the BATTERY MENU option from the MAIN MENU. If it states battery is GOOD, contact Independent Authorized Service Dealer. If it states CHECK BATTERY, replace the battery. |
|
OVERCRANK |
RED | Unit will not start in AUTO with utility loss. | Check the LED’s / Screen for alarms. | Check fuel line shutoff valve is in the ON position. Clear alarm. Attempt to start the unit in MANUAL. If it does not start or starts and runs rough, contact Independent Authorized Service Dealer. |
| LOW VOLTS REMOVE LOAD | RED | Unit will not start in AUTO with utility loss. | Check the LED’s / Screen for alarms. | Clear alarm and remove household loads from the generator. Put back in AUTO and restart. |
| FUSE PROBLEM | RED | Unit will not start in AUTO with utility loss. | Check the LED’s / Screen for alarms. | Check the 7.5amp fuse. If it is bad replace it with an ATO 7.5Amp fuse, if not contact Independent Authorized Service Dealer. |
| Active Alarm | LED | Problem | Things to Check | Solution |
| OVERSPEED | RED | Unit will not start in AUTO with utility loss. | Check the LED’s / Screen for alarms. | Contact Independent Authorized Service Dealer. |
| UNDERVOLTAGE | RED | Unit will not start in AUTO with utility loss. | Check the LED’s / Screen for alarms. | Contact Independent Authorized Service Dealer. |
| UNDERSPEED | RED | Unit will not start in AUTO with utility loss. | Check the LED’s / Screen for alarms. | Contact Independent Authorized Service Dealer. |
| STEPPER OVERCURRENT | RED | Unit will not start in AUTO with utility loss. | Check the LED’s / Screen for alarms. | Contact Independent Authorized Service Dealer. |
| MISWIRE | RED | Unit will not start in AUTO with utility loss. | Check the LED’s / Screen for alarms. | Contact Independent Authorized Service Dealer. |
| OVERVOLTAGE | RED | Unit will not start in AUTO with utility loss. | Check the LED’s / Screen for alarms. | Contact Independent Authorized Service Dealer. |
|
LOW BATTERY |
YELLOW |
Yellow LED illuminated in any state. |
Check the screen for additional information. | Clear alarm. Using the control panel, check the battery by navigating to the BATTERY MENU option from the MAIN MENU. If it states battery is GOOD contact Independent Authorized Service Dealer. If it states CHECK BATTERY, replace the battery. |
| BATTERY PROBLEM | YELLOW | Yellow LED illuminated in any state. | Check the screen for additional information. | Contact Independent Authorized Service Dealer. |
| CHARGER WARNING | YELLOW | Yellow LED illuminated in any state. | Check the screen for additional information. | Contact Independent Authorized Service Dealer. |
| SERVICE A | YELLOW | Yellow LED illuminated in any state. | Check the screen for additional information. | Perform SERVICE A maintenance. Press ENTER to clear. |
| SERVICE B | YELLOW | Yellow LED illuminated in any state. | Check the screen for additional information. | Perform SERVICE B maintenance. Press ENTER to clear. |
| INSPECT BATTERY | YELLOW | Yellow LED illuminated in any state. | Check the screen for additional information. | Inspect Battery. Press ENTER to clear. |
0K5801 Rev G 11/02/16
©2016 Generac Power Systems, Inc.
All rights reserved
Specifications are subject to change without notice. No reproduction allowed in any form without prior written consent from Generac Power Systems, Inc.
Generac Power Systems, Inc. S45 W29290 Hwy. 59 Waukesha, WI 53189
1-888-GENERAC (1-888-436-3722)
www.generac.com
Register your Generac product at: WWW.GENERAC.COM
1-888-GENERAC
(888-436-3722)























