Biflo Mid Position Control Packs
Installation Guide
Biflo Mid Position Control Packs
Biflo Mid Position Control Packs with LWC 1 Wiring Center
INSTALLATION AND WIRING GUIDE
PROGRAMMER
Please refer to separate leaflet.
ROOM THERMOSTAT
Please refer to separate leaflet.
MOTORISED VALVE
Installation
Install the valve in a clean, dry location where the ambient temperature does not exceed 52°C. Ensure that the motor housing is not below the valve body. The manual lever and motor cover retaining-screw should be left accessible and the valve position indicator visible.
Cut connecting copper tubes to allow 10-15mm penetration (22mm valve) or 22-25mm penetration (28mm valve) into the valve body, and ensure tube ends are square and free of burrs. Slip the compression nuts over the ends of the tubes, followed by the copper olives so that these fit within the threaded sections of the nuts. Offer up to the valve body, screw on and tighten the compression nuts by hand until finger tight and then tighten fully using suitable spanner or adjustable wrench.
Care must be taken not to over tighten or to put any mechanical force on the plastic parts of the valve.
Fitting/Removing Actuator
Minimum Clearances 
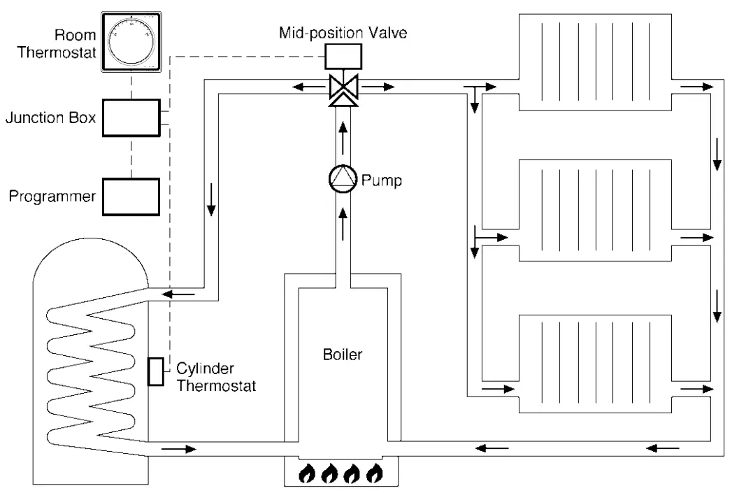
OPERATION
Mid position valves allow the flow of water from the valve inlet to be directed to either of two outlets, or through both at the same time. Signals from room and cylinder thermostats enable the valve’s electronic circuitry to close either one of the outlet ports or to hold the swivel seal in the mid-position to leave both outlets open.
MANUAL LEVER
When the manual lever is moved to the right both outlet ports A and B are open. The manual lever is used when filling, venting and draining the installation. To open the valve, the manual lever should be moved from left to right across the valve and then pressed in. When released it will lock in this position. It automatically releases when power is applied to the valve.
VALVE POSITION INDICATOR
In the mid position valve, this indicates which outlet ports are open.
W = Domestic Hot Water (Port B)
M = Both Water and Heating (Ports A and B)
H = Central Heating (Port a)
CYLINDER THERMOSTAT
Positioning
The HTS3 should be installed approximately one third of the way up the hot water cylinder, and at the front for ease of access. With pre-insulated cylinders, mark the position and size, and remove just enough insulation to allow the HTS3 to fit against the metal of the cylinder in the recess formed.
The base of the HTS3 should be held in good contact with the metal of the hot water cylinder. The plastic covered spring fixing cable should be cut to an unstretched length of approximately 2 1/2″ – 3″ less than the circumference of the cylinder and the hook and eyelet screwed into the ends. Stretch the cable round the cylinder, above the insulation, and position it in the groove across the front of the HTS3. Engage the hook and eyelet.
Commissioning
The two setting marks outside the temperature scale on the HTS3 provide positive ON and OFF positions to assist with commissioning or checking the system operation. Rotate the setting arrow fully clockwise for ON, and anticlockwise for OFF.
Setting
With a screwdriver, position the setting arrow at the desired nominal hot water temperature. A popular setting is 60°C but if this is not exactly suitable, simply adjust up or down as appropriate.
Frost Protection
If frost protection is required, we recommend that a frost thermostat (RTS3) is fitted in series with a pipe thermostat (PTS1) to provide Two Stage’ protection.
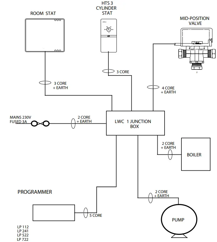
MID-POSITION VALVE Systems with LWC 1 Wiring Centre
CONNECTIONS
The numbers printed at the tip of each arrow represent the Wiring Centre Terminals to which those leads or terminals should be connected. 
* Refer to Boiler Handbook for wiring details of Pump Overrun boilers. Use boiler manufactures instructions.
Controls

The white wire (28mm Valves) becomes live when the valve closes, it is not used and is wired to ‘spare’ terminals for sale isolation. Every effort has been made to simplify the instructions and to ensure accuracy. However, the information is provided for guidance only and Drayton Controls are unable to accept liability for incorrect installation.
WHERE ANY DOUBT EXIST, PLEASE SEEK PROFESSIONAL ADVICE
FIRST FIX DIAGRAM

Recycling
NOTE: 1. The Mid Position Valve is supplied with approx 1m of cable
CONFORMS TO THE ESSENTIAL REQUIREMENTS OF THE
FOLLOWING DIRECTIVE
Relevant EU Directives:
This product should not be disposed of with household waste. Please recycle the products where facilities for electronic waste exist. Check with your local authorities for recycling advice.
CONFORMS TO THE ESSENTIAL REQUIREMENTS OF THE FOLLOWING DIRECTIVE
Relevant EU Directives:
2014/30/EU – Electromagnetic compatibility directive
2014/35/EU – Low voltage directive
2011/65/EU – RoHS directive
2012/19/EU – WEEE directive
Standards: EN60730-1; EN60730-2-7; EN60730-2-9
Schneider Electric 401 Southway Drive Plymouth P L6 6QT United Kingdom
Schneider Electric 35 Rue Joseph Monier France-92500 Rueil Malmaison
se.com/contact![]()
Technical Helpline
Tel: 0333 6000 622
[email protected]
Website: www.draytoncontrols.co.uk

















