Yorkville EXM Mobile 8 Battery Powered Portable Subwoofer

IMPORTANT SAFETY INSTRUCTIONS
CAUTION: TO REDUCE THE RISK OF ELECTRIC SHOCK, DO NOT REMOVE COVER (OR BACK). NO USER SERVICEABLE PARTS INSIDE. REFER SERVICING TO QUALIFIED SERVICE PERSONNEL. THIS DEVICE IS FOR INDOOR USE ONLY! INSTALLED BATTERY PACKS SHALL NOT BE EXPOSED TO EXCESSIVE HEAT SUCH AS SUNSHINE, FIRE OR THE LIKE
Read Instructions: The Owner’s Manual should be read and understood before operation of your unit. Please, save these instructions for future reference and heed all warnings.
Cleaning: Clean only with dry cloth.
Packaging: Keep the box and packaging materials, in case the unit needs to be returned for service.
Warning: To reduce the risk or fire or electric shock, do not expose this apparatus to rain or moisture. Do not use this apparatus near water!
Warning: When using electric products, basic precautions should always be followed, including the following
Power Sources
Your unit should be connected to a power source only of the voltage specified in the owners manual or as marked on the unit. This unit has a polarized plug. Do not use with an extension cord or receptacle unless the plug can be fully inserted. Precautions should be taken so that the grounding scheme on the unit is not defeated. An apparatus with CLASS I construction shall be connected to a Mains socket outlet with a protective earthing connection. Where the MAINS plug or an appliance coupler is used as the disconnect device, the disconnect device shall remain readily operable.
Hazards
Do not place this product on an unstable cart, stand, tripod, bracket or table. The product may fall, causing serious personal injury and serious damage to the product. Use only with cart, stand, tripod, bracket, or table recommended by the manufacturer or sold with the product. Follow the manufacturer’s instructions when installing the product and use mounting accessories recommended by the manufacturer. Only use attachments/accessories specified by the manufacturer. Equipment that is suspended overhead must use a secondary safeguard to prevent personal injury in the event the primary mounting mechanism fails. Safety eyebolts attached to the equipment and galvanized steel wire can be used together to implement a failsafe mounting thus ensuring the safety of the equipment and anyone positioned below the equipment. Improper installation can result in bodily injury or death. If you are not qualified to attempt the installation get help from a professional structural rigger.
Note: Prolonged use of headphones at a high volume may cause health damage to your ears.
The apparatus should not be exposed to dripping or splashing water; no objects filled with liquids should be placed on the apparatus. Terminals marked with the “lightning bolt” are hazardous live; the external wiring connected to these terminals require installation by an instructed person or the use of ready made leads or cords. Ensure that proper ventilation is provided around the appliance. Do not install near any heat sources such as radiators, heat registers, stoves, or other apparatus (including amplifiers) that produce heat. No naked flame sources, such as lighted candles, should be placed on the apparatus.
Power Cord
Do not defeat the safety purpose of the polarized or grounding-type plug. A polarized plug has two blades with one wider than the other. A grounding type plug has two blades and a third grounding prong. The wide blade or the third prong are provided for your safety. If the provided plug does not fit into your outlet, consult an electrician for replacement of the obsolete outlet. The AC supply cord should be routed so that it is unlikely that it will be damaged. Protect the power cord from being walked on or pinched particularly at plugs. If the AC supply cord is damaged DO NOT OPERATE THE UNIT. To completely disconnect this apparatus from the AC Mains, disconnect the power supply cord plug from the AC receptacle. The mains plug of the power supply cord shall remain readily operable. Unplug this apparatus during lightning storms or when unused for long periods of time.
Service
The unit should be serviced only by qualified service personnel. Servicing is required when the apparatus has been damaged in any way, such as power-supply cord or plug is damaged, liquid has been spilled or objects have fallen into the apparatus, the apparatus has been exposed to rain or moisture, does not operate normally, requires battery pack replacement or has been dropped. Disconnect power before servicing!
SAFETY INSTRUCTIONS
- Read these instructions.
- Keep these instructions.
- Heed all warnings.
- Follow all instructions.
- Do not use this apparatus near water.
- Clean only with dry cloth.
- Do not block any ventilation openings. Install in accordance with the manufacturer’s instructions.
- Do not install near any heat sources such as radiators, heat registers, stoves, or other apparatus (including amplifiers) that produce heat.
- Do not defeat the safety purpose of the polarized or grounding-type plug. A polarized plug has two blades with one wider than the other. A grounding type plug has two blades and a third grounding prong. The wide blade or the third prongs are provided for your safety. If the provided plug does not fit into your outlet, consult an electrician for replacement of the obsolete outlet.
- Protect the power cord from being walked on or pinched particularly at plugs, convenience receptacles, and the point where they exit from the apparatus.
- Only use attachments/accessories specified by the manufacturer.
- Use only with the cart, stand, tripod, bracket, or table specified by the manufacturer, or sold with the apparatus. When a cart is used, use caution when moving the cart/apparatus combination to avoid injury from tip-over.
- Unplug this apparatus during lightning storms or when unused for long periods of time.
- Refer all servicing to qualified service personnel. Servicing is required when the apparatus has been damaged in any way, such as power-supply cord or plug is damaged, liquid has been spilled or objects have fallen into the apparatus, the apparatus has been exposed to rain or moisture, does not operate normally, or has been dropped.
WARNING:
- To reduce the risk of fire or electric shock, do not expose this apparatus to rain or moisture and objects filled with liquids, such as vases, should not be placed on this apparatus.
- To completely disconnect this apparatus from the ac mains, disconnect the power supply cord plug from the ac receptacle.
- The mains plug of the power supply cord or appliance coupler shall remain readily accessible.
Introduction
Congratulations on your purchase of the EXMMobile8. This compact PA enclosure has been designed with enough features to handle live performances and small DJ gigs while being the ultimate in portability.
Some features of the Yorkville EXMMobile8 include:
- Compact PA enclosure with a built in 3 channel mixer with effects
- Battery life of 5.5 hours when playing at full volume; well in excess of 24 hours of life for light-duty applications
- 3 Mic inputs (XLR, all channels), Balanced line/Instrument input (1/4-inch CH1), Instrument input (Balanced 1/4-inch CH2), Line input (Balanced 1/4-inch CH3) Aux Input (1/8-inch CH3)
- Bluetooth™ connection for streaming audio to the system
- Scalable, the design allows the system to grow to meet different needs
- Easily paired with a compact Subwoofer to extend the bass
- Link input/output for connecting two or more EXM 70/Mobile/Mobile12/Mobile8 systems together
- Reverb on Channels 1 and 2
This manual explains the various features and functions of the EXMMobile8. For general information about mixing and other facets of sound-reinforcement check out our P.A. User Guides available on our website (http://www.yorkville.com)
System Configurations
The scalable nature of the Yorkville EXMMobile8 allows for several configurations that can be utilized to suit your needs. Here are some examples:

Channel Inputs

Channel 1

Channel 1 is equipped with a combi-jack optimized for a microphone (XLR) or a balanced/ unbalanced line/instrument level (1/4-inch) source. A level control sets the gain and relative volume while the Limit LED indicates the onset of limiting or gain reduction. For powering condenser microphones, 24V of phantom power is present on the XLR input portion of the jack.
Channel 2

Channel 2 is equipped with a combi-jack optimized for a microphone (XLR) or a balanced/ unbalanced line/instrument (1/4-inch) source. A level control sets the gain and relative volume while the Limit LED indicates the onset of limiting or gain reduction. This channel is equipped with a switch to configure an acoustic guitar eq. The notch filter will also become active to allow you to tune out the feedback resonance of the guitar. For powering condenser microphones, 24V of phantom power is present on the XLR input portion of the jack.
Channel 3

Channel 3 is equipped with an XLR jack optimized for a microphone (XLR), a 1/4-inch combi input for line level signals and an unbalanced TRS 1/8-inch phone jack optimized for portable media players. A level control sets the gain and relative volume while the clip LED indicates the onset of clipping distortion. For powering condenser microphones, 24V of phantom power is present on the XLR input portion of the jack.
Note: When Bluetooth™ is used, the volume and tone is controlled by the Channel 3 Level control.
Bluetooth™
The Yorkville EXM Mobile8 is capable of Bluetooth™ audio streaming from devices such as smart phones, tablets and laptops. Pairing your device with an EXM Mobile8 is simple and gives you the freedom to play your music wirelessly. The EXM Mobile8 also supports wireless stereo pairing between two EXM Mobile8 units. One unit will act as the “Primary” unit, playing the left channel of the audio and maintaining the connection to your device, while the other unit will act as a “Secondary” unit, playing the right channel. You only need to connect your device to the Primary EXM Mobile8 unit to enjoy high quality wireless stereo playback. See “Stereo Mode” below.
Bluetooth™ Operation
When the EXM Mobile8 is powered on, Bluetooth™ will be disabled by default. To enable it and connect to your device, simply tap the Bluetooth™ button. If a device was previously connected to the EXM Mobile8, it will attempt to automatically reconnect. Similarly, if a wireless stereo connection was previously established, both EXM Mobile8 units used will attempt to automatically re-establish the wireless stereo connection (in the same Primary or Secondary role they previously performed).
Pairing
To pair your device to an EXM Mobile8, simply press the Bluetooth™ button down and hold for 4 seconds, then release the button.
Status
The blue status indicator alerts let you know the current status of the Bluetooth™ connection as described in this chart:

Level Control
Streamed music volume can be changed via the connected Bluetooth™ device, or via the Channel 3 Level control on the EXM Mobile8. The Channel 3 Level will also control the maximum volume level a connected device can set.
Stereo Mode
The EXM Mobile8 supports wireless stereo playback between two EXM Mobile8 cabinets, for an enhanced listening experience. One cabinet will act as the Primary unit, while the other acts as a Secondary unit. The Primary unit will play the left audio channel of streamed music, and also maintain the Bluetooth™ connection with your device, while the Secondary unit will play the right audio channel. Your device only connects to the Primary unit, not the Secondary. To enable Stereo Mode, simply double tap the Bluetooth™ button on the EXM Mobile8 that should act as the Primary unit (left channel), then double tap the Bluetooth™ button on the other EXM Mobile8 (right channel). The order matters, as the first unit double tapped will become the Primary unit (left channel). Both EXM Mobile8 units will automatically attempt to re-establish the Stereo Mode connection the next time they are powered on and enabled, with the same Primary and Secondary roles previously used. You can still pair new devices to an EXM Mobile8 Primary unit if it is in Stereo Mode. Pairing a device to an EXM Mobile8 that is in Secondary mode will end the stereo wireless connection.
Button Operation
- Single Tap – Enables Bluetooth™
- Double Tap – Enter Stereo Mode
- Press and Hold (4 seconds) – Enter Pairing Mode
- Press and Hold (8 seconds) – Disables Bluetooth™
Range
The EXM’s Bluetooth™ operating range is rated for 10 meters (33 feet) line of sight. The quality of the link can be affected by an excess of traffic in the 2.4 GHz bandwidth or structures between the Bluetooth™ unit and the streaming device.
Note: When connected with Bluetooth™, ALL audio is streamed from your device. If you don’t want your streaming music to be interrupted, turn off ‘notifications’ on your device
Channel Controls
Level Control
The EXMMobile8 features active channel input circuitry with exceptionally high audio headroom. The Level control adjusts the channel gain over an 85 dB range. Use this control to adjust the channel’s level in the overall system mix.
Shape Control
Setting this control towards ‘Music’ shapes the response to be suited for reproducing prerecorded music while setting the control towards ‘Speech’ accentuates the mid-frequencies which help speech and vocals. The response is flat in the center position.
Reverb Control
This control determines how much Reverb is applied to the corresponding channel.
Master Section
Master Control
The Master Control is used to set the overall level of the Yorkville EXMMobile8.
Note: When two systems are linked together, the Master Control only affects the level of the unit on which it is located.
Main Output / Main Input Section
In situations where additional bass or input channels are needed, The Link jacks can be used to connect multiple EXM 70/Mobile/Mobile12/Mobile8 systems and/or a subwoofer.
Main Output and Main Input Jacks
The Main Output and Main Input jacks are in parallel and we have provided both a male and female XLR to help make it more convenient to ‘link’ EXM 70/Mobile/Mobile12/Mobile8 enclosures together. To use the Link feature, insert a standard XLR patch cable between cabinets.
Battery Status Indicators

The EXM Mobile/Mobile12 has a series of four green LEDs to indicate the approximate charge level. The upper green LED is illuminated if there is greater than 75% charge in the battery. The red LED only will indicate that the battery is critically low (approximately 10% remaining) and needs immediate charging.
The indicators will be engaged only when the power switch is turned on.
Low-Power “Sleep” State
The EXMMobile8 features a special “sleep” mode which reduces energy consumption when the system is not in use and this also preserves battery life. This mode is automatic and nearly undetectable to users when the EXMMobile8 is configured properly. To ensure the sleep state doesn’t interfere with normal operation, the output level should be controlled with the Master control, especially where quiet playback is desired.
Charging Indicator
Whenever AC is connected to the unit, the charging indicator will be turned on. If it is green, the unit is fully charged. If it is red, the unit is in the process of charging.
Charging the EXMMobile8
To charge the EXMMobile8, plug it into an AC power source using the included power cord. The charging indicator LED is the best indication of the charging status; even if all of the battery status LEDs are lit, there is still possibly some additional charging time required. The EXMMobile8 can be safely left connected to AC power for charging indefinitely. It will intelligently control its own charging regime when plugged in long-term. The EXMMobile8 will not charge when the temperature is below 0° C or above 45° C. If the EXMMobile8 is going to be stored unused for a long period of time (greater than 6 months) it is advisable to periodically plug it in to charge up the battery. If the EXMMobile8 has been stored for a long period of time unused and it has not been maintained, it is advisable to connect the charger and leave it plugged in for approximately 24 hours.
Specifications
- Program Power (watts) 200 watts program (100 Low, 50 Mid, 50 High)
- Max SPL (dB) 117dB Cont, 123dB Peak
- Frequency Response (Hz +/- 3dB) 60 – 20K (Hz +/-3dB)
- Power Consumption While Charging 32 watts (battery fully discharged and unit idling)
- Speaker Configuration – LF 8 inch Neo
- Speaker Configuration – MF/HF 5-inch/1-inch Dome Neo Coaxial
- Inputs 8
- Channel 1 Input XLR / ¼-inch Combi-jack
- Channel 1 Controls Level, Shape, Reverb
- Channel 2 Input XLR / ¼-inch Combi-jack
- Channel 2 Controls Level, Shape, Reverb, Acoustic Guitar EQ & Notch
- Channel 3 Input 1/8-inch TRS Stereo Jack, XLR / ¼-inch Combi-jack
- Channel 3 Controls Level, Shape
- Master Volume Control Yes
- Link In/Out (type / configuration) XLR (Male and Female)
- LED Indicators Power, Bluetooth™, 4x Battery Level, Charging Status, Guitar /Mic, Limit (CH1, CH2), Clip (CH3),
- Dimensions (DWH xbackW, inches) 11.5 x 10.125 x 15.5
- Dimensions (DWH xbackW, cm) 29.2 x 25.7 x 39.3
- Weight (lbs / kg) 17 / 7.75
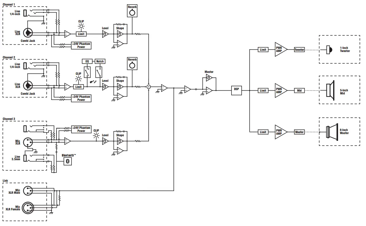
Block Diagram – EXM Mobile 8

FCC
This equipment has been tested and found to comply with the limits for a Class B digital device, pursuant to part 15 of the FCC Rules. These limits are designed to provide reasonable protection against harmful interference in a residential installation. This equipment generates, uses and can radiate radio frequency energy, and if not installed and used in accordance with the instructions, may cause harmful interference to radio communications. However, there is no guarantee that interference will not occur in a particular installation. If this equipment does cause harmful interference to radio or television reception, which can be determined by turning the equipment off and on, the user is encouraged to try to correct the interference by one or more of the following measures:
- Reorient or relocate the receiving antenna.
- Increase the separation between the equipment and receiver.
- Connect the equipment into an outlet on a circuit different from that to which the receiver is connected.
- Consult the dealer or an experienced radio/TV technician for help.
CAUTION: Changes or modifications not expressly approved by the party responsible for compliance could void the user’s authority to operate the equipment.
Two & Ten Year Warranty
Unlimited Warranty
Yorkville’s two and ten-year unlimited warranty on this product is transferable and does not require registration with Yorkville Sound or your dealer. If this product should fail for any reason within two years of the original purchase date (ten years for the wooden enclosure), simply return it to your Yorkville dealer with original proof of purchase and it will be repaired free of charge. This includes all Yorkville products, except for the YSM Series studio monitors, Coliseum Mini Series and TX Series Loudspeakers. Freight charges, consequential damages, weather damage, damage as a result of improper installation, damages due to exposure to extreme humidity, accident or natural disaster are excluded under the terms of this warranty. Warranty does not cover consumables such as vacuum tubes or par bulbs. See your Yorkville dealer for more details. Warranty valid only in Canada and the United States.
Canada
Voice: (905) 837-8481
Fax: (905) 837-8746
Yorkville Sound
550 Granite Court
Pickering, Ontario
L1W-3Y8 CANADA
U.S.A.
Voice: (716) 297-2920
Fax: (716) 297-3689
Yorkville Sound Inc.
4625 Witmer Industrial Estate
Niagara Falls, New York
14305 USA



















