User Manual
RTKA223011DE0000BU
Evaluation Board
The RAA223011 evaluation board (RTKA223011DE0000BU) is a high voltage buck converter that is designed to demonstrate a low-cost high-performance non-isolated AC/DC conversion from a universal input of 85VAC to 265VAC, to a 12V output with an output current up to 300mA.
The RTKA223011DE0000BU has built-in overcurrent, short-circuit, input brownout, and over-temperature protection. The board is designed on a single-side PCB with a single diode half-wave input rectification. It is pre-compliant with conducted and radiated EMI requirements by EN55022/CISPR 22.
RTKA223011DE0000BU comes with a RAA223011 in a 5 Ld TSOT23 package.
Key Features
- Universal input
- Single-side PCB with low cost external components
- EMI compliance for EN55022/CISPR22
- Standby power less than 10mW
- No audible noise
Specifications
This board is optimized for the following operating conditions:
- Input voltage: 85VAC ~ 265VAC
- Output voltage: 12VDC
- Output current: 300mA max (at 230VAC or higher)
- Output power: 3.6W
- Efficiency: >73% at 100% load; 80% at 50% load
- No-load power: 7mW at 120VAC; 9.6mW at 230VAC
- Load regulation: -2.4%, load range 10% to 100%
- Operating temperature: -45°C~65°C
- Board dimension: 40mm x 60mm
Ordering Information
| Part Number | Description |
| RTKA223011DE0000BU | RAA223011 evaluation Board for the 5 Ld TSOT23 option |
For a full list of related documents, visit our website:
- RAA223011 device page
Circuit Description
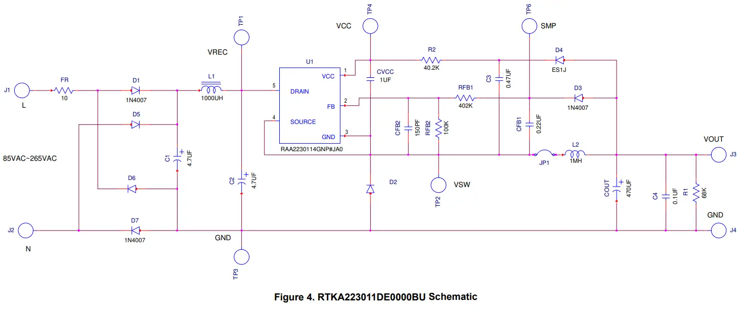
The RTKA223011DE0000BU is a buck regulator implemented with a high-side float-switching topology, with a switching frequency up to 30kHz. Its input has D1, D7 as a low-cost half-wave rectification (with an optional full-bridge rectifier footprint). FR is a 1W fusible resistor providing input overcurrent protection and inrush current limiting. It also helps to absorb the input line surge energy together with DC buffer caps, C1 and C2.
C1, L1, and C2 consists of the input filter that provides the energy buffer after rectification and reduces conducted
EMI noises to the input. L2, D2, and COUT are buck converters. RFB1, RFB2, CFB2, and CFB1 provide the output feedback signal to the IC. D4 and R2 provide VCC biasing current after startup, to increase the efficiency. They can be optional for low-cost, low-power applications. CVCC is the IC supply capacitor.
1.1 Recommended Equipment
- AC Power supply capable of generating AC voltage from 85VAC to 265VAC at 60Hz/50Hz, with at least 100mA output current capability.
- Load resistor box with an adjustable value of 40Ω and up, or an electronics load that can emulate a resistor load or current load up to 300mA.
- Multimeters to measure the output voltage and current.
- Power meter to measure the AC input power.
1.2 Quick Start Guide
- Program the AC power supply with a voltage between 85VAC and 265VAC at the corresponding frequency of 60Hz or 50Hz.
- While the AC power supply is off, connect the output cables of the AC power supply to the L and N terminals of the RTKA223011DE0000BU. An optional power meter can be added in between the AC power supply output and input of the board.
- Connect the load to the output terminals VOUT and GND.
- Connect a voltage meter to VOUT and GND and connect a current meter between board outputs and the load.
- Turn on the AC power supply.

PCB Layout Guidelines
For detailed PCB guidelines, see the RAA223011 datasheet.
2.1 RTKA223011DE0000BU Evaluation board


2.2RTKA223011DE0000BU Circuit Schematic

2.3 Bill of Materials
| Qty | Reference Designator | Description | Manufacturer | Part Number |
| 1 | COUT | CAP ALUM 470pF 20% 16V Radial | Rubycon | 16ZLH470MEFCT78X11.5 |
| 3 | D1, D3, D7 | Generic Diode, 1kV, 1A, D041 | MCC | 1N4007 |
| 2 | C3, C4 | Multilayer CAP, 0.47pF, 16V, 10%, 0603 | TDK | C1608X7R1C474K |
| 1 | FR | Miniature Metal Film Resistor, 100, 11N, 1%, Axial | Yageo | FKN1WSJR-52-10R |
| 1 | D4 | 1A 600V Fast Rectifier Diode, SMA | Fairchild | ES1J |
| 2 | C1, C2 | CAP ALUM 4.7pF 20% 400V Radial | Kemet | ESG475M400AH2AA |
| 1 | CFB2 | Ceramic Chip Cap, 150pF, 5%, 50V, 0603 | Murata | GRM1885C1H151JA01D |
| 1 | CFB1 | Ceramic Chip Cap, 0.22pF, 10%, X7R, 25V, 0603 | Murata | GRM188Z71E224KE43 |
| 1 | CVCC | Multilayer Cap, 1pF, 10y, 10%, X7R, 0603 | Murata | GRM188R71A105KA61D |
| 1 | RFB2 | Thick Film Chip Resistor, 100k, 1%, 1/10W, 0603 | Generic | |
| 1 | R2 | Thick Film Chip Resistor, 40.2k, 1%, 1/10W, 0603 | Generic | |
| 1 | R1 | Thick Film Chip Resistor, 68k, 1%, 1/10W, 0603 | Generic | |
| 1 | RFB1 | Thick Film Chip Resistor, 402k, 1%, 1/8W, 0805 | Generic | |
| 1 | D2 | Ultrafast Power Rectifier, 600V, 2A, SMB | On Semiconductors | MURS160T3 |
| 1 | U1 | 700V, 1W AC/DC Buck Regulator, TSOT23-5 | Renesas | RAA2230114GP3#NAO |
| 1 | L2 | Fixed Inductor, 1mH, 15%, 470mA, 1.9150, TH | Sumida | RCH8011NP-102L |
| 1 | L1 | RLB Series Radial Lead Inductor, 1mH, 10%, 100mA, 11.50, TH | Bourns | RLB0608-102KL |
2.4 Board Layout

Typical Performance Curves

Table 1. Typical No-Load Power Consumption
| Power Supply | Standby Power | Energy Star |
| 120VAC/60Hz | 7mW | 300mW |
| 230VAC/50Hz | 9.5mW | 300mW |
3.1 EMI Test Results
RTKA223011DE0000BU is compliant to the conducted EMI requirements of FCC Part15 and CISPR22.


Revision History
| Rev. | Date | Description |
| 1 | Jan.27.21 | Initial release |
IMPORTANT NOTICE AND DISCLAIMER
NESAS ELECTRONICS CORPORATION AND ITS SUBSIDIARIES (“RENESAS”) PROVIDES TECHNICAL SPECIFICATIONS AND RELIABILITY DATA (INCLUDING DATASHEETS), DESIGN RESOURCES (INCLUDING REFERENCE DESIGNS), APPLICATION OR OTHER DESIGN ADVICE, WEB TOOLS, SAFETY INFORMATION, AND OTHER RESOURCES “AS IS” AND WITH ALL FAULTS, AND DISCLAIMS ALL WARRANTIES, EXPRESS OR IMPLIED,
INCLUDING, WITHOUT LIMITATION, ANY IMPLIED WARRANTIES OF MERCHANTABILITY, FITNESS FOR A PARTICULAR PURPOSE, OR NON-INFRINGEMENT OF THIRD-PARTY INTELLECTUAL PROPERTY RIGHTS.
These resources are intended for developers skilled in the art designing with Renesas products. You are solely responsible for (1) selecting the appropriate products for your application, (2) designing, validating, and testing your application, and (3) ensuring your application meets applicable standards, and any other safety, security, or other requirements. These resources are subject to change without notice. Renesas grants you permission to use these resources only for the development of an application that uses Renesas products. Other reproduction or use of these resources is strictly prohibited. No license is granted to any other Renesas intellectual property or to any third party intellectual property. Renesas disclaims responsibility for, and you will fully indemnify Renesas and its representatives against, any claims, damages, costs, losses, or liabilities arising out of your use of these resources. Renesas’ products are provided only subject to Renesas’ Terms and Conditions of Sale or other applicable terms agreed to in writing. No use of any Renesas resources expands or otherwise alters any applicable warranties or warranty disclaimers for these products.
Corporate Headquarters
TOYOSU FORESIA, 3-2-24 Toyosu,
Koto-ku, Tokyo 135-0061, Japan
www.renesas.com
Trademarks
Renesas and the Renesas logo are trademarks of Renesas Electronics Corporation. All trademarks and registered trademarks are the property of their respective owners.
Contact Information
For further information on a product, technology, the most
up-to-date version of a document, or your nearest sales
office, please visit:
www.renesas.com/contact/
(Rev.1.0 Mar 2020)
RTKA223011DE0000BU User Manual
X0116912 Rev.1.0
Jan.27.21
© 2021 Renesas Electronics Corporation. All rights reserved.


















