RENESAS US082-ZMOD4410EVZ Evaluation Board

The US082-ZMOD4410EVZ board enables quick prototyping of the ZMOD4410 gas sensor module for indoor air quality (IAQ) in a custom system design. The board provides a standard Pmod™ Type 6A (Extended I2C) connection for the onboard sensor to plug into any required MCU evaluation kit with a matching connector. The US082-ZMOD4410EVZ features Pmod connectors on both sides of the board to allow additional Type 6/6A boards to be connected in a daisy-chained solution with multiple sensors on the same MCU Pmod connector. Software support present in the Renesas IDE (e2 studio) provides code generation to connect the sensor and the MCU significantly reducing development time. Because of the standard connector and software support, the US082-ZMOD4410EVZ is the best choice to rapidly create an IoT system with the Renesas Quick-Connect IoT.
Features
- Gas sensor module for indoor air quality ZMOD4410 sensor sample mounted:
- Measurement of total organic compounds (TVOC) concentrations and IAQ
- Module algorithm estimates carbon dioxide level (eCO2)
- Algorithm to discriminate sulfur-based odors
- Standardized Type 6A Pmod connector supports I2C Extended interface
- Dual connectors allow pass-through signals for daisy-chained solutions
- Software support in e2 studio minimizes development time with one-click code generation
Board Contents
- US082-ZMOD4410EVZ Board

Functional Description
The US082-ZMOD4410EVZ functions as a sensor building block to create a custom system solution. It can be used individually or with a combination of other sensors using the Pmod Type 6A interface. See Renesas Quick-Connect IoT for a list of available sensor Pmod boards. Along with a simple hardware connection, the software sensor block in the Renesas software package allows you to generate all the necessary glue code between the sensor and the MCU with the simple click of a button.
Setup
Required or Recommended User Equipment
The following additional lab equipment (sold separately) is required for using the board:
- Any MCU board that supports Type 6A Pmod.
- US082-INTERPEVZ interposer board if using one of the Renesas MCU kits shown in Table 1.
- Table 1. Renesas MCU Evaluation Kits[1] are capable of supporting Type 6A PMODs when used with the US082-INTERPEVZ
| RA | RX | Synergy |
| EK-RA4W1 | RX111-Starter-Kit | PK-S5D9 |
| EK-RA2A1 | RX231-Starter-Kit | DK-S3A7 |
| EK-RA4M1 | RX23W-Starter-Kit | DK-S128 |
| EK-RA6M1 | RX23T-Starter-Kit | TB-S1JA |
| EK-RA6M2 | RX24T-Starter-Kit | TB-S3A6 |
| EK-RA6M3 | RX24U-Starter-Kit | DK-S7G2 |
| EK-RA6M3G |
- This table is not a comprehensive list of supported MCU Kits. See the evaluation kit hardware manual to confirm the Pmod pinout.
Software Installation and Usage
See the Renesas website for the latest version of the e2 studio installer. The minimum FSP version supporting sensor blocks is FSP 3.1.0. For the latest sensor support, ensure you are using the latest release. Visit Renesas Quick-Connect IoT for more information about creating your customized system solution.
Kit Hardware Connections
Follow these procedures to set up the kit as shown in Figure 3.
- Ensure the MCU evaluation kit has a Pmod connector set to Type 6A (see the kit hardware manual if unsure).
a. If no Type 6A Pmod is available, ensure the MCU evaluation kit can use the US082-INTERPEVZ interposer board and insert the board into the MCU connector before adding any sensor boards. - Plug in the US082-ZMOD4410EVZ to the Type 6A connector, being careful to align Pin 1 on the sensor board and MCU kit.
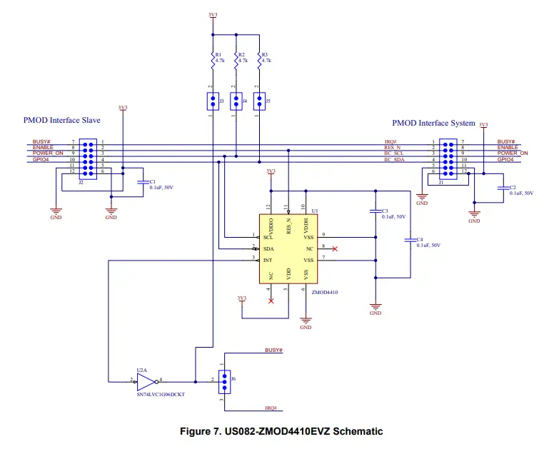
- Connect the J4 and J5 jumpers to place 4.7k pull-up resistors on the I2C bus lines.
a. Only one set of I2C pull-up resistors should be used on the bus. If multiple sensor boards are used, only one board should have the jumpers present.
b. MCU kits typically do not have pull-up resistors present on the bus lines but double-check for them. - The INT pin of the ZMOD4410 is a push-pull output signaling if a measurement is being taken. Connect it to the Busy (GPIO) pin of the Pmod connector by placing Jumper J6 on Pins 1-2. Connect it to the INT pin of the Pmod connector by placing Jumper J6 on Pins 2-3. Connect Jumper J3 to add an optional 4.7k pull-up resistor to this line.
- The sensor is now ready to be used in the system. Follow the MCU kit instructions for connecting and powering up the evaluation kit.

Programming Interface
Programming of the system can be accomplished through Renesas IDE, e2 studio. See the MCU evaluation kit documentation to set up the initial project in e2 studio. As the project is initialized, adding the ZMOD4410 sensor to the project only takes a few steps.
- Navigate to the Components tab, open the Middleware/all folder, and select the required sensor and mode of operation. For the case shown in Figure 4, select the rm_ZMOD4xxx_rx and rm_zmod4410_iaq_2nd.

- Click the Generate Project Content icon and the system generates the code to configure the sensor with the MCU.
- Write three to four lines of code to check the version, initialize the sensor, start the measurement cycle, and get the data. The following is an example code for an RA MCU. err = p_zmod4xxx_api->open(p_zmod4xxx_ctrl, p_zmod4xxx_cfg); // Configure the sensor err = p_zmod4xxx_api->measurementStart(p_zmod4xxx_ctrl); // Start measuring err = p_zmod4xxx_api->read(p_zmod4xxx_ctrl, &gs_zmod4410_raw_data, NULL);//Get data
- Use the data in your given application. Sample projects are available on the Renesas website as well.
For more information on creating your full system design, further information on software development, and additional hardware availability, visit Renesas Quick-Connect IoT.
Board Design

Schematic Diagrams
Bill of Materials
| Qty | Reference | Description | Value | PCB Footprint | Part Number |
| 4 | C1, C2, C3, C4 | Capacitor, 0.1µF, 50V, 0603 | 0.1µF | 0603 | C0603C104J5RACTU |
| 1 | J1 | Male Header 0.1″ pitch PMOD 2×6 Right Angle | PmodTM | PMOD-MALE-TOP | M20-9950645 |
| 1 | J2 | Female Header 0.1″ pitch PMOD 2×6 Right Angle | CON-000050-01 | SSW-106-02-F-D-RA | |
| 3 | J3, J4, J5 | CONN HEADER VERT 2POS 1.27 MM | HDR-1X2-FTS | FTS-102-01-L-S | |
| 1 | J6 | CONN HEADER VERT 3POS 1.27 MM | HDR-1X3-FTS | FTS-103-01-L-D | |
| 3 | R1, R2, R3 | Resistor, 4.7k, 0603 | 4.7k | 0603 | RC0603JR-074K7L |
| 1 | U1 | Gas Sensor Module | ZMOD4410 | ZMOD4410 | |
| 1 | U2 | Single Inverter Buffer/Driver With Open-Drain Output | DCK0005A_N | SN74LVC1G06DCKT | |
| 4 | J3, J4, J5, J6 | 1.27″ 1×2 Jumper with Grip, Gold | NPB02SVFN-RC |
Board Layout
Ordering Information
| Part Number | Description |
| US082-ZMOD4410EVZ | ZMOD4410 Pmod Board |
| US082-INTERPEVZ | Pmod interposer board to convert Type 2A and 3A to Type 6A on older Renesas MCU kits. |
Revision History
| Revision | Date | Description |
| 1.0 | Jun 10, 2021 | Initial release |
IMPORTANT NOTICE AND DISCLAIMER
RENESAS ELECTRONICS CORPORATION AND ITS SUBSIDIARIES (“RENESAS”) PROVIDE TECHNICAL SPECIFICATIONS AND RELIABILITY DATA (INCLUDING DATASHEETS), DESIGN RESOURCES (INCLUDING REFERENCE DESIGNS), APPLICATION OR OTHER DESIGN ADVICE, WEB TOOLS, SAFETY INFORMATION, AND OTHER RESOURCES “AS IS” AND WITH ALL FAULTS, AND DISCLAIMS ALL WARRANTIES, EXPRESS OR IMPLIED, INCLUDING, WITHOUT LIMITATION, ANY IMPLIED WARRANTIES OF MERCHANTABILITY, FITNESS FOR A PARTICULAR PURPOSE, OR NON-INFRINGEMENT OF THIRD PARTY INTELLECTUAL PROPERTY RIGHTS.
These resources are intended for developers skilled in the art of designing Renesas products. You are solely responsible for (1) selecting the appropriate products for your application, (2) designing, validating, and testing your application, and (3) ensuring your application meets applicable standards, and any other safety, security, or other requirements. These resources are subject to change without notice. Renesas grants you permission to use these resources only for the development of an application that uses Renesas products. Other reproduction or use of these resources is strictly prohibited. No license is granted to any other Renesas intellectual property or to any third-party intellectual property. Renesas disclaims responsibility for, and you will fully indemnify Renesas and its representatives against, any claims, damages, costs, losses, or liabilities arising out of your use of these resources. Renesas’ products are provided only subject to Renesas’ Terms and Conditions of Sale or other applicable terms agreed to in writing. No use of any Renesas resources expands or otherwise alters any applicable warranties or warranty disclaimers for these products.
Corporate Headquarters
TOYOSU FORESIA, 3-2-24 Toyosu, Koto-ku, Tokyo 135-0061, Japan www.renesas.com
Trademarks
Renesas and the Renesas logo are trademarks of Renesas Electronics Corporation. All trademarks and registered trademarks are the property of their respective owners.
Contact Information
For further information on a product, technology, the most up-to-date version of a document, or your nearest sales office, please visit:
www.renesas.com/contact/
























