RENESAS ZMOD4510 Evaluation Kit
Description
The ZMOD4510 Evaluation Kit (EVK) is designed for evaluating Renesas’ ZMOD4510 Gas Sensor Module for Total Outdoor Air Quality (OAQ 1st Generation) or selective ozone measurements (OAQ 2nd Generation). The device is ideal for monitoring and reporting Outdoor Air Quality according to the standard of the US Environmental Protection Agency (EPA). The Air Quality Index (AQI) output is based on a combination of outdoor gases present, including nitrogen oxides (NOx) and/or ozone (O3)a. Renesas’ Gas Sensor Evaluation Software allows Windows®-based operating systems to communicate with the ZMOD4510 EVK via a USB connection on the user’s computer, which functions as a master. The software and additional related documentation is available on the Renesas website.
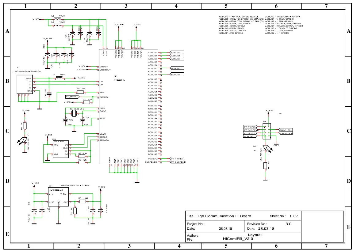
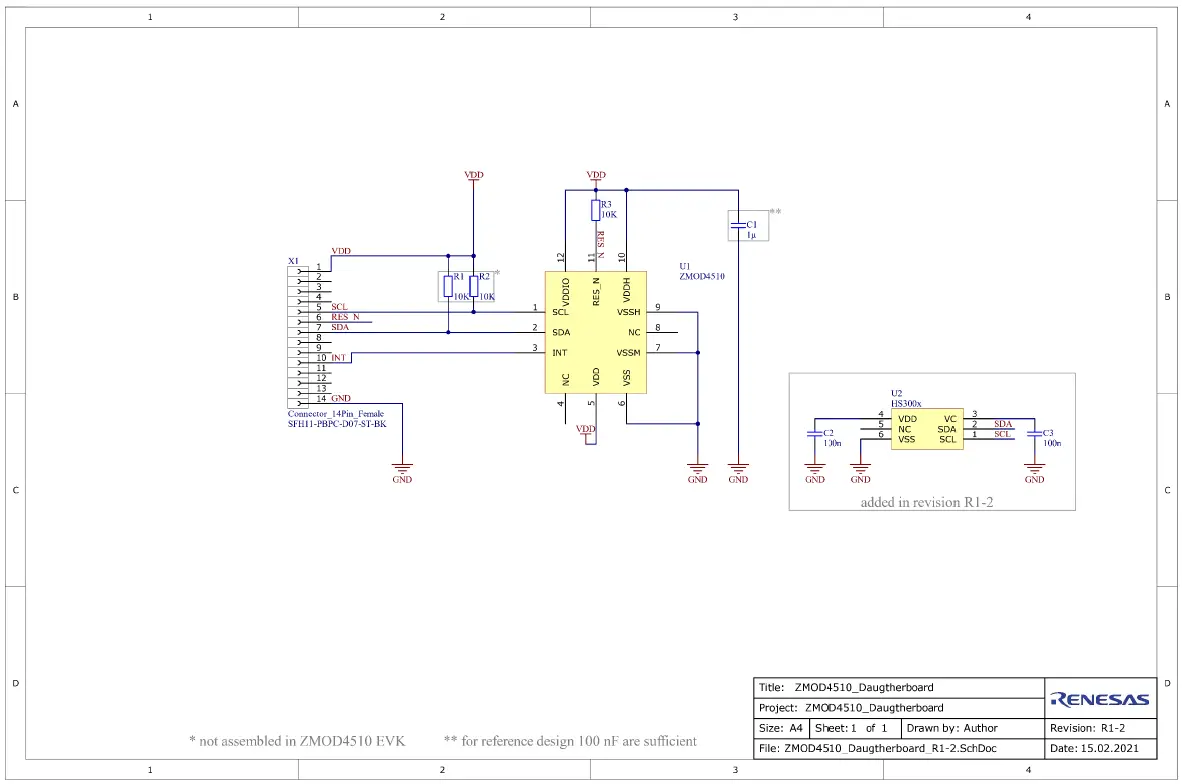
The EVK’s Communication Board (HiCom) handles the interface between the user’s computer and the ZMOD4510 module mounted on the ZMOD4510 Sensor Board (i.e., daughter board). Note: Only one Communication Board with one Sensor Board can be connected to the computer at a time. The ZMOD4510 Evaluation Kit uses an FTDI controller on the Communication Board to handle the USB protocol, translate communications, and synchronize communications with the I2C interface. The Sensor Board includes a decoupling capacitor.
The Communication Board has devices mounted on both sides. The components on the top side generate a stable supply voltage. A potentiometer can be used to adjust the internal supply voltage in the typical range from 1.7V to 3.6V. Alternatively, the user’s external supply voltage can be used. The intensity of the adjacent LED is proportional to the supply voltage.
ZMOD4510-EVK Contents
Features
- User-friendly EVK expedites configuration and evaluation of the ZMOD4510 Outdoor Air Quality (OAQ) Sensor
- Supports different methods of operation, including Total Outdoor Air Quality (1st Gen) and Ultra-Low Power with AI technology for selective ozone measurements (2nd Gen)
- Operates with Renesas provided software; either with executable ZMOD4510 GUI or alternatively with firmware programming examples for Windows® and Linux®
- The modular design of the EVK allows simple connection of Sensor Boards for different gas sensor derivatives and easy integration with other sensor products via the I2C interface.
- The required Gas Sensor Evaluation Software is available for free download on the Renesas website, which also provides background information on outdoor air quality and how to use the sensor firmware
- Additional pins provided to measure power consumption and supply voltage
- The bill of materials (BOM) and schematics for the ZMOD4510 Communication Board and Sensor Board are included in this document.
ZMOD4510 Evaluation Kit

1. Setup
Initial Startup
To set up and operate the ZMOD4510 Evaluation Kit (EVK) with the ZMOD4510, see the ZMOD4510 EVK Quick Start Guide document included in the kit.
Required or Recommended User Equipment
By default, the internal supply voltage for powering the Sensor Board is generated from the USB voltage supplied by the user’s computer via the USB cable. If there is a need for currents higher than the defined USB standard (usually 500mA at 5V), an external voltage supply source can be used instead of the internally generated voltage supply provided on the Communication Board.
The external supply only powers the sensor modules, and not the communication board itself. The supply must meet the following requirements:
- Voltage – 1.7V to 3.6V
- Current must meet the user’s specifications – The minimum is 30mA for electronics with additional current needed for each gas sensor module of approximately 11mA (in OAQ 1st Gen Operation Mode with a 1.8V voltage supply).
User Computer Requirements
Computer Requirements
A Windows-based computer is required for interfacing with the EVK and configuring the ZMOD4510. The user must have administrative rights on the computer to download and install the Gas Sensor Evaluation Software.
The computer must meet the following requirements:
- 1GB RAM
- Hard drive with at least 1GB free space
- 1 USB port (preferred USB 2.x)
- Windows Vista®/Windows 7®/Windows 8®/Windows 10®
- Internet access for initial download of the drivers and software
Important: Before installing and activating the software, assemble and connect the hardware for the kit to the user’s computer according to steps 1 through 3 in section “EVK Hardware Connections and Initial Power-up.”
Software Installation and Setup
Before using the Gas Sensor Evaluation Software, the USB drivers for the FTDI device must be installed. Download the drivers and corresponding installation guides from the FTDI website. The drivers will not affect the operation of any other USB peripherals. The kit does not need to be connected during installation of the drivers.
Complete the following procedure to download and install the Gas Evaluation Software with the kit connected:

- Download the ZMOD4510 Gas Sensor Evaluation Software zip file from the Renesas website.
- Create a folder on the user’s computer for the software (e.g., C:\Program Files (x86)\Renesas Software). Extract the contents of the downloaded zip file into this folder.
- Double-click on the extracted batch file GasSensorEvaluation.bat to start the software. There is no need for an installation of this software for user convenience. Figure 1 shows the initial display after execution.
Select the measurement mode to run the sensor in “OAQ 1st Gen” for Total Outdoor Air Quality or “OAQ 2nd Gen: Selective Ozone with Ultra-Low Power” for ozone measurements.
EVK Hardware Connections and Initial Power-up
To set up the EVK hardware before using the software, complete the following procedure:

- Refer to Figure 2, Figure 3, and Table 1 to determine the correct jumper settings for the ZMOD4510 Communication Board depending on whether an external supply or the internal voltage supply on the board is used.
- If the internal voltage supply is used, ensure that the jumper is across the pins labeled “int” on the K2 connector.
- If using an external supply, ensure that the jumper is across the pins labeled “ext” on the K2 connector. In this case, without connecting the external supply to the Communication Board, verify that the external voltage supply setting does not exceed the voltage supply specifications — a minimum of 1.7V or a maximum of 3.6V — as per the ZMOD4510 Datasheet. With the external supply off, connect the external voltage to the 2-pin “+ – V ext” header adjacent to the K2 jumper with the orientation indicated in Figure 3. Note: If this option is used, adjustments of the external voltage are not possible on either the Communication Board or the Sensor Board for adjusting an external voltage supply.
- Install the ZMOD4510 Sensor Board on the 14-pin connector on the Communication Board, taking care to ensure the proper orientation of the Sensor Board as shown on page 1.
- Insert the micro-USB cable into the X1 connector on the Communication Board and connect it to a free USB port on the user’s computer. If the external voltage supply has been selected, turn on the external supply and verify that the D3 LED adjacent to the potentiometer is on (see Figure 2). Note: The intensity of the green D3 LED is proportional to the supply voltage.
- Activate the software as described in section 1.4.
- If the internal voltage is used, the Gas Sensor Evaluation Software activates the internal voltage after the sensor has been started. Use the metal potentiometer to the left of the K2 connector to adjust the VDD supply voltage in the typical range from 1.7V to 3.6V as measured across the V_TGT and GND pins available on the K3 connector as shown in Figure 3. Its initial adjustment on delivery provides a voltage of VDD ≈ 2.0V. Once a measurement has been started by the software, the green D3 LED adjacent to K2 will light with an intensity proportional to the voltage supply that was set using the potentiometer.
- Verify that the red D1 LED is on, which indicates that the kit is properly connected and powered (see Figure 2).
The Communication Board provides the additional K1, K3, and Modul1 connectors for the following optional uses as described in Table 1. To make use of any of these options, contact Renesas for further instructions (see contact information on last page).
- Extra measurement options (e.g., current consumption to determine the power requirements of the ZMOD4510)
- Connections for additional sensors via I2C interface
Evaluation Kit Connection Descriptions
| Connector | Type | Description |
| K1 | 4-pin, 2-row header | This jumper can be used to break the supply voltage line to measure the current consumption of a connected Sensor Board. Important: During normal operation, ensure that a jumper is on the “DMM” position as shown in Figure 2. |
| K2 | 3-pin header | This jumper selects either the internal or external voltage supply. For the proper position for the jumper, see Figure 3. |
| K3 | 8-pin, 2-row right-angle header | This connector can be used to connect the ZMOD4510 in different configurations or to measure the communication lines and voltages on the ZMOD4510 Sensor Board. AD5 is a GPIO pin that can be controlled via the software (sensor depended, not used for the ZMOD4510). |
| K4 | 14-pin connector | This is the connector for installing the ZMOD4510 Sensor Board on the Communication Board. |
| K5 | 2-pin header | This is the connector for an optional external voltage supply (see Figure 3). |
| D1 | Status LED | This LED lights if the Communication Board is powered correctly (see Figure 2). |
| D2/AD5 | Status LED | This LED lights if the trigger pin is set by the software (see Figure 2). |
| D3 | Status LED | This LED will light with an intensity proportional to the internal voltage supply that was set using the potentiometer (see Figure 2). |
| X1 | Micro-USB B-type | This is the micro-USB cable connector for connecting the Communication Board to the user’s computer. |
| R19 | Potentiometer | This potentiometer adjusts the internal supply voltage. The internal supply voltage can be adjusted by rotating the potentiometer with a small screwdriver. |
| Modul1 | DIL socket | This socket can be used to add external components via I2C (e.g., a humidity sensor) to the Communication Board. For further instructions, contact Renesas. |

Usage Guide
When the Gas Sensor Evaluation software is started, the initial window is displayed as shown in Figure 4. The initial display in all operation modes consists of three blocks:
- Measurement Control
- Signal Analysis
- Plot Visualization
Measurement Control Block and Output File
The “Measurement” area of the display allows users to start the ZMOD4510’s gas measurements. When the “start sensor” button is clicked, the button name changes to “stop sensor” and the measurement starts running continuously. The sampling rates are displayed in Table 2.
Sample Rates
| Operation Mode | Sample Rate [Seconds] |
| OAQ 2nd Gen: Selective Ozone and Ultra-Low Power | 1.998 |
| OAQ 1st Gen | 60 |
The results will be saved in a comma separated file (CSV), which is user-selected via the file and path selection dialog when the sensor is started. This CSV file contains multiple sensor parameter (e.g., the sensor tracking number, the production lot number, calibration parameters etc.) In addition, all raw sensor signals (resistances) for each measurement step and temperature are recorded (e.g., MOX_200C_8, which is the resistance of the MOx sensor at 200°C). All these additional information and parameters are usually used for debugging and validation only. The focus should be drawn to the relevant parameters such as the algorithm results: The air quality index (AQI) and/or ozone concentration.
A comment (e.g., “Start test”) can be added to the data entry by adding a text string to the “Add comment to next measurement” field and then clicking the “OK” button. If a measurement is already in progress, the comment will be added to the next measurement. The comments will be displayed in the plot and will be saved in the CSV result file. This facilitates tracking the user’s experimental investigations. Below this entry field, a small window with a log field shows all events logged.
Signal Analysis Block and Options
Signal Analysis Block User Options
| Display Section | Button/Action | Description |
| Data Source | ![]() | This option allows the loading of previously recorded csv files into the EVK software when having the same csv file column structure. This feature can also be used to compare results of ZMOD4510 EVK software with ZMOD4510 firmware csv files. For this usage, it is not necessary to connect the ZMOD4510 Evaluation Kit hardware. |
|
Display | ![]()
| The “clear memory” button will delete all current data from the plots (memory). The data in the measurement file will remain. If measurements are acquired simultaneously for multiple ZMOD4510 gas sensors, the measurement results file can contain data from different sensors. In the “Sensor” drop-down menu, the user can choose a sensor to display by selecting the unique sensor identification number. The drop-down menu adjacent to the “show” button provides options for selecting the time period for showing the recent history or the complete data. Click the “show” button to apply new settings to the plots. |
|
Algorithm Parameter | ![]()
| For OAQ 2nd Generation a temperature and humidity compensation are recommended. This is enabled by default in case a temperature and humidity sensor is connected. The Renesas HS3001 sensor is added from Daughter Board revision R 1-2 onwards; alternatively, a sensor can be connected via the Modul1 connector. If a temperature or humidity sensor are found, the settings for the parameters can be set manually in this field. The Visualization field allows to change the plot between “EPA AQI”, “Fast AQI”, and the actual Ozone concentration in parts-per-billion (ppb). The original EPA standard averages concentrations over time (concentration depended up to 8 hours) and quick changes may not be seen (e.g., during demonstrations and testing). The “FAST AQI” allows the same AQI calculations based on a 1-minute average. |
| Display Section | Button/Action | Description |
|
Algorithm Result |
| For OAQ 1st Gen operation (Total Outdoor Air Quality): This method of operation has a sample rate of 1 minute resulting in 1 hour for the initialization measurements. This hour splits into two parts: While the first 20 minutes are without any algorithmic results, the remaining 40 minutes show a first estimation of the “Air Quality Index” (AQI). Results will be accurate after 1 hour of operation.
For OAQ 2nd Gen operation (Selective Ozone with Ultra-Low Power): The first 901 measurements will be taken for sensor stabilization during OAQ. During this time, the “Algorithm Result” section will indicate the completion progress and will continually show the sensor resistance R_MOx. Results will be accurate after 30 minutes of operation.
Note that this does not cover the full stabilization of the sensor module. After the stabilization measurements, the AQI is shown in six categories: 0 to 50 Good Air Quality 51 to 100 Moderate Air Quality 101 to 150 Unhealthy Air Quality for Sensitive Groups 151 to 200 Unhealthy Air Quality 201 to 300 Very Unhealthy Air Quality > 300 Hazardous Air Quality |
Plot Visualization Block
The lower half of the display provides a visualization of the data. This shows the plots for the options selected in the algorithm parameter field, as well as the raw sensor output signal (in Ω). For additional information, including application notes, white papers and blogs, visit the ZMOD4510 product page.
Error Codes
Due to some interference between the FTDI, Windows operation system, and the computer’s USB driver, a startup problem may occur on some systems if the EVK is started on a USB 3 port. Renesas recommends using a USB 2.x port for the initial startup of the EVK. Other common error messages are explained in Table 5.
Note: Always make sure the downloaded zip-file has been unzipped before starting the executable GasSensorEvaluation.bat file.
Most Common Error Messages
| Error Code | Description and Solution |
| Cannot connect to hardware! Have you installed the FTDI D2XX driver? Is the hardware connected? | Please check if the FTDI driver is installed properly and the hardware is connected. Note that during the initial startup of the EVK software the HiCom must be connected to the computer. |
| Cannot write data file! | During the measurement, the csv data file could not be edited (e.g., file protection, missing drive) |
| Data not valid The data in file %s is not valid! | A csv file was loaded for analysis, which does not contain the necessary data. |
| Failed to execute script GasSensorEvaluation | Please check if the FTDI driver is installed properly and the hardware is connected. Note that during the initial startup of the EVK software the HiCom must be connected to the computer. |
| Product not supported / Wrong Device | Please use a ZMOD4510 Sensor Board. |
| POR event detected during measurement validation | The ZMOD4510 sensor board was restarted during the measurement (e.g., problems with power supply, loose contacts, electromagnetic issue, ESD) |
| Wrong data file! Data file has not the right columns to store the measurements. Please create a new data file. | The EVK software tried to write measurement data to an existing csv file, which columns structure does not fit the recent software (EVK software version conflict). |
Schematics
Communication Board Schematic – Page 1

Communication Board Schematic – Page 2

Sensor Board Schematic

Bill of Materials (BOM)
Communication Board BOM
| Position | Name | Description | Package |
| 1 | C3 | 10µF/16V | 0805 |
| 2 | C5 | 100nF | 0603 |
| 3 | C6 | 10nF | 0805 |
| 4 | C7 | 100nF | 0603 |
| 5 | C8 | 100nF | 0603 |
| 6 | C9 | 10µF/16V | 0805 |
| 7 | C10 | 10µF/16V | 0805 |
| 8 | C11 | 10µF/16V | 0805 |
| 9 | C12 | 100nF | 0603 |
| 10 | C13 | 100nF | 0603 |
| 11 | C14 | 100nF | 0603 |
| 12 | C15 | 100nF | 0603 |
| 13 | C16 | 100nF | 0603 |
| 14 | C17 | 10µF/16V | 0805 |
| 15 | C18 | 27pF | 0603 |
| 16 | C19 | 27pF | 0603 |
| 17 | C20 | 10µF/16V | 0805 |
| 18 | C21 | 10µF/16V | 0805 |
| 19 | C22 | 100nF | 0603 |
| 20 | C23 | 100nF | 0603 |
| 21 | C24 | 10µF/16V | 0805 |
| 22 | C25 | 100nF | 0603 |
| 23 | C26 | 100nF | 0603 |
| 24 | C27 | 10µF/16V | 0805 |
| 25 | C28 | 100nF | 0603 |
| 26 | C29 | 10µF/16V | 0805 |
| 27 | C30 | 100nF | 0603 |
| 28 | C31 | 220nF | 0805 |
| 29 | D1 | LED 1206RT | 1206-DIODE |
| 30 | D2 | LED 1206GN | 1206-DIODE |
| 31 | D3 | LED 1206GN | 1206-DIODE |
| 32 | D4 | SD0805S040S0R1-SCHOTTKY | 0805-DIODE |
| 33 | IC1 | LP38692-adj | SOT-223-5 |
| Position | Name | Description | Package |
| 34 | IC2 | LP38692-adj | SOT-223-5 |
| 35 | IC3 | 93LC46B | SOT23-6 |
| 36 | IC4 | FT2232HL | LQFP64 |
| 37 | IC6 | SN74LVC1T45 | SOT23-6 |
| 38 | IC8 | SN74LVC2T45DCT | SSOP8_0,65 |
| 39 | K1 | I_meas | 2X02 |
| 40 | K2 | Select | 1X03 |
| 41 | K3 | K2X4 | 2X04-90 |
| 42 | K4 | K2X7 | LH-14 |
| 43 | K5 | V_EXT | 1X02 |
| 44 | L1 | 10µH | 1210 |
| 45 | L2 | 10µH | 1210 |
| 46 | L3 | 10µH | 1210 |
| 47 | Modul1 | Honeywell480-3652-1-ND | DIL8 SMD Socket |
| 48 | Q1 | 12.00MHz | QUARZ-ABM3 |
| 49 | R1 | 1kΩ | 0805 |
| 50 | R2 | 1kΩ | 0805 |
| 51 | R3 | 1.6kΩ | 0805 |
| 52 | R4 | 12kΩ | 0805 |
| 53 | R5 | 47kΩ | 0805 |
| 54 | R6 | 2.2kΩ | 0805 |
| 55 | R7 | 10kΩ | 0805 |
| 56 | R8 | 1kΩ | 0805 |
| 57 | R13 | 51Ω | 0805 |
| 58 | R15 | 51Ω | 0805 |
| 59 | R16 | 10Ω | 0805 |
| 60 | R17 | 1kΩ | 0805 |
| 61 | R18 | 470Ω | 0805 |
| 62 | R19 | 2.0kΩ | TRIMMER-3142 SERIES |
| 63 | R20 | 1kΩ | 0805 |
| 64 | R21 | 10kΩ | 0805 |
| 65 | R22 | 2.0kΩ | 0805 |
| 66 | R23 | 2.0kΩ | 0805 |
| 67 | X1 | USB-micro-B-5pol-SMD-Bu | USB-MICRO_TYPB_AMTEK |
Sensor Board BOM
| Position | Name | Quantity | Description | Package |
| 1 | C1 | 1 | 1µF 25V X5R 20% BF:0402 | 402 |
| 2 | C2, C3 | 2 | 100nF 25V X5R 20% BF:0402 | 402 |
| 3 | R3 | 1 | RES 10 kOhm 1% TK100 | 402 |
| 4 | U1 | 1 | ZMOD4510 Outdoor Air Quality Sensor | LGA12 |
| 5 | U2 | 1 | HS3001 Temperature and Humidity Sensor | LGA6 |
| 6 | X1 | 1 | 14 Pin Connector | TH14 |
PIN Configuration on Connector X1
| Pin Number | Pin Description |
| 1 | VDD |
| 2 | n.c. |
| 3 | n.c. |
| 4 | n.c. |
| 5 | SCL |
| 6 | RES_N |
| 7 | SDA |
| 8 | n.c. |
| 9 | n.c. |
| 10 | INT |
| 11 | n.c. |
| 12 | n.c. |
| 13 | n.c. |
| 14 | GND |
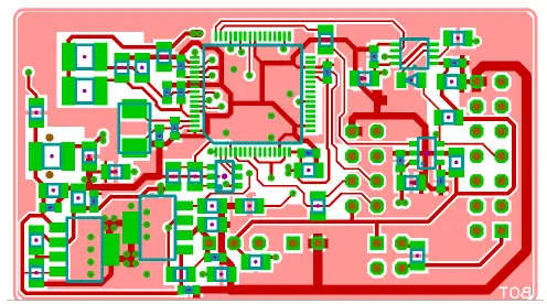
Board Layout
HiCom Communication Board Layout – Top Layer
HiCom Communication Board Layout – Bottom Layer

Sensor Board Layout – Top Layer with PIN Configuration
Sensor Board Layout – Bottom Layer

Ordering Information
| Orderable Part Number | Description |
| ZMOD4510-EVK-HC | ZMOD4510 Evaluation Kit including the ZMOD4510 Sensor Board, HiCom Communication Board (USB Interface) and Micro-USB Cable. The Gas Sensor Evaluation Software is available for download free of charge on the ZMOD4510-EVK product page. |
Revision History
| Revision Date | Description of Change |
| May 13, 2021 | · Added OAQ 2nd Gen method of operation · Updated website links |
|
March 4, 2020 | · Updated the Gas Sensor Evaluation software version · Updated the link to the FTDI driver · Updated the stabilization time · Added Error Codes |
| August 14, 2019 | Initial release. |
IMPORTANT NOTICE AND DISCLAIMER
RENESAS ELECTRONICS CORPORATION AND ITS SUBSIDIARIES (“RENESAS”) PROVIDES TECHNICAL SPECIFICATIONS AND RELIABILITY DATA (INCLUDING DATASHEETS), DESIGN RESOURCES (INCLUDING REFERENCE DESIGNS), APPLICATION OR OTHER DESIGN ADVICE, WEB TOOLS, SAFETY INFORMATION, AND OTHER RESOURCES “AS IS” AND WITH ALL FAULTS, AND DISCLAIMS ALL WARRANTIES, EXPRESS OR IMPLIED, INCLUDING, WITHOUT LIMITATION, ANY IMPLIED WARRANTIES OF MERCHANTABILITY, FITNESS FOR A PARTICULAR PURPOSE, OR NON-INFRINGEMENT OF THIRD PARTY INTELLECTUAL PROPERTY RIGHTS.
These resources are intended for developers skilled in the art designing with Renesas products. You are solely responsible for
- selecting the appropriate products for your application,
- designing, validating, and testing your application, and
- ensuring your application meets applicable standards, and any other safety, security, or other requirements.
These resources are subject to change without notice. Renesas grants you permission to use these resources only for development of an application that uses Renesas products. Other reproduction or use of these resources is strictly prohibited. No license is granted to any other Renesas intellectual property or to any third party intellectual property. Renesas disclaims responsibility for, and you will fully indemnify Renesas and its representatives against, any claims, damages, costs, losses, or liabilities arising out of your use of these resources. Renesas’ products are provided only subject to Renesas’ Terms and Conditions of Sale or other applicable terms agreed to in writing. No use of any Renesas resources expands or otherwise alters any applicable warranties or warranty disclaimers for these products.
Corporate Headquarters
TOYOSU FORESIA, 3-2-24 Toyosu, Koto-ku, Tokyo 135-0061, Japan www.renesas.com
Contact Information
For further information on a product, technology, the most up-to-date version of a document, or your nearest sales office, please visit: www.renesas.com/contact/
RENESAS ZMOD4510 Evaluation Kit
Measurement Control Block and Output File





















