Evaluation Board Manual
US082-FS2012EVZ
US082-FS2012EVZ Evaluation Board
The US082-FS2012EVZ board enables quick prototyping for a custom system design with the FS2012 mass air flow sensor module. The board provides a standard Pmod™ Type 6A (Extended I 2 C) connection for the onboard sensor to plug into any MCU evaluation kit with a matching connector.
The US082-FS2012EVZ features Pmod connectors on both sides of the board allowing additional Type 6/6A boards to be connected in a daisy-chained solution with multiple sensors on the same MCU Pmod connector. Because of the standard connector and software support, the US082-FS2012EVZ is the best choice to rapidly create an IoT system with the Renesas Quick-Connect IoT.
Features
- FS2012 sensor sample mounted:
- Thermo-transfer (calorimetric) principle uses MEMS thermocouples to measure flow, which provides an excellent signal-to-noise ratio
- Resistant to surface contamination
- No cavity to cause clogging
- Resistant to vibration and pressure shock
- High-temperature flow housing
- Standardized Type 6A Pmod connector supports I 2 C Extended interface
- Dual connectors allow pass-through signals for daisy-chained solutions
Board Contents
- US082-FS2012EVZ Board

Functional Description
The US082-FS2012EVZ functions as a sensor building block to create a custom system solution. Use the board individually or with a combination of other sensors by using the Pmod Type 6A interface. (See the Renesas QuickConnect IoT web page for a list of available sensor Pmod boards.)
Setup
2.1 Required or Recommended User Equipment
The following additional lab equipment (sold separately) is required for using the board:
- Any MCU board that supports Type 6A Pmod.
- US082-INTERPEVZ interposer board if using one of the Renesas MCU kits shown in Table 1.
Table 1. Renesas MCU Evaluation Kits [1] are capable of supporting Type 6A PMODs when used with the US082-INTERPEVZ
| RA | RX | Synergy |
| EK-RA4W1 | RX111-Starter-Kit | PK-S5D9 |
| EK-RA2A1 | RX231-Starter-Kit | DK-S3A7 |
| EK-RA4M1 | RX23W-Starter-Kit | DK-S128 |
| EK-RA6M1 | RX23T-Starter-Kit | TB-S1JA |
| EK-RA6M2 | RX24T-Starter-Kit | TB-S3A6 |
| EK-RA6M3 | RX24U-Starter-Kit | DK-S7G2 |
| EK-RA6M3G |
1. This table is not a comprehensive list of supported MCU Kits. See the evaluation kit hardware manual to confirm the Pmod pinout.
2.2 Kit Hardware Connections
Follow these procedures to set up the kit as shown in Figure 2.
- Ensure the MCU evaluation kit has a Pmod connector set to Type 6A (see the kit hardware manual if unsure).
a. If no Type 6A Pmod is available, ensure the MCU evaluation kit can use the US082-INTERPEVZ interposer board and insert the board into the MCU connector before adding any sensor boards. - Plug in the US082-FS2012EVZ to the Type 6A connector, being careful to align Pin 1 on the sensor board and MCU kit.
- Connect the J4 and J5 jumpers to place 4.7k pull-up resistors on the I2 C bus lines.
a. Only one set of pull-up resistors should be used on the I2C bus lines. If multiple sensor boards are used, only one board should have the jumpers present.
b. MCU kits typically do not have pull-up resistors present on the bus lines but make sure to check for them. - The sensor is now ready to be used in the system. Follow the MCU kit instructions for connecting and powering up the evaluation kit.

Board Design
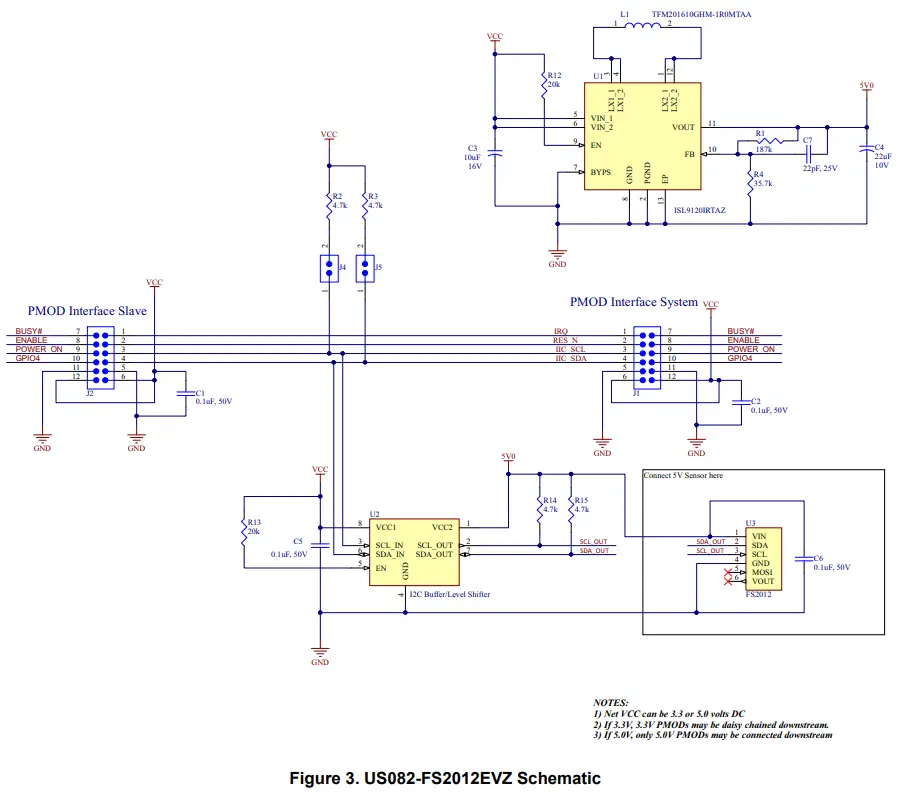
3.1 Schematic Drawings

3.2 Bill of Materials
| QTY | Reference | Description | Value | PCB Footprint | Part Number |
| 4 | C1, C2, C5, C6 | Capacitor, 0.1µF, 50V, 0603 | 0.1µF | 0603 | C0603C104J5RACTU |
| 1 | C3 | 10µF, X5R, MLCC Ceramic Capacitor | 10µF | 0805 | CL21A106KOQNNNG |
| 1 | C4 | 22µF, X5R, 10V MLCC Ceramic Capacitor | 22µF | 0603 | 0603ZD226MAT2A |
| 1 | C7 | 22pF, 25V, COG-NPO | 22pF | 0603 | C0603C220K3GACTU |
| 1 | J1 | Male Header 0.1″ pitch PMOD 2×6 Right Angle | PmodTM | PMOD-MALE-TOP | M20-9950645 |
| 1 | J2 | Female Header 0.1″ pitch PMOD 2×6 Right Angle | CON-000050-01 | SSW-106-02-F-D-RA | |
| 2 | J4, J5 | CONN HEADER VERT 2POS 1.27 MM | HDR-1X2-FTS | FTS-102-01-L-S | |
| 1 | L1 | 1µH, 3A SMT Inductor | 1µH | INDC2016X100N | TFM201610GHM-1R0MTAA |
| 1 | R1 | 187K Resistor, 0603 | 187k | 0603 | RT0603BRE0735K7L |
| 3 | R2, R3, R14, R15 | Resistor, 4.7k, 0603 | 4.7k | 0603 | RC0603JR-074K7L |
| 1 | R4 | 35.7K Resistor, 0603 | 35.7k | 0603 | RT0603BRE0735K7L |
| 2 | R12, R13 | 20k Resistor 0603 | 20k | 0603 | RC0603FR-0720KL |
| 1 | U1 | Buck-Boost DC/DC, Adjustable Output | QFN50P300X300X75-13N-D | ISL9120IRTAZ | |
| 1 | U2 | I2C Level Shifter | TSOP65P490X110-8N | ISL33003IUZ | |
| 1 | U3 | Flow Sensor Module | FS2012-6pin | FS2012-1100-NG | |
| 2 | J4, J5 | 1.27″ 1×2 Jumper with Grip, Gold | NPB02SVFN-RC |
3.3 Board Layout

Ordering Information
| Part Number | Description |
| US082-FS2012EVZ | FS2012 Pmod Board |
| US082-INTERPEVZ | Pmod interposer board to convert Type 2A and 3A to Type 6A on older Renesas MCU kits. |
Revision History
| Revision | Date | Description |
| 1.0 | Jun 30, 2021 | Initial release |
IMPORTANT NOTICE AND DISCLAIMER
RENESAS ELECTRONICS CORPORATION AND ITS SUBSIDIARIES (“RENESAS”) PROVIDE TECHNICAL SPECIFICATIONS AND RELIABILITY DATA (INCLUDING DATASHEETS), DESIGN RESOURCES (INCLUDING REFERENCE DESIGNS), APPLICATION OR OTHER DESIGN ADVICE, WEB TOOLS, SAFETY INFORMATION, AND OTHER RESOURCES “AS IS” AND WITH ALL FAULTS, AND DISCLAIMS ALL WARRANTIES, EXPRESS OR IMPLIED, INCLUDING, WITHOUT LIMITATION, ANY IMPLIED WARRANTIES OF MERCHANTABILITY, FITNESS FOR A PARTICULAR PURPOSE, OR NON- INFRINGEMENT OF THIRD PARTY INTELLECTUAL PROPERTY RIGHTS.
These resources are intended for developers skilled in the art of designing Renesas products. You are solely responsible for (1) selecting the appropriate products for your application, (2) designing, validating, and testing your application, and (3) ensuring your application meets applicable standards, and any other safety, security, or other requirements. These resources are subject to change without notice. Renesas grants you permission to use these resources only for the development of an application that uses Renesas products. Other reproduction or use of these resources is strictly prohibited. No license is granted to any other Renesas intellectual property or to any third-party intellectual property. Renesas disclaims responsibility for, and you will fully indemnify Renesas and its representatives against, any claims, damages, costs, losses, or liabilities arising out of your use of these resources. Renesas’ products are provided only subject to Renesas’ Terms and Conditions of Sale or other applicable terms agreed to in writing. No use of any Renesas resources expands or otherwise alters any applicable warranties or warranty disclaimers for these products.
Corporate Headquarters
TOYOSU FORESIA, 3-2-24 Toyosu,
Koto-ku, Tokyo 135-0061, Japan
www.renesas.com
Trademarks
Renesas and the Renesas logo are trademarks of Renesas
Electronics Corporation. All trademarks and registered
trademarks are the property of their respective owners.
Contact Information
For further information on a product, technology, the most
up-to-date version of a document, or your nearest sales
office, please visit: www.renesas.com/contact/
(Rev.1.0 Mar 2020)


















