duramax TRAILER BRAKE CONTROL WIRING SCHEMATICS

YMMS: 2011 Chevrolet Silverado 2500 HD
Engine: 6.6L Eng
VIN:
WIRING SCHEMATICS > TRAILER BRAKE CONTROL WIRING SCHEMATICS
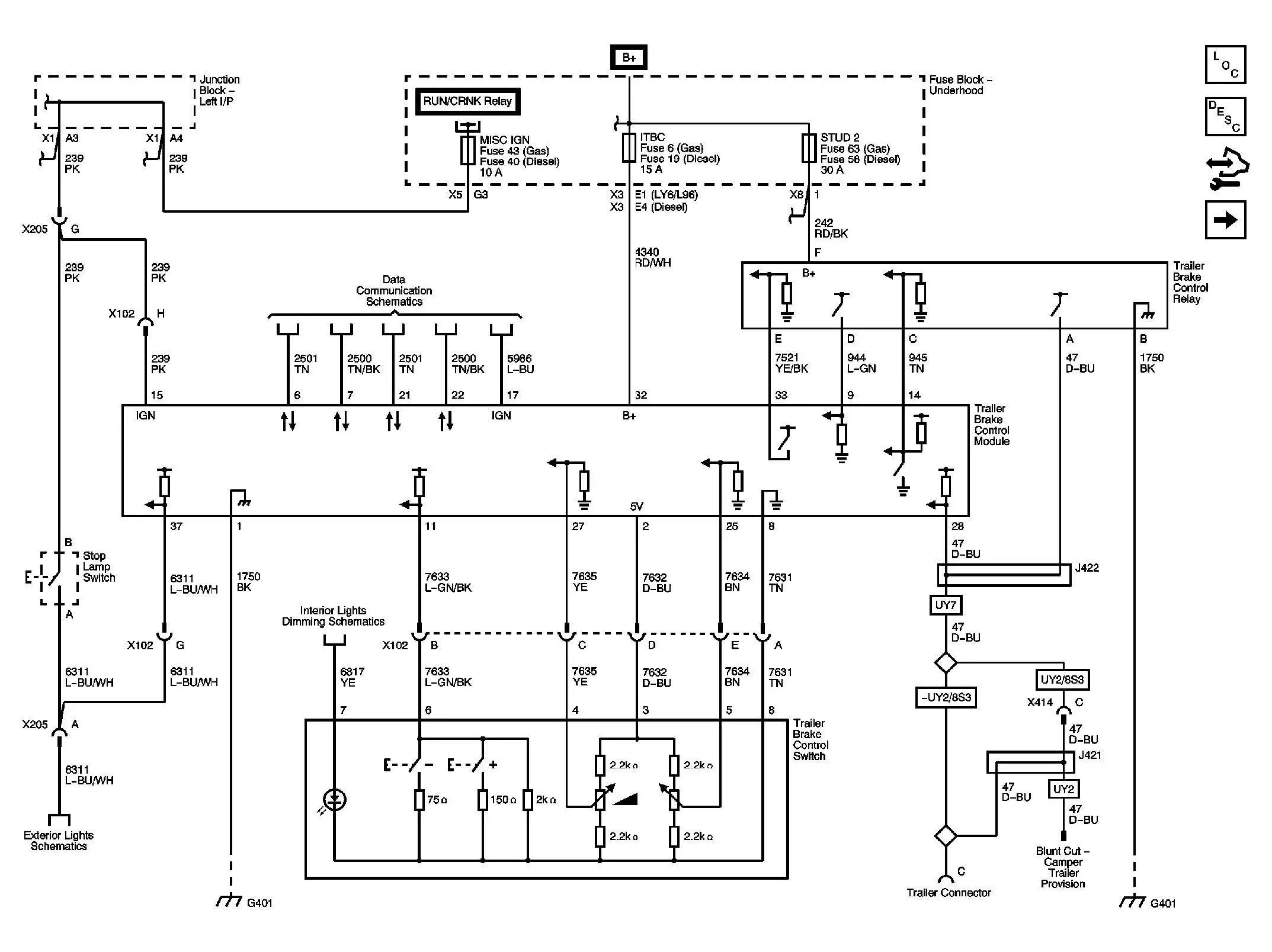
Fig 1: Trailer Brake Control Wiring Schematic (JL1 Except 10 Series)
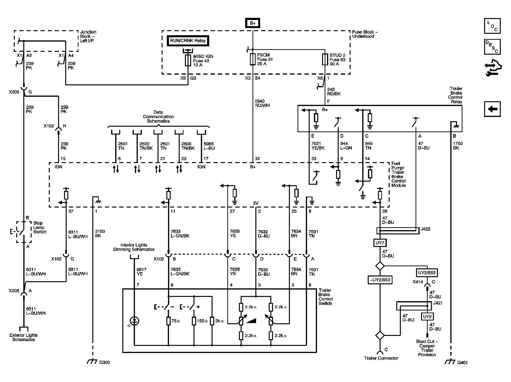
Fig 2: Trailer Brake Control Wiring Schematic (JL1 Except 10 Series)
DESCRIPTION AND OPERATION > TRAILER BRAKE CONTROLS DESCRIPTION AND OPERATION
Some trucks less than 3900 Kg (8600 lb) GVW with a gasoline engine may be equipped with a Trailer Brake Control Module (TBCM) or a combination Fuel Pump/Trailer Brake Control Module (FTCM) system for electric trailer brakes. Some trucks greater than or equal to 3900 Kg (8600 lb) GVW may be equipped with a integrated Trailer Brake Control Module (TBCM) system for electric trailer brakes. The power output to the trailer brakes is based on the amount of brake pressure being applied in the vehicle’s brake system. The available power output to the trailer brakes can be adjusted to a wide range of trailering situations.
NOTE: Connecting a trailer that is not compatible with the trailer brake system may result in reduced or complete loss of trailer braking. There may be an increase in stopping distance or trailer instability which could result in personal injury or damage to your vehicle, trailer, or other property. An aftermarket controller may be available for use with trailers with surge, air or electric-over-hydraulic trailer brake systems. To determine the type of brakes on your trailer and the availability of controllers, check with your trailer manufacturer or dealer. Do not power-up an aftermarket controller with the factory brake controller at the same time.
The vehicle is equipped with the following trailer braking components:
- Manual Trailer Brake Apply
- Trailer Gain Adjustment
- Trailer Brake Control Panel
- Trailer Brake Driver Information Center Display
The Trailer Brake Control Module (TBCM) or a combination Fuel Pump/Trailer Brake Control Module
(FTCM) can support up to a maximum of 4 axles with electric trailer brakes (8 brake magnets).
DESCRIPTION AND OPERATION > TRAILER BRAKE CONTROLS DESCRIPTION AND OPERATION > SERVICE TRAILER BRAKE SYSTEM
This message will be displayed when there is a problem with the trailer brake control system. If this message persists over multiple ignition cycles there is a concern with the trailer brake system. Take your vehicle to an authorized GM dealer to have the trailer brake system diagnosed and repaired.
DESCRIPTION AND OPERATION > TRAILER BRAKE CONTROLS DESCRIPTION AND OPERATION > TRAILER GAIN AND OUTPUT DISPLAY
This display menu can be accessed by scrolling through the Driver Information Center menu, or any time the trailer gain +/- button is depressed, or the manual trailer brake apply lever is actuated. The trailer gain display is 0 to 10 in 0.5 step increments, and indicates the current user setting of the trailer output gain. The trailer output is 0 to 10 bars in 1 bar increments, and indicates the output power provided to the trailer brakes, relative to the gain setting.


















