best WCB3I SERIES Range Hoods

INSTALLER: LEAVE THIS MANUAL WITH HOMEOWNER. HOMEOWNER: USE AND CARE INFORMATION ON PAGES 12 AND 13.
- BEST; Hartford, Wisconsin www.BestRangeHoods.com 800-558-1711
- BEST; Drummondville, QC, Canada www.BestRangeHoods.ca 866-737-7770
WARNING
TO REDUCE THE RISK OF FIRE, ELECTRIC SHOCK OR INJURY TO PERSONS, OBSERVE THE FOLLOWING
- Use this unit only in the manner intended by the manufacturer. If you have questions, contact the manufacturer at the address or telephone number listed in the warranty.
- Before servicing or cleaning unit, switch power off at service panel and lock service disconnecting means to prevent power from being switched on accidentally. When the service disconnecting means cannot be locked, securely fasten a prominent warning device, such as a tag, to the service panel.
- Installation work and electrical wiring must be done by qualified personnel in accordance with all applicable codes and standards, including fire-rated construction codes and standards.
- Sufficient air is needed for proper combustion and exhausting of gases through the flue (chimney) of fuel burning equipment to prevent backdrafting. Follow the heating equipment manufacturer’s guidelines and safety standards such as those published by the National Fire Protection Association (NFPA) and the American Society for Heating, Refrigeration and Air Conditioning Engineers (ASHRAE) and the local code authorities.
- When cutting or drilling into wall or ceiling, do not damage electrical wiring and other hidden utilities.
- Ducted fans must always be vented outdoors.
- Do not use this unit with any solid-state speed control device.
- To reduce the risk of fire, use only metal ductwork.
- This unit must be grounded.
- All tempered glass can experience spontaneous breakage. If broken, tempered glass falls out of its opening in interlocking clumps. Tempered glass can, on occasion, break into large shards rather than the classic tiny piece pattern.
- When applicable, local regulations comprise more restrictive installation and/or certification requirements, the aforementioned requirements prevail on those of this document and the installer agrees to conform to these at his own expense.
TO REDUCE THE RISK OF A RANGE TOP GREASE FIRE:
- a) Never leave surface units unattended at high settings. Boilovers cause smoking and greasy spillovers that may ignite. Heat oils slowly on low or medium settings.
- b) Always turn power hood ON when cooking at high heat or when flambeing food (i.e.: Crêpes Suzette, Cherries Jubilee, Peppercorn Beef Flambé).
- c) Clean ventilating fans frequently. Grease should not be allowed to accumulate on fan, filters or in exhaust ducts.
- d) Use proper pan size. Always use cookware appropriate for the size of the surface element.
TO REDUCE THE RISK OF INJURY TO PERSONS IN THE EVENT OF A RANGE TOP GREASE FIRE, OBSERVE THE FOLLOWING*:
- SMOTHER FLAMES with a close-fitting lid, cookie sheet or metal tray, then turn off the burner. BE CAREFUL TO PREVENT BURNS. IF THE FLAMES DO NOT GO OUT IMMEDIATELY, EVACUATE AND CALL THE FIRE DEPARTMENT.
- NEVER PICK UP A FLAMING PAN — You may be burned.
- DO NOT USE WATER, including wet dishcloths or towels —This could cause a violent steam explosion.
- Use an extinguisher ONLY if:
- A. You own a Class ABC extinguisher and you know how to operate it.
- B. The fire is small and contained in the area where it started.
- C. The fire department has been called.
- D. You can fight the fire with your back to an exit.
* Based on “Kitchen Fire Safety Tips” published by NFPA.
CAUTION
- For indoor use only.
- For general ventilating use only. Do not use to exhaust hazardous or explosive materials and vapors.
- To avoid motor bearing damage and noisy and/or unbalanced impellers, keep drywall spray, construction dust, etc. off power unit.
- Your hood motor has a thermal overload which will automatically shut off the motor if it overheats. The motor will restart when it cools down. If the motor continues to shut off and restart, have the hood serviced.
- The minimum hood distance above cooktop must not be less than 24” (30” over a gas range). A maximum of 30” above cooktop is recommended for best capture of cooking impurities.
- Two installers are recommended because of the large size and weight of this unit.
- To reduce the risk of fire and to properly exhaust air, be sure to duct air outside — Do not exhaust air into spaces within walls or ceiling or into attics, crawl space or garage.
- Because of the high exhausting capacity of this hood, you should make sure enough air is entering the house. Open a window close to or in the kitchen.
- To reduce the risk of fire and electrical shock, the Best WCB3I Series models should only be installed with its own built-in blower.
- Please read specification label on product for further information and requirements.
WCB3I SERIES RANGE HOOD SYSTEM

INSTALL DUCTWORK
Plan where and how the ductwork will be installed. The ducting from this fan to the outside of the building has a strong effect on the airflow, noise and energy use of the fan. Use the shortest, straightest duct routing possible for best performance, and avoid installing the fan with smaller ducts than recommended. Insulation around the ducts can reduce energy loss and inhibit mold growth. Fans installed with existing ducts may not achieve their rated airflow. Refer to the table below to help you plan the most efficient installation. Install wall or roof cap and ensure there is no leak in house insulation. Connect metal ductwork to cap and work back towards the hood location. Use 2” metal foil duct tape to seal the joints. We recommend to install the hood at a minimum distance of 24” from an electric range and of 30” from a gas range.

| CEILING HEIGHT | 8 FEET | 9 FEET | 10 FEET* |
| MINIMUM/MAXIMUM DISTANCE RECOMMENDED ABOVE COOKTOP FOR ELECTRIC RANGE | 24 IN./30 IN. | 24 IN./30 IN. | 24 IN./30 IN. |
| MINIMUM/MAXIMUM DISTANCE RECOMMENDED ABOVE COOKTOP FOR GAS RANGE | 30 IN./33 IN. | 30 IN./36 IN. | 30 IN./36 IN. |
Distances over 36 in. are at the installer and users discretion. 10-ft. ceilings require 10-ft. flue extension, part no. AEWCB3SB (stainless steel) or no. AEWCB3BLS (black stainless steel) (sold separately).
MAXIMUM DUCT LENGTH RECOMMENDED TO ACHIEVE 80% EXHAUST EFFICIENCY
| 3¼ IN. X 10 IN. MAXIMUM DUCT LENGTH | ROOF OR WALL CAP WITH DAMPER | ELBOW(S)* (90° AND/OR 45°) |
| 60 FT. | 1 | 0 |
| 50 FT. | 1 | 1 |
| 40 FT. | 1 | 2 |
STANDARD ELBOWS WITH 1” INTERNAL RADIUS.
PREPARE THE INSTALLATION
WARNING
When performing installation, servicing or cleaning the unit, it is recommended to wear safety glasses and gloves.
NOTE: Before proceeding to the installation, check the contents of the box. If items are missing or damaged, contact the manufacturer. Make sure that the following items are included
- Hood
- Accessories
- Decorative flue assembly (lower and upper flues)
- Hood mounting bracket (taped inside the hood)
- Upper flue mounting bracket (taped inside the hood)
- 2 hybrid filters
- 3¼” x 10” adapter/damper (for horizontal or vertical discharge) taped inside the decorative flue
- Bag of parts (taped inside the hood) including:
- 5 no. 8 x 1½” countersunk screws, 8 no. 8 x 3/4” screws,
- 6 no. 8 x 3/8” screws, 6 drywall anchors, 3 washers,
- 2 no. 8 x 1/2” screws, 2 no. 8 x 1/2” quadrex black screws,
- 2 foam squares. If need be, discard extra hardware.
Parts sold separately:
- Duct, elbows, wall or roof caps.
- Optional flue extension for 10-ft. ceilings model AEWCB3SB (stainless steel) or AEWCB3BLS (black stainless steel).
- Glass panel for WCB3I30SBN and WCB3I36SBN models (see service parts list on page 15).
NOTE: During installation, protect countertop and/or cooktop.
SELECT INSTALLATION TYPE
Refer to illustrations below to locate duct opening according to discharge type chosen (grey parts to be installed later).

REMOVE HYBRID FILTERS
Lay the back of the hood on a table. Use a piece of cardboard to avoid damaging the table or the hood. Remove tape on filters. Remove filters by pushing them down and flipping downwards. Set the filters aside.

INSTALL GLASS PANEL (SBN MODELS ONLY)
The SBN hood models decorative glass panel is sold separately and has to be installed before completing the hood installation.


- Using a Robertson or a Phillips no. 2 screwdriver, remove the 5 screws retaining the electrical compartment cover. Set cover and screws aside
- Carefully remove the glass panel from its packaging. Remove glass panel nuts (factory installed) from both studs and set aside.
- Insert glass panel studs in the appropriate hood holes.
- While holding the glass panel, pre-tighten the previously removed nuts by hand. Make sure the glass panel is centered. Then, using a 3/8″ socket, tighten the nuts completely.
- Reinstall the electrical compartment cover.
PREPARE THE OPENING
CAUTION
Never use a hammer and screwdriver to remove the vertical or horizontal discharge knock-out; this would damage the hood internal parts.
VERTICAL DISCHARGE
Using long nose pliers, remove the knock-out located on the top of the hood. See illustrations at right.
HORIZONTAL DISCHARGE
Using long nose pliers, remove the knock-out located at the back of the hood. See illustrations at right.

BLOWER REMOVAL (HORIZONTAL DISCHARGE ONLY)
These range hoods are factory shipped with the blower mounted for a vertical discharge configuration. For a horizontal discharge configuration, disassemble the blower from the inner top of the hood (see procedure below). It will be assembled to the inner back of the hood once the hood is mounted on the wall
- Unplug the blower
- Using a 5/16” socket, or a Robertson or a Phillips no. 2 screwdriver, remove the 4 blower mounting screws (2 on each side) from the inner top of the hood. Set the blower and screws aside.

INSTALL THE ADAPTER/DAMPER
HORIZONTAL DISCHARGE
Mount the 3¼” x 10” adapter/damper to the back of the hood using 2 no. 8 x 3/8” screws (included). Seal the adapter/damper to the hood using metal foil duct tape.
NOTE: The wall ducting must be properly prepared to receive the adapter. Before performing the installation, make sure the adapter fits easily in the duct.

VERTICAL DISCHARGE
Mount the 3¼” x 10” adapter/damper to the top of the hood using 2 no. 8 x 3/8” screws (included). Seal the adapter/damper to the hood using metal foil duct tape.

WIRING INSTALLATION
WARNING
Improper grounding can result in a risk of electric shock. Consult a qualified electrician if the grounding instructions are not completely understood, or if there is any doubt as to whether the appliance is properly grounded. Do not use an extension cord. If the power supply cord is too short, have a qualified electrician install an outlet near the appliance, in accordance with all applicable codes and standards. Turn off electrical power at service entrance before wiring.
GROUNDING INSTRUCTIONS
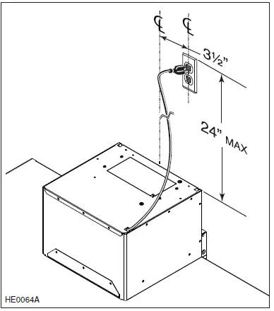
This appliance must be grounded. In the event of an electrical short circuit, grounding reduces the risk of electric shock by providing an escape wire for the electric current. This appliance is equipped with a cord having a grounding wire with a grounding plug. The plug must be plugged into an outlet that is properly installed and grounded. Position the outlet within the space covered by the decorative flue. Place the outlet at a maximum distance of 24” (from where the cord exits from the hood). The center of the outlet must be positioned at 3½” from the center of the future hood location (as illustrated beside). Make sure this does not interfere with a mounting bracket fastening area or with the decorative flue (where the flue touches the wall).

INSTALL HOOD MOUNTING BRACKET
WARNING
When cutting or drilling into wall, do not damage electrical wiring and other hidden utilities. Construct wood wall framing that is even with the surface of the wall studs.
Make sure to assemble wood wall framing to wall studs for a solid installation. Make sure the height of the framing will allow the mounting bracket to be secured to the framing within the dimensions shown (see illustration at right). After wall surface is finished, carefully center and level the hood mounting bracket over installation location. Secure it to wall framing using 3 no. 8 x 1½” screws. Using a level, draw a vertical line up to the ceiling starting from the mounting bracket center.

INSTALL UPPER FLUE MOUNTING BRACKET
Center the upper flue mounting bracket with the center line previously drawn in step 10 and place it flush with the ceiling. Use the upper flue mounting bracket as a template to mark the position of its screws. Drill the 3 screw holes using a 3/16” drill bit. Insert the included drywall anchors into the drilled holes (1 per hole). Secure the upper flue bracket to the wall using 3 no. 8 x 3/4” screws. Ensure that the bracket is tight against the wall.

INSTALL THE HOOD
WARNING
BE CAREFUL when installing the decorative flue and hood, they may have sharp edges.
CAUTION
DO NOT REMOVE the protective plastic film covering the decorative flue (upper & lower) yet.

- Align the hood and center it above the hood mounting bracket. Gently lower the hood until it securely engages the bracket, and slightly pull it downward to make sure it is fully engaged.
- Level the hood.
- Mark the position of both holes located inside lower back of hood (as shown at right). Also mark the position of 2 of the 6 available upper holes (one on each side). Remove the hood. Drill through both lower holes using a 3/16” drill bit. Insert the included drywall anchors into both lower drilled holes. Align the hood and center it above the hood mounting bracket. Gently lower the hood until it securely engages the bracket, and slightly pull it downward to make sure it is fully engaged.
NOTE: For horizontal discharge only, make sure the adapter/damper enters the duct opening and seal joint from inside the hood using 2” metal foil duct tape. - Secure the hood to the wall using 2 no. 8 x 3/4” screws for lower holes, and 2 no. 8 x 1½” for upper holes.
REINSTALL THE BLOWER (HORIZONTAL DISCHARGE ONLY)

- Position the blower on the inner back of the hood, as shown on the right.
- Using a 5/16” socket, or a Robertson or a Phillips no. 2 screwdriver and the 4 screws previously removed, secure the blower to the hood.
NOTE: In order to ease installation, before mounting the blower, prepare the screw holes by screwing all 4 screws without the blower, then remove and mount the blower. - Plug the blower connector back in and plug hood power cord into the outlet.
CAUTION
Make sure that the screws are well tightened before continuing the installation
DUCT CONNECTION (VERTICAL DISCHARGE ONLY)

- Plug hood power cord into the outlet.
- Slide the duct over the adapter/damper on the hood.
- Use metal foil duct tape to seal the joint.
NOTE: If a transition to 7” or 8” round duct is used (not included), it is recommended to place it at least 18” away from the adapter/damper
PREPARE DECORATIVE FLUE
Remove protective plastic film covering the lower flue only. Peel off both corners at the top of the upper flue (note that upper part has one hole on left and right sides; see illustration on the right). Position the lower flue rear notches down. Gently slide upper flue inside lower flue. Both lower and upper flues are included with the hood, but for a 10-foot ceiling, discard the provided upper flue and use the optional flue extension model AEWCB3SB (stainless steel) or AEWCB3BLS (black stainless steel) (sold separately).

INSTALL THE DECORATIVE FLUE
- To prevent the flue from moving, affix the included foam squares on both sides near the front edge of the blower box (as illustrated at right).

- Carefully slide in place decorative lower flue (notches end first) on top of the hood (1) until flue notches completely fit in hood slots (2).

Slide up the upper flue until it is aligned with its mounting bracket. The bracket must be inside the flue. Secure the upper flue to its bracket using 2 no. 8 x 3/8” screws for stainless steel model or 2 no. 8 x 1/2” quadrex black screws for black stainless steel model (included). See illustration beside.

NOTE: Duct not shown in illustration to ease understanding.
Remove protective plastic film covering the upper flue.
REINSTALL HYBRID FILTERS
CAUTION
Remove protective plastic film covering filters before reinstalling them.

LED LIGHTING
WARNING
Do not touch lamps during or soon after operation. Burns may occur. Cannot be replaced by any other type of light bulb or LED module. The lighting of WCB3I Series range hood is produced by two LED modules (included).
CARE
WARNING
Before servicing or cleaning the unit, switch power off at service panel and lock service panel to prevent power from being switched on accidentally. When the service disconnecting means cannot be locked, securely fasten a prominent warning device, such as a tag, to the service panel.
HYBRID FILTERS
Hybrid filters should be cleaned monthly. Remove hybrid filters by pushing them towards the back of the hood and flipping them downward. Use a warm detergent solution to clean the filters. Let them dry and reinstall them. Hybrid filters are dishwasher safe. Clean all-metal filters in the dishwasher using a non-phosphate detergent. Discoloration of the filter may occur if using phosphate detergent or as a result of local water conditions — but this will not affect filter performance. This discoloration is not covered by the warranty.
STAINLESS STEEL
Do:
- Regularly wash with clean cloth or rag soaked with warm water and mild soap or liquid dish detergent.
- Always clean in the direction of original polish lines.
- Always rinse well with clear water (2 or 3 times) after cleaning. Wipe dry completely.
- You may also use a specialized household stainless steel cleaner
Don’t:
- Use any steel or stainless steel wool or any other scrapers to remove stubborn dirt.
- Use any harsh or abrasive cleansers.
- Allow dirt to accumulate.
- Let plaster dust or any other construction residues reach the hood. During construction/renovation, cover the hood to make sure no dust sticks to stainless steel surfaces.
GLASS PANEL
Hot water with mild soap or glass cleaner is all that is usually needed. When using mild soap, rinse with clear water. Wipe dry with a clean, soft cloth to avoid water marks.
Avoid when choosing a detergent:
- Any cleaners that contain bleach. They will attack stainless steel.
- Any products containing: chloride, fluoride, iodide, bromide. They will deteriorate surfaces rapidly.
- Any combustible products used for cleaning such as acetone, alcohol, ether, benzol, etc. They are highly explosive and should never be used close to a range
OPERATION
Always turn your hood on before you begin cooking to establish an airflow in the kitchen. Let the blower run for a few minutes to clear the air after you turn off the range.
CAUTION
After a power failure or during the range hood power up, a 5-second booting sequence is executed. Wait for the control backlighting to turn off before use.

DELAY BUTTON/CONTROL LOCK (DOUBLE FUNCTION BUTTON):
- When a blower speed is selected, press this button to activate the delay function. The delay button will light to its high intensity, then to its mid intensity to indicate this function is activated; the selected blower speed button will alternate every 2 seconds between its high intensity and its mid intensity. The blower will continue to operate for 5 minutes and will stop automatically. Selecting another speed while the delay function is activated will not deactivate the function or reset the timer. To cancel the delay function, press the delay button once again, or press the selected speed button which will also turn the blower off.
- When the blower is off, it is possible to lock the control interface in order to clean the glass panel. To lock the control interface: Press and hold this button for 2 seconds. The button will light to its high intensity and flash three times, it will then stay on its mid intensity to indicate that the control interface is locked. To unlock the control interface: Press and hold this button for 2 seconds. The button will light to its high intensity and flash 3 times, it will then fade out to its low intensity to indicate that the control interface is unlocked.
SPEED SELECTION BUTTONS
Press the button corresponding to the desired blower speed (from 1 for low speed to 4 for high speed). The chosen speed button will light to its high intensity then fade to its mid intensity. To turn off the blower, press once more on the corresponding blower speed button; the button light will fade to its low intensity.
NOTE: When blower is off, pressing on blower speed 1 button will cause the blower to start on second speed for a very short lapse of time, and then resume to speed 1.
NOTE: To decrease the maximum airflow from 600 CFM to 300 CFM, follow the instructions of the 300 CFM CRT kit (included with the unit, envelope no. 23894, or order SV23894 part).
MASTER ON/OFF:
When the blower and lights are off, press this button to turn the hood on to the last memorized speed level and light intensity. If there are no memorized speed level and light intensity, speed will be set at level 1 and light intensity at 3. To turn off the blower and the light simultaneously, press this button once
HEAT SENTRY™: The hood is equipped with a HEAT SENTRY thermostat. If blower is ON at a lower speed setting and excessive heat is detected above the cooking surface, it turns the blower up to third speed. When the temperature level drops to normal, the blower will return to its original setting.
NOTE: When Heat Sentry is activated, the “DELAY OFF” function is inactivated
WARNING
The Heat Sentry can change the blower speed when excessive heat is detected above the cooking surface. If this situation occurs and you must stop the blower, press on the third speed button or on the master ON/OFF button.
LIGHT BUTTON/BACKLIGHTING COLOR (DOUBLE FUNCTION BUTTON):
- This button allows three different lighting levels according to your needs. Press once for full intensity, twice for intensity level 2, and once more for nightlight. To turn off the lights, press once more. If desired, when the lights are on, press and maintain the light button for 1 second; lights will be turned off.
NOTE: When only the lights are ON to any intensity and no interaction with the hood is detected for a 10-second period, the 7 buttons backlighting will fade to its low intensity, acting as a night light feature. - When lights are off, pressing and holding this button for 1 second will switch the backlighting color from white to blue or from blue to white (default backlighting color is white) and memorize it. The button will flash three times to indicate that the color change has been made.
NOTE: Due to the particular sensitivity of the control interface, keep the glass panel clean as dirt and condensation may cause erratic operation of the hood blower and/or lighting. If this situation occurs, wipe the glass panel and wait 90 seconds. Then, adjust the blower and/or lighting at your convenience.
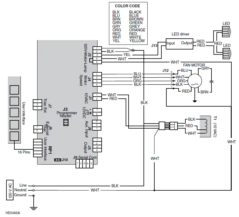
WIRING DIAGRAM
WARNING
Risk of electric shock. Electrical wiring must be done by qualified personnel in accordance with all applicable codes and standards. Before connecting wires, switch power off at service panel and lock service disconnecting means to prevent power from being switched on accidentally.

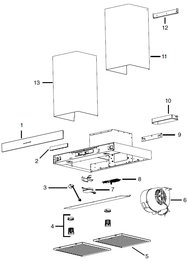
SERVICE PARTS

| KEY NO. | PART NO. | DESCRIPTION | QTY. (HOOD WIDTH) | |
| 30” | 36” | |||
| 1 | SV09955XX* | GLASS PANEL 30″ | 1 | |
| SV09956XX* | GLASS PANEL 36″ | 1 | ||
| 2 | SV22427 | ELECTRONIC CONTROL | 1 | 1 |
| 3 | SV09022 | TRANSFORMER | 1 | 1 |
| 4 | 62612 | LED MODULE (1) | 2 | 2 |
| 5 | SV62053 | HYBRID FILTER 15.875″ X 14″ X 0.5″ (1) | 2 | 2 |
| 6 | SV08582 | INTERNAL BLOWER | 1 | 1 |
| 7 | 62248 | LED DRIVER AND CONNECTION HARNESS | 1 | 1 |
| 8 | SV21189 | POWER UNIT | 1 | 1 |
| 9 | SV09014 | HOOD MOUNTING BRACKET | 1 | 1 |
| 10 | SV13296 | ADAPTER/DAMPER | 1 | 1 |
| 11 | SV19134 | UPPER FLUE, STAINLESS | 1 | 1 |
| SV66418 | UPPER FLUE, BLACK STAINLESS | 1 | 1 | |
| 12 | SV19135 | UPPER FLUE MOUNTING BRACKET | 1 | 1 |
| 13 | SV19133 | LOWER FLUE, STAINLESS | 1 | 1 |
| SV66419 | LOWER FLUE, BLACK STAINLESS | 1 | 1 | |
| ** | SV23894 | CRT KIT 300 CFM (OPTIONAL) | 1 | 1 |
| ** | SV23865 | INSTALLATION MANUAL | 1 | 1 |
| ** | SV09027 | PARTS BAG | 1 | 1 |
| ** | SV05869 | BEST LOGO | 1 | 1 |
PART NUMBER ACCORDING TO GLASS PANEL COLOR AND SIZE PLEASE CONTACT CUSTOMER SERVICE OR VISIT OUR WEB SITE. 1 2 3 4 5 6 7 8 9 10 11 12 13 HL0227 ** ITEM NOT SHOWN
REPLACEMENT PARTS AND REPAIRS
In order to ensure your unit remains in good working condition, you must use Broan-NuTone genuine replacement parts only. Broan-NuTone genuine replacement parts are specially designed for each unit and are manufactured to comply with all the applicable certification standards and maintain a high standard of safety. Any third party replacement part used may cause serious damage and drastically reduce the performance level of your unit, which will result in premature failing. Broan-NuTone recommends to contact a certified service depot for all replacement parts and repairs
WARRANTY
FIVE-YEAR LIMITED WARRANTY FOR BEST® PRODUCTS
Warranty Period and Exclusions:
Broan-NuTone, LLC (the “Company”) warrants to the consumer purchaser of its product (“you”) that the product (the “Product”) will be free from material defects in the materials or its workmanship for a period of five (5) years from the date of original purchase (or such longer period as may be required by applicable law) or a period of two (2) years from the date of service for any labor provided on the Product. The limited warranty period for any replacement parts provided by the Company and for any Products repaired or replaced under this limited warranty shall be the remainder of the original warranty period (or such longer period as may be required by applicable law). THIS WARRANTY DOES NOT EXTEND TO FLUORESCENT LAMP STARTERS, TUBES AND BULBS, FUSES, FILTERS, DUCTS, ROOF CAPS, WALL CAPS AND OTHER ACCESSORIES FOR DUCTING.
This warranty does not cover
- (a) normal maintenance and service,
- (b) normal wear and tear,
- (c) any Products or parts which have been subject to misuse, abuse, abnormal usage, negligence, accident, improper or insufficient maintenance, storage or repair (other than repair by the Company),
- (d) damage caused by faulty installation, or installation or use contrary to recommendations or instructions,
- (f) damage caused by exposure to salt air,
- (g) damage in transit,
- (h) natural wear of finish,
- (i) Products in commercial or nonresidential use,
- (j) damage caused by fire, flood or other act of God, or
- (k) Products with altered, defaced or removed serial numbers.
This warranty covers only Products sold to consumers in North America. This warranty supersedes all prior warranties and, subject to applicable law, is not transferable from the original consumer purchaser. No Other Warranties: This Limited Warranty contains the Company’s sole obligation and your sole remedy for defective Products. The foregoing warranties are exclusive and in lieu of any other warranties and conditions, express or implied. TO THE MAXIMUM EXTENT PERMITTED BY APPLICABLE LAW, THE COMPANY DISCLAIMS AND EXCLUDES ALL OTHER EXPRESS WARRANTIES AND CONDITIONS, AND DISCLAIMS AND EXCLUDES ALL WARRANTIES AND CONDITIONS IMPLIED BY LAW, INCLUDING WITHOUT LIMITATION THOSE OF MERCHANTABILITY AND FITNESS FOR A PARTICULAR PURPOSE.
To the extent that applicable law prohibits the exclusion of implied warranties or conditions, the duration of any applicable implied warranty or condition is limited to the period specified for the express warranty above. Some jurisdictions (which may include the Province of Quebec or specific US states) do not allow limitations on how long an implied warranty lasts, so the above limitation may not apply to you. Any oral or written description of the Product is for the sole purpose of identifying it and shall not be construed as an express warranty. Whenever possible, each provision of this Limited Warranty shall be interpreted in such manner as to be effective and valid under applicable law, but if any provision is held to be prohibited or invalid, such provision shall be ineffective only to the extent of such prohibition or invalidity, without invalidating the remainder of such provision or the other remaining provisions of the Limited Warranty.
Remedy:
During the applicable limited warranty period, the Company will, at its option, provide replacement parts for, or repair or replace, without charge, any Product or part thereof, to the extent the Company finds it to be covered by and in breach of this limited warranty under normal use and service. The Company will ship the repaired or replaced Product or replacement parts to you at no charge. You are responsible for all costs for removal, reinstallation and shipping, insurance or other freight charges incurred in the shipment of the Product or part to the Company. If you must send the Product or part to the Company, as instructed by the Company, you must properly pack the Product or part—the Company is not responsible for damage in transit. The Company reserves the right to utilize reconditioned, refurbished, repaired or remanufactured Products or parts in the warranty repair or replacement process. Such Products and parts will be comparable in function and performance to an original Product or part and warranted for the remainder of the original warranty period (or such longer period as may be required by applicable law). Company reserves the right, in its sole discretion, to refund the money actually paid by you for the Product. If the Product or component is no longer available, replacement may be made with a similar product of equal or greater value, at Company’s sole discretion.
This is your sole and exclusive remedy for breach of this limited warranty. Exclusion of Damages: THE COMPANY’S OBLIGATION TO PROVIDE REPLACEMENT PARTS, OR REPAIR OR REPLACE, AT THE COMPANY’S OPTION, SHALL BE YOUR SOLE AND EXCLUSIVE REMEDY UNDER THIS LIMITED WARRANTY AND THE COMPANY’S SOLE AND EXCLUSIVE OBLIGATION. THE COMPANY SHALL NOT BE LIABLE FOR INCIDENTAL, INDIRECT, CONSEQUENTIAL OR SPECIAL DAMAGES ARISING OUT OF OR IN CONNECTION WITH THE PRODUCT, ITS USE OR PERFORMANCE. Some jurisdictions do not allow the exclusion or limitation of incidental or consequential damages, so the above limitation or exclusion may not apply to you. This warranty gives you specific legal rights, and you may also have other rights, which vary from jurisdiction to jurisdiction.
The disclaimers, exclusions, and limitations of liability under this warranty will not apply to the extent prohibited by applicable law. This warranty covers only replacement or repair of defective Products or parts thereof at the Company’s main facility and does not include the cost of field service travel and living expenses. Any assistance the Company provides to or procures for you outside the terms, limitations or exclusions of this limited warranty will not constitute a waiver of such terms, limitations or exclusions, nor will such assistance extend or revive the warranty. The Company will not reimburse you for any expenses incurred by you in repairing or replacing any defective Product, except for those incurred with the Company’s prior written permission. How to Obtain Warranty Service:
To qualify for warranty service, you must
- (a) notify the Company at the address or telephone number stated below within seven (7) days of discovering the covered defect,
- (b) give the model number and part identification and
- (c) describe the nature of any defect in the Product or part. At the time of requesting warranty service, you must present evidence of the original purchase date. If you cannot provide a copy of the original written limited warranty, then the terms of the Company’s most current written limited warranty for your particular product will control.
PRODUCT SPECIFICATIONS
All illustrations and specifications in this catalog are based on the latest product information available at time of production. Broan-NuTone, LLC and BEST® reserves the right to make changes at any time, without notice, in prices, colors, materials, equipment, specifications and models, place of manufacture and to discontinue models or equipment.
Broan-NuTone, LLC- 926 W. State Street, Hartford, WI 53207 1-800-637-1453 Best®, 550 Lemire Blvd., Drummondville, QC, Canada (1-866-737-7770) www.bestrangehoods.com



















