GCM GUO054 Wood Chipper Instruction Manual
WARNING SYMBOL
WARNING: This is the warning symbol to get your high attention for the instruction notice, which should be followed to avoid the potential serious personal injury. Anyone to use this equipment should read all the instructions of this manual. Keep this instruction manual for future reference.
Do not allow children to operate this wood chipper. Keep small children away from the area while wood chipper is in use. Do not allow adults to operate the wood chipper without proper instruction.
WARNING SYMBOLS AND DEFINITIONS
DANGER
DANGER INDICATES A SERIOUS INJURY OR FATALITY WILL RESULT IF THE SAFETY INSTRUCTIONS THAT FOLLOW THIS SIGNAL WORD ARE NOT OBEYED.
WARNING
WARNING INDICATES A HAZARD WHICH, IF NOT AVOIDED, COULD RESULT IN DEATH OR SERIOUS INJURY AND/OR PROPERTY DAMAGE.
CAUTION
CAUTION INDICATES YOU CAN OR YOUR EQUIPMENT CAN BE HURT IF THE SAFETY INSTRUCTIONS THAT FOLLOW THIS SIGNAL WORD ARE NOT OBEYED.
IMPORTANT
IMPORTANT INDICATES HELPFUL INFORMATION FOR PROPER ASSEMBLY, OPERATION, OR MAINTENANCE OF YOUR EQUIPMENT.
Intended Use
Foreseeable Misuse
This is a petrol engine-powered wood chipper that breaks up leaves and wooded pieces such as tree branches, brush, and limbs into smaller volume via a high-speed rotor containing chipping blades and shredding hammers. It shall not be used for anyother purpose.
WARNING
- You must read, understand and comply with all safety and operating instructions in this manual before attempting to setup and operate your wood chipper.
- Failure to comply with all safety and operating instructions can result in loss of machine control, serious personal injury to you and/or bystanders, and risk of equipment and property damage. The triangle in the text signifies important cautions or warnings which must be followed.
WARNING
- Engine exhaust, wood dust, and gasoline vapors from this product contains chemicals known to the state of california
- To cause cancer, birth defects, or other reproductive harm.
SPECIFICATIONS
| Item No. | GUO054 |
| Chipping Capacity | Max. 3″ |
| Chipping Knives | 2 |
| Reduction Rate | 15:1 |
| Chipper Knife Material | CR12MoV |
| Hopper Dimensions (IN) | 13.1×10.8 |
| Limb Chute | YES |
| Wheel Size (IN) | 10×3 |
| Wheel Material | PU |
| Wheel Type | SOLID |
| Net Weight (LB) | 76.3 |
| Gross Weight (LB) | 88 |
| Assembled Dimension (IN) | 30.9×22.9×35.4 |
| Packing Dimension (IN) | 30.3×28.7×18.1 |
| Engine Brand | KOHLER |
| Engine Type | OHV |
| Power | 6.5HP |
| Displacement | 196cc |
| Starting | Recoil |
| RPM | 3600 |
| Oil Capacity | 0.6L |
| Oil | SAE 30W |
| EPA3 Approval | Yes |
| CARB Approval | Yes |
GENERAL OPERATING SAFETY
- Read, understand, and follow all instructions in the manual and on the unit before starting.
- Locate the Chipper/Shredder on a flat, level, sturdy surface capable of supporting the weight of the Chipper / Shredder and any additional tools and equipment.
- Do not attempt to use the machine on a slope or slick surface.
- Dress appropriately when operating the chipper shredder. Always wear sturdy footwear and safety goggles. Never wear sandals, sneakers or open shoes, and never operate the chipper shredder with bare feet. Do not wear loose clothing that might get caught in moving parts.
- Never place your hands, fingers, feet, or any other part of your body close to the Discharge Opening while the Chipper/Shredder is in operation.
- Do not look into the Hopper, Chipper Chute or Discharge Opening when the machine is running.
- Only allow responsible adults, who are familiar with the instructions, to operate the unit. Keep children away from the equipment, especially while it is operating.
- Be sure the area is clear of other people before operating. Stop the unit if anyone enters the area.
- Always maintain secure footing and solid balance while starting or operating the chipper shredder. Never lean directly over the machine.
- Operate the machine only in daylight or good artificial light.
- Do not operate the unit while under the influence of alcohol or drugs.
- Always wear eye and hearing protection when operating this unit.
- Keep in mind the operator is responsible for accidents occurring to other people or property.
- Never operate the machine without proper guards, plates, or other safety protective devices in place.
- Thoroughly inspect where equipment is to be used and remove all foreign objects.
- Exercise extreme caution when operating on or crossing gravel drives, walks or roads. Stay alert for hidden hazards or traffic.
PRODUCT SPECIFIC SAFETY
DANGER
THE CHIPPER SHREDDER HAS SPINNING BLADES THAT CAN AMPUTATE HANDS AND FEET. DO NOT PLACE HANDS OR FEET IN THE HOPPER OR CHIPPER CONE, OR DISCHARGE CHUTE.
WARNING
THIS UNIT DISCHARGES DEBRIS AT HIGH SPEEDS. ALWAYS WEAR PROTECTIVE GOGGLES AND DO NOT OPERATE WITHOUT THE DEBRIS BAG IN PLACE.
Do not allow anyone in the area while the unit is running. If someone does enter the area, shut the unit off immediately until they leave. Organize the work area prior to starting work
- Do not operate without the debris bag in place because this unit discharges debris at high speeds. If the unit is operated on hard ground, asphalt, concrete, or other hard surfaces without the collection bag in place. Material can ricochet off of the hard surface and cause an unsafe condition for users and bystanders.
- Never leave the machine running unattended. Always turn off the engine, wait for the rotor to come to a complete stop, and disconnect the spark plug before leaving the area. Always move the unit to a safe storage area when not in use.
- Never direct discharge material toward anyone. Avoid discharging material against a wall or obstruction. Material may ricochet back toward the operator.
- Always stand to the side of the chipper cone when feeding tree limbs and branches into the unit, as tree limbs, branches, and harder woods may kick back while being chipped.
- Always keep hands out of the chipper cone and shredder hopper when feeding materials. Never wrap fingers tightly around branches as you are feeding them into the unit, as a sudden inward surge could pull your hands and arms into the unit.
- Never allow material to build up in the discharge area or shredding chamber, as this may cause new material being fed into the machine to kickback with sufficient force to injure you or other bystanders.
- Never allow material to build up around the engine during chipper shredder operation. This could result in a fire, or overheating of the engine.
- Never attempt to reposition or move the chipper shredder unit while it is running. Doing so could cause the machine to tip over, and reaching to steady the unit could result in accidental insertion of your hands into the chipper cone or shredder hopper areas.
- Never continue to operate the machine if it starts making unusual noise or vibration. Shut the engine off immediately, allow the rotor to stop, disconnect the spark plug wire and secure the wire away from the spark plug. Inspect the unit for any signs of damage or foreign material in the chipping or shredding areas. Remove any solid material that may be preventing the unit from operating properly.
- Never attempt to clear clogs from the chipper cone, shredder hopper or discharge chute while the unit is running. Always shut the engine off, allow the rotor to come to a complete stop, and remove the spark plug wire from the spark plug before removing excess materials.
- Never attempt to perform any maintenance, repairs, or attachment of accessories while the unit is running. Always shut the unit off, allow the rotor to come to a complete stop, and remove the spark plug wire from the spark plug before beginning these activities.
- Always make sure that the shredding chamber, shredder hopper, and chipper cone are empty before starting the unit after it has been idle. Attempting to start the unit with material in these areas could cause the engine starting cord to stop suddenly, injuring your hand and fingers, or toppling the unit over. Vibration is generally awarning sign of trouble.
- Use only attachments and accessories approved of by the manufacturer of the machine.
- Make sure chipper shredder is free of debris before starting the engine.
- Never attempt to make any adjustments while the engine is running.
- After striking a foreign object, stop the engine, remove spark plug wire, and wait for all moving parts to come to a complete stop. Thoroughly inspect the machine for any damage, repair the damage before restarting and operating the machine.
ENGINE SPECIFIC SAFETY
Before cleaning, repairing, or inspecting, shut off the engine and make certain that all moving parts have come to a complete stop. Disconnect the spark plug wire and secure the wire away from the spark plug to prevent accidental starting
DANGER
- ENGINES GIVE OFF CARBON MONOXIDE, AN ODORLESS, COLORLESS, POISON GAS. CARBON MONOXIDE MAY BE PRESENT EVEN IF YOU DO NOT SMELL OR SEE ANY ENGINE EXHAUST. BREATHING CARBON MONOXIDE CAN CAUSE NAUSEA, FAINTING OR DEATH, IN ADDITION TO DROWSINESS, DIZZINESS AND CONFUSION. IF YOU EXPERIENCE ANY OF THESE SYMPTOMS, SEEK FRESH AIR AND MEDICAL ATTENTION IMMEDIATELY.
- IF YOUR MACHINE COMES WITH A SEPARATE ENGINE MANUAL, BE SURE TO READ AND FOLLOW ALL SAFETY AND WARNING PRECAUTIONS OUTLINED THERE, IN ADDITION TO ANY IN THIS MANUAL
Handle fuel with care; it is highly flammable.
- a. Use an approved fuel container.
- b. Never add fuel to a running engine or hot engine.
- c. Fill fuel tank outdoors with extreme care. Never fill fuel tank indoors.
- d. Replace gasoline cap securely and clean up spilled fuel before restarting.
Preventing Carbon Monoxide Poisoning
- Always start and run engine outdoors. Do not start or run engine in an enclosed area, even if doors or windows are open.
- Never try to ventilate engine exhaust indoors. Carbon monoxide can reach dangerous levels very quickly.
- Never run engine outdoors where exhaust fumes may be pulled into a building.
- Never run engine outdoors in a poorly ventilated area where the exhaust fumes may be trapped and not easily taken away. (Examples include: in a large hole or areas where hills surround your working area.)
- Never run engine in an enclosed or partially enclosed area. (Examples include: buildings that are enclosed on one or more sides, under tents, car ports or basements.)
- Always run the engine with the exhaust and muffler pointed in the direction away from the operator.
- Never point the exhaust muffler towards anyone. People should always be many feet away from the operation of the engine and its attachments.
- Do not change the engine governor settings or over-speed the engine.
- Do not operate the engine in a confined space where dangerous carbon monoxide fumes can collect.
Gasoline Fires and Handling Fuel Safely
Use extra care in handling gasoline and other fuels. They are flammable and vapors are explosive.
- When storing extra fuel be sure that it is in an appropriate container and away from any fire hazards.
- Prevent fire and explosion caused by static electric discharge. Use only nonmetal, portable fuel containers approved by the Underwriter’s Laboratory (U.L.) or the American Society for Testing &Materials.
- Always fill fuel tank outside in a well ventilated area. Never fill your fuel tank with fuel indoors. (Examples include: basement, garage, barn, shed, house, porch, etc.) Never fill tank nearappliances with pilot lights, heaters, or other ignition sources. If the fuel has to be drained, this should be done outdoors. The drained fuel should be stored in a container specifically designed for fuel storage or it should be disposed of carefully.
- Never remove the fuel cap or add fuel with the engine running. Stop engine and allow to cool before filling.5. Do not smoke while refueling or operating engine.
- Never drain fuel from the engine in an enclosed area.
- Always wipe up excess (spilled) fuel from engine before starting. Clean up spilled fuel immediately. If fuel is spilled, do not start the engine but move machine and fuel container from area. Clean up spilled fuel and allow to evaporate and dry after wiping and before starting.
- Allow fuel fumes/vapors to escape from the area before starting engine.
- Test the fuel cap for proper installation before starting and using engine.
- Always run the engine with fuel cap properly installed on the engine.
- During storage, keep machine so gas cap is up.
- Never siphon fuel by mouth to drain fuel tank.
- Always have an adult fill the fuel tank and never allow children to fill the engine.
- Never allow an adult or anyone under the influence of drugs or alcohol to fill engine.
- When storing gasoline or equipment with fuel in the tank, store away from furnaces, stoves, water heaters or other appliances that have a pilot light or other ignition source because they can ignite gasoline vapors.
- Never fill containers inside a vehicle or on a truck bed with a plastic bed liner. Always place containers on the ground away from your vehicle before filling.
- Remove gas-powered equipment from the truck or trailer and refuel it on the ground. If this is not possible, then refuel such equipment on a trailer with a portable container, rather than from a gasoline dispenser nozzle.
Burns and Fires
The muffler, muffler guard and other parts of the engine become extremely hot during the operation of the engine.These parts remain extremely hot after the engine has stopped.
Prevention of Burns and Fires
- Never remove the muffler guard from the engine.
- Never touch the muffler guard because it is extremely hot and will cause severe burns.
- Never touch parts of the engine that become hot after operation.
- Always keep materials and debris away from muffler guard and other hot parts of the engine to avoid fires
Children and Bystanders
Tragic accidents can occur if the operator is not alert to the presence of children and/or bystanders. Never assume that others will remain where you last saw them
- Keep the area of operation clear of all persons, especially small children and pets. Keep children under the watchful care of a responsible adult.
- Be alert and turn the machine off if children enter the area.
- Before and while moving backwards, look behind and down for small children.
- Never allow children to operate the machine
ASSEMBLY
Install Stand (See Figure 1)
Using four M8*60 bolts (B) and four nuts (C) to tight the stand (A) with the engine base plate (D).
Install Wheels Stand (See Figure 2)
Fix the wheel bracket (A) on the housing (D) with three M8x20 bolts (C) and three M8 nuts (B). (See Figure 2)
Install the Wheels (See Figure 3)
Using the cotter pin (A) and washer (B) to fix the wheel (C) on the axle (D). Same as the other side.
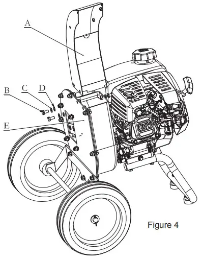
Fixed the discharge chute (See Figure 4)
Place the discharge chute(A) on the housing, insert a bolt which near the engine side. Fix the other side with two M8*16 bolts(B), two elastic washers(C), and two flat washers(D) on the housing(E).
Fixed the discharge chute guide (See Figure 5)
- Place the guide (A) on the discharge chute with two M6*16 bolts (B) and two M6 nuts (C).
- Fix the guide (A) with a star handle (D), elastic washer (E), and flat washer(F)

In-feed bin installation (See Figure 6)
Using four M8 flange nuts (A) to fix the Infeed bin (B) on the housing (C).
GENERAL OPERATION
- Be sure to read all information in the Safety and Operation sections before attempting to operate this unit. Become familiar with all of the controls and how to stop the unit.
- Check all hardware (bolts, screws, etc) before every use for tightness to be sure machine is in safe working condition.
- Overloading the equipment will shorten its life, and can cause mechanical failures.
Chipper Operation
The chipper is designed to handle tree limbs and branches up to approximately 3” (7,6 cm) in diameter. The chipping knives also permit the processing of course organic matter like corn stalks. Tree branches must be inserted large-end first into the chipper cone. Since occasional kick-backs may occur, always stand off to the side of the unit. Allow the self-feeding action of the unit to draw the sticks in.
Operating Location
- Select an area with firm, level ground, covered by dirt or grass.
- Do not operate on wet or slick surfaces, or near bystanders.
- Locate and organize the materials to be processed so that you don’t have to walk in front of the inlet or discharge openings, and so you have adequate room to work safely.
Adding Oil
Refer to engine manual for information on adding oil.
DANGER
- THE EXHAUST FROM THIS PRODUCT CONTAINS CARBON MONOXIDE GAS. CARBON MONOXIDE IS A COLORLESS, ORDERLESS AND TASTELESS GAS THAT CAN CAUSE DIZZINESS, NAUSEA, UNCONSCIOUSNESS OR EVEN BRAIN DAMAGE AND DEATH IF INHALED FOR PROLONGED PERIODS.
- OPERATE THE UNIT OUTDOORS IN A WELL VENTILATED LOCATION ONLY. KEEP CHILDREN, PETS AND BYSTANDERS AWAY.
- FAILURE TO FOLLOW THESE INSTRUCTIONS MAY RESULT IN SERIOUS INJURY OR DEATH.
WARNING
- GASOLINE IS HIGHLY FLAMMABLE AND MUST BE HANDLED WITH CARE. NEVER FILL THE TANK WHEN THE ENGINE IS STILL HOT FROM RECENT OPERATION.
- DO NOT ALLOW OPEN FLAME, SMOKING OR MATCHES IN THE AREA. AVOID OVER-FILLING AND WIPE UP ANY SPILLS.
WARNING
TO AVOID SERIOUS PERSONAL INJURY FROM ROTATING CUTTING BLADES, KEEP HANDS OUT OF INLET WHILE MACHINE IS RUNNING.
WARNING: DO NOT USE GASOLINE CONTAINING METHANOL, GASOHOL CONTAINING MORETHAN 10% ETHANOL, GASOLINE ADDITIVES OR WHITE GAS BECAUSE ENGINE/FUEL SYSTEM DAMAGE COULD RESULT.
IMPORTANT
ENGINE IS SHIPPED FROM FACTORY WITHOUT OIL. YOU MUST ADD ENGINE OIL BEFORE STARTING ENGINE.
Adding Fuel
To add fuel:
- Remove the fuel cap.
- Fill the tank. Do not overfill. Leave room in the tank for fuel expansion. Refer to your engine manual for specific fuel recommendations.
- Install and hand tighten the fuel cap
Starting the Engine
- See engine manual for starting up instructions.
- Ensure engine is running full throttle before beginning chipping operation. On some engines, the throttle may not be adjustable.
Stopping the Engine
- See engine manual for shut down procedure.
- Stopping the engine is the only way to stop the rotor from turning. With engines equipped with an adjustable throttle, move the throttle to the SLOW position and wait for engine to be running a slow RPM. Then switch to STOP ENGINE as shown in the engine manual.
TRANSPORTING AND STORAGE
- Always observe safe refueling and fuel handling practices when refueling the unit after transportation or storage
- Never store the unit (with fuel) in an enclosed poorly ventilated structure. Fuel vapors can travel to an ignition source (such as a furnace, water heater, etc.) and cause an explosion. Fuel vapor is also toxic to humans and animals.
- Always use the hopper handle and built-in wheels to move the chipper shredder. Never lift the unit using the fuel tank for support. If the unit must be lifted , always use at least two people, and always grip the unisecurely using the front leg and hopper handle.
- Always follow the engine manual instructions for storage preparations before storing the unit for both short and long term periods.
- Always follow the engine manual instructions for proper start-up procedures when returning the unit to service.6. Never store the unit or fuel container inside where there is an open flame or pilot light, such as in a water heater. Allow unit tocool before storing
Storage
Perform engine maintenance and storage measures listed in the engine owner’s manual. This includes draining the fuel system, or adding stabilizer to the fuel.
NOTE: Do not store a fueled unit in an enclosed structure. (SEE GASOLINE FIRES AND HANDLING FUEL SAFETY)
Before starting the unit after it has been stored:
- Check all fluid levels. Check all maintenance items.
- Perform all recommended checks and procedures found in the engine owner’s manual.
- Allow the engine to warm up for several minutes before use.
MAINTENANCE
Schedule & Procedures
The following schedule should be followed for normal care of your unit.
| SAFETY ITEMS | BEFORE EACH USE | EVERY 5 HOURS | EVERY 25 HOURS | EVERY 100 HOURS | EVERY 250 HOURS | SPRING & FALL |
| Check for loose hardware | X | X | ||||
| Check all safety labels | X | |||||
| Inspect cone, hopper, and guards | X | X | ||||
| CHIPPER MAINTENANCE ITEMS | ||||||
| Clean debris from engine and chipper | X | |||||
| Inspect/Rotate Shredding Hammers | X | |||||
| Inspect/Rotate Chipping Knives | X |
Engine Maintenance
Refer to the engine manual included in your package for information on engine maintenance. Your engine manual provides information and a maintenance schedule for performing the following tasks:
- Always check oil level before starting engine. Refer to engine manual for capacity and type of oil to use.
- Change oil after first 5-8 hours of operation. Change oil while engine is warm. Refill with new oil of recommended grade.
- Check spark plug yearly or every 50 hours of operation.
- Service air cleaner.
- Keep engine and parts clean.
- Check engine and equipment often for loose nuts and bolts, keep these items tightened.
Check for Loose Hardware
- Service Interval: Every 5 hours; every spring and fall.
- Inspect the unit, checking for loose hardware or components.
- Pay special attention to the hardware attaching the chipper cone, hopper, axle, and front leg.
Check Safety Labels
- Service Interval: Every spring and fall.
- Check that the safety labels are in place and undamaged.
- Sample illustrations and part numbers of the decals can be found on page 6. Replace any damaged or missing decals
Inspect Cone, & Guards
- Service Interval: before using the machine.
- Check that the chipper cone, and discharge guards are in place, undamaged, and secure. Replace any damaged or missing parts.
Clean Debris from Engine & Chipper
- Service Interval: Before each use and every 100 hours.
- The engine requires air flow to cool itself and for combustion.
- Before each use, clean any debris from the unit especially from around the air shroud intake, air filter, and muffler. Every 100 hours, remove the engine air shroud and clean out any debris from the engine cooling fins. We recommend having thisservice performed by an authorized dealer.
IMPORTANT
Engine is shipped from factory without oil. You must add engine oil before starting engine.
CAUTION
- FOR THE SAFETY OF THE USER, AND TO MAXIMIZE THE LIFE OF THE ENGINE, IT IS CRUCIAL TO TAKE TIME TO CHECK THE CONDITION OF THE ENGINE.
- PROBLEMS MUST BE CORRECTED BEFORE OPERATING.
- AVOID INJURY! ENGINE OIL IS HAZARDOUS TO YOUR HEALTH. DISPOSE OF OIL APPROPRIATELY.4. USE A SAFE DISPOSAL/RECYCLING CENTER
TROUBLESHOOTING CHART
- While normal care and regular maintenance will extend the life of your equipment, prolonged or constant use may eventually require that service be performed to allow it to continue operating properly.
- The troubleshooting guide below lists the most common problems, their causes, and remedies.
- See the information on the following pages for instructions on how to perform most of these minor adjustments and service repairs yourself. If you prefer, all ofthese procedures can be performed for you by your local authorized deale
WARNING
- TO AVOID SERIOUS INJURY, PERFORM MAINTENANCE ON THE UNIT ONLY WHEN THE ENGINE IS STOPPED.
- ALWAYS DISCONNECT THE SPARK PLUG WIRE AND FASTEN IT AWAY FROM THE PLUG BEFORE BEGINNING THE MAINTENANCE, TO PREVENT ACCIDENTAL STARTING OF THE ENGINE.
| Problem(s) | Possible Cause | Corrective Action |
| Engine won’t start. |
|
|
| Engine exhaust is black. |
|
|
| Engine stops suddenly. |
|
|
| Engine runs but no material is discharged. |
|
|
| Chipping action slow, or engine stalling. |
|
|
| Unusual noise or vibration when chipping material. |
|
|
| Vacuum not working. |
|
|
Chipping Knives Sharpening and Replacement
- The chipping knives should be sharpened or replaced when tree limbs require extra force to feed into the chipper cone.
- The chipping knives may be sharpened at a 39 degree angle until the distance between the edge of the blade bevel and the mounting hole is less than 1/16” (1.6mm) (See Figure 6

Parts Breakdown

| Part No. | Description | Q’ty | Part No. | Description | Q’ty |
| 1 | Star handle | 1 | 18 | Wheel | 2 |
| 2 | 1 | 19 | Bolt 3/8-24UNFx2.25″ | 1 | |
| 3 | 1 | 20 | Flange bolt M8*30 | 4 | |
| 4 | 3 | 21 | 3 | ||
| 5 | Bearing seat | 1 | 22 | Bolt M8*16 | 3 |
| 6 | Engine | 1 | 23 | Housing | 1 |
| 7 | Engine support | 1 | 24 | Hopper guard | 1 |
| 8 | Stand pad | 2 | 25 | Flange Locking Nut M6 | 5 |
| 9 | Screw M6*40 | 2 | 26 | Guard plate | 1 |
| 10 | Flange bolt M8*20 | 4 | 27 | In-feed bin | 1 |
| 11 | Split pin | 2 | 28 | Handle | 1 |
| 12 | 2 | 29 | Flange bolt M8*20 | 8 | |
| 13 | Plug | 2 | 30 | Discharge chute | 1 |
| 14 | Knife assembly | 1 | 31 | Bolt M6 | 2 |
| 15 | Wheel bracket | 1 | 32 | Discharge chute guide | 1 |
| 16 | Flange Locking Nut M8 | 16 | 33 | Flange bolt M6*16 | 5 |
| 17 | Side panel | 1 |
Support
Great Circle USA
Support Line: 1-866-493-0524
[email protected]
www.greatcircleus.com

















