DIODES PAM2863EV1 2A LED Driver User Guide
General Description
The PAM2863 is a continuous mode inductive step-down converter, designed for driving single or multiple series connected °Cs efficiently from a voltage source higher than the °C voltage. The device operates from an input supply between 4.5V and 40V and provides an externally adjustable output current output current of up to 2A.
A bill of material, schematics, and layout are included that describes the parts used on this demonstration board along with measured performance characteristics. These materials can be used as a reference design.
Key Features
- Low Components Count
- Internal 40V NDMOS Switch
- 2A Output Current
- Analog and PWM Dimming
- Efficiency up to 97%
- Soft Start
- Up to 1MHz Switching Frequency
- Open/Short Protection
- Thermal Shutdown
Applications
- High End LED Flashlight
- LED Light Bar
PAM2863EV1 Specifications
| Parameter | Value |
| Input Voltage | 5 to 40VDC |
| LED Current | 1.5A (Adjustable) |
| Number of LEDs | 1, 2 |
| XYZ Dimension | 1.6” x 1.2” x 0.4” |
Evaluation Board
Figure 1: Top View

Figure 2: Bottom View
Connection Instructions
Input Voltage: 8 to 40VDC (VIN, GND)
LED Outputs: LED+ (White), LED- (Black)
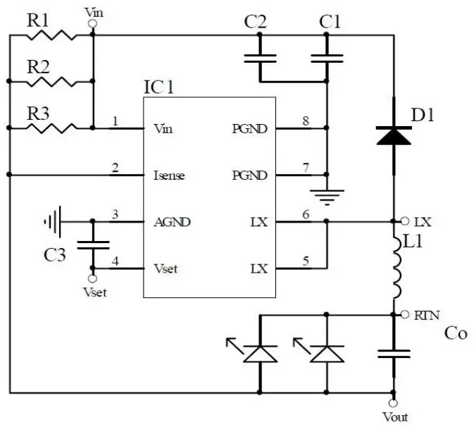
Evaluation Board Schematic
Figure 3: Evaluation Board Schematic

Evaluation Board Layout
Figure 4: PCB Layout Top View
Figure 5: PCB Layout Bottom View
Quick Start Guide
- By default, the evaluation board is preset at 2A LED Current by R1, R2, R3 (0.15 Ohm).
- Ensure that the DC source is switched OFF or disconnected.
- Connect the 5 to 40VDC DC line wires of power supply to Vin and GND on the board.
- Connect the anode wire of external LED string to LED+ output test point.
- Connect the cathode wire of external LED string to LED- output test point.
- Turn on the main switch. LED string should light up
Bill of Material
| # | Name | Quantity | Part number | Manufacturer | Description |
| 1 | IC1 | 1 | PAM2863 | Diodes Inc | LED Driver MSOP-8 |
| 2 | C1,C2,CO | 3 | UMK325BJ106KM-T | Taiyo | 10µF Cer Cap 50V 10% X5R 1210 |
| 3 | C3 | 0 | Not Fitted | ||
| 4 | R1,R2,R3 | 3 | RL0805FR-070R15L | Yageo | 0.15Ω Resistor 1/8W 5% 0805 SMD |
| 5 | L1 | 1 | 744770133 | Wurth | 33µH, 3.2A Inductor SDR127 |
| 6 | D1 | 1 | SS34-E3/57T | Vishay | 3A/40V Schottky diode SMC |
| 7 | Vset | 0 | Not Fitted | ||
| 8 | PCB | 1 | PAM2863 EB07AA |
Functional Performance (1 LED, 2 LEDs @1.5A)
| Vin (DC) | Pin (W) | Vout (V) | Iout (mA) | Pout (W) | Efficiency (%) | # of LEDs |
| 5 | 4.663 | 3.55 | 1061 | 3.76 | 80.73 | 1 |
| 6 | 6.175 | 3.61 | 1267 | 4.57 | 74.07 | |
| 8 | 6.505 | 3.63 | 1315 | 4.77 | 73.38 | |
| 10 | 6.228 | 3.63 | 1325 | 4.81 | 77.21 | |
| 12 | 6.337 | 3.63 | 1337 | 4.85 | 76.59 | |
| Vin (DC) | Pin (W) | V_out (V) | I_out (mA) | P_out (W) | Efficiency (%) | # of LEDs |
| 8 | 8.412 | 6.83 | 1095 | 7.48 | 88.87 | 2 |
| 12 | 10.934 | 6.94 | 1303 | 9.05 | 82.74 | |
| 24 | 11.589 | 6.96 | 1370 | 9.54 | 82.31 | |
| 30 | 12.132 | 6.97 | 1400 | 9.75 | 80.40 | |
| 36 | 12.615 | 6.97 | 1420 | 9.89 | 78.42 | |
| 40 | 12.310 | 6.97 | 1420 | 9.76 | 79.25 |
Figure 6 Vin (DC) vs. Iout (mA)
Figure 7 Vin (DC) vs. Efficiency (%)
Application Information
Setting the Output Current:
The internal feedback (FB) voltage is 0.1V (Typical). The output current is calculated as below: ILED = 0.1/RS where RS = R1//R2//R3
The output Current is given by the following table.
| RS (Ω) | ILED (mA) |
| 0.05 | 2000 |
| 0.067 | 1500 |
| 0.1 | 1000 |
| 0.13 | 760 |
| 0.15 | 667 |
| 0.3 | 333 |
PCB Layout Guidelines
- Connect L1, LX, D1 with short and wide connections. Minimize the switching circuit area to avoid unexpected radiation.
- Make sure the LX trace not across other sensitive traces.
- Place the Iset resistor R1, R2, R3 as close to the sense pin as possible. This resistor will flow through large current, pay attention to the thermal dissipation.
- Make sure the current flow path has a wide trace. When current path need vias, use themultiple vias to decrease impedance.
- PAM2863 integrates the power MOSFET and has a thermal pad. Make sure the thermal pad is soldering to PCB and heat dissipation area is large enough.
- Pay attention to the D1 and L1 thermal dissipation.
IMPORTANT NOTICE
DIODES INCORPORATED MAKES NO WARRANTY OF ANY KIND, EXPRESS OR IMPLIED, WITH REGARDS TO THIS DOCUMENT, INCLUDING, BUT NOT LIMITED TO, THE IMPLIED WARRANTIES OF MERCHANTABILITY AND FITNESS FOR A PARTICULAR PURPOSE (AND THEIR EQUIVALENTS UNDER THE LAWS OF ANY JURISDICTION).
Diodes Incorporated and its subsidiaries reserve the right to make modifications, enhancements, improvements, corrections or other changes without further notice to this document and any product described herein. Diodes Incorporated does not assume any liability arising out of the application or use of this document or any product described herein; neither does Diodes Incorporated convey any license under its patent or trademark rights, nor the rights of others. Any Customer or user of this document or products described herein in such applications shall assume all risks of such use and will agree to hold Diodes Incorporated and all the companies whose products are represented on Diodes Incorporated website, harmless against all damages.
Diodes Incorporated does not warrant or accept any liability whatsoever in respect of any products purchased through unauthorized sales channel.
Should Customers purchase or use Diodes Incorporated products for any unintended or unauthorized application, Customers shall indemnify and hold Diodes Incorporated and its representatives harmless against all claims, damages, expenses, and attorney fees arising out of, directly or indirectly, any claim of personal injury or death associated with such unintended or unauthorized application
Products described herein may be covered by one or more United States, international or foreign patents pending. Product names and markings noted herein may also be covered by one or more United States, international or foreign trademarks.
This document is written in English but may be translated into multiple languages for reference. Only the English version of this document is the final and determinative format released by Diodes Incorporated.
LIFE SUPPORT
Diodes Incorporated products are specifically not authorized for use as critical components in life support devices or systems without the express written approval of the Chief Executive Officer of Diodes Incorporated. As used herein:
A. Life support devices or systems are devices or systems which:
- are intended to implant into the body, or
- support or sustain life and whose failure to perform when properly used in accordance with instructions for use provided in the labeling can be reasonably expected to result in significant injury to the user.
B. A critical component is any component in a life support device or system whose failure to perform can be reasonably expected to cause the failure of the life support device or to affect its safety or effectiveness.
Customers represent that they have all necessary expertise in the safety and regulatory ramifications of their life support devices or systems, and acknowledge and agree that they are solely responsible for all legal, regulatory and safety-related requirements concerning their products and any use of Diodes Incorporated products in such safety-critical, life support devices or systems, notwithstanding any devices- or systems relat d information or support that may be provided by Diodes Incorporated. Further, Customers must fully indemnify Diodes Incorporated and its representatives against any damages arising out of the use of Diodes Incorporated products in such safety-critical, life support devices or systems.
Copyright © 2015, Diodes Incorporated
www.diodes.com



















