

Advanced Features
2 x 60A or 1 x 120A
Variable Frequency Drive
for AC Induction Motors
Robotech’s FIM2360 is a features-packed, high-current, dual or single-channel controller for AC Induction motors. The controller can operate in one of several modes in order to sense the rotor position and sequence power on the motors’ 3 windings in order to generate smooth continuous rotation. The controller also uses the Encoder information to compute speed and measure traveled distance inside a 32-bit counter. The motors may be operated in open or closed-loop speed or torque modes. The FIM2360 features several Analog, Pulse, and Digital I/ Os which can be remapped as command or feedback inputs, limit switches, or many other functions. The FIM2360 accepts commands received from an RC radio, Analog Joystick, wireless modem, or microcomputer. For mobile robot applications, the controller’s two motor channels can either be operated independently or mixed to move and steer a vehicle. Using CAN bus, up to 127 controllers can be networked at up to 1Mbit/s on a single twisted pair. Numerous safety features are incorporated into the controller to ensure reliable and safe operation. The controller’s operation can be extensively automated and customized using Basic Language scripts. The controller can be configured, monitored, and tuned in real-time using RoboteQ’s free PC utility. The controller can also be reprogrammed in the field with the latest features by downloading new operating software from Roboteq.
Applications
• Automatic Guided Vehicles
• Small Electric Vehicles, Electric Bikes
• Terrestrial and Underwater Robotic Vehicles
• Police and Military Robots
• Hazardous Material Handling Robots
• Animatronics
Key Features
• USB, Serial, 0-5V Analog, or Pulse (RC radio) command modes
• One RS232 serial port
• CAN bus interface up to 1Mbit/s with multiple protocol support
• RS485 interface
• Auto switch between Serial, USB, CAN, Analog, or Pulse based on user-defined priority
• Built-in dual 3-phase high-power drivers for two AC Induction motors at up to 60A
• Output channels can be paralleled in order to drive a single motor at up to 120A
• Field Oriented Control
• Multiple Motor Operating modes
– Open Loop Volts per Hertz
– Fixed Slip Control
– FOC Torque Mode
– FOC Speed Mode
• Support for quadrature encoder
• Full forward & reverse motor control. Four quadrant operation. Supports regeneration
• Operates from a single 10V-60V power source
• STO-Safe Torque Off support (T-version) – Certification No. M6A 104504 0001 Rev. 00
• Design compliant/approval UL 61800-5-1
• Programmable current limit up to 60A (120A on the single-channel version) per motor for protecting controller, motor, wiring, and battery.
• Separate connector for Hall Sensors
• Separate Programmable acceleration and deceleration for each motor
• Accurate speed and Odometry measurement using Encoder data
• Ultra-efficient 2.5 mOhm ON resistance MOSFETs (1.25 mOhm on Single Channel)
• Up to 8 Analog Inputs for use as command and/or feedback
• Up to 8 Pulse Length, Duty Cycle or Frequency Inputs for use as command and/or feedback
• Stall detection and selectable triggered action if Amps is an outside user-selected range
• Up to 10 Digital Inputs for use as Deadman Switch, Limit Switch, Emergency stop, or user inputs
• Short circuit protection
• Overvoltage and Undervoltage protection
• Inputs for up to 2 Quadrature Encoders
• Watchdog for automatic motor shutdown in case of a command loss
• 4 general purpose 24V, 1.5A output for brake release or accessories
• Overtemperature protection
• Selectable min, max, center, and dead band in Pulse and Analog modes
• Diagnostic LED
• ABS plastic enclosure with the heat-conducting bottom plate
• Selectable exponentiation factors for each command inputs
• Efficient heat sinking. Operates without a fan in most applications.
• Trigger action if Analog, Pulse or Hall counter capture are outside user-selectable range (soft limit switches)
• Dustproof and weather resistant. IP40rating
• Power wiring 0.25” Faston tabs
• Built-in Battery Voltage and Temperature sensors
• 5.5” (139.7mm) L, 5.5” W (139.7mm), 1.0” (25mm) H
• Optional 12V backup power input for powering safely the controller if the main motor batteries are discharged
• -40o to +85o C operating environment
• Power Control wire for turning On or Off the controller from external microcomputer or switch
• 1 lbs (500g)
• Easy configuration, tuning, and monitory using provided PC utility
• No consumption by output stage when motors stopped
• Regulated 5V output for powering RC radio, RF Modem, sensors, or microcomputer
• Field upgradeable software for installing the latest features via the internet
Specifications and Listings
The controller is designed and built to comply with UL and IEC specifications and standards but is approved only under the mentioned standards on this datasheet.
Orderable Product References
| Reference | Number of Channels | Amps/Channel | Volts | Ethernet | STO |
| FIM2360 | 2 | 60 | 60 | No | No |
| FIM2360S | 1 | 120 | 60 | No | No |
| FIM2360T | 2 | 60 | 60 | No | Yes |
| FIM2360TS | 1 | 120 | 60 | No | Yes |
| FIM2360E | 2 | 60 | 60 | Yes | No |
| FIM2360ES | 1 | 120 | 60 | Yes | No |
| FIM2360TE | 2 | 60 | 60 | Yes | Yes |
| FIM2360TES | 1 | 120 | 60 | Yes | Yes |
Important Safety Disclaimer
Dangerous uncontrolled motor runaway conditions can occur for a number of reasons, including, but not limited to command or feedback wiring failure, configuration error, faulty firmware, errors in user script or user program, or controller hardware failure. The user must assume that such failures can occur and must make his/her system safe in all conditions. Roboteq will not be liable in case of damage or injury as a result of product misuse or failure.
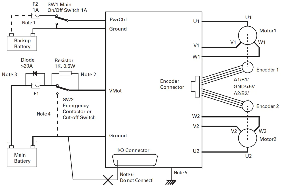
Power Wires Identifications and Connection
Power connections are made by means of fast on tabs located at the back of the controller.

FIGURE 1. FIM2360 front view
FIGURE 2. FIM2360 rear view
The diagram below shows how to wire the controller in a dual motor configuration, and how to turn power On and Off.

Important Warning
Carefully follow the wiring instructions provided in the Power Connection section of the User Manual. The information on this datasheet is only a summary.
Mandatory Connections
It is imperative that the controller is connected as shown in the above diagram in order to ensure a safe and trouble-free operation. All connections shown as thick black lines line are mandatory. The controller must be powered On/Off using switch SW1on the PwrCtrl tab. Use a suitable high-current fuse F1 (check table 8) as a safety measure to prevent damage to the wiring in case of a major controller malfunction.
Emergency Switch or Contactor
The battery must be connected in permanence to the controller’s Vmot tabs via a high-power emergency switch or contactor SW2 as an additional safety measure. The user must be able to deactivate the switch or contactor at any time, independently of the controller state.
Electrostatic Discharge Protection
In accordance with IEC 61000-6-4, Roboteq Motor Controllers are designed to withstand ESD up to 4kV touch and 8kV air gap. This protection is implemented without any additional external connections required. Some specifications, such as EN12895, require a higher level of protection. To maximize ESD protection, up to 8kV touch and 15kV air gap, you may connect the metallic heatsink of the controller to your battery negative terminal. See App Note 062918 for example connections.
Precautions and Optional Connections
Note 1: Backup battery to ensure motor operation with weak or discharged batteries, connect a second battery to the Power Control wire/terminal via the SW1 switch.
Note 2: Use precharge 1K, 0.5W Resistor to prevent switch arcing.
Note 3: Insert a high-current diode to ensure a return path to the battery during regeneration in case the fuse is blown.
Note 4: Optionally ground the Vmot tabs when the controller is Off if there is any concern that the motors could be made to spin and generate a voltage in excess of 60V.
Note 5: Connect the controller’s bottom plate to a wire connected to the Earth while the charger is plugged in the AC main, or if the controller is powered by an AC power supply.
Note 6: Beware not to create a path from the ground pins on the I/O connector and the battery minus terminal.
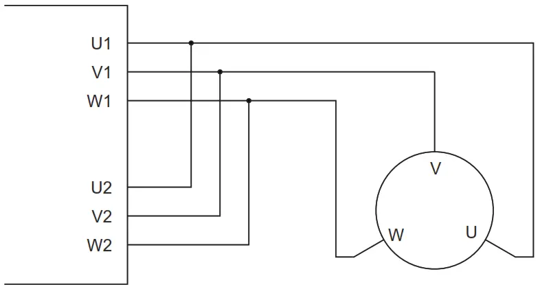
Single Channel Wiring
On the Single Channel FIM2360S, the each of the motor wire must be connected to both output tabs of the same letter as shown in the figure below. Use the Encoders of Channel 1 for operation.

Important Warning
This wiring must be done only on the single channel version of the controller. Paralleling the wires on a dual channel product will cause permanent damage. Verify that your controller is an FIM2360S before you wire in this manner.
Use of Safety Contactor for Critical Applications
An external safety contactor must be used in any application where damage to property or injury to person can occur because of uncontrolled motor operation resulting from failure in the controller’s power output stage.
FIGURE 5. Contactor wiring diagram
The contactor coil must be connected to a digital output configured to activate when “No MOSFET Failure”. The controller will automatically deactivate the coil if the output is expected to be off and a battery current of 1A or more is measured for more than 0.5s. This circuit will not protect against other sources of failure such as those described in the “Important Safety Disclaimer” on page 3.
Controller Mounting
During motor operation, the controller will generate heat that must be evacuated. The published amps rating can only be fully achieved if adequate cooling is provided. Good conduction cooling can be achieved by having the bottom surface of the case making direct contact with a metallic surface (chassis, cabinet). The mounting has to be like that, so that the thermal safety limits are not exceeded.
Encoder Connection
Connection to the Encoder is done using a special connector on the front side of the controller. The Hall sensor connector is a 10-pin Molex Microfit 3.0, ref. 43025-1000. Pin
the assignment is in the table below.
FIGURE 6. Encoder connector
Each input includes a 4.7K pull-up resistor and can therefore accommodate encoders with open collector/open-drain outputs. A 1nF capacitor to ground is present on each input for noise reduction.
TABLE 1.
| Pin Number | 1 | 2 | 3 | 4 | 5 |
| Row Ch1 | 5V | Enc1 B | Enc1 A | Ground | |
| Row Ch2 | 5V | Enc2 B | Enc2 A | Ground |
Commands and I/O Connections
Connection to RC Radio, Microcomputer, Joystick, and other low current sensors and actuators is done via the DB25 connector. The functions of many pins vary depending on the controller model and user configuration. Pin assignment is found in the table below.
FIGURE 7. Main Connector pin locations
TABLE 2.
| Connector Pin | Power | Dout | Corn | Pulse | Ana | Dinput | Default Config |
| 1 | GND | ||||||
| 14 | 5VOut | ||||||
| 2 | RS TxD | RS232Tx | |||||
| 15 | RC1 | ANA1 | DIN1/STO1 (2) | RCRadiol (3) | |||
| 3 | RS RxD | RS232Rx | |||||
| 16 | RC2 | ANA2 | DIN2/STO2 (2) | RCRadio2 (3) |
TABLE 2.
| Connector Pin | Power | Dout | Corn | Pulse | Ana | Dinput | Default Config |
| 4 | RC | ANA3 | DIN3 | AnaCmdl (1) | |||
| 17 | RC4 | ANA4 | DIN4 | AnaCmd2 (1) | |||
| 5 | GND | ||||||
| 18 | DOUT1 | Motor Brake 1 | |||||
| 6 | DOUT2 | Motor Brake 2 | |||||
| 19 | DOUT3 | Contactor | |||||
| 7 | DOUT4 | Unused | |||||
| 20 | CANH | Unused | |||||
| 8 | CANL | Unused | |||||
| 21 | RC5 | ANAC5 | DIN5 | Unused | |||
| 9 | DIN9 | Unused | |||||
| 22 | RC6 | ANA6 | DIN6 | Unused | |||
| 10 | DIN10 | Unused | |||||
| 23 | 485 + | RS485 + | |||||
| 11 | 485 – | RS485- | |||||
| 24 | RC7 | ANA7 | DIN7 | Unused | |||
| 12 | RC8 | ANA8 | DIN8 | Unused | |||
| 25 | 5VOut | ||||||
| 13 | GND | ||||||
| Note 1: Analog command is disabled in factory default configuration. Note 2: STO functionality only available in T versions. See STO section for details. Note 3: Pulse input enable by default on firmware version prior to v2.0 | |||||||
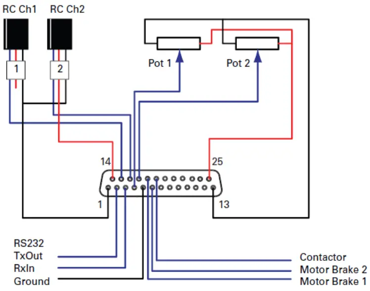
Default I/O Configuration
While the controller can be configured so that practically any Digital, Analog, and RC pin can be used for any purpose, the controller’s factory default configuration provides an assignment that is suitable for most applications. The figure below shows how to wire the controller to two analog potentiometers, an RC radio, and the RS232 port. It also shows how to connect two outputs to motor brake solenoids and another output to an external status LED. You may omit any connection that is not required in your application. The controller automatically arbitrates the command priorities depending on the presence of a valid command signal in the following order: 1-RS232, 2-RC Pulse, 3- None. If needed, use the Roborun+ PC Utility to change the pin assignments and the command priority order.
FIGURE 8. Factory default pins assignment
Enabling Analog Commands
For safety reasons, the Analog command mode is disabled by default. To enable the Analog mode, use the PC utility and set Analog in Command Priority 2 or 3 (leave Serial as
priority 1). Note that by default the additional securities are enabled and will prevent the motor from starting unless the potentiometer is centered, or if the voltage is below 0.25V or above 4.75V. The drawing shows the suggested assignment of Pot 1 to ANA1 and Pot 2 to ANA4. Use the PC utility to enable and assign analog inputs.
USB communication
Use USB only for configuration, monitoring and troubleshooting. USB is not a reliable communication method when used in electrically noisy environments and
communication will not always recover after it is lost without unplugging and replugging the connector or restarting the controller. Always prefer RS232 communication when
interfacing to a computer. USB and CAN operate at the same time on the FIM2360. Plugging a USB to a computer will not disable the CAN interface.
RS485 communication
RS485 is an industry-standard for defining serial communication. Due to its balanced signalling, RS485 is effective over distances, even if other electrical signals are present.
Its stability makes it well suited to connect multiple receivers to a single network. You can operate RS485 in half-duplex mode and it is well suited for use with the Modbus
protocol. On the 25-pin connector, RS485+ and RS485- pins are present.
Ethernet communication
Ethernet communication is currently only available on the E versions of applicable Roboteq product. There is a connection port on the top of the unit for easy and rapid access. While the TCP and Modbus TCP protocols are supported, Serial is the preferred method to access all native commands.
Status LED Flashing Patterns
After the controller is powered on, the Power LED will tun on, indicating that the controller is On. The Status LED will be flashing at a two-second interval. The flashing pattern and color provide operating or exception status information.

FIGURE 9. Normal Operation Flashing Patterns

FIGURE 10. Exception or Fault Flashing Patterns
Additional status information may be obtained by monitoring the controller with the PC utility.
Battery Backed Clock and Variables
The battery-backed clock and variables feature allows accurate time/date stamping of information such as status and error reports. It is important to note that the only Roboteq
products that include this feature are ones that specifically say that battery-backed clock is a product feature. If your Roboteq product has displayed time/date information
but the product does not specifically list the battery-backed clock as a feature, then the information displayed is random and not accurate. The location of the battery is dependent on the product. However, any Roboteq product with this feature will run it on a 3V, 12.5mm coin-style battery. The clock is accessible via the ^BEE commands and user input variables will remain even if the unit is powered off. Please Note: Customers will be required to install the battery for the clock (type BR-1225), themselves. Units do not ship with the battery for the Battery Backed Clock, installed.
Safe Torque Off – STO (Certification No. M6A 104504 0001)
Safe Torque Off is a safe method for switching controller in a state where no torque is generated, regardless of whether the controller is operating normally or is faulty. When STO
is enabled, two digital inputs, DIN1 and DIN2 are remapped as STO1 and STO2. The inputs are redundant and both must have a 6V to 30V signal present at the same time in order for the Power MOSFETs to be energized. The controller will perform a self-check of the STO circuit at every power on and every time the STO inputs go from any state to both high. Once the STO hardware is verified to work, the controller will safely allow the motors to be energized. If either input is below 1V, the controller’s outputs will be disabled. The STO circuit is verified and validated and can therefore be trusted instead of external relays. See STO Manual for more information and maintenance instructions. By factory default STO functionality is disabled. It must be enabled by removing the jumper located on the controller’s PCB. STO functionality is only available in the T version of the controller.
Figure 11. STO input levels effects on controller output
The STO function is compliant to:
• IEC 61800-5-2:2007, SIL 3
• IEC 61508:2010, SIL 3
• IEC 62061:2005, SIL 3
• ISO 13849-1:2015, Category 3 Performance Level e
Important Warning
Activating STO does lead to no more torque generation on the motor. The motor will not be actively stopped but run out. In case of multiple fault in the power stage a rotation might occur.
Secure Connection to AMP FASTON™ Tabs
Power Motor and Battery connections are made via standard 250mils (6.35mm) AMP FASTON Tabs. FASTON connectors provide a high current and very secure connection,
proven over decades of use in the automotive industry. For maximum current handling, use connectors for AWG8 wires. FASTON connectors have an extremely tight fit and will not come off on their own. It is recommended, nevertheless, that the wiring is made so that the cables are never pulling the connector outward.
Frequent disconnects and reconnects will eventually loosen the connector’s grip on the tab. If frequent disconnection is required, consider using Positive Lock connectors from TE Connectivity or their equivalent. These connectors have a spring-loaded tab latch pin that will lock into the hole of the male tab.
Electrical Specifications
Absolute Maximum Values
The values in the table below should never be exceeded, permanent damage to the controller may result.
TABLE 3.
| Parameter | Measure point | Min | Typical | Max | Units |
| Battery Leads Voltage | Ground to Vmot | 60 | Volts | ||
| Reverse Voltage on Battery Leads | Ground to Vmot | -1 | Volts | ||
| Power Control Voltage | Ground to Pwr Control wire | 60 | Volts | ||
| Motor Leads Voltage | Ground to U, V, W wires | 60 (1) | Volts | ||
| Digital Output Voltage | Ground to Output pins | 30 | Volts | ||
| Analog and Digital Inputs Voltage | Ground to any signal pin on DB25 & Encoder inputs | 30 | Volts | ||
| RS232 I/O pins Voltage | External voltage applied to Rx pins | 30 (2) | Volts | ||
| Case Temperature | Case | -40 | 85 | °C | |
| Humidity | Case | 100 (3) | % | ||
| Note 1: Maximum regeneration voltage in normal operation. Never inject a DC voltage from a battery or other fixed source | |||||
| Note 2: Non-condensing | |||||
| Note 3: Non condensing | |||||
Power Stage Electrical Specifications (at 25ºC ambient)
TABLE 4.
| Parameter | Measure point | Model | Min | Typ | Max | Units |
| Input Voltage | Ground to Vmot | All | 0 (1) | 60 | Volts | |
| Input continuous Max Current | Power source current | All | 80 | Amps | ||
| Output Voltage | Ground to U, V, W wires | All | 0 (1) | 60 (2) | Volts | |
| Power Control Voltage | Ground to Power Control wire | All | 0 (1) | 65 | Volts | |
| Minimum Operating Voltage | VBat or PwrCtrl wires | All | 10 (3) | Volts | ||
| Over Voltage protection range | Ground to Vmot | All | 5 | 60 (4) | 63 | Volts |
| Under Voltage protection range | Ground to Vmot | All | 0 | 5 (4) | 63 | Volts |
| Idle Current Consumption | Vmot or PwrCtrl wires | All | 50 | 100 (5) | 150 | mA |
| ON Resistance (Excluding wire resistance) | Vmot to U, V or W. Ground to U, V or W | Fl M2360 | 2.5 | mOhm | ||
| FIM2360S | 1.25 | mOhm |
| Measure point | Model | Min | Typ | Max | Units | |
| Max Current for 30s | Motor current | FIM2360 | 60 | Amps | ||
| FIM2360S | 120 | Amps | ||||
| Continuous Max Current per channel | Motor current | F I M2360 | 40 (6) | Amps | ||
| F I M2360S | 80 (6) | Amps | ||||
| Current Limit range | Motor current | FIM2360 | 10 | 50 (7) | 60 | Amps |
| FIM2360S | 20 | 100 (7) | 120 | Amps | ||
| Stall Detection Amps range | Motor current | FIM2360 | 10 | 60 (7) | 60 | Amps |
| FIM2360S | 20 | 120 (7) | 120 | Amps | ||
| Stall Detection timeout range | Motor current | All | 1 | 500 (8) | 65000 | msec |
| Short Circuit Detection threshold (9) | Between Motor wires or Between Motor wires and ground or Between Motor wires and Vmot | FIM2360 | 125(10) | Amps | ||
| F I M2360S | 250(10) | Amps | ||||
| Motor Acceleration/ Deceleration range | Motor Output | All | 100 | 500(11) | 65000 | msec |
| Power cable thickness | Power input and output | All | 8 | AWG | ||
| Note 1: Negative voltage will cause a large surge current. Protection fuse needed if battery polarity inversion is possible | ||||||
| Note 2: Maximum regeneration voltage in normal operation. Never inject a DC voltage from a battery or other fixed source | ||||||
| Note 3: Minimum voltage must be present on VBat or Power Control wire | ||||||
| Note 4: Factory default value. Adjustable in 0.1V increments | ||||||
| Note 5: Current consumption is lower when higher voltage is applied to the controller’s VBat or PwrCtrl wires | ||||||
| Note 6: Estimate. Limited by case temperature. Current may be higher with better cooling | ||||||
| Note 7: Factory default value. Adjustable in 0.1A increments | ||||||
| Note 8: Factory default value. Time in ms that Stall current must be exceeded for detection | ||||||
| Note 9: Controller will stop until zero command given in case of short circuit detection | ||||||
| Note 10: Approximate value | ||||||
| Note 11: Factory default value. Time in ms for power to go from 0 to 100% | ||||||
Command, I/O and Sensor Signals Specifications
TABLE 5.
| Parameter | Measure point | Min | Typical | Max | Units |
| Main 5V Output Voltage | Ground to 5V pins on | 4.6 | 4.9 | 5.2 | Volts |
| 5V Output Current | 5V pins on RJ45 and DSub15 | 200 (1) | mA | ||
| Encoder Resolution | Encoder inputs | 128 | PPR | ||
| Digital Output Voltage | Ground to Output pins | 128 | Volts | ||
| Output On resistance | Output pin to ground | 0.25 | 0.5 | Ohm | |
| Output Short circuit threshold | Output pin | 1.7 | 3.5 | Amps |
| Parameter | Measure point | Min | Typical | Max | Units |
| Digital Output Current | Output pins, sink current | 1.5 | Amps | ||
| Input Impedances (except DIN11-19) | AIN/DIN Input to Ground | 53 | kOhm | ||
| Digital Input 0 Level | Ground to Input pins | -1 | 1 | Volts | |
| Digital Input 1 Level | Ground to Input pins | 3 | 15 | Volts | |
| Analog Input Range | Ground to Input pins | 0 | 5.1 | Volts | |
| Analog Input Precision | Ground to Input pins | 0.5 | |||
| Analog Input Resolution | Ground to Input pins | 1 | mV | ||
| Pulse durations | Pulse inputs | 20000 | 10 | us | |
| Pulse repeat rate | Pulse inputs | 50 | 250 | Hz | |
| Pulse Capture Resolution | Pulse inputs | 1 | us | ||
| Frequency Capture | Pulse inputs | 100 | 10000 | Hz | |
| Note 1: Sum of all 5VOut outputs | |||||
Operating &Timing Specifications
TABLE 6.
| Parameter | Measure Point | Min | Typical | Max | Units |
| Command Latency | Command to output change | 0 | 0.5 | 1 | ms |
| PWM Frequency | Motor Output | 10 | 16 | 25 | kHz |
| Closed Loop update rate | Internal | 1000 | Hz | ||
| RS232 baud rate | Rx and Tx pins | 115200 (1) | Bits/s | ||
| RS232 Watchdog timeout | Rx pin | 1 (2) | 65000 | ms | |
| Note 1: 115200, 8-bit, no parity, 1 stop bit, no flow control | |||||
| Note 2: May be disabled with value 0 | |||||
Scripting
TABLE 7
| Parameter | Measure Point | Min | Typical | Max | Units |
| Scripting Flash Memory | Internal | 32K | Bytes | ||
| Max Basic Language programs | Internal | 2000 | 3000 | Lines | |
| Integer Variables | Internal | 4096 | Words (1) | ||
| Boolean Variables | Internal | 8192 | Symbols | ||
| Execution Speed | Internal | 50 000 | 100 000 | Lines/s | |
| Note 1: 32-bit words | |||||
Thermal Specifications
TABLE 8.
| Parameter | Measure Point | Min | Typical | Max | Units |
| Case Temperature | Case | -40 | 85 (1) | °C | |
| Thermal Protection range | Case | 80 | 90 (2) | °C | |
| Power Dissipation | Case | 70 | Watts | ||
| Thermal resistance | Power MOSFETs to case | 0.6 | °C/W | ||
| Humidity | Case | 95 | ck | ||
| Ambient temperature | Ambient | 55 | °C | ||
| Pollution Degree | – | PD 2 | |||
| Fast fuse to install (3) | FIM2360 (4) | 40 | 2 x 40 | Amps | |
| FIM2360S (4) | 2 x 40 | Amps | |||
| Overload motor protection | – | Check note 5 | |||
| Note 1: Thermal protection will protect the controller power | |||||
| Note 2: Max allowed power out starts lowering at minimum of range, down to 0 at max of range | |||||
| Note 3: There are two power terminal tabs. Fuse should be installed in both of them for safety. | |||||
| Note 4: In dual channel controller, for operating only one channel install 40A fuse and for operating both channels 2 x 40A fuse should be installed. Power source must be capable to blow the fuse instantly in case of short circuit | |||||
| Note 5: Current limiting mechanism available through firmware. External overload motor protection can be used if required (provided by user) | |||||
Mechanical Specifications
TABLE 9.
| Parameter | Measure Point | Min | Typical | Max | Units |
| Weight | Board | 500 (1) | g (Ibs) | ||
| Power Connectors width | Terminal tab | 0.25 | Inches |

FIGURE 12. FIM2360 side view and dimensions

Revision history
| Revision | Date | Additions/Changes |
| 1. 1 | August 29, 2019 | STO & UL certifications changes |
FIM2360 Motor Controller Datasheet
















