nVent RAYCHEM NGC-20 Controller

Product Information
The NGC-20-C(L)-E is a product that comes with installation, operating, and maintenance instructions. It has a certification and warranty that covers specified components and parts. The product is designed to comply with safety and technical standards and has technical data that specifies its operating parameters.
Certification
The NGC-20-C(L)-E has been certified by the appropriate authorities as being safe for use in the specified area of use.
PRODUCT Warranty
The NGC-20-C(L)-E comes with a warranty that covers specified components and parts. Please refer to the inside front cover for more details on liabilities and warranties.
Limitation of Warranty
The warranty covers only specified components and parts and is subject to certain limitations. Please refer to the inside front cover for more details.
Exclusive Remedies
If the product does not meet the specified warranty, the exclusive remedy is limited to repair or replacement of specified components or parts.
Statement of Compliance
The NGC-20-C(L)-E is designed to comply with safety and technical standards. Please refer to the instruction manual for more details.
Declaration of Conformity
The product complies with the relevant directives and standards of the European Union. Please refer to the instruction manual for more details.
Area of Use
The NGC-20-C(L)-E is designed for use in a specified area of use. Please refer to the instruction manual for more details.
Safety Instructions
The product comes with safety instructions that must be followed to ensure safe operation. Please refer to the instruction manual for more details.
Conformity with Standards
The NGC-20-C(L)-E is designed to comply with safety and technical standards. Please refer to the instruction manual for more details.
Technical Data
The product has technical data that specifies its operating parameters. Please refer to the instruction manual for more details.
Product Usage Instructions
Before using the product, please read all instructional literature carefully and thoroughly. Keep the operating instructions in a place that is accessible to all users at all times. Ensure that the product is installed, operated, and maintained in accordance with the instruction manual. Failure to do so may result in damage to the product or injury to personnel. Follow the safety instructions provided in the instruction manual and ensure that all users are aware of them. If you require further assistance or have any questions regarding the product, please contact the manufacturer or a qualified technician.
Maintenance
The NGC-20-C(L)-E requires regular maintenance to ensure its proper functioning. Please refer to the instruction manual for more details on maintenance procedures.
INTRODUCTION
Please read all instructional literature carefully and thoroughly before starting. Refer to the inside front cover for the listing of Liabilities and Warranties.
NOTICE: The information contained in this document is subject to change without notice. Please read these Operating Instructions before Commissioning the instrument. Keep the operating instructions in a place which is accessible to all users at all times. Please assist us to improve these operating instructions, where necessary. We are always grateful for your suggestions. Should any difficulties arise during start-up, you are asked not to carry out any unauthorized manipulations on the instrument as this could affect your warranty rights! Please contact the nearest nVent subsidiary or the head office. If any servicing is required, the instrument must be returned to the head office.
Certification
nVent certifies that this product met its published specifications at the time of shipment from the Factory.
Warranty
This nVent product is warranted against defects in material and workmanship for a period of 12 months from the date of installation or 30 months maximum from the date of shipment, whichever occurs first. During the warranty period, nVent will, at its option, either repair or replace products that prove to be defective. For warranty service or repair, this product must be returned to a service facility designated by nVent. The Buyer shall prepay shipping charges to nVent and nVent shall pay shipping charges to return the product to the Buyer. However, the Buyer shall pay all shipping charges, duties, and taxes for products returned to nVent from another country. nVent warrants that the software and firmware designated by nVent for use with a product will execute its programming instructions properly when installed on that product. nVent does not warrant that the operation of the hardware, or software, or firmware will be uninterrupted or error-free.
Limitation of warranty
- The foregoing warranty shall not apply to defects resulting from improper or inadequate maintenance by the Buyer, Buyer-supplied software or interfacing, unauthorized modification or misuse, operation outside of the specifications for the product, or improper installation.
- NO OTHER WARRANTY IS EXPRESSED OR IMPLIED. nVent DISCLAIMS THE IMPLIED WARRANTIES OF MERCHANTABILITY AND FITNESS FOR A PARTICULAR PURPOSE.
Exclusive remedies
THE REMEDIES PROVIDED HEREIN ARE THE BUYER’S SOLE AND EXCLUSIVE REMEDIES. nVent SHALL NOT BE LIABLE FOR ANY DIRECT, INDIRECT, SPECIAL, INCIDENTAL, OR CONSEQUENTIAL DAMAGES, WHETHER BASED ON CONTRACT, TORT, OR ANY OTHER LEGAL THEORY.
Statement of compliance
This equipment has been tested and found to comply with the low voltage directive 2006/95/EC and the electromagnetic compatibility directive 2004/108/EC. These limits are defined to provide reasonable protection against harmful interference in a residential installation (technical data mentions industrial application). This equipment generates uses and can radiate radio frequency energy and, if not installed and used in accordance with the instructions, may cause harmful interference to radio communications. However, there is no guarantee that interference will not occur in a particular installation. If this equipment does cause harmful interference to radio or television reception, which can be determined by turning the equipment off and on, the user is encouraged to try to correct the interference by one or more of the following measures:
- Reorientate or relocate the receiving antenna.
- Increase the separation between the equipment and receiver.
- Connect the equipment into an outlet on a circuit different from that to which the receiver is connected.
- Consult the dealer or an experienced radio/TV technician for help.
Declaration of conformity


Area of use
NGC-20-C(L)-E controllers are used for temperature control and temperature limiting of electrical heaters in industrial and potentially explosive atmospheres. The NGC-20-CL-E consists of a temperature controller and an additional safety temperature limiter. NGC-20-C(L)-E units are approved for use in hazardous area Zone 1 and Zone 2 (Gas) and Zone 21 and Zone 22 (Dust). Where needed the temperature sensor of the unit can be placed in Zone 0 (Zone 20) However, the control unit itself is not approved for being installed in Zone 0 (Zone 20).
Safety instructions
During operation, do not leave this Instruction Manual or other objects inside the enclosure. Use the temperature controller and limiter only for its intended purpose and operate it only in clean, undamaged condition. In the event of incorrect assembly, the requirements of IP66 as specified by IEC 60529:2001 are no longer met. Do not make any modifications to the temperature controller and limiter that are not expressly mentioned in this Instruction Manual. Whenever work is done on the temperature controller and limiter, be sure to observe the national safety and accident prevention regulations and the safety instructions given in this Instruction Manual.
Conformity with standards
NGC-20-C(L)-E units meet the requirements of the following Hazardous area- and functional safety standards and are developed, manufactured and tested in accordance with state-of-the-art engineering practice.

Technical data

Table 2 – Temperature Class



Temperature sensors



Table 2: Technical data


INSTALLATION
For installation/operation, always observe the Equipment Safety Law, the rules of generally accepted engineering practice (IEC60079-14/EN 60079-14), and the instructions stated in this Manual. Carry out work on the thermostats in the de-energized state only.
Tools required

- 3 mm terminal screwdriver
- 7 mm screwdriver
- Trimming knife
- 25 mm spanner (for 20 mm glands)
- 36 mm spanner (for 20/25 adapter)
Mechanical installation
NGC-20-CL-E units comprise a temperature controller and a safety temperature limiter installed in one enclosure. The controllers can be installed in any position either on a stable structure by means of the 4 mounting holes. Alternatively the NGC-20-C(L)-E units can be mounted directly on a pipe by means of a support bracket type SB-125. In order to provide enough stability the support bracket needs to be attached on to the pipe by means of 2 pipe straps.

Temperature sensors
The NGC-20C(L)-E temperature inputs are designed as intrinsically safe circuits (IEC 60079-11/EN60079-11 Ex [ib]) therefore any type of three wire DIN IEC 751 Class B PT100 resistance temperature devices can be used. The NGC-20-CL-E supports 3 local temperature inputs, where 2 are allocated to the temperature controller (RTD 1 and RTD 2). The third temperature input is reserved for the temperature limiter (RTD limiter). NGC-20-C-L units on the other hand do not support the third input (RTD limiter)
Lead compensation of RTD connections.
NGC-20-C-E and NGC-20-CL-E units are capable of providing up to 20 Ohm lead resistance compensation. This implies that sensor connections may be extended using a three core shielded or braided cable with a maximum length of up to 150 meter. (3 x 1.5 mm² minimum required) The screen or braid of the extension cable is to be grounded at the controllers end only.
Installation of temperature sensors
The temperature sensors must be installed in such a way that the sensor(s) measure(s) the surface temperature as reliable as possible. Therefore the guidelines as described in section 2.3.2.1 need to be followed.
Temperature sensor of the temperature controller
Important guidelines on sensor positioning and installation
- The correct position is on top of the pipe. (Figure 2)
- The sensor needs to be attached with sufficient glass tape (GT-66 or GS-54).
- Use two bands of glass tape to ensure its position. (Figure 1)
- The lead wire need to leave the insulation so that no moisture can enter the cladding-insulation system. (Figure 2)
- Fix the sensor lead wire to prevent accidental strain on the sensor tip, which could alter its position
WARNING
- Do not install sensor at ambient temperatures below –20°C. Do not bend sensor (last 50 mm), keep it straight under all circumstances. Minimum bending radius for extension cable: 5 mm.
- No metal straps may be used for fastening, because they could damage the sensor when tightened. For this reason the use of fibreglass self-sticking tapes is recommended.

Installation of the temperature sensor of the safety temperature Limiter
The NGC-20-CL-E knows two methods of limiting the surface temperature of the heating cable.
On the pipe surface
The first method consists of using the surface temperature of the pipe as reference and preventing powering the heating cable when the pipe temperature is above a calculated value. This value is depended on the make of the cable and the design of the heating circuit. Use TraceCalc Pro to determine this value and document the calculation in your filing. The sensor is installed identical to the normal temperature sensor, at the top of the pipe, firmly attached to the surface by means of glass tape. Special attention needs to be taken that the sensor lead does not cool the pipe/sensor; nor that moisture could enter the insulation, cooling the sensor tip or reducing the insulation capacity in this area.
On an artificial HOT-SPOT
The second way of surface temperature limiting is to create an artificial hot-spot. In order to guarantee the limiter sensor measures the highest possible temperature of the installation, the temperature sensor of the limiter shall be installed on an artificial hotspot.

Important guidelines on sensor positioning and installation
- The correct position is on top of the pipe. See Figure 7.
- Fix the insulation pad with sufficient glass tape. (GT-66 or GS-54)
- Guide the heater from the bottom of the pipe to the insulation pad and fix it well so that it keeps its position.
- The sensor needs to be attached with sufficient glass tape to the heater. Use two bands of glass tape to ensure its position.
- The lead wire needs to leave the insulation so that no moisture can enter the cladding-insulation system. Fix the lead wire to the pipe with glass tape if needed to ensure the stability of the hot spot system.
- Make sure that the nominal insulation thickness is respected over the hot spot, it might be necessary to use oversized insulation shells.
Limiter temperature setting
- The limiter value (Tlim) needs to be set at the maximum allowed surface temperature (Tmax) minus 10 K.
- Tlim = Tmax – 10. Temperatures in Kelvin or Celsius.
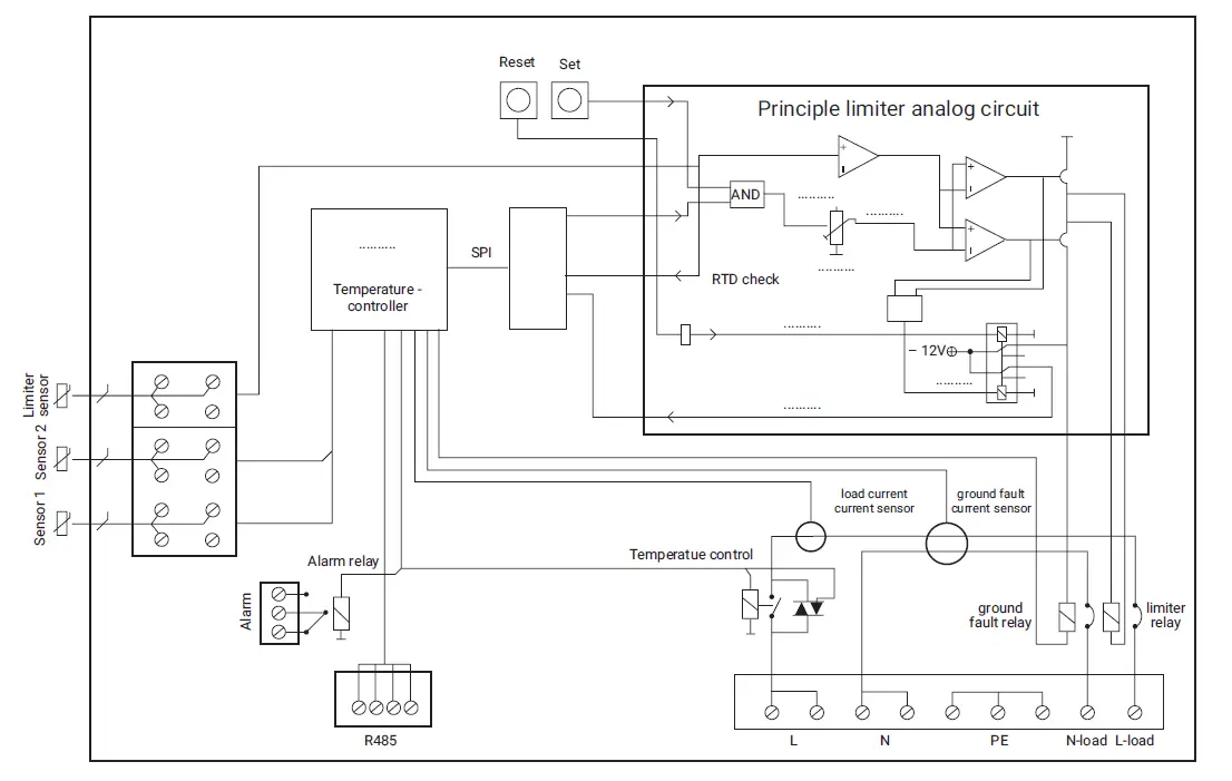
Electrical installation
Figure 9 shows the electrical connection diagram of the NGC-20 controller. The limiter temperature sensor connection is only applicable with the NGC-20-CL-E. The optional second Pt100 temperature sensor for the control unit is omitted for clarity.

Communication and networking
The NGC-20 controller is equipped with a RS485 interface. Through this interface up to 247 NGC-20 units can be networked to a NGC-UIT2/TOUCH1500 or to one serial port of standard PC running nVent´ Windows based Supervisor software.
Configuration
The NGC-20 controllers can be configured locally by means of a handheld programming device (NGC-CMA2) or from a central location using the NGC-UIT2/TOUCH1500 or Supervisor Software. After programming, all settings are permanently stored in the nonvolatile memory of the NGC-20 control unit, avoiding loss of data in the event of power failure or after a long term power shutdown.
MAINTENANCE
Equipment placed into hazardous areas needs to comply with EN 60079-17 regarding inspection and maintenance requirements. The EN 60079-17 describes in more detail the requirements regarding documentation, qualifications of personnel, inspections, regular periodic inspections, continuous supervision by skilled persons, maintenance, isolation of apparatus, earthing and inspection schedules.
SAFETY INSTRUCTIONS FOR NGC-20-CL-E
The application areas for (safety) temperature limiters can be found anywhere where there are thermal processes to be monitored, and where the system must be set to a safe operating condition in the event of a fault. If the permitted temperature limit (Temperature classification) is reached, or a fault occurs within the normal operating temperature (probe break/short-circuit, component defect, power failure), then the instrument switches to the safe state without delay. If the fault is no longer present, then the safety temperature limiter must be manually reset. This can be done either by means of the internal reset button inside the unit, The Supervisory Software or the handheld programming device. The unit will only accept to be reset after the normal operating conditions have returned.
Area of use
Safety temperature limiters are required in all areas where thermal processes need to be prevented from overheating. In case of a temperature upset they will put the system into a safe operating condition. The safety function will invoke in the event of a fault, when the permissible temperature limit is reached or in case a fault occurs (such as probe break, probe short-circuit, component failure, or supply failure) even when the process conditions are within the permissible temperature range. In all these cases the equipment is immediately switched off. If the fault is no longer present, than the safety temperature function must be manually reset before the unit goes back to normal operation. NGC-20-CL-E units can be reset by means of an internal push button or via dedicated software. The output of the unit will only be enabled when all conditions are safe; meaning that the temperature measured by the limiter RTD has dropped below the limiter set point and when there are no other faults being detected. In other words, the unit will only reset after the normal operating conditions have returned.
Requirements to be met by the temperature limiter
The NGC-20-CL-E safety temperature limiter meets the requirements of IEC 60079-30-1 For applications installed in a hazardous area Zone 1 (Zone 21) this means that the protective device shall de-energize the system to prevent exceeding the maximum permissible surface temperature. In case of an error by, or damage to the sensor, the heating system shall be de-energized before replacing the defective equipment. The protective device operates independently from the temperature controller.
Temperature limiter (schematic)

Reset by hand only
The safety temperature limiter is designed such that after the temperature limiter has tripped the device needs to be reset by hand. Resetting is possible only after the normal, safe operating conditions have returned.
Reset by hand via tool or keyed lock
In order to RESET the limiter after it has tripped, the user needs to press the internal Limiter Reset pushbutton as is shown in Figure 11. The figure shows where the limiter RESET button is located inside the enclosure (lid removed). Alternatively the safety temperature limiter can be reset via Supervisor, NGC-UIT2/TOUCH1500 or the handheld configuration and monitoring device NGDC-CMA2 and keying a specific number on the keyboard. Refer to the operating manual of the specific units for more detailed instructions on how to use these devices.
Temperature setting secured and locked to prevent manipulation
The lock out temperature (set point) of the safety temperature limiter must be set in such a way that maximum T-class temperature cannot be exceeded. The surface temperature of the heat-tracing cables is limited to the temperature applicable in this T class -5 K for temperatures below or equal to 200°C or -10 K for temperatures greater than 200°C. Refer to section 4.4 below for the procedure to change the safety limiter set point. Independence from control system The safety temperature limiter operates totally independent from the temperature control system and has an own temperature input (RTD Limiter) In case of a defect to any part of the NGC-20 unit the device shall be de-energized before replacing the defective equipment.
Changing limiter set point
Changing the set point of the limiter requires the combination of the internal limiter set button and an external user interface.
Procedure to write new temperature set point to limiter
In order to write a new set point to the temperature limiter a safety procedure needs to be followed. Changing the set point of the
temperature limiter requires the combination of the internal limiter set button as is shown in Figure 11 and a programming device. As
programming device one can use; Supervisor software, NGC-UIT2/TOUCH1500 terminal or the handheld configuration and monitoring
assistant CMA2.
The procedure to change the limiter set point is the same for all user interfaces. The configuration tool will write the new set point to the input buffer of the NGC-20-CL-E controller. Only when the internal temperature set button is pressed will the new set point be forwarded to the internal memory of the temperature limiter. The limiter set point button needs to be activated within a certain time after the buffer has been loaded with the new set point. If the button has not been pressed before the programming window is elapsed, the buffer will be emptied and the old value remains active. Once the new set point has been written the new or in case the write procedure was not successful the old set point will be read back by the programming device as confirmation to the user. After changing the limiter set point the user shall verify whether the set point has been updated correctly. The limiter set point can be shown on the NGC-20 hardware by pressing and holding the black Limiter SET button. While the limiter set point is shown the red LED indicator marked with LIMITER will blink. After the button is released the display will show the controllers measured temperature again and the LIMITER LED will go off. Each time after the limiter set point has been altered a functional test as per paragraph 4.5.1 is to be performed.

Functional test
The NGC-20-CL-E units are meeting the requirements of SIL2 (see paragraph 4.6 for more details) accordingly to IEC 61508-1:2000 and IEC 61580-2:2000 In this standard is stipulated that in order to guarantee safe and reliable operation the units need to be subjected to a functional test at regular intervals. In the case of the NGC-20 limiter this is set at 12 months (1 year) intervals. These tests must be performed according to the guidelines provided. When the operational lifetime has expired, the systems no longer conform to the requirements of their SIL certification.

Functional test description
In general the functional test always starts from the “normal” state, meaning that there should not be any alarms present on the unit and that the limiter tripped LED (Lim Tripped) on the display of the unit should not be lit. In case the Lim Tripped LED is ON than the unit should be reset before the functional test is being performed. Apart from the scheduled test intervals a functional test is to be performed after every malfunction of the system and each time the limiter set point has been changed.
Functional test procedure
The following steps should be executed as part of the functional test
- Disconnect one of the leads of the temperature sensor of the limiter RTD. (RTD 3 limiter)
- The red alarm LED “Lim tripped” should light up momentary and the output of the unit should switch OFF.
- Re-establishing the sensor connection has no immediate effect. Switch off the mains supply of the unit and leave the power off for one minute. Powering up the unit again should not reset the limiter.
- After the Limiter reset button is been pressed the Lim Tripped alarm will go away and switch the output on. (Assuming the measured temperature is below the set point temperature and there are no other faults)
- Install a wire bridge, short cutting the limiter sensor terminals marked with R+ and R- (RTD 3 Limiter)
- The red alarm LED “Lim tripped” should light up momentary and the output of the unit should switch OFF.
- Removing the wire bridge has no immediate effect.
- Switch off the mains supply of the unit and leave the power off for one minute. Powering up the unit again should not reset the safety limiter.
- Only after the Limiter reset button has been pressed will the Lim Tripped alarm go away and switch the output on. (Assuming the measured temperature is below the set point temperature and there are no other faults)
Test in the event of a fault
In the event of a system fault, the instrument switches off the load. This condition is indicated by the LED “Lim tripped” which will light up. The fault is signalled simultaneously by the alarm relay which changes state. Press the reset button (at least 2 sec) until the “Lim. Tripped” LED dims. If the safety circuit remains open, the system and the probe circuit have to be checked. Press the reset button again. If the instrument remains inhibited after pressing the reset button the unit should be replaced.
Safety Integrity level
The safety integrity level of the NGC-20 is SIL2. The SIL level can be achieved by determining the following safety related parameters:
- PFDavg: The average probability of the hazardous failure of a safety function when it is demanded;
- HFT: The hardware fault tolerance;
- SFF: The fraction of non-hazardous (i.e. safe) failures
Safety integrity of the NGC-20 hardware
According to IEC 61508-2:2000, a distinction must be made between Type A systems and type B systems. A sub-system can be viewed as a Type A system if, for the components that are necessary in order to achieve the safety function:
- The failure mode of all components that are used is adequately defined, and
- The response of the sub-system in fault conditions can be completely determined,
- Reliable failure data based on field experience are available for the sub-system, to demonstrate that the assumed failure rates for recognized and unrecognized hazardous failures can be achieved.
A sub-system can be viewed as a Type B system if, for the components that are necessary in order to achieve the safety function:
- The failure mode of at least one component that is used is not adequately defined, or
- The response of the sub-system in fault conditions cannot be completely determined, or
- No adequately reliable failure data based on field experience are available for the sub-system, to support the assumed failure rates for recognized and unrecognized hazardous failures.
The NGC-20-CL-E temperature control system with limiter corresponds to a Type A system.
PFDavg safety function
The limiter sensor, limiter electronics and the limiter relay together form the safety related system that performs a safety function. The “average probability of the hazardous failure of a safety function for the entire safety-related system” (PFDavg) is usually divided among the subsystems. An external device e.g. an external power contactor installed in a panel, is specific to the installation, and shall, in accordance with the standards for the safety loop, be considered separately.

SIL related to SFF and HFT
The following table presents the achievable safety integrity level (SIL), depending on the safe failure fraction (SFF) and the hardware failure tolerance (HFT) for Type A safety-related sub-systems.
Table 5 is valid for the NGC-20-CL-E:
Safety related system characteristics
The failure types of; sensor break, sensor short, sensor misconnected and random hardware failure are permanently monitored.
Response in operation and fault conditions
The response in operation and fault conditions is described in the operating manual. The necessary functional tests are described in paragraph 4.5.3 of this operating manual. The test to be applied in a fault condition is described in paragraph 4.5.2 of this operating manual. A functional test must be carried out after commissioning, repair to the safety system, or an alteration of safety-related parameters. If a fault is detected in the course of a functional test, then measures must be implemented to restore the reliable functionality of the safety system. This can, for instance, be achieved through replacement of the control unit. It is recommended that the tests that have been carried out are all appropriately documented.
IMPORTANT NOTICE
In case a failure of the safety system is detected either during operation or during routine maintenance when executing a function test the unit should be switched off and taken out of service. Defects in the safety system cannot be repaired in the field. Defective units are to be replaced and returned to the manufacturer for investigation. Please contact your nearest nVent representative for more instructions. A list of worldwide representations can be found on the last page of this document or on nVent.com
Danmark
- Tel +45 70 11 04 00 [email protected]
France
- Tel 0800 906045
- Fax 0800 906003 [email protected]
Italia
- Tel +39 02 577 61 51
- Fax +39 02 577 61 55 28 [email protected]
Nederland
- Tel 0800 0224978
- Fax 0800 0224993 [email protected]
United Kingdom
- Tel 0800 969 013
- Fax 0800 968 624 [email protected]
©2022 nVent. All nVent marks and logos are owned or licensed by nVent Services GmbH or its affiliates. All other trademarks are the property of their respective owners. nVent reserves the right to change specifications without notice. RAYCHEM-OM-INSTALL130-NGC20CLE-ML-2208 nVent.com/RAYCHEM


















