OUTDOOR AIR CONDITIONER
Model – OAC 3000
OWNER’S MANUAL
Please read the instructions carefully and keep for future reference. Information may
be updated from time to time so please refer to the website for the latest version of the manual.
Warranty
Equator Appliances undertakes to the consumer-owner to repair or, at our option, to replace any part of this product which proves to be defective in workmanship or materials under normal personal, family or household use, in the USA and Canada, for a period of one year from the date of original purchase. During this period, we will provide all labor and parts necessary to correct such defect, free of charge, if the appliance has been installed and operated in accordance with the written instructions with the appliance. Ready access to the appliance, for service, is the responsibility of the consumer-owner. Service would be provided from Monday to Friday between normal business hours.
Exclusions
In no event shall Equator Appliances be liable for incidental or consequential damages or for damages resulting from external causes such as abuse, misuse, incorrect voltage or acts of God. This warranty does not cover service calls which do not involve defective workmanship or materials covered by this warranty. Accordingly, diagnosis and repair costs for a service call which does not involve defective workmanship or materials will be the responsibility of the consumer-owner.
Specifically, the following work is not covered under warranty and does not constitute warranty work:
Installation – e.g. Insufficient spacing around appliance
Maintenance – e.g. Cleaning the appliance using solvents
Mishandling – e.g. Breakage of hose
Most work is covered. The defining factor is, has the machine malfunctioned (Equator Appliances is responsible) or has the customer omitted or done something to cause the appliance to malfunction (customer is responsible). Some states do not allow the exclusion or limitation of incidental or consequential damages, so the above limitation of exclusion may not apply to you.
WARRANTY SERVICE
This warranty is given by: Equator Appliances
10222 Georgibelle Drive, Suite 200, Houston, Texas 77043-5249
For Customer Service:
Appliance Desk
Phone/Text: 1-800-776-3538
Email: [email protected]
Web: www.ApplianceDesk.com
Business hours: 9:00 am to 5:00 pm weekdays
You can register your warranty by either of the following methods:
- Scan QR Code
QR Code 
1. Open Smart Phone
2. Open Photo
3. Scan QR Code
4. Click the Link - Register online at ApplianceDesk.com/Warranty
GENERAL
Since it is the responsibility of the consumer-owner to establish the warranty period by verifying the original purchase date, Equator Appliances recommends that a receipt, delivery slip or some other appropriate payment record be kept for that purpose.
This warranty gives you specific legal rights, and you may also have other rights which vary from State to State.
All rights reserved. Manual subject to change without notice
Safety
Keep the appliance away from volatile and flammable substances.
Keep ventilation openings clear of obstructions.
When positioning the appliance, ensure the electrical cord is not trapped or damaged.
Do not place multiple portable socket-outlets at the rear of the appliance.
Never unplug the appliance by pulling on the power cord.
Grip the plug firmly and pull straight out to remove from wall socket.
Do not use a damaged power cord.
Do not use an extension cord.
Do not operate the unit with wet hands, to prevent electric shock.
Children should be supervised to ensure that they do not climb on or play with the appliance.
This appliance is not intended for use by persons (including children) with reduced physical, sensory or mental capabilities, or lack of experience and knowledge, unless they have been given supervision or instruction.
Please dispose of this appliance in accordance with local regulations.
California Proposition 65
WARNING: This product contains chemical known to the State of California to cause cancer and birth defects or other reproductive harm.
Description
The Outdoor Air Conditioner (OAC) is a portable appliance that can be used outdoors. The OAC pulls ambient air through the Air Intake Screen, circulates it through the compressor and blows out cool air through the Cooling Air Hose. The Cooling Air Hose is flexible, can be rotated 360 degrees and can be positioned to blow to a desired area. The Control Panel at the top of the OAC is used to select low or high fan speed to regulate the cool air flow.
Hot air is exhausted through the back of the unit. Condensate is collected in a Water Tank below the unit or can be discharged directly to a designated area.
For ease of moving the portable OAC, there is a convenient Recessed Handle and four Casters.

Assembly
The Outdoor Air Conditioner (OAC) is easy to use and requires only a few quick steps to assemble the parts. Most of the appliance is already assembled and only requires the Air Cooling
Hose to be attached to the main unit.

Attach the Elbow to the Elbow Base by turning counter-clockwise.
When firmly installed there will be a click.
Attach the Cooling Air Hose to the other end of the Elbow by turning counter-clockwise.
Placement
The OAC is designed for outdoor use and is portable.
The compact size and casters enable it to be moved easily.
When moving the OAC do not tilt it more than 45 degrees.
Place the appliance away from sources of heat and high humidity.
Place the OAC in a covered area to protect from direct sunlight and heavy rainfall for greater longevity.
Ensure there is adequate ventilation around the OAC. The Air Intake Screen and Cooling Air Hose should be more than 1 foot (30 cm) away from walls or other obstructions. The vent exhausting the hot air should be 3 feet (90 cm) from any object or structure.
Place the OAC on a flat level surface and lock the casters.
Water Tank and Drainage Hose
In the course of operating the OAC, condensate water is produced. The water can either be collected in the Water Tank or can be discharged directly outdoors through a Drainage Hose included with the unit.
Water Tank
The Water Tank is located at the bottom of the OAC. It is important to empty the tank in a timely manner. Check the water level every 2-3 days. Turn the power off before emptying the Water Tank. Remove the Water Tank, discard the water and then replace it again before turning the OAC on. Do not move the OAC when it is full of water.
Drainage Hose
Remove the Water Tank.
Attach the Drainage Hose directly onto the outlet where it enters the Water Tank cavity. The Hose can be held in place with the Hose Clip provided.
Use a Phillips screwdriver to screw on the Hose Clip. This will keep the Drainage Hose secured.

Operation
Check the plug and cable before connecting the power and ensure it is 110 voltage.

Press the Power Button to turn the OAC on.
Press the COOL Icon
to exhaust cool air, the screen will show
“L”(Low). Press again to adjust speed. It will show “H” (High).
The indicator light above it will illuminate.
Press the HEAT icon
to exhaust hot air, the screen will show
“L”(Low). Press again to adjust speed. It will show “H” (High).
The indicator light above it will illuminate.
Press the AIR icon
to exhaust ambient air, the screen will show
“L”(Low). Press again to adjust speed. It will show “H” (High).
The indicator light above it will illuminate.
Press the TIMER icon
to set a time for the unit to operate.
The indicator light above it will illuminate.
Each time the icon is pressed the time increases in one-hour increments, and it is shown on the Display Panel.
About Icons
L: Low speed, default is “L’
H: High speed
00-12: “OO” means without any timer setting, default is “OO”. “O01, 02, 03…12” means timer hours, Hour, 2hours, 3hours…12hours
Functions:
- Power-off memory function:
The machine will remember the settings before a power failure. When power comes back on, OAC will automatically start and work based on the settings before the power failure. - 12 hours safety shutdown function:
The machine will shut down automatically after continuously working for 12 hours, in order to prevent overheating. - Compressor 3 minutes delay protection:
When restarting “COOL” mode, the compressor needs 3 minutes to restart. The “COOL” indicator light will flash until the compressor restarts running.
The Cooling Air Hose can be rotated 360 degrees, allowing for maximum flexibility in positioning the flow and direction of cool air. After turning off the OAC, wait 5 minutes before turning it on again. It cannot be turned on immediately. The OAC is equipped with overheat and overload protection for the compressor. If the compressor overheats because of voltage fluctuations or high ambient temperature, the compressor power supply shuts off and the OAC will blow only ambient air.
Maintenance
Make sure the power cord is unplugged before moving or cleaning the OAC. Clean the outside and inside of the appliance regularly, using water and mild detergent. Remove the filter by pulling straight out from the slot. Clean/wash the filter. Before reinstalling, should be completely dry. Before storing for an extended time:
- Empty the Water Tank and let it dry completely.
- Once dry, cover the OAC and store in an upright position.
Troubleshooting
| Problem | Possible Cause and Solution |
| Not Working | • Check the fuse. • Check if it is plugged in correctly to the power source. |
| Not Cooling | • Air Intake Screen surface is blocked. Clean and remove blockage. • Filter needs cleaning. • Ambient temperature is very high (above 113°F/45°C). • Cooling line clogged. Remove obstruction. • Move away from heat source or direct sunlight. •Check for proper ventilation and that air inlet or outlet is not blocked. • Voltage is not correct. • Compressor overheating. Shut down and restart after some time. |
| Water Leak | • Drain is blocked. Needs to be cleared. • Water Tank is not placed correctly. • Water Tank is full and needs to be emptied. |
Technical Specifications for OAC 3000
| Model | OAC 3000 |
| Cooling / Heating Capacity | 9000 BTU / 6200 BTU |
| Air Volume | 230 m³/h |
| Voltage | 110V / 60Hz |
| Cooling / Heating Current | 8.6 A / 13.6 A |
| Cooling / Heating Power | 950W / 1500W |
| Refrigerant | R410A |
| Working Temperature | 23°F – 131°F |
| Net Weight | 61.7 lbs |
| Product Dimensions (HxWxD) | 22.4 x 18.9 x 11 (inch) |
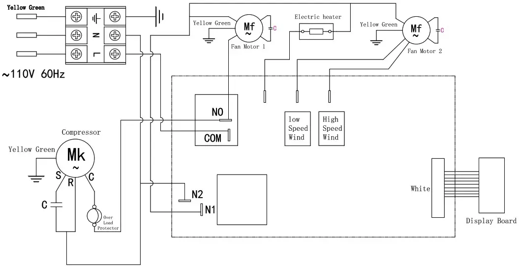
Electrical Diagram


















