intel Cyclone 10 Native FloatingPoint DSP FPGA IP

Intel® Cyclone® 10 GX Native Floating-Point DSP Intel® FPGA IP User Guide
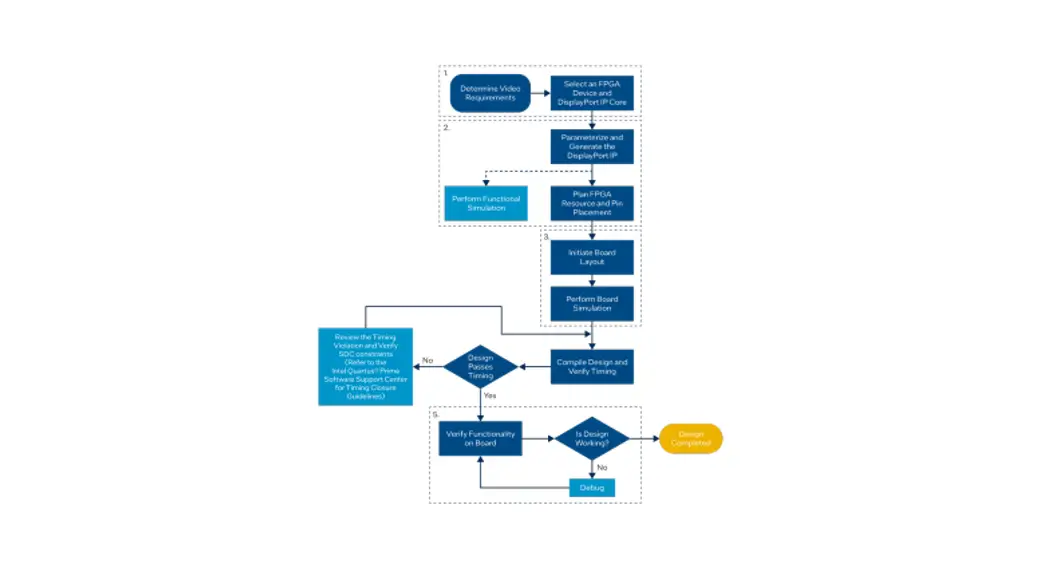
Parameterizing the Intel® Cyclone® 10 GX Native Floating-Point DSP Intel® FPGA IP
Select different parameters to create an IP core suitable for your design.
- In Intel® Quartus® Prime Pro Edition,create a new project that targets a Intel Cyclone® 10 GX device.
- In IP Catalog, click on Library ➤ DSP ➤ Primitive DSP ➤ Intel Cyclone 10 GX Native Floating Point DSP.
The Intel Cyclone 10 GX Native Floating-Point DSP IP Core IP parameter editor opens. - In the New IP Variation dialog box, enter an Entity Name and click OK.
- Under Parameters, select the DSP Template and the View you want for your IP core
- In the DSP Block View, toggle the clock or reset of each valid register.
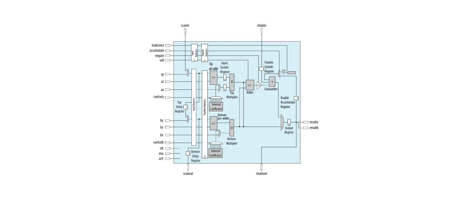
- For Multiply Add or Vector Mode 1, click on the Chain In multiplexer in the GUI to select input from chainin port or Ax port.
- Click the Adder symbol in the GUI to select addition or subtraction.
- Click on the Chain Out multiplexer in the GUI to enable chainout port.
- Click Generate HDL.
- Click Finish.
Intel Cyclone 10 GX Native Floating-Point DSP Intel FPGA IP Parameters
Table 1. Parameters
| Parameter | Value | Default Value | Description |
| DSP Template | Multiply Add Multiply Add Multiply Accumulate Vector Mode 1 Vector Mode 2 | Multiply | Select the desired operational mode for the DSP block. The selected operation is reflected in the DSP Block View. |
| View | Register Enables Register Clears | Register Enables | Options to select clocking scheme or reset scheme for registers view. The selected operation is reflected in the DSP Block View. |
| continued… | |||
| Parameter | Value | Default Value | Description |
| Select Register Enables for DSP Block View to show registers clocking scheme. You can change the clocks for each of the registers in this view. Select Register Clears for DSP Block View to show registers reset scheme. Turn on Use Single Clear to change the registers reset scheme. | |||
| Use Single Clear | On or off | Off | Turn on this parameter if you want a single reset to reset all the registers in the DSP block. Turn off this parameter to use different reset ports to reset the registers. Turn on for clear 0 on output register; turn off for clear 1 on output register. Clear 0 for input registers uses aclr[0] signal. Clear 1 for output and pipeline registers uses aclr[1] signal. All input registers use aclr[0] reset signal. All output and pipeline registers use aclr[1] reset signal. |
| DSP View Block. | |||
| Chain In Multiplexer (14) | Enable Disable | Disable | Click on the multiplexer to enable chainin port. |
| Chain Out Multiplexer (12) | Disable Enable | Disable | Click on the multiplexer to enable chainout port. |
| Adder (13) | + – | + | Click on the Adder symbol to select addition or subtraction mode. |
| Register Clock • ax_clock (2) • ay_clock (3) • az_clock (4) • mult_pipeline_cloc k(5) • ax_chainin_pl_cloc k (7) • adder_input_clock (9) • adder_input_2_clo ck (10) • output_clock (11) • accumulate_clock (1) • accum_pipeline_cl ock (6) • accum_adder_cloc k (8) | None Clock 0 Clock 1 Clock 2 | Clock 0 | To bypass any register, toggle the register clock to None. Toggle the register clock to: • Clock 0 to use clk[0] signal as the clock source • Clock 1 to use clk[1] signal as the clock source • Clock 2 to use clk[2] signal as the clock source You can only change these settings when you select Register Enables in View parameter. |
Figure 1. DSP Block View

Table 2. DSP Templates
| DSP Templates | Description |
| Multiply | Performs single precision multiplication operation and applies the following equation: • Out = Ay * Az |
| Add | Performs single precision addition or subtraction operation and applies the following equations:. • Out = Ay + Ax • Out = Ay – Ax |
| Multiply Add | This mode performs single precision multiplication, followed by addition or subtraction operations and applies the following equations. • Out = (Ay * Az) – chainin • Out = (Ay * Az) + chainin • Out = (Ay * Az) – Ax • Out = (Ay * Az) + Ax |
| Multiply Accumulate | Performs floating-point multiplication followed by floating-point addition or subtraction with the previous multiplication result and applies the following equations: • Out(t) = [Ay(t) * Az(t)] – Out (t-1) when accumulate signal is driven high. • Out(t) = [Ay(t) * Az(t)] + Out (t-1) when accumulate port is driven high. • Out(t) = Ay(t) * Az(t) when accumulate port is driven low. |
| Vector Mode 1 | Performs floating-point multiplication followed by floating-point addition or subtraction with the chainin input from the previous variable DSP block and applies the following equations:. |
| continued… | |
| DSP Templates | Description |
| • Out = (Ay * Az) – chainin • Out = (Ay * Az) + chainin • Out = (Ay * Az) , chainout = Ax | |
| Vector Mode 2 | Performs floating-point multiplication where the IP core feeds the multiplication result is directly to chainout. The IP core then adds or subtracts the chainin input from the previous variable DSP block from input Ax as the output result. This mode applies the following equations: • Out = Ax – chainin , chainout = Ay * Az • Out = Ax + chainin , chainout = Ay * Az • Out = Ax , chainout = Ay * Az |
Intel Cyclone 10 GX Native Floating-Point DSP Intel FPGA IP Signals
Figure 2. Intel Cyclone 10 GX Native Floating-Point DSP Intel FPGA IP Signals
The figure shows the input and output signals of the IP core.
Table 3. Intel Cyclone 10 GX Native Floating-Point DSP Intel FPGA IP Input Signals
| Signal Name | Type | Width | Default | Description |
| ax[31:0] | Input | 32 | Low | Input data bus to the multiplier. Available in: • Add mode • Multiply-Add mode without chainin and chainout feature • Vector Mode 1 • Vector Mode 2 |
| ay[31:0] | Input | 32 | Low | Input data bus to the multiplier. Available in all floating-point operational modes. |
| az[31:0] | Input | 32 | Low | Input data bus to the multiplier. Available in: • Multiply • Multiply Add • Multiply Accumulate • Vector Mode 1 • Vector Mode 2 |
| chainin[31:0] | Input | 32 | Low | Connect these signals to the chainout signals from the preceding floating-point DSP IP core. |
| clk[2:0] | Input | 3 | Low | Input clock signals for all registers. These clock signals are only available if any of the input registers, pipeline registers, or output register is set to Clock0 or Clock1 or Clock2. |
| ena[2:0] | Input | 3 | High | Clock enable for clk[2:0]. These signals are active-High. • ena[0] is for Clock0 • ena[1] is for Clock1 • ena[2] is for Clock2 |
| aclr[1:0] | Input | 2 | Low | Asynchronous clear input signals for all registers. These signals are active-high. Use aclr[0] for all input registers and use aclr[1] for all pipeline and output registers. |
| accumulate | Input | 1 | Low | Input signal to enable or disable the accumulator feature. • Assert this signal to enable feedback the adder’s output. • De-assert this signal to disable the feedback mechanism. You can assert or de-assert this signal during run- time. Available in Multiply Accumulate mode. |
| chainout[31:0] | Output | 32 | — | Connect these signals to the chainin signals of the next floating-point DSP IP core. |
| result[31:0] | Output | 32 | — | Output data bus from IP core. |
Document Revision History
Changes to the Intel Cyclone 10 GX Native Floating-Point DSP Intel FPGA IP User Guide
| Date | Version | Changes |
| November 2017 | 2017.11.06 | Initial release. |
Intel Corporation. All rights reserved. Intel, the Intel logo, and other Intel marks are trademarks of Intel Corporation or its subsidiaries. Intel warrants performance of its FPGA and semiconductor products to current specifications in accordance with Intel’s standard warranty, but reserves the right to make changes to any products and services at any time without notice. Intel assumes no responsibility or liability arising out of the application or use of any information, product, or service described herein except as expressly agreed to in writing by Intel. Intel customers are advised to obtain the latest version of device specifications before relying on any published information and before placing orders for products or services. *Other names and brands may be claimed as the property of others.















