Wisen Innovation 6C01 WiSenMeshWAN Voltage Interface Node User Manual

Revision History and Clarification

Document Definition:
It defines the specifications (i.e., introduction, technical features, deployment and maintenance methods) of the WiSenMeshWAN® Voltage Interface Node, which is one of the key components in WiSenMeshWAN® Low Power, Intelligent, Wireless Sensor Network (WSN) system. It is responsible to:
- Sample data from Voltage sensors, such as displacement, soil moisture, noise, etc.;
- Form a time-synchronized Wireless Sensor Network with others nodes in the system;
- Transmit the data packet to a gateway
Scope:
Customer Site Project Managers and Engineers, Wisen Service Engineers, etc.
Product Introduction
The WiSenMeshWAN® Voltage Interface Node is one of the key products in our patented WiSenMeshWAN® geotechnical safety monitoring system. Working together with the WiSenMeshWAN® gateway product and the specified voltage type sensors, it intelligently delivers the real-time data of voltage type sensors to the information centre.
The WiSenMeshWAN® Voltage Interface Node operates using our core technology, i.e., the WiSenMeshWAN® Low Power, Intelligent, Wireless Sensor Network protocol, together with its internal high precision voltage sample module and power unit. This product satisfies the three fundamental identities of the system:
A. Network Life Span: to maximise battery life across the mesh network as a whole;
B. Network Data Arrival Rate: to minimise data packet loss;
C. Single Node Environmental Coverage: to maximise radio coverage
Our product has IP66 and is designed to work in a tough environment. It is small in size, reliable in performance, easy for maintenance, has high precision during sampling, and has strong immunity to radio-interference.

Figure 1. Voltage Node (From left to right: EC-5 Soil Moisture in %, Displacement in mm, Noise Level in dB)
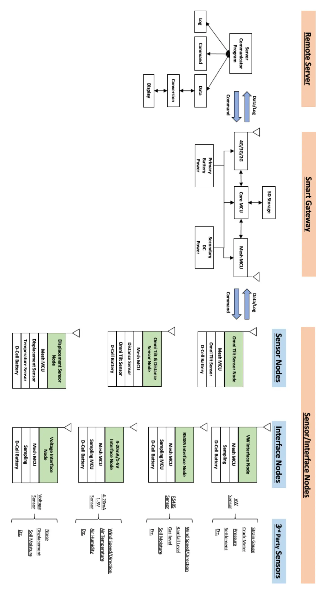
System Structure Layout

Node & Radio Features
Node Features:


* E.g., the radio link from a gateway to the 1st layer node is called the 1st hop.
Terminologies

Figure 3. Voltage Interface Node Internal Configuration Terminologies
Operation Procedures
![]()
5.1.System Deployment Notifications
- Location: The deployment location of a Voltage Interface Node is usually determined by the required monitoring or inspection location;
- All the Serial Numbers of a Unit must be recorded against their site references;
- Before any Voltage Interface Node is switched on, two tasks will need to be carried out:
A. Unlike the Tilt Node which has a MEMS tilt sensor embedded in the node, the Voltage Output sensors chosen by the customer must be connected to the Voltage Interface Node;
B. The connections between a customer chosen Voltage sensor and a Voltage Interface Node must strictly follow the rules stated in this document;
C. A gateway must be deployed, powered on and proven to be working properly. Otherwise, the nodes will need to be switched off, then switched on again after a gateway is switched on. So simply speaking, the rules - During deployment, the Serial Number, i.e., SN of a node and the orientation of the Voltage sensors deployed against their site references must be recorded;
- All the node should have its antenna point upwards.
5.2.Deployment Procedures
- Open the box: Take the node out of the package and open its lid;
- Insert Battery: By default, a node does not contain a D-Cell battery. Therefore the battery needs to be inserted.
Notice
: +ve and –ve orientation must be correct, otherwise, the internal circuit may be damaged, special attention must be paid to avoid shorting the battery by the battery holder. - Antenna Installation: screw the antenna tightly onto the node;
- Sensor Installation: To ensure a customer chosen Voltage sensor is deployed onto a structure correctly, please strictly follow the corresponding manufacturer sensor instructions.
- Sensor connections to Node:
A. Strip the cable sleeve back by 8mm.
B. The 3 wires from the cable are Vcc_Out, In1 and GND. Please refer to the sensor datasheet to identify the purpose of the stripped wires.
C. Untighten the gland cover, insert cable through the gland, then connect the 3 wires accordingly.
D. Once the wires are connected, please tighten the gland cover firmly to ensure its IP rating on that channel.
Notice
1: The cable gland diameter of the Voltage Interface Node is 8mm.
Notice
2: All the 3 wires must be connected, to minimise electrical interference and possible loss of precision.
Notice
3: Within any electrically noisy environment, nodes with sensors must be >= 0.3m away from the source of the noise. - Sampling Range Selection:
“Vcc_Out Switch” is used to select the option of:
A. Sampling “Voltage Signal Output Range” from an external sensor;
B. Providing “Input Power Voltage” to an external sensor, e.g., for 6C01 type, “Vcc_Out Switch” of 2.5V must be selected so that the EC-5 soil moisture sensor can be powered at 2.5V and also the node can sample between 0 and 2.5V from the sensor.
Notice: For any other sensors, please check against the sensor specification before the setting is completed!
Figure 4. Vcc_Out Switch Setting. - Power On: once all the Voltage sensors are connected, turn the switch on. Now you should be able to see 3 LEDs
flashing 3 times, which means the node is on. Then switch off the node to save power if the gateway is off; - Tighten the 4 Cap-Hex-Head screws of the lid to secure the enclosure IP rating;
- To validate the sensor data, please visit Wisen Visualisation Platform for further details.
5.3.Mounting Options
Voltage Interface Node can be deployed with various methods. However, the priciple is to make sure it is firmly attached to the installation surface.
General Maintenance and Notification
![]()
- Once Voltage Interface Node is installed in the field, please minimise any man-made disturbance so that data quality can be maintained;
- Radio communication will be impaired if the antenna is covered by metal or very moist soil material;
- Due to the discharge characteristics of the recommended battery, a battery replacement should be carried out when a node reported voltage reaches 2.7V, at which point you have approximately 3 weeks to change the battery;
- Our product will use all the possible capacity in a battery down to a stop (minimum) voltage, which has been specified in the Features table. When this occurs, our WiSenMeshWAN® protocol will send you a warning then it will enter a deep sleep mode until a new battery is installed;
- If the data from nodes are showing unexpected results or are not being sent back to the Wisen gateway, then please carry out investigation using the following two stage procedure:
- Remote Inspection of historical data, to identify the following:
a) Whether the heart-beat message has been sent back successfully at each time interval;
b) Whether the battery voltage is too low, if yes, please change the battery unit;
c) Whether the signal strength has become significantly weaker than it was previously. If yes, please check the antenna has been screwed on firmly. - On-site Inspection: If all the above are good, please arrange an on-site inspection to check:
a) Whether a Node has visible external damage;
b) Check the box lid to see if it is firmly tightened;
c) Whether the antenna is bent or damaged and that the node is not blocked by new construction, e.g., hoardings;
d) When it is possible, check that the signal strength is normal by using a spectrum analyser;
e) Open the lid, to see whether the battery is firmly attached to its holder;
f) Use a multi-meter to measure the battery voltage. If it is below the stop (minimum) voltage, replace
the battery.
g) Make sure the 3 wires are connected properly, if necessary, please disconnect the wires to inspect.
Notices
:
i. Case One: If any change has been made from the list above, please inspect the data at the remote server;
ii. Case Two: If all the actions from the list above have not cured the problem, please contact Wisen. We will be happy to help.
Package and Accessories
Standard:


Safety and Warning
Warning: Please read the following instructions carefully.
- Operation Safety
» Before taking any action, please read all the information provided carefully, and keep the guidance documents safe;
» Ensure that any procedures and installations are correctly carried out. The communication cable and the case must be grounded;
» This product has been designed to meet a certain water-proof level. However, it becomes water vulnerable when the lid is open or if the cable gland has not been sealed properly. - Electric Safety
» To install the battery into a holder, please follow the “+” (positive) and “-” (negative) signs in any Wisen product. Wrong orientation of a battery could potential cause unit damage. Notice
: The orientation of battery can vary among products;
» When disconnecting the battery, please take special care not to apply excessive force, otherwise the battery holder and the nearby circuitry may be damaged. - Warning
» The battery in the product has a relatively high capacity, so please take special care during storage and usage;
» This product must not be disassembled under any circumstances, to do so will void the warranty and may leave the product in a dangerous state;
» If all the above are not followed, the manufacturer cannot be responsible for any damage and injury caused to the users. - Caution
» Danger of explosion if battery is incorrectly replaced. Replace only with the type recommended by the manufacturer;
» When disposing of the batteries, please contact your local authorities or dealer and ask for the correct method of disposal.
Contact
– Wuxi Wisen Innovation Co., Ltd.: www.wisencn.com
– Email: [email protected]
FCC Warning
This device complies with part 15 of the FCC Rules. Operation is subject to the following two conditions: (1) This device may not cause harmful interference, and (2) this device must accept any interference received, including interference that may cause undesired operation.
Any Changes or modifications not expressly approved by the party responsible for compliance could void the user’s authority to operate the equipment.
Note: This equipment has been tested and found to comply with the limits for a Class B digital device, pursuant to part 15 of the FCC Rules. These limits are designed to provide reasonable protection against harmful interference in a residential installation. This equipment generates uses and can radiate radio frequency energy and, if not installed and used in accordance with the instructions, may cause harmful interference to radio communications. However, there is no guarantee that interference will not occur in a particular installation. If this equipment does cause harmful interference to radio or television reception, which can be determined by turning the equipment off and on, the user is encouraged to try to correct the interference by one or more of the following measures:
-Reorient or relocate the receiving antenna.
-Increase the separation between the equipment and receiver.
-Connect the equipment into an outlet on a circuit different from that to which the receiver is connected.
-Consult the dealer or an experienced radio/TV technician for help.
This equipment complies with FCC radiation exposure limits set forth for an uncontrolled environment.
This equipment should be installed and operated with minimum distance 20cm between the radiator & your body.



















