WiSenMeshWAN®
RS-485 Interface Node
User Manual
6510
| Rev. | Issue Date | Revisions | Written By | Revised By |
| V1.0 | 17/11/2020 | 1stIssue | Xiaoyan Huang | Dr. Yan Wu |
| V1.1 | 4/8/2021 | Minor wording changes. | Xinhua Nie | Dr. Yan Wu |
Wuxi Wisen Innovation Co., Ltd.
August 2021
Document Definition:
It defines the specifications (i.e., introduction, technical features, deployment and maintenance methods) of the WISENMESHWAN® 4-Channel RS485 Interface Node, which is one of the key components in WISENMESHWAN® Low Power, Intelligent, Wireless Sensor Network (WSN) system. It is responsible to:
- Sample data from external RS485 sensors, such as laser, weather, gas, etc.;
- Form a time-synchronized Wireless Sensor Network with others nodes in the system;
- Transmit the data packet to a gateway.
Scope:
Customer Site Project Managers and Engineers, Wisen Service Engineers, etc.
Product Introduction
The WISENMESHWAN® 4-Channel RS485 Interface Node is one of the key products in our patented WISENMESHWAN® geotechnical safety monitoring system. Working together with the WISENMESHWAN®gateway product and node products, it intelligently delivers the real-time data from all different sensors outputting RS485 signal to the information centre.
The WISENMESHWAN® 4-Channel RS485 Interface Node operates using our core technology, i.e., the WISENMESHWAN® Low Power, Intelligent, Wireless Sensor Network protocol, together with its internal high precision RS485 module and power unit. This product satisfies the three fundamental identities of the system:
A. Network Life Span: to maximize battery life across the mesh network as a whole;
B. Network Data Arrival Rate: to minimize data packet loss;
C. Single Node Environmental Coverage: to maximize radio coverage.
Our product has IP66 and is designed to work in a tough environment. It is small in size, reliable in performance, easy for maintenance, has high precision during sampling, and has a strong immunity to radio interference.
Figure 1. 4-Channel RS485 Interface Node Overview (with external Laser Distance Sensor, as an example).
4 sets of laser sensors can be hosted in this product, each can be used for long-term distance monitoring between two specific points, such as horizontal convergence of a tunnel.
Note: Vcc_Out Switch can supply different output voltages, e.g., when set as Switch = 2, 12V is outputted to laser
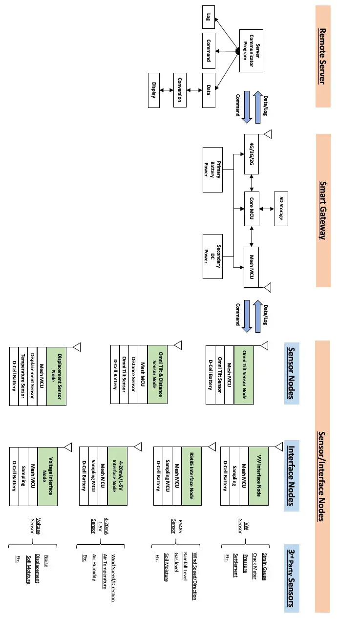
System Structure Layout
Figure 2. System Structure Layout.
Node & Radio Features
| Basics | |
| Battery Power | Qty. x 4 (3.6V Lithium primary D-Cell ER34615) |
| Accuracy Stop Voltage | 2.7VDC |
| Mesh Stop Voltage | 2.1VDC |
| Battery Connection | Standard Aluminium Battery Holder |
| Local Storage | Min. 450 Messages during Meshing |
| Working Current | Max. 380mA (Typical: 150mA) |
| Alternative DC Input | 7-32VDC@Min. 1A |
| Local Storage | Min. 450 Messages during Meshing |
| LxWxH | 4 Channel Interface Node: 180 x 140 x 60mm; Laser Distance Unit: 80 x 75 x 57mm |
| Node Weight | 1.3kg |
| Laser Distance Unit | 0.37kg x Qty. 4 (excluding brackets and cables) Default cable length: 0.5m (800m when high quality shield cable is used.) |
| Cable Gland | Qty. 4 x EMC-CMAl2 |
| Wire Connection | Spring type wiring terminal |
| Primary Sensor | |
| Sensor Type | Distance |
| Laser Class | Class 2 |
| Laser Range | 0.05m-33m |
| Laser Accuracy | Better than +/-1.0mm (Typical 0.5mm) |
| Laser Resolution | 0.1mm |
| Laser Lens Durability | a 500Hrs@3Hz@50°C or 2500Hrs@3Hz@25°C |
| Standard System Parameter | |
| Temperature | Range: -40 to 85°C; Accuracy: 41-1°C; Resolution: 0.1°C |
| Voltage | Accuracy: 41-0.1V |
| WSN Interface | |
| 1.’,.5N Protocol | WiSenMeshWAN” Protocol |
| Re-Calibration Method | |
| Inspection Period | Every 3 Years by Manufacturer (or inspected by arranged methods) |
| Industrial Standard | |
| Casing and Painting Materials | Aluminium-Alloy Die Castings 12 (Epoxy Polyester Powder Coating) |
| IP Rating | >= IP66 |
| Operating Temperature | -10 to 50°C |
| FCC 915MHz System | CE 868MHz System | ||
| Radio Band | 902-928MHz | 865-868MHz | |
| Central Frequency Default) | 905/910/315/920/925MHz | 865.75866.25/866.75/867 25MHz | |
| Default Transmit Power | 15dBm | 14dBm | |
| Transmit Power Range | 5-15dBm | ||
| Receive Sensitivity | -112dBm | ||
| Bandwidth | 500kHz | ||
| Transmission Speed | 19.2kb/s | ||
| No. of Mesh Hop’ Supported | 6 Hops | ||
| Sampling Interval | 1-60mins | ||
| Antenna Description | Mesh Antenna | Omni-directional (20cm in length) or Customised | |
| Antenna Connector | Non-SMA | ||
* E.g., the radio link from a gateway to the 1st layer node is called the 1st hop.
Terminologies
Figure 3. 4-Channel RS485 Interface Node – Internal Configuration Terminologies, where:
| No. | Terminology |
| 1 | Mesh Antenna |
| 2 | Vcc_Out Switch |
| 3 | On/Off Switch |
| 4 | External 3.6V Power Input |
| 5 | External DC Power Input |
Operation Procedures
System Deployment Notifications
- Location: The deployment location is usually determined by the desired monitoring or inspection location;
- All the Serial Numbers of a Unit must be recorded against their site references;
- Before it is switched on, a gateway must be deployed, powered on and proven to be working properly. Otherwise, the nodes will need to be switched off and on again after a gateway is switched on. So simply speaking, the rules to follow when deploying and turning on a WISENMESHNET system are:
Gateway first, then nearby nodes, then further nodes. - All the Serial Numbers must be recorded against their site references;
- All the nodes should have its antenna point upwards/downwards.

Deployment Procedures
- Open the box: Take the node out of the package and open its lid;
- Insert Battery: By default, a node does not contain a D-Cell battery. Therefore the battery needs to be inserted.
Notice: +ve and –ve orientation must be correct, otherwise, the internal circuit may be damaged; - Antenna Installation: screw the antenna tightly onto the node;
- Make sure Vcc_Out Switch is on the right setting, e.g., Laser takes Switch = “2” (i.e., 12V Output);
- Power On: switch on the node by On/Off Switch. Now you should be able to see 3 LEDs flashing 3 times, this means the node is on. Then switch off the mode to save power if the gateway is off;
- Tighten the 4 Cap-Hex-Head screws of the lid to secure the enclosure IP rating;
- To validate the sensor data, please visit Wisen Visualisation Platform for further details.
Mounting Options
The node fixings must be rigid for the sensor to measure accurate data. Movement in the fixings will affect the readings.
General Maintenance and Notification

- Once a node is installed in the field, please minimize any man-made disturbance so that data quality can be maintained;
- Radio communication will be impaired if the antenna is covered by metal or very moist soil material;
- Due to the discharge characteristics of the recommended battery, a battery replacement should be carried out when a node reported voltage reaches 2.7V, at which point you have approximately 3 weeks to change the battery;
- Our product will use all the possible capacity in a battery down to a stop (minimum) voltage, which has been specified in the Features table. When this occurs, our WISENMESHNET protocol will send you a warning then it will enter a deep sleep mode until a new battery is installed;
- If the data from nodes are shown unexpected results or are not being sent back to the Wisen gateway, then please carry out an investigation using the following two-stage procedure:
A. Remote Inspection of historical data, to identify the following:
a) Whether the heart-beat message has been sent back successfully at each time interval;
b) Whether the battery voltage is too low, if yes, please change the battery unit;
c) Whether the signal strength has become significantly weaker than it was previously. If yes, please check the antenna has been screwed on firmly.
B. On-site Inspection: If all the above are good, please arrange an on-site inspection to check:
a) Whether a node has visible external damage;
b) Check the box lid to see if it is firmly tightened;
c) Whether the antenna is bent or damaged and that the node is not blocked by new construction, e.g., hoardings;
d) When it is possible, check that the signal strength is normal by using a spectrum analyzer;
e) Open the lid, to see whether the battery is firmly attached to its holder;
f) Use a multi-meter to measure the battery voltage. If it is below the stop (minimum) voltage, replace
Notices :
i. Case One: If any change has been made from the list above, please inspect the data from the remote server;
ii. Case Two: If all the actions from the list above have not cured the problem, please contact Wisen. We will be happy to help.
Package and Accessories
Standard:
| No. | Items | Dimension (mm) | Qty. |
| 1 | WISENMESHWAN’ 4-Channel RS485 Interface Node | 180x140x60 | |
| 2 | Mesh Antenna | 200 | 1 |
| 3 | Cap-Hex-Head Screw | M6x14 | 4 |
| 4 | User Manual` | Downloadable from Wisen Visualization Platform. | |
| 5 | Inspection Report* | ||
Safety and Warning
Warning: Please read the following instructions carefully.
1)Operation Safety
- Before taking any action, please read all the information provided carefully, and keep the guidance documents safe;
- Ensure that any procedures and installations are correctly carried out. The communication cable and the case must be grounded.
- This product has been designed to meet a certain water-proof level. However, it becomes water vulnerable when the lid is open or if the cable gland has not been sealed properly.
2)Electric Safety
- To install the battery into a holder, please follow the “+” (positive) and “-” (negative) signs in any Wisen product.
The wrong orientation of a battery could potentially cause unit damage.
Notice: The orientation of the battery can vary among products. - When disconnecting the battery, please take special care not to apply excessive force, otherwise, the battery holder and the nearby circuitry may be damaged.
3)Warning
- The battery in the product has a relatively high capacity, so please take special care during storage and usage.
- This product must not be disassembled under any circumstances, to do so will void the warranty and may leave the product in a dangerous state;
- If all the above are not followed, the manufacturer cannot be held responsible for any damage and injury caused to the users.
4)Caution
- The danger of explosion if the battery is incorrectly replaced. Replace only with the type recommended by the manufacturer.
- When disposing of the batteries, please contact your local authorities or dealer and ask for the correct method of disposal.
Contact
– Wuxi Wisen Innovation Co., Ltd.: www.wisencn.com
– Email: [email protected]
FCC Warning
This device complies with part 15 of the FCC Rules. Operation is subject to the following two conditions: (1) This device may not cause harmful interference, and (2) this device must accept any interference received, including interference that may cause undesired operation.
Any changes or modifications not expressly approved by the party responsible for compliance could void the user’s authority to operate the equipment.
Note: This equipment has been tested and found to comply with the limits for a Class B digital device, pursuant to part 15 of the FCC Rules. These limits are designed to provide reasonable protection against harmful interference in a residential installation. This equipment generates uses and can radiate radio frequency energy and, if not installed and used in accordance with the instructions, may cause harmful interference to radio communications. However, there is no guarantee that interference will not occur in a particular installation. If this equipment does cause harmful interference to radio or television reception, which can be determined by turning the equipment off and on, the user is encouraged to try to correct the interference by one or more of the following measures:
-Reorient or relocate the receiving antenna.
-Increase the separation between the equipment and receiver.
-Connect the equipment into an outlet on a circuit different from that to which the receiver is connected.
-Consult the dealer or an experienced radio/TV technician for help.
This equipment complies with FCC radiation exposure limits set forth for an uncontrolled environment. This equipment should be installed and operated with a minimum distance 20cm between the radiator & your body.
System Deployment Notifications

















