LECYM2 AC Servo Motor Driver
Instruction Manual
LECY#-TF2Z281EN
Instruction Manual
AC Servo Motor Driver – MECHATROLINK
Series LECYM2 / LECYU2
ORIGINAL INSTRUCTIONS
LECYM2 AC Servo Motor Driver
The intended use of the AC servo motor driver is to control the movement of an electrical actuator in response to electrical inputs.
1 Safety Instructions
These safety instructions are intended to prevent hazardous situations and/or equipment damage. These instructions indicate the level of potential hazard with the labels of “Caution,” “Warning” or “Danger.”
They are all important notes for safety and must be followed in addition to International Standards (ISO/IEC) , and other safety regulations.
IEC 60204-1: Safety of machinery – Electrical equipment of machines. (Part 1: General requirements) ISO 10218-1: Robots and robotic devices – Safety requirements for
industrial robots – Part 1: Robots. *1)
- Refer to product catalogue, Operation Manual and Handling Precautions for SMC Products for additional information.
- Keep this manual in a safe place for future reference.
| Caution indicates a hazard with a low level of risk which, if not avoided, could result in minor or moderate injury. | |
| Warning indicates a hazard with a medium level of risk which, if not avoided, could result in death or serious injury. | |
| Danger indicates a hazard with a high level of risk which, if not avoided, will result in death or serious injury. |
Warning
- Always ensure compliance with relevant safety laws and standards.
- All work must be carried out in a safe manner by a qualified person in compliance with applicable national regulations.
- Do not operate the product beyond the specification range. Fire, malfunction or equipment damage may result. Use the product only after confirming the specifications.
- When using the product as part of an interlocking system: Provide a double interlocking system, for example a mechanical system. Check the product regularly to ensure correct operation.
- Do not use the lock as a safety lock or a control that requires a locking force.
- Do not drop, hit or apply excessive shock to the product.
- Prevent any foreign matter from entering the product.
- Use the product within the specified ambient temperature range.
- If abnormal heating, smoke or a fire occurs in the product, immediately turn off the power supply.
- Do not operate the driver with the front cover removed. High-voltage terminals and the charging area are exposed. This may result in an electric shock.
- Keep the driver and actuator combined as delivered for use. The driver is set with parameters for the actuator it is shipped with.
- Refer to the operation manual on the SMC website (URL: https://www.smcworld.com) for more Safety Instructions.
Specifications
2.1 LECYM2 / LECYU2
| Model | LECY*2 -V5 | LECY*2 -V7 | LECY*2 -V8 | LECY*2 -V9 | |
| Compatible motor capacity | 100 W | 200 W | 400 W | 750 W | |
| Compatible encoder | Absolute 20-bit encoder (Resolution: 1048576 pulse/rev.) | ||||
| Main power supply | Voltage | 3 phase 200 to 230 VAC (50/60 Hz) | |||
| Allowable voltage fluctuation | 3 phase 170 to 253 VAC | ||||
| Control power supply | Voltage | 1 phase 200 to 230 VAC (50/60 Hz) | |||
| Allowable voltage fluctuation | 1 phase 170 to 253 VAC | ||||
| Rated current | 0.91 A | 1.6 A | 2.8 A | 5.5 A | |
| Safety observation function (STO) IEC/61800-5-2 | EN ISO 13849-1 category 3 PL d, IEC 61508 SIL 2, IEN 62061 SIL CL 2 | ||||
| Mission Time | TM = 10 [years] | ||||
| Communication protocol | LECYM2 = MECHATROLINK-II | ||||
| LECYU2 = MECHATROLINK-III | |||||
| Operating temperature | 0 to 55°C (no freezing) | ||||
| Storage temperature | –20 to 85°C (no freezing) | ||||
| Humidity range | ≤ 90 % RH (no condensation) | ||||
| Insulation resistance | 10 MΩ (500 VDC) between housing and SG | ||||
| Weight | 900 g | 1 kg | 1.5 kg | ||
Warning
Special products (-X) might have specifications different from those shown in this section. Contact SMC for specific drawings.
Names of Individual Parts

Connector | Description |
| CN1 | I/O signal connector |
| CN2 | Encoder connector |
| CN3 | Digital operator connector |
| CN4 | Battery connector |
| CN6A | MECHATROLINK communication connector |
| CN6B | MECHATROLINK communication connector |
| CN7 | PC connector |
| CN8 | Safety connector |
LECY*-V5 / -V7 mounting holes (2.5) = 1,2 – LECY*-V8 / -V9 mounting holes = 2,3
Installation
4.1 Installation
Warning
- Do not install the product unless the safety instructions have been read and understood.
- Design the installation so that the temperature surrounding the driver is within the specified operating temperature. Leave enough space between the drivers so that the operating temperature of the drivers remains within the specification range.
- Install a cooling fan if necessary.
- The driver must be mounted vertically with sufficient space at the top and bottom of the driver as shown below.
- Allow space between the front of the driver and a door (lid) so that the connectors can be connected and disconnected.
- The driver must be installed in a metal cabinet (control box).
- When installing a number of drivers together, leave a minimum space between adjacent drivers, leaving sufficient space for cooling fans and natural convection.
Installation of 2 or more drivers
- Leave sufficient space on each side and at the top and the bottom of each driver.
- The width on each side varies according to the model of driver used.
| DRIVER Model LECY*2- | Side | Top and bottom | |
| Left | Right | ||
| V5, V7, V8 | 1 mm min. | 40 mm min. | |
| V9 | 1 mm min. | 10 mm min. | |
Install cooling fans above the drivers to disperse local pockets of warmer air around the drivers.
Inside the Control Panel
The conditions inside the control panel should be the same as the environmental conditions specified for the driver.
The drivers have an Installation Environment monitor. With this monitor, operation conditions in the installation environment can be observed and measured.
The value shown on this monitor should be equal to or less than 100% for optimum operating conditions.
If this value is above 100%, one of the following measures must be taken to ensure safe operation and a long product life.
Improve air circulation around drivers
Minimum Air Circulation Rate
Top (10 mm): 0.5 m/s
Bottom (10 mm): 0.2 m/s
To improve the air circulation to meet these minimum standards and to lower the percentage shown on the monitor, increase the space between the drivers or reduce the temperature of the surrounding air.
<Note> For every increase of 10℃, the percentage shown on the monitor will also increase by approximately ten.
4.2 Mounting
- The driver should be mounted vertically onto a panel using screws tightened to the required tightening torque.
- Firmly secure the driver to the mounting surface, using either two or four mounting holes depending on the driver capacity.
Caution
If the mounting surface for the driver is not flat or is uneven, excessive stress may be applied to the enclosure, which can cause failure. Be sure to mount on a flat surface.
4.3 Environment
Warning
- Do not use the product in the presence of flammable, explosive or corrosive gases, chemicals, salt water or steam.
- This product does not have an explosion proof construction.
- Do not expose to direct sunlight. Use a suitable protective cover.
- Do not install in a location subject to vibration or impact in excess of the product’s specifications.
- Do not mount in a location exposed to radiant heat that would result in temperatures in excess of the product’s specifications.
- Avoid mounting the driver near a vibration source, such as a large electromagnetic contactor or circuit breaker on the same panel.
Wiring
Caution
- Do not perform wiring while the power is on.
- Confirm proper insulation of wiring.
- Use only the specified cables.
- Ensure that the driver and servo motor are installed securely before wiring commences.
- Wire the connector correctly and securely.
- Check the connector for polarity and do not apply any voltage to the terminals other than those specified.
- Take appropriate measures against noise. Noise in a signal line may cause malfunction.
- Do not route cables together with power or high voltage cables.
- Keep wiring as short as possible to prevent interference from electromagnetic noise and surge voltage.
- Do not use the product in a place where electrical surges are generated.
- Use suitable surge protection when a surge generating load such as a solenoid valve is to be directly driven.
- Take care that actuator movement does not catch the cables.
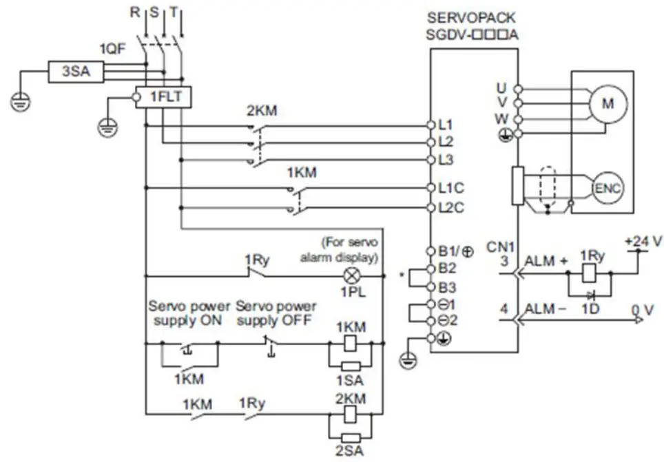
5.1 Wiring diagram
Three phase 200 to 230 VAC
1QF: Moulded case circuit breaker
1FLT: Noise filter
1KM: Magnetic contactor (control circuit)
2KM: Magnetic contactor (main circuit)
1Ry: Relay
1PL: Indicator lamp
1SA: Surge absorber
2SA: Surge absorber
3SA: Surge absorber
1D: Flywheel diode
5.2 Ground connection
- Provide grounding to ensure correct operation and to improve noise resistance of the product.
- This product should be individually grounded using a short cable.
- A dedicated Ground connection must be used. Grounding should be to a D-class ground (ground resistance of 100 Ω maximum).
- The cross-sectional area of the ground cable shall be 2 mm minimum.
Caution
To prevent an electric shock, always connect the protective earth (PE) terminal (terminal marked ) of the driver to the protective earth (PE) of the control box.
Power connector details
| Terminal | Function | Details |
| L1 | Main circuit power supply | Connect the main circuit power supply. Single phase 200 to 230 VAC, 50/60 Hz L1, L2 Three phase 200 to 230 VAC, 50/60 Hz L1, L2, L3 |
| L2 | ||
| L3 | ||
| L1C | Control power supply | Connect the control power supply. Single phase 200 to 230 VAC, 50/60 Hz L1C, L2C |
| L2C | ||
| B1/+ | External regenerative resistor connection terminal | When the regenerative resistor is required, connect it between terminals and B2. |
| B2 | ||
| B3 | ||
| -1 | Main circuit negative connection terminal | Terminals and are connected at shipment from the factory. |
| -2 |
Motor connector
| Terminal | Function | Details |
| U | Servo motor power (U) | Connect to motor cable (U, V, W) |
| V | Servo motor power (V) | |
| W | Servo motor power (W) |
Caution
- Be sure to wire correctly and securely. Failure to observe this caution may result in electric actuator overrun, injury, or malfunction.
- Do not connect a commercial power supply to the U, V, or W terminals for the motor cable connection.
- Securely connect the main circuit terminals.
- Do not bundle or run the main circuit cables together with the I/O signal cables or the encoder cables in the same duct. Keep the main circuit cables separated from the I/O signal cables and the encoder cables with a gap of at least 30 cm. Placing these cables too close to each other may result in malfunction.
- Use shielded twisted-pair cables or screened unshielded twisted-pair cables for I/O signal cables and the encoder cables.
- The maximum wiring length is 3 m for I/O signal cables, 20 m for encoder cables or servomotor main circuit cables.
- Do not touch the power supply terminals while the CHARGE lamp is ON after turning power OFF because high voltage may still remain in the driver.
- Make sure the charge indicator is OFF first before starting to do wiring or inspections.
- Be sure to observe the following precautions when wiring the driver main circuit terminal blocks.
- Install a battery at either the host controller or the driver, but not both. It is dangerous to install batteries at both ends simultaneously, because that sets up a loop circuit between the batteries.
- Always use the specified power supply voltage.
- Make sure that the polarity is correct.
- Take appropriate measures to ensure that the input power supply is supplied within the specified voltage range. Be particularly careful in places where the power supply is unstable.
- Install external breakers or other safety devices against short-circuiting in external wiring.
Warning
- Do not install the driver, servo motor or the regeneration option, on or near combustible materials.
- Provide adequate protection to prevent foreign matter from entering the driver and servo motor.
- Always connect a circuit breaker to the power supply of the driver.
Setting
In order to move the electric actuator to a specific position, it is necessary to set up the patterns of operation with a PC using the driver setting software. This set up data will be recorded in the memory of the driver.
The driver has an LED display to show the servo status and alarm details, and parameter setting switches.
Refer to the Operation Manual on the SMC website (URL: https://www.smcworld.com) for further setting details.
How to Order
Refer to the catalogue on the SMC website (URL: https://www.smcworld.com) for the How to Order information.
Outline Dimensions (mm)
Refer to the drawings / operation manual on the SMC website (URL: https://www.smcworld.com) for outline dimensions.
Maintenance
9.1 General Maintenance
Caution
- Not following proper maintenance procedures could cause the product to malfunction and lead to equipment damage.
- Before performing maintenance, turn off the power supply. Wait until the charge lamp turns OFF.
Check the voltage with a tester 15 minutes after the power supply is turned OFF.
Lock the system so that no other person can turn the power on or implement measures such as a safety plug. - If any electrical connections are disturbed during maintenance, ensure they are reconnected correctly and safety checks are carried out as required to ensure continued compliance with applicable national regulations.
- Do not make any modification to the product.
Do not disassemble the product, unless required by installation or maintenance instructions.
Caution
- Maintenance should be performed according to the procedure indicated in the Operation Manual.
- When equipment is serviced, first confirm that measures are in place to prevent dropping of work pieces and run-away of equipment, etc, then cut the power supply to the system. When machinery is restarted, check that operation is normal with actuators in the correct position.
Warning
- Perform maintenance checks periodically.
- Confirm wiring and screws are not loose. Loose screws or wires may cause unexpected malfunction.
- Do not remove the cover of the power supply terminals while the power is ON.
- Do not touch terminals for five minutes after the power is turned OFF.
- Do not touch terminals while the charge indicator is ON.
- Do not touch terminals for five minutes after voltage resistance test. Residual voltage may cause electric shock.
- Conduct an appropriate functional inspection and test after completing maintenance. In case of any abnormalities (if the actuator does not move, etc.), stop the operation of the system. Otherwise, an unexpected malfunction may occur and it will become impossible to ensure safety. Operate an emergency stop instruction to confirm safety.
- Do not put anything conductive or flammable inside or near to the driver.
- Ensure sufficient space around the driver for maintenance.
- Always perform a system check after maintenance.
9.2 Periodical maintenance
- For inspection and maintenance of the driver, follow the inspection procedure in the table below at least once every year.
Item | Frequency | Procedure | Remedy |
| Exterior | At least once a year | Check for dust, dirt and oil on surfaces. | Clean with compressed air or a cloth. |
| Loose screws | Check for loose terminal block and connector screws. | Tighten any loose screws. |
Limitations of Use
10.1 Limited warranty and Disclaimer/Compliance Requirements Refer to Handling Precautions for SMC Products.
Product disposal
This product shall not be disposed of as municipal waste. Check your local regulations and guidelines to dispose of this product correctly, in order to reduce the impact on human health and the environment. Dispose of the driver and other options according to local laws and regulations.
Contacts
Refer to www.smcworld.com or www.smc.eu for your local distributor/importer.
URL : http://www.smcworld.com (Global) http://www.smc.eu (Europe)
SMC Corporation, 4-14-1, Sotokanda, Chiyoda-ku, Tokyo 101-0021, Japan
Specifications are subject to change without prior notice from the manufacturer.
© 2021 SMC Corporation All Rights Reserved.
Template DKP50047-F-085M

















