MITSUBISHI ELECTRIC CMB-P-V-J Air Conditioners Instruction Manual
Safety precautions
Before installation and electric work
- Before installing the unit, make sure you read all the “Safety precautions”.
- The “Safety precautions” provide very important points regarding safety. Make sure you follow them.
Symbols used in the text
Warning:
Describes precautions that should be observed to prevent danger of injury or death to the user.
Caution:
Describes precautions that should be observed to prevent damage to the unit.
Symbols used in the illustrations
: Indicates an action that must be avoided.
: Indicates that important instructions must be followed.
: Indicates a part which must be grounded.
: Beware of electric shock (This symbol is displayed on the main unit label.) <Color: Yellow>
HIGH VOLTAGE WARNING:
- Control box houses high-voltage parts.
- When opening or closing the front panel of the control box, do not let it come into contact with any of the internal components.
- Before inspecting the inside of the control box, turn off the power, keep the unit off for at least 10 minutes.
Warning:
- If the supply cord is damaged, it must be replaced by the manufacturer,
- This appliance is not intended for use by persons (including children) with reduced physical, sensory or mental capabilities, or lack of experience and knowledge, unless they have been given supervision or instruction concerning use of the appliance by a person responsible for their safety.
- This appliance is intended to be used by expert or trained users in shops, in light industry and on farms, or for commercial use by lay persons.
- Do not use refrigerant other than the type indicated in the manuals provided with the unit and on the nameplate.
- ‘RLQJVRPD\FDXVHWKHXQLWRUSLSHVWREXUVWRUUHVXOW QH[SORVLRQRU¿UH during use, during repair, or at the time of disposal of the unit.
- It may also be in violation of applicable laws.
- MITSUBISHI ELECTRIC CORPORATION cannot be held responsible for malfunctions or accidents resulting from the use of the wrong type of refrigerant.
- Improper installation by the user may result in water leakage, electric shock,
- Install the unit at a place that can withstand its weight.
- Failure to do so may cause the unit to fall down, resulting in injuries and damage to the unit.
- the outside force of the cable is not applied to the terminals.
- Improper installation may cause the unit to fall down and result in injury and damage to the unit.
- Ask an authorized technician to install the accessories. Improper installation
- Never repair the unit. If the air conditioner must be repaired, consult the dealer
- Do not touch the refrigerant pipes.
- When handling this product, always wear protective equipment. EG: Gloves, full arm protection namely boiler suit, and safety glasses.
- If refrigerant gas leaks during installation work, ventilate the room.
Precautions for devices that use R410A refrigerant
Warning:
- Do not use refrigerant other than the type indicated in the manuals provided with the unit and on the nameplate. during use, during repair, or at the time of disposal of the unit.
- It may also be in violation of applicable laws.
- MITSUBISHI ELECTRIC CORPORATION cannot be held responsible for malfunctions or accidents resulting from the use of the wrong type of refrigerant.
Caution:
- Do not use existing refrigerant piping.
- The old refrigerant and refrigerant oil in the existing piping contains a large amount of chlorine which may cause the refrigerant oil of the new unit to deteriorate.
- R410A is a high-pressure refrigerant and can cause the existing piping to burst. alloy seamless pipes and tubes. In addition, be sure that the inner and dust/dirt, shaving particles, oils, moisture, or any other contaminant.
- Contaminants on the inside of the refrigerant piping may cause the refrigerant residual oil to deteriorate.
- Store the piping to be used during installation indoors and keep both ends joints in a plastic bag.)
- If dust, dirt, or water enters the refrigerant cycle, deterioration of the oil and compressor failure may result
Before installation
Caution:
- Do not install the unit where combustible gas may leak.
- If the gas leaks and accumulates around the unit, an explosion may result.
- Do not use the air conditioner where food, pets, plants, precision instruments, or artwork are kept.
- The quality of the food, etc. may deteriorate.
- Do not use the air conditioner in special environments. the air conditioner or damage its parts.
- When installing the unit in a hospital, communication station, or similar
- Inverter equipment, private power generator, high-frequency medical equipment, or radio communication equipment may cause the air conditioner to operate erroneously, or fail to operate. On the other hand, the air conditioner may affect such equipment by creating noise that disturbs medical treatment or image broadcasting.
- Do not install the unit on or over things that are subject to water damage.
- When the room humidity exceeds 80 % or when the drain pipe is clogged, condensation may drip from the indoor unit or BC controller. Perform collective drainage work together with the outdoor unit, as required.
- Make sure to remove the foamed styrol between the unit and the drain pan.
Selecting an installation site
About the product
Warning:
- Do not use refrigerant other than the type indicated in the manuals provided with the unit and on the nameplate. during use, during repair, or at the time of disposal of the unit.
- It may also be in violation of applicable laws.
- MITSUBISHI ELECTRIC CORPORATION cannot be held responsible for malfunctions or accidents resulting from the use of the wrong type of refrigerant.
- This unit uses R410A-type refrigerant.
- Piping for systems using R410A may be different from that for systems using conventional refrigerant because the design pressure in systems using R410A is higher. Refer to the Data Book for more information.
- Some of the tools and equipment used for installation with systems that use other types of refrigerant cannot be used with the systems using R410A. Refer to the Data Book for more information.
- Do not use the existing piping, as it contains chlorine, which is found in conventional refrigerating machine oil and refrigerant. This chlorine will deteriorate the refrigerant machine oil in the new equipment. The existing piping must not be used as the design pressure in systems using R410A is higher than that in the systems using other types of refrigerant and the existing pipes may burst.
Installation site
- Install the unit in a place not exposed to rain. The BC controller is designed to be installed indoors.
- Install the unit with adequate space around it for servicing.
- Do not install the unit in a place that would result in the piping length restrictions being exceeded.
- Install the unit in a place not exposed to direct radiant heat from other heat sources.
- Do not install the unit in any oily steamy place or near any machine that operation or dew drop.
- Allow enough space and access to ensure water piping, refrigerant piping and electrical wiring can be easily connected.
- Ensure a downward gradient of at least 1/100 for drain piping.
- Properly install the unit on a stable, load-bearing surface.
- Do not install the unit in a place subject to a large amount of steam. Using the unit in a humid environment may cause condensation during a cooling operation.
- If the inside of the ceiling on which the unit is installed becomes hot and humid, operating the unit for a long time in such environment may cause condensation. However, it poses no problem because condensation water will colored in white, it does not affect normal operation of the unit.
- Make sure that condensation water of the unit does not come into contact with surrounding wirings.
| BC Controller model name | CMB-P104V-J CMB-P106V-J CMB-P108V-J CMB-P1012V-J CMB-P1016V-J | CMB-P108V-JA CMB-P1012V-JA CMB-P1016V-JA | CMB-P1016V-KA | CMB-P104V-KB |
| Connected outdoor (heat source) unit capacity | Maximum value during normaloperation or defrost operation | |||
| (E)P200 | 49 | 53 | 55 | 49 |
| (E)P250 | 49 | 53 | 55 | 49 |
| (E)P300 | 49 | 53 | 55 | 49 |
| (E)P350 | 53 | 55 | 55 | 53 |
| (E)P400 | – | 56 | 55 | – |
| (E)P450 | – | 56 | 55 | – |
| (E)P500 | – | 56 | 55 | – |
| (E)P550 | – | 56 | 55 | – |
| (E)P600 | – | 56 | 55 | – |
| (E)P650 | – | 56 | 55 | – |
| (E)P700 | – | 56 | 55 | – |
| (E)P750 | – | 56 | 55 | – |
| (E)P800 | – | 56 | 55 | – |
| (E)P850 | – | 56 | 55 | – |
| (E)P900 | – | 56 | 55 | – |
| (E)P950 | – | – | 55 | – |
| (E)P1000 | – | – | 55 | – |
| (E)P1050 | – | – | 55 | – |
| (E)P1100 | – | – | 55 | – |
- The sound pressure level values were obtained in an anechoic room. Actual sound pressure level is usually greater than that measured in an
- The sound pressure level values were obtained at the location below 1.5 m from the unit.
- The solenoid valve switching sound is 56 dB regardless of the unit mode
Warning:
Be sure to install the unit in a place that can sustain the entire weight. If there is a lack of strength, it may cause the unit to fall down, resulting in an injury.
Securing installation and service space
| Model name | A | B | C | D |
| CMB-P104V-J | 596 | – | 429 | 250 |
| CMB-P106V-J | ||||
| CMB-P108V-J | ||||
| CMB-P1012V-J | 911 | 573 | ||
| CMB-P1016V-J | 1135 | |||
| CMB-P108V-JA | 911 | 250 | 300 | |
| CMB-P1012V-JA | 1135 | |||
| CMB-P1016V-JA | ||||
| CMB-P1016V-KA | ||||
| CMB-P104V-KB | 596 | – | 429 | 250 |
Checking the installation site
Check that the difference of elevation between indoor and outdoor units and the length of refrigerant piping are within the following limitations.
CMB-P104, 106, 108, 1012, 1016V-J (In the case the outdoor unit is 14-hp (P350 model) or below, and 16 or fewer ports are used.) CMB-P108, 1012, 1016V-JA, CMB-P1016V-KA (When no Sub BC controller is connected)

| Item | Piping portion | Allowable value | ||
| Length | Total piping length | “A+B+a+b+c+d” | Not to exceed the maximum refrigerant piping length *1 | |
| Longest piping length | “A+B+c” | 165 or less (Equivalent length of 190 or less) | ||
| Between outdoor (heat source) unit and BC controller | “A” | 110 or less | ||
| Between indoor units and BC controller | “a” or “b” or”B+c” or “B+d” | 60 or less *2 | ||
| Difference of height | Between indoor and outdoor (heat source) units | Above outdoor (heat source) unit | “H” | 50 or less |
| Below outdoor (heat source) unit | “H1” | 40 or less | ||
| Between indoor units and BC controller | “h1” | 15 or less(10 or less *3) | ||
| Between indoor units | “h2” | 30 or less(20 or less *3) | ||
Notes:
- Refer to “Restrictions on piping length” on P. 3.
- Refer to the graph “Distance between main BC controller and farthest indoor unit (direct connection)”. (However, when P200 or P250 model of indoor unit is connected, the maximum allowable distance between BC controller and farthest indoor unit is 40 m.)
- The values in the parentheses show the maximum piping length to be followed when the connection capacity of the indoor unit is 200 or above.
- In the system to which indoor units of the P200 model or above are connected, neither a branch joint nor a branch header may be used.
- Do not connect the P200 or P250 models of indoor units and other models of indoor units at the same port.
- In the system to which indoor units of the P100 through P140 models are connected, merge the two ports before connecting them. (Set DIP SW4-6 on the BC controller to ON.)
- It is possible to connect the P100 through P140 models of indoor units to a single port. (Set DIP SW4-6 to OFF.) Note that the cooling capacity will somewhat decrease. (The factory setting for DIP SW4-6 is OFF.) dipswitches SW4-1 and SW4-6 on the BC controller to ON.
- Indoor units that are connected to the same branch joint cannot be simultaneously operated in different operation modes.
- When connecting units to two ports, use a joint pipe kit CMY -R160-J1
Distance between main BC controller

10 For connecting 15 to 50 model indoor units
Have pipe expansion of indoor unit connecting port by cutting the piping at the cutting point which depends on the indoor unit capacity.
CMB-P108, 1012, 1016V-JA, CMB-P1016V-KA (When a Sub BC controller is connected)

| Item | Piping portion | Allowable value | ||
| Length | Total piping length | “K+L+A+B+C+D+E+F+G+J+M+a+b+c+d+e+f+g+j” | Not to exceed the maximum refrigerant piping length *1 | |
| Longest piping length | “K(L)+A+C+E+G+J+j” | 165 or less (Equivalent length of 190 or less) | ||
| Between outdoor (heat source) unit and Main BC controller | “K(L)+A” | 110 or less | ||
| Direct connection between indoor units and (Main or Sub) BC controller | “a” or “b” or “B+c” or “B+d” or “e”or “f” or “g” or”j” | 60 or less *2 | ||
| Between indoor units and Main BC controller via Sub BC controller | “C+D+e” or “C+E+F+f” or “C+E+G+M+g”or”C+E+G+J+j” | 90 or less *3 | ||
| Difference of height | Between indoor and outdoor (heat source) units | Above outdoor (heat source) unit | H | 50 or less |
| Below outdoor (heat source) unit | H1 | 40 or less | ||
| Between BC controller (Both Main and Sub) and indoor unit | h1 | 15 or less(10 or less *4) | ||
| Between indoor units | h2 | 30 or less(20 or less *4) | ||
| Between BC controller (Both Main and Sub) and Sub BC controller | h3 | 15 or less | ||
| Between outdoor (heat source) units | h4 | 0.1 or less | ||
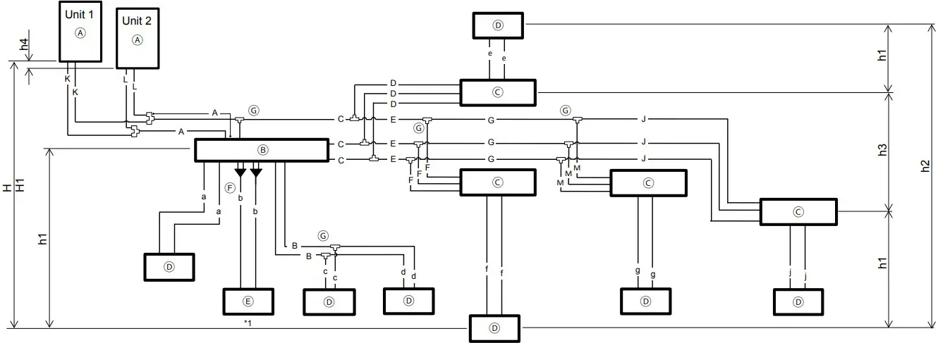
Ⓐ Outdoor unit (Heat source unit)
Ⓑ BC controller (Main)
Ⓒ BC controller (Sub)
Ⓓ Indoor unit (Total capacity of downstream indoor unit: 15 to 80)
Ⓔ Indoor unit (Total capacity of downstream indoor unit: 100 to 250)
Ⓕ Twinning pipe (Model name: CMY-R160-J1)
Ⓖ 2-Branch Joint Pipe
Notes:
- Refer to “Restrictions on piping length” on P. 3.
- Refer to Fig. 1. (However, when P200 or P250 model of indoor unit is connected, the maximum allowable distance between BC controller and farthest indoor unit is 40 m.)
- When the piping length or the height difference exceeds the restriction restriction for a system with a sub BC controller is shown in Fig. 2. liquid branch pipe between the sub BC controller and indoor unit by When using P140 or larger model of indoor units, the restriction shown in Fig. 1 cannot be exceeded.
- The values in the parentheses show the maximum piping length to be followed when the connection capacity of the indoor unit is 200 or above.
- In the system to which indoor units of the P200 model or above are connected, neither a branch joint nor a branch header may be used.
- Do not connect the P200 or P250 models of indoor units and other models of indoor units at the same port.
- In the system to which indoor units of the P100 through P140 models are connected, merge the two ports before connecting them. (Set DIP SW4-6 on the BC controller to ON.)
- It is possible to connect the P100 through P140 models of indoor units to a single port. (Set DIP SW4-6 to OFF.) Note that the cooling capacity will somewhat decrease. (The factory setting for DIP SW4-6 is OFF.) dipswitches SW4-1 and SW4-6 on the BC controller to ON.
- Indoor units that are connected to the same branch joint cannot be simultaneously operated in different operation modes.
- The maximum total capacity of indoor units that can be connected to each Sub BC controller is P350.
- Sub BC controller cannot be used at Ⓑ.
- For connecting 15 to 50 model indoor units Have pipe expansion of indoor unit connecting port by cutting the piping at the cutting point which depends on the indoor unit capacity.
- Up to 11 Sub BC controllers can be connected.
Piping length and height between indoor unit and BC controller



When the piping length or the height difference exceeds the restriction restriction for a system with a sub BC controller is shown in Fig. 2. liquid branch pipe between the sub BC controller and indoor unit by When using P140 or larger model of indoor units, the restriction shown in Fig. 1 cannot be exceeded.
Installing BC controller
Checking the accessories with BC controller
The following items are supplied with each BC controller.
| Model name | |||||
| CMB- | CMB- | CMB- | CMB- | ||
| P104V-J | P108V-JA | P1016V-KA | P104V-KB | ||
| P106V-J | P1012V-JA | ||||
| P108V-J | P1016V-JA | ||||
| P1012V-J | |||||
| P1016V-J | |||||
| Item | Qty | ||||
| ① | Drain hose | 1 | 1 | 1 | 1 |
| ② | Tie band | 3 | 3 | 3 | 3 |
| ③ | Washer for construction | 2 kinds(4 each) | 2 kinds(4 each) | 2 kinds(4 each) | 2 kinds(4 each) |
Installing BC controllers
Installing hanging bolts
Install locally procured hanging bolts (threaded rod) following the procedure
To hang the unit, use a lifting machine to lift and pass it through the hanging bolts.
Connecting refrigerant pipes and drain pipes
Connecting refrigerant pipes
- Connect the liquid and gas pipes of each indoor unit to the same (correct) end connection numbers as indicated on the indoor unit connection section of each BC controller. If connected to wrong end connection numbers, there will be no normal operation.
- List indoor unit model names in the name plate on the BC controller control and address numbers in the name plate on the indoor unit side.
- If the number of ports is greater than the number of indoor units to be connected, use any ports. Seal unused end connections using cover caps just as they were capped when shipped from the factory. Not replacing on end cap will lead to refrigerant leak-age.
- When using CMY-Y102S-G2, CMY-Y102L-G2, CMY-Y202S-G2, CMYR201S-G, CMY-R202S-G, CMY-R203S-G, CMY-R204S-G, or CMY R205SG, connect it horizontally.
- Be sure to have pipe expansion of indoor unit connecting port by cutting the piping at the cutting point which depends on the indoor unit capacity.
- Restriction on installing the 2-Branch Joint Pipe CMY-R101/102S-G on the low-pressure piping

Regarding the 2-Branch Joint Pipe on the low-pressure piping, A and B must be installed horizontally, and C must be installed upward higher than the horizontal plane of A and B. Restriction on installing the 2-Branch Joint Pipe CMY-R201/202/203/204/ 205S-G on the high-pressure piping, low-pressure piping, and liquid piping.

Regarding the 2-Branch Joint Pipe on the high-pressure/low-pressure/liquid piping, A and B must be installed horizontally, and C must be installed upward higher than the horizontal plane of A and B.
Note:
Remove burr after cutting the piping to prevent entering the piping. Check that there is no crack at the pipe expansion part.
Ⓐ Indoor unit connecting port
Ⓑ Cutting point : ø9.52 (Liquid side) or ø15.88 (Gas side) (Indoor unit model : above P50)
Ⓒ Cutting point : ø6.35 (Liquid side) or ø12.7 (Gas side) (Indoor unit model : P50 or below)
Ⓓ Cut the piping at the cutting point
Ⓔ Have pipe expansion of indoor unit connecting port
Ⓕ Field pipe
Be sure to use non-oxidative brazing where necessary. If you do not use non-oxidative brazing, it may clog the pipes. While under a nitrogen purge, braze the indoor unit connecting port before brazing the outdoor unit connecting port of BC controller. When brazing the indoor unit connecting port, supply a nitrogen gas into the outdoor unit connecting port of BC controller. When brazing the outdoor unit connecting port of BC controller, supply a nitrogen gas into the pipe between the outdoor unit and BC controller. After completing pipe connection, support the pipes to ensure that load is not imparted to the BC controller’s end connections (particularly to the gas pipes of indoor units).
Caution: alloy seamless pipes and tubes. In addition, be sure that the inner and dust/dirt, shaving particles, oils, moisture, or any other contaminant.
- R410A is a high-pressure refrigerant and can cause the existing piping to burst.
- Store the piping to be used during installation indoors and keep both ends joints in a plastic bag.)
- If dust, dirt, or water enters the refrigerant cycle, deterioration of the oil and compressor failure may result. indoor unit) deteriorate.
- Do not vent R410A into the atmosphere.
| Available connection (✔ mark : available) | ||||||
| Model name | (MAIN)BC CONTROLLER | CMB-P104V-J CMB-P106V-J CMB-P108V-J CMB-P1012V-J CMB-P1016V-J | CMB-P108V-JA CMB-P1012V-JA CMB-P1016V-JA | CMB-P1016V-KA | CMB-P108V-JA CMB-P1012V-JA CMB-P1016V-JA | CMB-P1016V-KA |
| SUB BC CONTROLLER | No available | No available | No available | CMB-P104V-KB(Qty. 1 to 11) | CMB-P104V-KB(Qty. 1 to 11) | |
| Outdoor unit Capacity | (E)P200 – 350 | ✔ | ✔ | ✔ | ✔ | ✔ |
| (E)P351 – 900 | ✔ | ✔ | ✔ | ✔ | ||
| (E)P901 – 1100 | ✔ | ✔ | ||||
| BC controller / Main BC controller | |||
| Unit model | High pressure side*1 | Low pressure side*1 | |
| Outdoor (Heat source) unit side | PURY-(E)P200 PQRY-P200 | ø15.88 (Brazing) | ø19.05 (Brazing) |
| PURY-(E)P250 PQRY-P250 | ø19.05 (Brazing) | ø22.2 (Brazing) | |
| PURY-(E)P300 PQRY-P300 | |||
| PURY-(E)P350 | ø28.58 (Brazing) | ||
| PQRY-P350 | ø22.2 (Brazing) | ||
| PURY-(E)P400 PQRY-P400 | |||
| PURY-(E)P450 PQRY-P450 | |||
| PURY-(E)P550 PQRY-P550 | ø22.2*2 (Brazing) | ||
| PURY-(E)P600 | |||
| PQRY-P600 | ø34.93 (Brazing) | ||
| PURY-(E)P650 | ø28.58 (Brazing) | ø28.58 (Brazing) | |
| PURY-(E)P700 PQRY-P700 | ø34.93 (Brazing) | ||
| PURY-(E)P750 PQRY-P750 | |||
| PURY-(E)P800 PQRY-P800 | |||
| PURY-(E)P850PQRY-P850 | ø41.28 (Brazing) | ||
| PURY-(E)P900 PQRY-P900 | |||
| PURY-(E)P950 | |||
| PURY-(E)P1000 | |||
| PURY-(E)P1050 | ø34.93 (Brazing) | ||
| PURY-(E)P1100 | |||
- Use separately sold parts if the pipe diameter is not appropriate.
- If the length of high-pressure pipe A exceeds 65 m (213 ft), use the ø28.58 (ø1-1/8) pipes for all pipes after 65 m (213 ft).
Ⓐ To outdoor unit (Main BC controller)
Ⓑ End connection (brazing)
Ⓒ BC controller (Main BC controller / Sub BC controller)
Ⓓ Indoor unit
Ⓔ P50 or below
Ⓕ Combined piping kit (Model name: CMY-R160-J1)
Ⓖ Twinning pipe (Model name: CMY-Y102SS-G2, CMY-Y102LS-G2)
Ⓗ Up to three units for 1 branch hole; total capacity: 80 or below (but same in cooling/heating mode)
The size of BC controller’s branch piping is for 63 to 140 type indoor units. Therefore, if you want to connect indoor units other than the above, connect piping following the procedures below. For connecting 15 to 50 model indoor units Have pipe expansion of indoor unit connecting port by cutting the piping at the cutting point which depends on the indoor unit capacity.
| Sub BC controller | |||
| Total capacity ofindoor units | High pressure (gas)side *2 | Low pressure (gas)side *2 | Liquid side *2 |
| 200 or less | ø15.88 (Brazing) | ø19.05 (Brazing) | ø9.52 (Brazing) |
| 201 – 300 | ø19.05 (Brazing) | ø22.2 (Brazing) | |
| 301 – 350 | ø28.58 (Brazing) | ø12.7 (Brazing) | |
| 351 – 400 | ø22.2 (Brazing) | ||
| 401 – 600 | ø15.88 (Brazing) | ||
| 601 – 650 | ø28.58 (Brazing) | ||
| 651 – 800 | ø34.93 (Brazing) | ø19.05 (Brazing) | |
| 801 – 1000 | ø41.28 (Brazing) | ||
| 1001 – | ø34.93 (Brazing) | ||
To connect a unit with a capacity of 81 or above.
After combining two branches using an optionally available piping kit (CMY-R160-J1), connect indoor units.
Connection of plural indoor units with one connection (or joint pipe)
- Total capacity of connectable indoor units: 80 or below (250 or below with joint pipe)
- Number of connectable indoor units: Maximum 3 Sets
- Twinning pipe: Use the twinning pipe for CITY MULTI Y Series (CMY Y102SSG2, CMY-Y102LS-G2)
- Selection of refrigerant piping Select the size according to the total capacity of indoor units to be installed downstream.
| Total capacity of indoor units | Liquid line | Gas line |
| 140 or below | ø9.52 | ø15.88 |
| 141 to 200 | ø19.05 | |
| 201 to 250 | ø22.2 |
Refrigerant piping work
After connecting the refrigerant pipes of all indoor and outdoor units with the outdoor units’ stop valves remained fully closed, evacuate vacuum from the outdoor units’ stop valve service ports. After completing the above, open the outdoor units’ stop valves. This connects the refrigerant circuit (between outdoor and BC controller) completely. How to handle stop valves is described on each outdoor unit.
Notes:
- After pipe connection, be sure to check that there is no gas leakage, using a leak detector or soap-and-water solution.
- Before brazing the refrigerant piping, always wrap the piping on the main body, and the thermal insulation piping, with damp cloths to prevent heat shrinkage and burning the thermal insulation tubing. Take care to ensure
- Do not use leak-detection additives.
Warning:
refrigerating cycle when installing or moving. Mixing air may cause the refrigerating cycle to reach abnormally high temperature, resulting in burst pipes.
Insulating refrigerant pipes
Be sure to add insulation work to refrigerant piping by covering high-pressure pipe and low-pressure pipe separately with enough thickness heat-resistant polyethylene, so that no gap is observed in the joint between indoor unit and insulating material, and insulating materials themselves. When insulation work is to insulation work in the ceiling plenum.
Ⓐ Insulating material for pipes (not supplied)
Ⓑ Bind here using band or tape.
Ⓒ Do not leave any opening.
Ⓓ Lap margin: more than 40 mm
Ⓔ Insulating material (not supplied)
Ⓕ Unit side insulating material
Ⓖ Minimum 30 mm
| Outdoor unit-BC controller | High-pressure pipe: 10 mm or more |
| Low-pressure pipe: 20 mm or more | |
| BC controller-indoor unit | Pipe size 6.35 to 25.4 mm: 10 mm or more |
| Pipe size 28.58 to 41.28 mm: 15 mm or more | |
| Temperature resistance | 100°C or above |
- Installation of pipes in a high-temperature high-humidity environment, such as
- The brazed connections must be covered with the insulations, its cutting surface upward and fastened with the bands.
- Insulate the pipe that protrudes from the BC controller if the pipe is not going to be connected to other pipes.
Electrical work
Warning:
accordance with all related regulations and attached instruction manuals. Special circuits should also be used. If there is a lack of power capacity or Never connect the power cable to the terminal board for control cables. (Otherwise it may be broken.)
- Be sure to wire between the control wire terminal boards for indoor unit, outdoor unit and BC controller. Use non-polarized 2-wire as transmission cables. Use 2-core shielding cables (CVVS, CPEVS) of more than 1.25 mm2 in diameter as transmission cables. The switch capacity of the main power to BC controllers and the wire size are as follows:
Setting addresses and operating units
The address switch of each BC controller is set to “000” when shipped from the factory. Set the address switch to 1 + the address of the outdoor (heat source) unit.
Test run
Before commencing a test run please check the following:
- After installing, piping and wiring the indoor units and BC controllers, check to see again that there is no refrigerant leakage and no slack on power and control cables.
- Use a 500 V megger to check that there is an insulation resistance of
| Switch (A) | Molded case circuit breaker | Earth leakage breaker | Wire size | |
| Capacity | Fuse | |||
| 16 | 16 | 20 A | 20 A 30 mA0.1 s or less | 1.5 mm2 |
- For other detailed information, refer to the outdoor unit installation manual.
- Power supply cords of appliances shall not be lighter than design 245 IEC 53 or 227 IEC 53.
- A switch with at least 3 mm contact separation in each pole shall be provided by the Air conditioner installation.
Caution:
Do not use anything other than the correct capacity fuse and breaker. Using fuse, conductor or copper wire with too large capacity may cause a Ensure that the outdoor units are put to the ground. Do not connect the earth cable to any gas pipe, water pipe, lightening rod or telephone earth cable. Incomplete grounding may cause a risk of electric shock.

















