
PLATINUM SMART-HEATTM ELECTRIC HEATERS BY BROMIC
LOW CLEARANCE (LC) CEILING RECESS INSTALLATION INSTRUCTIONS
FOR MODELS 3400W & 2300W
BH3623008 Recess Kit For Platinum Heater
WARNING
This heater MUST be permanently installed by an authorised/licenced person. Do not perform maintenance, or carry out installation or assembly procedure while electrical power is switched on. Wait 2 hours after switching off the heater before handling.
WARNING
Joists, beams and rafters shall not be cut or notched to install the heater.
WARNING
Instructions below are suitable for ceiling surfaces 1030mm (0.39″-1.2″) thick. For ceiling surfaces thicker than 30mm (1.2″), contact Bromic for alternative installation options.
WARNING
The heater shall, under no circumstance, be covered with insulating material or similar material.
WARNING
It is important that regular maintenance is carried out on the heater to maintain appearance. Inspect and clean more frequently in adverse conditions such as coastal environments.
WARNING
In ceiling recess installation, the heater must be completely protected against water contact from above.


IMPORTANT
READ THIS MANUAL CAREFULLY. SEE INSIDE COVER FOR IMPORTANT INFORMATION ABOUT THIS MANUAL. KEEP INSTRUCTIONS WITH APPLIANCE FOR FUTURE REFERENCE.
This manual contains important information about the installation, operation, and maintenance of the Low Clearance Ceiling Recess Kit for the Platinum Smart-Heat Electric Heaters. Please pay close attention to the important safety informaiton shown throughout this instruction manual.
Any safety information will be accompanied by the following safety alert symbols:
DANGER,
WARNING,
IMPORTANT
- Read this manual carefully before installing or servicing this product.
- Imporper installation, operation, or maintenance can result in death, severe injury, or property damage.
- This appliance is intended for fixed installation with voltage as specified on the power rating label.
- Installation MUST be carried out by a licensed and authorised technician in accordance with local electrical codes.
- The Platinum Smart-Heat™ Electric Heater is intended for domestic and commercial use, unless otherwise specified.
- The marine grade versions of the LC Ceiling Recess Kit shall be installed for land and coastal environment application ONLY.
- The IPX5 marine grade version of the LC Ceiling Recess Kit shall NOT be installed on marine craft.
SAVE THESE INSTRUCTIONS
| SPECIFICATIONS | ||||||||||
| Model | LC Ceiling Recess Kit | LC Ceiling Recess Kit Marine | ||||||||
| Part No. | US/EU | BH3623009 | BH3623008 | BH3623011 | BH3623010 | |||||
| AU | 2623009 | 2623008 | 2623011 | 2623010 | ||||||
| Total Ouput – Kit + Heater | 2300W | 3400W | 2300W | 3400W | ||||||
| Power connection required (volts/amps} | 208V – A.C – 60HZ – 11l. A | 220-240 – A .C – 50/60Hz – 9.6A | 208V – A .C – 60Hz – 16.3A | 220-240 – A.C. – 50/60Hz – 14.2A | 208V – A.C – 60HZ – 11.lA | 220-240 – A.C. – 50/60Hz – 9.6A | 208V – A.C – 60Hz – 16.3A | 220-240 – A.C. – 50/60Hz – 14.2A | ||
| overall Dimensions (l x W x H) | 1039 x 261 x 175 mm (40.9 x 10.3 x 6.9 “) | 1475 x 261 x 175 mm (40.9 x 10.3 x 6.9 “) | 1039 x 261 x 175 mm (40.9 x 10.3 x 6.9 “) | 1475 x 261 x 175 mm (40.9 x 10.3 x 6.9 “) | ||||||
| Weight | llkg (24.3lb) | 14kg (3llb) | llkg (24.3lb) | 14kg (3llb) | ||||||
| Finish | Brushed Stainless Steel 304 | Brushed Stainless Steel 316 | ||||||||
| Approval | ETL: lntertek 5001799, CB/CE-LVD : lntertek 200802166SHA-001/002, SAA: lntertek 200802166SHA-001 PATENT PENDING | |||||||||
Head Office: 10 Phiney Place, Ingleburn, NSW 2565 Australia
Telephone: 1300 276 642 (within Australia) or +61 2 9748 3900 (from overseas) Fax: +61 2 9748 4289
Email: [email protected] Web: www.bromic.com
Note: Bromic Pty Ltd reserves the right to make changes to specifications, parts, components and equipment without prior notification.
This installation, operation and service manual may not be reproduced in any form without prior written consent from Bromic Pty Ltd.
ISOMETRIC VIEW DEPICTING LOW CLEARANCE RECESS KIT INSTALLATION SETUP OPTIONS
The example depicts the recess kit fixed on the length sides only. The installer is responsible for ensuring product is installed in a structurally sound configuration.

CEILING CUTOUT & CLEARANCE ZONES

ROOM CLEARANCE AND OVERALL DIMENSIONS

WARNING
The appliance shall, under no circumstances, be covered with insulating material or similiar material.
Minimum vertical ceiling space clearance between the ceiling recess box and ceiling surface must be 180mm (7.1″).
Minimum clearance measured from the terminal box end to the nearest surface must be 200mm (7.9″).
Minimum clearance from the ceiling cutout and the nearest wall must be 500mm (19.7″).
Minimum distance between heaters measured from edge of ceiling cut out must be 500mm (19.7”) with exception for Australia/New Zealand minimum 2000mm (78.7”)*.
Minimum distance between the heater surface and finished floor is 2400mm (94”).
*Note: Under AS/NZ 60335.2.30:2015 clause 7.12.1 specifies the distance between the sides of the heater and the sides and any adjacent ceiling recessed heater shall not be less than four times the minimum distance specified for the distance between the sides of the heater and any building element adjacent to it.
Standard Versions
Ensure that the heating unit is not directly exposed to rain or water contact. For the longest product life and to maintain product appearance, mount the heater under cover and protect from rain and weather.
Marine Versions
In a salt-air environment, such as near an ocean, corrosion occurs more quickly than normal. Stainless 316 has been used in the Marine configuration. Salt spray should be cleaned from the heater and recess kit immediately – while the heater and recess kit should undergo cleaning fortnightly to ensure maximum longevity. Use a qualified technician to check yearly for corroded areas and remove from service when heater safety is compromised.
INSTRUCTIONS START HERE
- Prepare ceiling cut-out with the dimensions :
3400W – 1430mm x 240mm (56.3″ X 9.45″)
2300W – 1000mm x 240mm (39.4″ X 9.45″)
Heater must be installed with heater surface at least 2400mm (94″) above the finished floor (AFF), with minimum clearance measured from the terminal box end to the nearest surface being 200mm (7.9”). Minimum heater to heater distance measured from edge of heater must be 500mm (19.7”). Refer to the install dimensions on page 3. - Fasten the ceiling recess box into c eiling with 6x (minimum) appropriate fasteners (not supplied) along the long edge.
NOTE: The fastening screws must be inserted into a strong material that can easily support the weight of the assembly. Your installation may require re-enforcing before the frame can be safely installed.
IMPORTANT
It is the installers responsibility to ensure that the installation site is structurally suitable for the mass of the heater installation being 18.5kg (41 lb) [2300W] or 24kg (53 lb) [3400W].
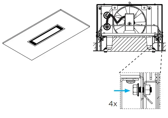
MINIMUM 12 FASTENERS TO BE USED FOR TIMBER MEMBERS. - Assemble 2x vent covers together using the vent cover trims and 4x
M3x6mm screws. The colour of the vent covers are to match the heater.
- Install the assembled vent covers to the end of trim assembly using 4x
M4x8mm screws.
- Remove the 2x
M6x14mm and 2x
M4x8mm screws on the rear bracket of the heater. Remove the swivel bracket on the heater rear. Loosen the
M16 cable gland using a 20mm (13/16″) spanner and install the removed cable gland onto the IP cover.
ENSURE THE CABLE GLAND NUT IS REINSTALLED ON THE INNER SURFACE OF THE IP COVER.
NOTE: During this process the strain relief device has been removed – Care must be taken to not apply significant load to the cable as this could stress the internal cable crimps and permanently damage the heater.
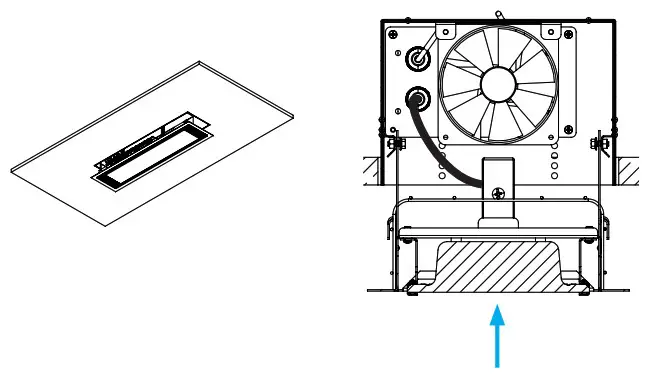
- Carefully remove the 4x
M5x10mm screws at the rear of the heater and align the heater trim assembly with the mounting holes.
The cable is fed through the opening in the centre of the trim assembly.
NOTE: REAR HEATER BRACKET IS NOT TO BE REMOVED.
- Re-install the 4x
M5x10mm screws to attach the heater to the trim assembly.
- Feed the heater cable through the IP cover and cable gland . Attach the IP bracket to the heater using the
M6x10mm screw.
When in location, ensure the
M16 cable gland is fastened using a 20mm (13/16″) spanner.
- Remove the lid of the terminal box by removing the 4x
M4x8mm screws and set aside for reassembly.
- Cut down the heater cable no shorter than 1000mm (39.3”) for the 3400W unit, or 800mm (31.5”) for the 2300W unit measured from the cable gland.

- Feed the heater cable through the lower
M16 cable gland located on the terminal box. Ensure a that the cable gland is tightened.
- Feed the mains (and control cables if applicable) through the terminal box cut-out in the heater box.
Refer to the wiring diagram diagrams on the next page
For installs using a Bromic Dimmer (sold separately) OR On/Off Controller (sold separately), please refer to the electrical diagram on page 11. For installs using a manual wall switch (not supplied), please refer to the electrical diagram on page 12.
Comprehensive electrical diagrams can be found on page 14. - Once all connections have been made, use the supplied 4x
M4x8mm screws to close the terminal box.
MIN 2 PEOPLE REQUIRED FOR FOLLOWING STEPS.
MAX SAFE LIFTING 16 kg (26.5 lbs) PER PERSON.
- Bring the heater and terminal box up onto stable work platform closer to the terminal box cut-out end.

IMPORTANT
ENSURE THE FRONT GLASS OF THE HEATER IS PROTECTED BEFORE PLACING ON TOP. - Before installing the terminal box – retrieve the thermal cut-off switch cable.
Plug it into thermal cut-off switch receptacle at the rear of the terminal box.
WARNING
Heater will not function unless the thermal cut-off switch plug is inserted into receptacle on rear of terminal box.
- Fasten the terminal box into the ceiling recess box using 4x
M4x8mm screws.
- Attach the trim assembly to the ceiling recess box by hooking on one side of the mounting tab features to 2x
M5x12mm hex flange bolts.
Ensure heater cable placement is on the inside of the mounting hooks.
IMPORTANT
Ensure heater cable placement is on the inside of the mounting hooks. - Rotate the trim assembly and attach the other side of the mounting tabs to the other 2x M5x12mm hex flange bolts.

WARNING
The heater supply cable MUST completely rest on the support structure. The supply cable MUST NOT be touching the rear surface of the heater. - Raise up the heater trim assembly so it is flush with the ceiling.
Tighten the 4x
M5x12mm hex flange bolts using a 8mm (5/16″) spanner to secure the heater in place.
Check heater alignment is flush with the ceiling before tightening the screws.
ELECTRICAL INSTALLATION
- Check product label for correct voltage and wattage to ensure sure power source conforms to the heaters requirements.
- The power cable must positioned away from & protected from the enclosure of the heater.
- Make all connections in accordance with local electrical code regulations. For outdoor installation, all connections must be made in accordance with local electrical code regulations for outdoor wiring. Only use wiring components approved for outdoor use with minimum IPX5 rating.
WARNING
This heater MUST be permanently installed by an authorised/ licenced person. Do not perform maintenance, or carry out installation or assembly procedure while electrical power is switched on. To disconnect heater, turn off power to heater circuit at main disconnect panel .
WARNING
ELECTRICAL SHOCK HAZARD! Serious injury or death may occur. Disconnect from electrical supply before installing or servicing this heater. Read and follow installation clearance requirements outlined in this manual. The appliance MUST be connected to a properly grounded electrical source.
For wiring instructions using Bromic Platinum Smart-Heat Electric Wireless Dimmer BH3130011-1 or ON/OFF Control BH3130010-1 refer to instructions provided with controller.
IMPORTANT: Electronic dimmer controls generate heat during operation. For Bromic heaters installed Bromic SmartHeat Electric Wireless Dimmer BH3130011-1 or ON/OFF Control BH3130010-1 it is essential to ensure dimmers are mounted in a clean, dry and well ventilated position with clearance on all sides. It must be ensured the dimmers are not installed in a confined space, close to other heat generating appliances or in the case of a multi-dimmer installation, not too close together. Dimmers must remain cool at all times. Please consult Bromic dimmer installation instructions for further details or for further questions please contact Bromic technical support services.
SERVICING
WARNING
ELECTRICAL SHOCK HAZARD!
Serious injury or death may occur. Disconnect from electrical supply before servicing this heater.
WARNING
Servicing and maitenance MUST be carried out by an authorised and licenced service person only. Do not operate any heater after it malfunctions. Disconnect power at service panel and have heater inspected by a reputable electrician before reusing.
WARNING
If the supply cord is damaged, it must be replaced by Bromic, a service agent of Bromic or similarly qualified persons in order to avoid a hazard. Contact Bromic for further information on replacement of the supply cord.
MAINTENANCE
Ensure that the heating unit is not directly exposed to rain or water contact. For longest product life, and to maintain product appearance, mount heater under cover and protect from rain and weather whenever possible.
The exterior housing of the heater should be cleaned fortnightly. To clean the appliance; ensure heater is off, and has been off for at least 2 hours after operation, before wiping off any dirt/dust with a soft damp cloth.
Salt in the air can cause rusting of metal, especially in coastal environment. Additional cleaning of the heater with a soft damp cloth fortnightly will aid in maintaining the product’s appearance.
TROUBLESHOOTING
| SYMPTOM | POSSIBLE CAUSE(S) | CORRECTIVE ACTION |
| No heat | 1.Improper Connection 2.Self resetting thermal switch not plugged in 3.Non-self resetting thermal switch has triggered. | 1.Check connection to power supply 2.Check self resetting thermal switch is plugged in (see step 14). 3.Reset Non-self resetting thermal switch located inside terminal box (see electrical diagram). |
| Not enough heat | 1.Heater too small for application 2.Heater mounted too high or too far 3.Incorrect voltage connected to heater. | 1.Add additional heater(s) 2.Decrease mounting height or distance. 3.Check correct supply voltage and current is provided |
| Too much heat | 1.Heater too large for application 2.Heater mounted too low or too close 3.Incorrect voltage connected to heater | 1.Replace with smaller heater 2.Increase mounting height or distance 3.Check correct supply voltage is provided. |
Non-self resetting thermal switch
In the event that the temperatures exceed safe operating limits, the non-self resetting thermal switch will trigger. This may be due to the fan being damaged or the heater is operating at a high ambient temperature. To reset the switch, push down on the reset button at the middle of the switch. THE LOCATION IS SHOWN ON PAGE 10,
![]()
WARNING
Ensure circuit is not live before attempting to reset the safety switch.
QUICK GUIDE FOR ACCESSING TERMINAL BOX


REFER TO WIRING DIAGRAMS ON PAGE 14.
IF THE PRODUCT IS STILL NOT WORKING CONTACT BROMIC FOR ADDITIONAL TECHNICAL SUPPORT.
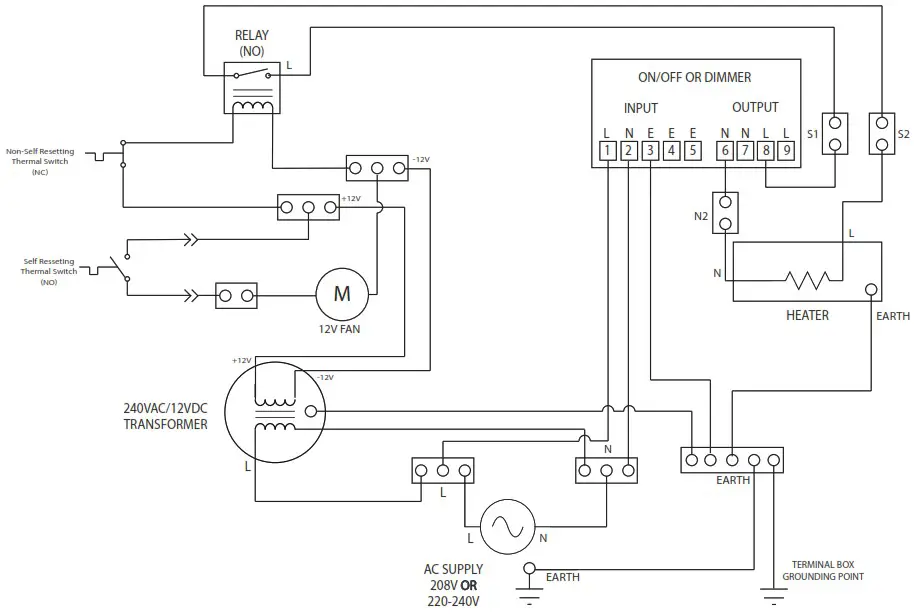
WIRING DIAGRAM FOR LOW CLEARANCE CEILING RECESS KIT (FOR USE WITH DIMMER OR ON/OFF)
BELOW IS A SIMPLIFIED DIAGRAM OF THE TERMINAL BOX.
ALL CONNECTIONS ADJUSTED BY THE INSTALLER ARE DISPLAYED.
ITEMS NOT DISPLAYED SHALL NOT BE MODIFIED.


NOTES:
- For wiring instructions using Bromic SmartHeat Electric Wireless Dimmer BH3130011-1 or ON/OFF Controller BH3130010-1 refer to the instructions provided with the controller.
- Connecting to a 3-phase power system can only be done for 208V versions of the Platinum Electric Heater.
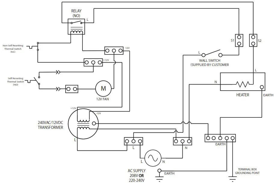
WIRING DIAGRAM FOR LOW CLEARANCE CEILING RECESS KIT (FOR USE WITH WALL SWITCH)
BELOW IS A SIMPLIFIED DIAGRAM OF THE TERMINAL BOX.
ALL CONNECTIONS ADJUSTED BY THE INSTALLER ARE DISPLAYED.
ITEMS NOT DISPLAYED SHALL NOT BE MODIFIED.


NOTES:
- The ceiling recess kit is designed for the Platinum Electric SII 2300W & 3400W units only.
- Connecting to a 3-phase power system can only be done for 208V versions of the Platinum Electric Heater.
WIRING DIAGRAM FOR LOW CLEARANCE CEILING RECESS KIT (FOR USE WITH 2 HEATERS ON/OFF OR DIMMER)
BELOW IS A SIMPLIFIED DIAGRAM OF THE TERMINAL BOX.
ALL CONNECTIONS ADJUSTED BY THE INSTALLER ARE DISPLAYED.
ITEMS NOT DISPLAYED SHALL NOT BE MODIFIED.


NOTES:
- For wiring instructions using Bromic SmartHeat Electric Wireless Dimmer BH3130011-1 or ON/OFF Controller BH3130010-1 refer to the instructions provided with the controller.
- Connecting to a 3-phase power system can only be done for 208V versions of the Platinum Electric Heater.
- *The junction box and connections inside must be suitable for the voltage and current capacity of the heaters being installed.
ELECTRICAL DIAGRAM – FOR ON/OFF OR DIMMER

ELECTRICAL DIAGRAM – FOR WALL SWITCH

Heater must be installed with heater surface at least 2400mm (94″) above the finished floor (AFF), with minimum clearance measured from the terminal box end to the nearest surface being 200mm (7.9”). Minimum heater to heater distance measured from edge of heater must be 500mm (19.7”). Refer to the install dimensions on page 3.









For installs using a Bromic Dimmer (sold separately) OR On/Off Controller (sold separately), please refer to the electrical diagram on page 11. For installs using a manual wall switch (not supplied), please refer to the electrical diagram on page 12.






















