DIODES AP62201WU-EVM COT Synchronous DC-DC Buck Converter Instruction Manual
DESCRIPTION
The AP62201 is a 2A, synchronous buck converter with a wide input voltage range of 4.2V to 18V. The device fully integrates a 90mΩ high-side power MOSFET and a 65mΩ low-side power MOSFET to provide high-efficiency step-down DC-DC conversion.
The AP62201 device is easily used by minimizing the external component count due to its adoption of Constant On-Time (COT) control to achieve fast transient response, easy loop stabilization, and low output voltage ripple
FEATURES
- VIN Range: 4.2V -18V
- Output Voltage range: 0.8V to 7V
- 2A Continuous Output Current
- 0.8V ± 1% Reference Voltage (TA = +25°C) => AP62200 and AP62201
- 0.7625V ± 1% Reference Voltage (TA = +25°C) => AP62200T
- 135µA Low Quiescent Current
- 740kHz Switching Frequency
- Proprietary Gate Driver Design for Best EMI Reduction
- Protection Circuitry
- Undervoltage Lockout (UVLO)
- Cycle-by-Cycle Valley Current Limit
- Thermal Shutdown
- Totally Lead-Free & Fully RoHS Compliant
- Halogen and Antimony Free. “Green” Device
APPLICATIONS
- Flat Screen TV Sets and Monitors
- Consumer Electronics
- Network Systems
- General Purpose Point of Load
ABSOLUTE MAXIMUM RATINGS
| Symbol | Parameter | Rating | Unit |
| VIN | Supply Pin Voltage | -0.3 to +20.0 (DC) | V |
| -0.3 to 22.0 (400ms) | |||
| VSW | Switch Pin Voltage | -1.0 to VIN + 0.3 (DC) | V |
| -2.5 to VIN + 2.0 (20ns) | |||
| VBST | Bootstrap Pin Voltage | VSW – 0.3 to VSW + 6.0 | V |
| VEN | Enable/UVLO Pin Voltage | -0.3 to +6.0 | V |
| VFB | Feedback Pin Voltage | -0.3 to +6.0 | V |
| TST | Storage Temperature | -65 to +150 | °C |
| TJ | Junction Temperature | +150 | °C |
| TL | Lead Temperature | +260 | °C |
| ESD Susceptibility | |||
| HBM | Human Body Mode | 2000 | V |
| CDM | Charge Device Model | 500 | V |
RECOMMENDED OPERATING CONDITIONS
| Symbol | Parameter | Rating | Unit |
| VIN | Supply Voltage | 4.2 to 18 | V |
| VOUT | Output Voltage Range | 0.8 to 7 | V |
| TA | Operating Ambient Temperature | -40 to +85 | °C |
| TJ | Operating Junction Temperature | -40 to +125 | °C |
SETTING OUTPUT VOLTAGE:
Table 1 for AP62201 shows a list of recommended component selections for common output voltages.
| VOUT | C1 | C2, C3 | R1 | R2 | L1 | C6 |
| 1.2V | 10µF | 2 x 22µF | 4.99KΩ | 10KΩ | 2.2µH | 100nF |
| 1.5V | 10µF | 2 x 22µF | 8.66KΩ | 10KΩ | 2.2µH | 100nF |
| 1.8V | 10µF | 2 x 22µF | 12.4KΩ | 10KΩ | 3.3µH | 100nF |
| 2.5V | 10µF | 2 x 22µF | 21.5KΩ | 10KΩ | 3.3µH | 100nF – 220nF |
| 3.3V | 10µF | 2 x 22µF | 31.6KΩ | 10KΩ | 3.3µH | 100nF – 330nF |
| 5.0V | 10µF | 2 x 22µF | 52.3KΩ | 10KΩ | 4.7µH | 100nF – 330nF |
EVALUATION BOARD
QUICK START GUIDE
The AP62201WU-EVM has a simple layout and allows access to the appropriate signals through test points. To evaluate the performance of the AP62201WU, follow the procedure below:
- Connect a power supply to the input terminals VIN and GND. Set VIN to 12V.
- Connect the positive terminal of the electronic load to VOUT and negative terminal to GND.
- For Enable, place a jumper at JH8 to “ON” position to connect EN pin to VIN through 100KΩ resistor to enable IC or leave it OPEN. Jump to “OFF” position to disable IC.
- The evaluation board should now power up with a 5.0V output voltage.
- Check for the proper output voltage of 5.0V (±1%) at the output terminals VOUT and GND. Measurement can also be done with a multimeter with the positive and negative leads between VOUT and GND.
- Set the load to 2A through the electronic load. Check for the stable operation of the SW signal on the oscilloscope. Measure the switching frequency.
MEASUREMENT/PERFORMANCE GUIDELINES:
- When measuring the output voltage ripple, maintain the shortest possible ground lengths on the oscilloscope probe. Long ground leads can erroneously inject high-frequency noise into the measured ripple.
- For efficiency measurements, connect an ammeter in series with the input supply to measure the input current. Connect an electronic load to the output for output current.
BOOTSTRAP CAPACITOR GUIDELINES:
To ensure proper operation, a ceramic capacitor must be connected between the BST and SW pins to supply the drive voltage for the high-side power MOSFET. A 100nF ceramic capacitor is sufficient for most applications. In cases where output voltage is higher than 2.5V, a higher capacitance is recommended to help maintain stable voltage from BST to SW. Please refer to Tables 1 for details.
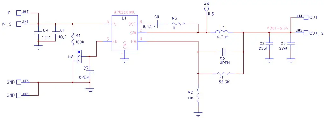
EVALUATION BOARD SCHEMATIC
PCB TOP LAYOUT
PCB BOTTOM LAYOUT
BILL OF MATERIALS for AP62201WU-EVM for VOUT=5V
| Ref | Value | Description | Qty | Size | Vendor Name | Manufacturer PN |
| C1 | 10µF | Ceramic Capacitor,25V, X7R, 10% | 1 | 1210 | KEMET | C1210C106K3RACTU |
| C2, C3 | 22µF | Ceramic Capacitor, 25V, X7R, 10% | 2 | 1210 | KEMET | C1210C226K3RAC780 0 |
| C4 | 0.1µF | Ceramic Capacitor,50V, X7R, 10% | 1 | 0603 | KEMET | C0603C104K5RACTU |
| C6 | 0.33µF | Ceramic Capacitor, 16V, X7R, 10% | 1 | 0603 | Samsung | CL10B334KO8NNNC |
| L1 | 4.7µH | DCR=19.5mΩ, Ir=6.2A | 1 | 10.2×10.2×4.5mm | Wurth Electronics | 744779747 |
| R1 | 52.3KΩ | SMD Resistor, 1% | 1 | 0603 | Panasonic | ERJ-3EKF5232V |
| R2 | 10KΩ | SMD Resistor, 1% | 1 | 0603 | Panasonic | ERJ-3EKF1002V |
| R3 | 0Ω | SMD Resistor, 1% | 1 | 0603 | Panasonic | ERJ-3GEY0R00V |
| R4 | 100KΩ | SMD Resistor, 1% | 1 | 0603 | Panasonic | ERJ-3EKF1003V |
| JH4, JH5, JH6,JH7 | 1598 | Terminal TurretTriple 0.094″ L (Test Points) | 4 | Through- Hole | Keystone Circuit | 1598-2 |
| JH8 | PCB Header, 40POS | 1 | 1X3 | 3M | 2340-6111TG | |
| U1 | AP62201 | Sync BuckDC-DC converter | 1 | TSOT26 | Diodes Incorporated | AP62201WU-7 |
TYPICAL PERFORMANCE CHARACTERISTICS

IMPORTANT NOTICE
- DIODES INCORPORATED (Diodes) AND ITS SUBSIDIARIES MAKE NO WARRANTY OF ANY KIND, EXPRESS OR IMPLIED, WITH REGARDS TO ANY INFORMATION CONTAINED IN THIS DOCUMENT, INCLUDING, BUT NOT LIMITED TO, THE IMPLIED WARRANTIES OF MERCHANTABILITY, FITNESS FOR A PARTICULAR PURPOSE OR NON-INFRINGEMENT OF THIRD PARTY INTELLECTUAL PROPERTY RIGHTS (AND THEIR EQUIVALENTS UNDER THE LAWS OF ANY JURISDICTION).
- The Information contained herein is for informational purpose only and is provided only to illustrate the operation of Diodes’ products described herein and application examples. Diodes does not assume any liability arising out of the application or use of this document or any product described herein. This document is intended for skilled and technically trained engineering customers and users who design with Diodes’ products. Diodes’ products may be used to facilitate safety-related applications; however, in all instances customers and users are responsible for (a) selecting the appropriate Diodes products for their applications, (b) evaluating the suitability of Diodes’ products for their intended applications, (c) ensuring their applications, which incorporate Diodes’ products, comply the applicable legal and regulatory requirements as well as safety and functional-safety related standards, and (d) ensuring they design with appropriate safeguards (including testing, validation, quality control techniques, redundancy, malfunction prevention, and appropriate treatment for aging degradation) to minimize the risks associated with their applications.
- Diodes assumes no liability for any application-related information, support, assistance or feedback that may be provided by Diodes from time to time. Any customer or user of this document or products described herein will assume all risks and liabilities associated with such use, and will hold Diodes and all companies whose products are represented herein or on Diodes’ websites, harmless against all damages and liabilities.
- Products described herein may be covered by one or more United States, international or foreign patents and pending patent applications. Product names and markings noted herein may also be covered by one or more United States, international or foreign trademarks and trademark applications. Diodes does not convey any license under any of its intellectual property rights or the rights of any third parties (including third parties whose products and services may be described in this document or on Diodes’ website) under this document.
- Diodes’ products are provided subject to Diodes’ Standard Terms and Conditions of Sale
(https://www.diodes.com/about/company/terms-and-conditions/terms-and-conditions-of-sales/) or other applicable terms. This document does not alter or expand the applicable warranties provided by Diodes. Diodes does not warrant or accept any liabi lity whatsoever in respect of any products purchased through unauthorized sales channel. - Diodes’ products and technology may not be used for or incorporated into any products or systems whose manufacture, use or sale is prohibited under any applicable laws and regulations. Should customers or users use Diodes’ products in contravention of any applicable laws or regulations, or for any unintended or unauthorized application, customers and users will (a) be solely responsible for any damages, losses or penalties arising in connection therewith or as a result thereof, and (b) indemnify and hold Diodes and its representatives and agents harmless against any and all claims, damages, expenses, and attorney fees arising out of, directly or indirectly, any claim relating to any noncompliance with the applicable laws and regulations, as well as any unintended or unauthorized application.
- While efforts have been made to ensure the information contained in this document is accurate, complete and current, it may contain technical inaccuracies, omissions and typographical errors. Diodes does not warrant that information contained in t his document is error-free and Diodes is under no obligation to update or otherwise correct this information. Notwithstanding the foregoing, Diodes reserves the right to make modifications, enhancements, improvements, corrections or other changes without further notice to this document and any product described herein. This document is written in English but may be translated into multiple languages for reference. Only the English version of this document is the final and determinative format released by Diodes.
- Any unauthorized copying, modification, distribution, transmission, display or other use of this document (or any portion hereof) is prohibited. Diodes assumes no responsibility for any losses incurred by the customers or users or any third parties arising from any such unauthorized use.
- This Notice may be periodically updated with the most recent version available at https://www.diodes.com/about/company/termsand-conditions/important-notice
The Diodes logo is a registered trademark of Diodes Incorporated in the United States and other countries.
All other trademarks are the property of their respective owners.
© 2023 Diodes Incorporated. All Rights Reserved.













