DIODES AP61203Z6-EVM 2.3V To 5.5V Input 2A Synchronous Buck Converter User Guide
DESCRIPTION
The AP61203 is a 1A, Synchronous Buck Converter with an input voltage range of 2.3V to 5.5V and fully integrates a 120mΩ high-side power MOSFET and an 80mΩ low-side power MOSFET to provide high-efficiency step-down DC-DC conversion.
The AP61203 device is easily used by minimizing the external component count due to its adoption of constant on-time (COT) control to achieve fast transient responses, ease loop stabilization, and low output voltage ripple. Moreover, AP61203 also features force PWM mode control through EN pin.
The device is available in a SOT563 package.
FEATURES
- Input Range: 2.3V to 5.5V
- Wide Output Voltage Range: 0.6V to 3.6
- 1A Continuous Output Current
- 0.6V ± 2% Reference Voltage
- 14µA Ultralow Quiescent Current (Pulse Frequency Modulation)
- 2.2MHz Switching Frequency
- Force Pulse Width Modulation
- Power-Good indicator
- Protection Circuitry
- Undervoltage Lockout (UVLO)
- VIN Overvoltage Protection (OVP)
- Peak Current Limit
- Valley Current Limit
- Thermal Shutdown
PIN ASSIGNMENTS

APPLICATIONS
- 5V Input Distributed Power Bus Supplies
- White Goods and Small Home Appliances
- FPGA, DSP, and ASIC Supplies
- Network Video Cameras
- Wireless Routers
- Consumer Electronics
- General Purpose Point of Load
FUNCTIONAL BLOCK

Figure 1. Functional Block Diagram
ABSOLUTE MAXIMUM RATINGS
(Note 1) (At TA = +25°C, unless otherwise specified.)
| Symbol | Parameter | Rating | Unit |
| VIN | Supply Pin Voltage | -0.3 to +6.5 (DC) | V |
| -0.3 to + 7.0 (400ms) | |||
| VFB | Feedback Pin Voltage | -0.3 to VIN + 0.3 | V |
| VSW | Switch Pin Voltage | -1.0 to VIN + 0.3 (DC) | V |
| -3 to VIN + 2.0 (20ns) | |||
| VEN | Enable Pin Voltage | -0.3 to VIN + 0.3 | V |
| TST | Storage Temperature | -65 to +150 | °C |
| TJ | Junction Temperature | +150 | °C |
| TL | Lead Temperature | +260 | °C |
| ESD Susceptibility (Note 2) | |||
| HBM | Human Body Model | 2000 | V |
| CDM | Charged Device Model | 1000 | V |
Notes:
- Stresses greater than the Absolute Maximum Ratings specified above may cause permanent damage to the device. These are stress ratings only; functional operation of the device at these or any other conditions exceeding those indicated in this specification is not implied. Device reliability may be affected by exposure to absolute maximum rating conditions for extended periods of time.
- Semiconductor devices are ESD sensitive and may be damaged by exposure to ESD events. Suitable ESD precautions should be take n when handling and transporting these devices.
RECOMMENDED OPERATING CONDITIONS
(At TA = +25°C, unless otherwise specified.)
| Symbol | Parameter | Min | Max | Unit |
| VIN | Supply Voltage | 2.3 | 5.5 | V |
| VOUT | Output Voltage | 0.6 | 3.6 | V |
| TA | Operating Ambient Temperature Range | -40 | +85 | °C |
| TJ | Operating Junction Temperature Range | -40 | +125 | °C |
QUICK START GUIDE
The AP61203Z6-EVM has a simple layout and allows access to the appropriate signals through test points. To evaluate the performance of the AP61203Z6, follow the procedure below:
- For evaluation board configured at VOUT=1.8V, connect a power supply to the input terminals VIN and GND. Set VIN to 5V.
- Connect the positive terminal of the electronic load to VOUT and negative terminal to GND.
- For Enable, place a jumper to “H” position to enable IC. Jump to “L” position to disable IC.
- The evaluation board should now power up with a 1.8V output voltage.
- Check for the proper output voltage of 1.8V (±1%) at the output terminals VOUT and GND. Measurement can also be done with a multimeter with the positive and negative leads between VOUT and GND.
- Set the load to 2A through the electronic load. Check for the stable operation of the SW signal on the oscilloscope. Measure the switching frequency.
MEASUREMENT/PERFORMANCE GUIDELINES
- When measuring the output voltage ripple, maintain the shortest possible ground lengths on the oscilloscope probe. Long ground leads can erroneously inject high frequency noise into the measured ripple.
- For efficiency measurements, connect an ammeter in series with the input supply to measure the input current. Connect an electronic load to the output for output current. Test the input capacitor voltage and output capacitor voltage with a multimeter as input voltage and output voltage.
Setting the Output Voltage of AP61203
Setting the output voltage
The AP61203 features external programmable output voltage by using a resistor divider network R1 and R2 as shown in the typical application circuit. The output voltage is calculated as below,
First, select a value for R2 according to the value recommended in the table 1. Then, R2 is determined.
The output voltage is given by Table 1 for reference. For accurate output voltage, 1% tolerance is required.
Table 1. Resistor selection for output voltage setting
| Vo | R1 | R2 | C3 | C5 |
| 1.0V | 200KΩ | 301KΩ | 10uF | 33pF |
| 1.2V | 200KΩ | 200KΩ | 10uF | 33pF |
| 1.5V | 200KΩ | 133KΩ | 10uF | 33pF |
| 1.8V | 200KΩ | 100KΩ | 10uF | 33pF |
| 2.5V | 200KΩ | 63.2KΩ | 10uF | 33pF |
| 3.3V | 200KΩ | 44.2KΩ | 10uF | 33pF |
EXTERNAL COMPONENT SELECTION:
Inductor (L)
- Low DCR for good efficiency
- Inductance saturate current must be higher than 3.5A
- 1.0µH inductor of Würth Elektronik(PN. 744 383 570 10) is recommended for all application circuits.
EVALUATION BOARD SCHEMATIC

Figure 2. Typical Application Circuit
PCB TOP LAYOUT

Figure 3. AP61203Z6 – EVM – Top Layer
PCB BOTTOM LAYOUT

Figure 4. AP61203Z6 – EVM – Bottom Layer
EV Board View

Figure 5. AP61203Z6 EV Board View
BILL OF MATERIALS for AP61203Z6-EVM (VOUT=1.8V)
| Item | Value | Type | Rating | Description | Description |
| C2 | 10uF | X5R/X7R, Ceramic/0805 | 10V | Input coupling CAP | TAIYO YUDEN EMK212ABJ106KD-T |
| C3 | 10uF | X5R/X7R, Ceramic/0805 | 10V | Output coupling CAP | TAIYO YUDEN EMK212ABJ106KD-T |
| L | 1.0uH | SMD | >3.5A | Inductor | WURTH ELEC 74438357010 |
| R1 | 200K | 0805 | 1% | Voltage set RES* | |
| R2 | 100K | 0805 | 1% | ||
| R3 | 100K | 0805 | 1% | EN RES* | |
| U1 | AP61203 | SOT563 | Diodes BCD |
TYPICAL PERFORMANCE CHARACTERISTICS

Figure 6. Efficiency vs. Output Current

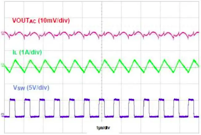
Figure 7. Output Voltage Ripple, IOUT = 50mA

Figure 8. Output Voltage Ripple, IOUT =2A
IMPORTANT NOTICE
- DIODES INCORPORATED (Diodes) AND ITS SUBSIDIARIES MAKE NO WARRANTY OF ANY KIND, EXPRESS OR IMPLIED, WITH REGARDS TO ANY INFORMATION CONTAINED IN THIS DOCUMENT, INCLUDING, BUT NOT LIMITED TO, THE IMPLIED WARRANTIES OF MERCHANTABILITY, FITNESS FOR A PARTICULAR PURPOSE OR NON-INFRINGEMENT OF THIRD PARTY INTELLECTUAL PROPERTY RIGHTS (AND THEIR EQUIVALENTS UNDER THE LAWS OF ANY JURISDICTION).
- The Information contained herein is for informational purpose only and is provided only to illustrate the operation of Diodes’ products described herein and application examples. Diodes does not assume any liability arising out of the application or use of this document or any product described herein. This document is intended for skilled and technically trained engineering customers and users who design with Diodes’ products. Diodes’ products may be used to facilitate safety-related applications; however, in all instances customers and users are responsible for (a) selecting the appropriate Diodes products for their applications, (b) evaluating the suitability of Diodes’ products for their intended applications,
(c) ensuring their applications, which incorporate Diodes’ products, comply the applicable legal and regulatory requirements as well as safety and functional-safety related standards, and (d) ensuring they design with appropriate safeguards (including testing, validation, quality co ntrol techniques, redundancy, malfunction prevention, and appropriate treatment for aging degradation) to minimize the risks associated with their applications. - Diodes assumes no liability for any application-related information, support, assistance or feedback that may be provided by Diodes from time to time. Any customer or user of this document or products described herein will assume all risks and liabilities associated with such use, and will hold Diodes and all companies whose products are represented herein or on Diodes’ websites, harmless against all damages and liabilities.
- Products described herein may be covered by one or more United States, international or foreign patents and pending patent applications. Product names and markings noted herein may also be covered by one or more United States, international or foreign trademarks and trademark applications. Diodes does not convey any license under any of its intellectual property rights or the rights of any third parties (including third parties whose products and services may be described in this document or on Diodes’ website) under this document.
- Diodes’ products are provided subject to Diodes’ Standard Terms and Conditions of Sale
(https://www.diodes.com/about/company/terms-and-conditions/terms-and-conditions-of-sales/) or other applicable terms. This document does not alter or expand the applicable warranties provided by Diodes. Diodes does not warrant or accept any liability whatsoever in r espect of any products purchased through unauthorized sales channel. - Diodes’ products and technology may not be used for or incorporated into any products or systems whose manufacture, use or sa le is prohibited under any applicable laws and regulations. Should customers or users use Diodes’ products in contravention of any applicable laws or regulations, or for any unintended or unauthorized application, customers and users will (a) be solely responsible for any damages, losses or penalties arising in connection therewith or as a result thereof, and (b) indemnify and hold Diodes and its representatives and agents harmless against any and all claims, damages, expenses, and attorney fees arising out of, directly or indirectly, any claim relating to any noncompliance with the applicable laws and regulations, as well as any unintended or unauthorized application.
- While efforts have been made to ensure the information contained in this document is accurate, complete and current, it may contain technical inaccuracies, omissions and typographical errors. Diodes does not warrant that information contained in this document is error-free and Diodes is under no obligation to update or otherwise correct this information. Notwithstanding the foregoing, Diodes reserves the right to make modifications, enhancements, improvements, corrections or other changes without further notice to this document and any product described herein. This document is written in English but may be translated into multiple languages for reference. Only the English version of this document is the final and determinative format released by Diodes.
- Any unauthorized copying, modification, distribution, transmission, display or other use of this document (or any portion her eof) is prohibited. Diodes assumes no responsibility for any losses incurred by the customers or users or any third parties arising from any such unauthorized use.
- This Notice may be periodically updated with the most recent version available at https://www.diodes.com/about/company/terms-andconditions/important-notice
The Diodes logo is a registered trademark of Diodes Incorporated in the United States and other countries.
All other trademarks are the property of their respective owners.
© 2023 Diodes Incorporated. All Rights Reserved.














