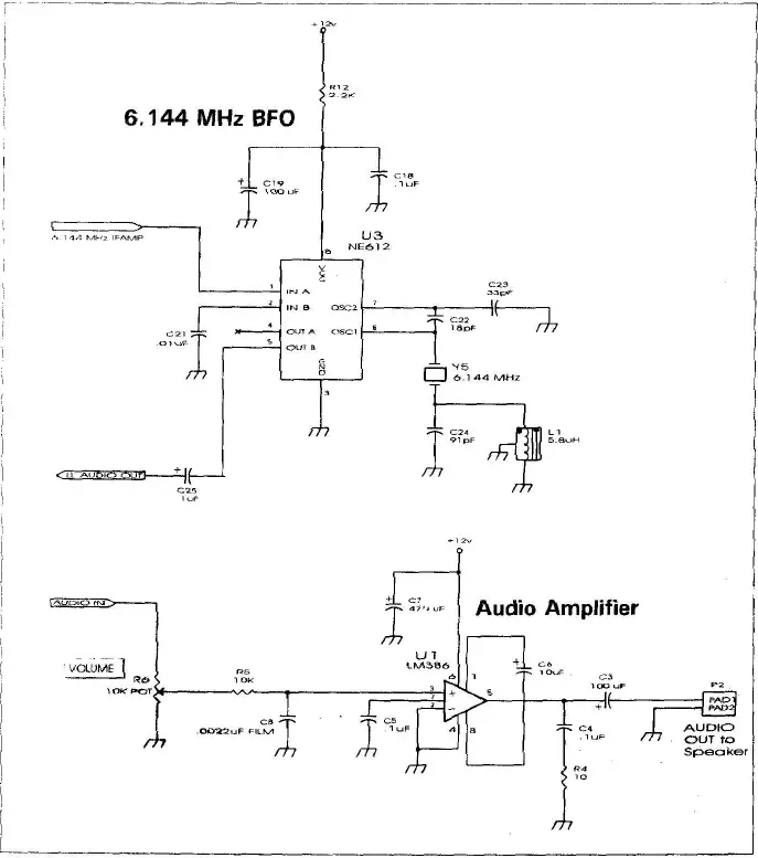
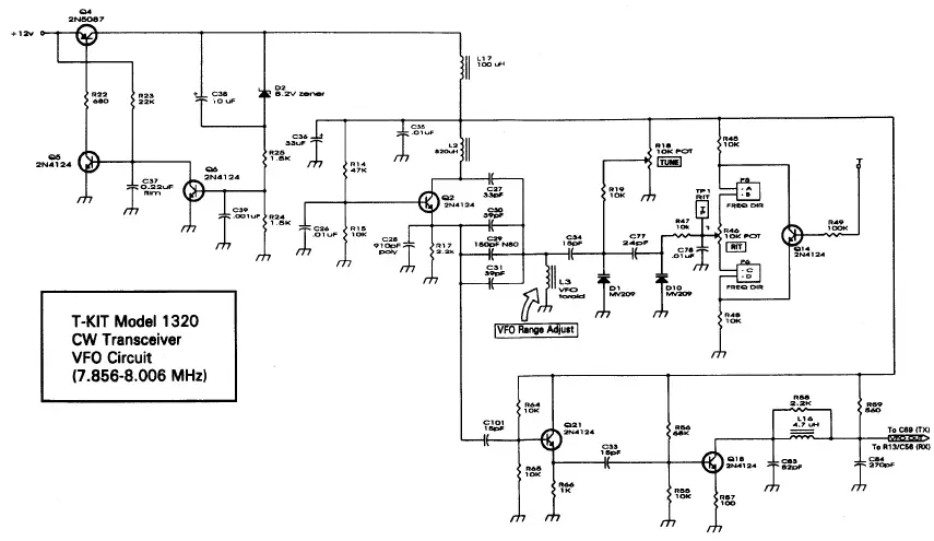
TEN-TEC 1320 QRP-CW-Transceiver

Block Diagram







Headphone Jack Wiring Details

Circuit Board X-Ray View

- Solder-side pads and traces
- Component Side Groundplane
Copyright 1996 TEN-TEC, Inc. All Rights Reserved.











Copyright 1996 TEN-TEC, Inc. All Rights Reserved.
Download manual
Here you can download full pdf version of manual, it may contain additional safety instructions, warranty information, FCC rules, etc.