LXQQFY S-Forty-9er QRP Kit Shortwave Radio Telegraph Receiver

Introduction
This is a very small volume of simple 40 meter band micro-power amplitude telegraph transceiver, Despite it’s small size and DC receiver limitations, it is capable of working several hundred miles when connected to a good 40 meter antenna. The original design from the United States NoCal QRP club’s famous “Forty-9er” suite. The new name is “S-Forty-9er”, Designed by “LXQQFY.com”. The new product adds the following new features. Provide the WIFI module, with the mobile phone application communication. support automatic key. Provide automatic sending function.Display sending sequential. Provide acrylic case.
Specifications
- Power supply: 9~13.8 Volts DC, >500mA (Recommend the use of batteries)
- Antenna: 50ohm, 7MHz, is not balanced
- Receive: static current 50mA
- Transmission power: 2W
- Frequency: launch the vibration frequency,7023 KHz
- Receives the local oscillator frequency: about 7023-7023 KHz
- Work mode: the CW
- KEY: Manual and automatic auto-detection
- Automatic sending: ok
- Config: the mobile phone application (WIFI)
- Case: acrylic
Circuit principle
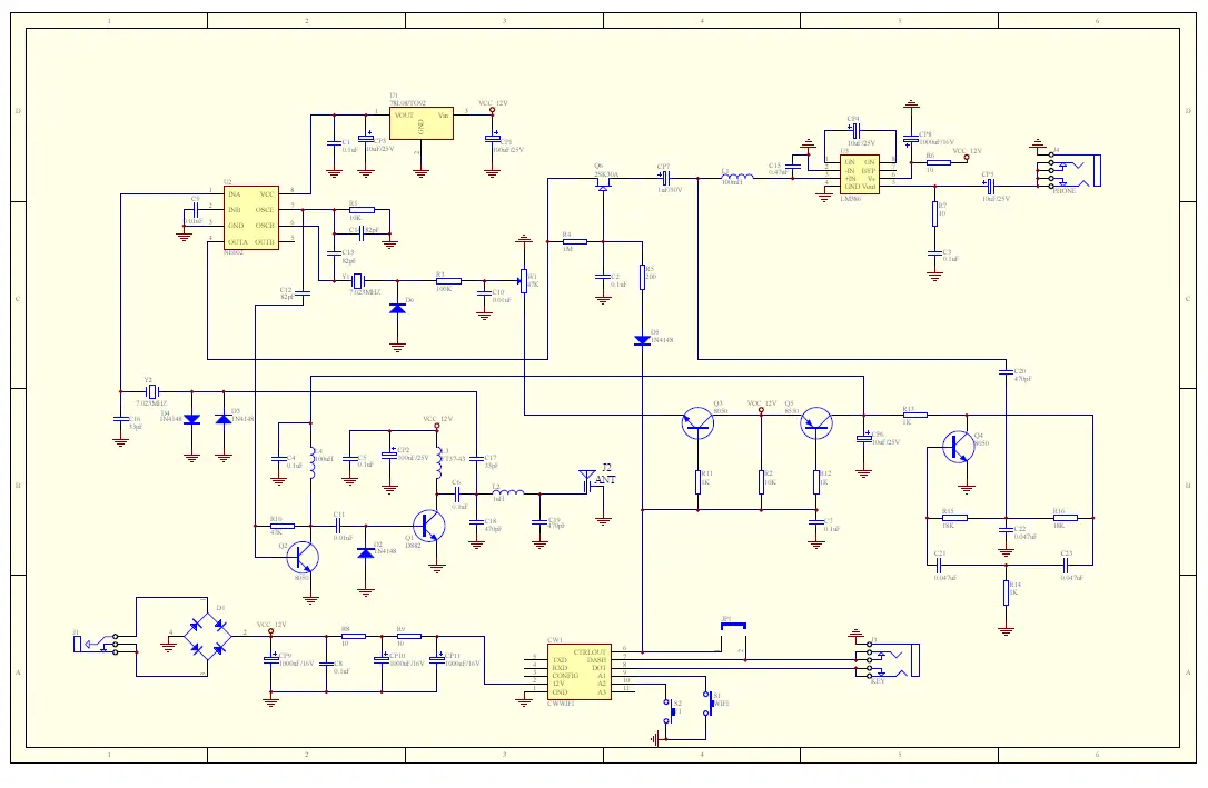
Reference schematic diagram. Receiving part is the core of a NE602,inside it includes an oscillating circuit and a balanced mixer, antenna in the signal after a crystal filter, into the mixer, oscillation circuit at the receiving frequency oscillation, two signals through mixing, directly put the CW signal frequency conversion for audio,NE602 output again gave LM386 audio amplifier, thus complete the receiving process. Circuit consisting of Q4 audio oscillator to produce about 700 hz sine wave side tone,LM386 amplification, make the headset with “di tick” audio transmission. Launch part using the NE602 oscillation circuit, and then to Q6 do the buffer amplifier, at the end of the class is made up of class C D882 amplifier, after amplification of the high frequency signal after LPF filtering antenna. The WIFI module is optional. If you do not use the WIFI module, you need to short circuit the JP1, then “S-Forty-9er” == “Forty-9er” == Ordinary CW radio. If you use the WIFI module, you need to unplug the JP1, then you can use the mobile phone configuration data.
Component selection
8050 magnification is about 130, D882 magnification is about 200. L3 is HFC, ferrite beads in FT37-43 (black) to use the 0.5mm enameled wire around 8 times. L2 is the high frequency filter inductance in T37-2(red) on the iron core is circular and using 16 to 0.5 mm enameled wire around. Inductance is a fixed inductance (outsourcing black heat shrinkable casing).Other devices such as 0.47uf for monolithic capacitors more than 10uf capacitance for aluminum electrolytic capacitors all resistance is a quarter w fixed resistance.
Production process
According to the list of components, check the number of components. Have tools, Electric iron, Solder wire, and A multimeter on hand. Take welding from low to high order, Recommend: Resistance -> Diode -> Capacitance -> Triode -> Crystal oscillator -> Bridge rectifier -> Electrolytic capacitor -> Ic -> Inductor -> Magnet ring -> D882 -> Other.

Resistance.

Diode.

Capacitance.
104: 0.1uF 103: 0.01uF 33: 33pF 82: 82pF 474: 0.47uF 471: 470pF 473: 0.047uF

Triode and FET.

Crystal oscillator.

Bridge rectifier.

Electrolytic capacitor.

Ic.

Inductance.

Magnet ring.

D882.

WIFI Module.

Install the acrylic case.

Debug
The power before installation of dummy load.
Method 1:

Method 2:

Method 3:

- Power on: Do not distinguish between positive electrode and negative electrode(Internal rectification), Recommend the use of battery, Can also use the DC linear voltage stabilized power supply. If power on after tens of seconds without abnormal heating,then it’s normal.
- Listen to the base noise: Connect the 8ohm headset, after power will hear a slight voice, then it’s normal.
- The receiving circuit test: If connect the antenna to hear the voice and do not connect the antenna to hear the voice of a great difference,then it’s normal.
- The sending circuit test: Connect dummy load, don‘t install WIFI module, short circuit JP1, connect the key, and power on. Now you can use the key control to send, Static current:40~100mA,Sending current:400mA, In the sending state under the virtual load will be fever. Note: it is not a long time to send.
- The WIFI module test: Connect dummy load, install WIFI module, circuit breaker JP1, connect the 8ohm headset, connect the key, and power on. Click “WIFI button” to open a WIFI connection, would you hear “ka ka” sound, then WIFI is opened. Download the APP from the www.lxqqfy, using APP to connect the WiFi module to communicate.
Usage method
Function diagram

KEY

- Using the most common 8ohm headset.
- The antenna is the key of the shortwave station, Requirements: frequency 7MHz, impedance 50ohm, SWR <1.5. Recommend the following:
- GP Antenna.

Red: Radio; Bule:: Feeder(50ohm); Violet: Fishing rod(9 meters); Yellow: Dummy grounds(9 meters); Pink:: Oscillator(10.1 meters);
Windom Antenna.
Winton antenna can be good to work in the three 40m/20m/10m band, the use of 1:4 Balun, according to the actual environment can have a variety of different installation methods.

DP Antenna.
The DP antenna is adopted skywave communication,long distance communication effect is very good,the use to 1:1 balun, usually V installation.

The use of WIFI Module and Mobile phone APP
- Download Mobile phone APP from http://www.lxqqfy.com/.
- Install WIFI module, circuit breaker JP1,power on.
- Click on the “WIFI switch” button on the radio to open the radio WIFI hot spot (default WIFI closes)..
- Open Mobile phone, connect WIFI,The name is ” LXQQFY********”,the password is
- “********”,”********” is 8 bit random number.
- Open the APP,will be prompted to connect successfully. The status bar at the bottom of the screen will display the current state of the connection.
- Run windows.

- “D/D min”, “D/D”, “ILS min”, “Dot length” : All the parameters used to identify;
- “D/D min” : The minimum ratio of dot length and dash length;
- “D/D” : The standard ratio of dot length and dash length;
- “ILS min” : Minimum length of word interval;
- “Dot length” : The length of dot;
Config Window.

- “Send speed”, ”D/D”, “Side tone”, “ILS”: All parameters used for automatic transmitter.
- “PPT Mode”, “PPT send delay”: This parameter is useless in this state, do not choose.
- “Manual Key”, “Auto Key 1”, “Auto Key 2”: Key work mode;
- “F1”, “F2”: Automatic transmitter, “switch” used for conversion record mode;
List of components
| 1/4W Resistor | Capacitor | ||||
| R6 R7 R8 R9 | 10ohm | C1 C2 C3 C4 C5 C6 C7 C8 | 0.1uF(104) | ||
| R5 | 200ohm | C9 C10 C11 | 0.01uF(103) | ||
| R11 R12 R13 R14 | 1K | C16 C17 | 33pF(33) | ||
| R1 R2 | 10K | C12 C13 C14 | 82pF(82) | ||
| R15 R16 | 18K | C15 | 0.47uF(474) | ||
| R10 | 47K | C18 C19 C20 | 470pF(471) | ||
| R3 | 100K | C21 C22 C23 | 0.047uF(473) | ||
| R4 | 1M | Inductance | |||
| Electrolytic capacitor | L1 | 100mH(I-inductor) | |||
| CP8 CP9 CP10 CP11 | 1000uF/16V | L4 | 100uH(Color ring inductance) | ||
| CP1 CP2 | 100uF /25V | L3 | 22uH(Black Ring;8 Turn;) | ||
| CP3 CP4 CP5 CP6 | 10uF /25V | L2 | 1uH(Red Ring;16 Turn;) | ||
| CP7 | 1uF /50V | IC | |||
| Transistor | U1 | 78L08 | |||
| D1 | 2W10(Bridge rectifier) | U2 | NE602 | ||
| D2 D3 D4 D5 | 1N4148(Diode) | U3 | LM386 | ||
| D6 | 1N4001 or Variode | Crystal oscillator | |||
| Q6 | 2SK30A(FET) | Y1 Y2 | 7.023MHz | ||
| Q2 | 9018(Triode) | Variable resistor | |||
| Q3 Q4 | 8050(Triode) | W1 | 47K(473) | ||
| Q5 | 8550(Triode) | Other | |||
| Q1 | D882(Triode) | JP1 | Pin and Jumper Cap | ||
| PCB * 1 | J1 | DC Jack | |||
| 0.5mm Enameled wire | J2 | Q9(BNC) | |||
| The heat sink and screw (for D882) | J3 J4 | 3.5mm Socket(Key and Phone) | |||
| 51ohm 2W Resistor(for dummy load) | S1 S2 | Key | |||
| Acrylic case | |||||
| SIP5 DIP6(for WIFI Module) | WIFI Module(Optional) | ||||



















