LINEAR TECHNOLOGY LTC2951-2 Demonstration Circuit

DESCRIPTION
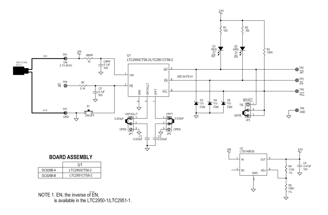
Demonstration Circuits 826B-A and 826B-B feature the LTC2950-2 and the LTC2951-2 respectively, which are low power, wide input voltage range, Push Button On/Off Controllers. A push button switch shorts the /PB pin to ground which in turn sets the /EN pin low (see Note 1). Shorting /PB to ground a second time subsequently resets the /EN pin high. The /EN pin is used to connect to a DC/DC converter shutdown to control the turn on and off of the circuit, simulated with a green LED on the DC826B-A/DC826B-B.
JP1 and JP2 on the DC826B-A provide the selection of timing options for the /PB on and off times. For the DC826B-B, JP1 selects /KILL times while JP2 selects off times. JP3 ties and unties /KILL to /INT for imme-diate or delayed turn off. The /INT status is shown with a red LED. DC826B-A/DC826B-B accepts an in-put voltage range of 2.7V to 26.4V or a 9V battery for portable demonstration and evaluation.
Design files for this circuit board are available. Call the LTC factory.
Note 1: The inversion of /EN of the LTC2950-2/LTC2951-2 is found in the LTC2950-1/LTC2951-1. Table 1 provides an IC selection guide.
QUICK START PROCEDURE
Demonstration circuit 826B-A/826B-B is easy to set up to evaluate the performance of the LTC2950-2/LTC2951-2:
- Place jumpers in the following positions:
- JP1 0.033uF
- JP2 0.033uF
- JP3 UNTIE
- Connect the input power supply of 2.7V to 26.4V across VIN and GND or a 9V battery to the battery connector.
- Push and hold the push button once to turn on the green LED.
- Push and hold the push button again to turn off the green LED.
Table 1. LTC2950/2951 Selection Guide (typical timing values, Cap. Adjust = 212ms on DC826B-A/ DC826B-B)
| PART | ENABLE | ONT | OFFT | KILLT | DEMO BOARD |
| LTC2950-1 | EN | 32ms + Cap. Adjust* | 32ms + Cap. Adjust* | 1000ms | N/A |
| LTC2590-2 | /EN | 32ms + Cap. Adjust* | 32ms + Cap. Adjust* | 1000ms | DC826B-A |
| LTC2951-1 | EN | 128ms | 32ms + Cap. Adjust* | 128ms + Cap. Adjust* | N/A |
| LTC2951-2 | /EN | 128ms | 32ms + Cap. Adjust* | 128ms + Cap. Adjust* | DC826B-B |
The additional Cap. Adjust time is selected by an external capacitor. The DC826B-A and DC826B-B adjust times have been pre-selected with a 0.033uF capacitor to provide an additional 212ms. The additional time is calculated with the following equations as shown in the LTC2950/LTC2951 data sheets:
- CONT = 1.56E-4 [µF/ms] • (tONT – 1ms)
- COFFT = 1.56E-4 [µF/ms] • (tOFFT – 1ms)
- CKILLT = 1.56e-4 [µF/ms] • (t/KILL, OFF DELAY, ADDITIONAL – 1ms)
OPERATING PRINCIPLES
The duration that /PB must be shorted to ground in order to turn on/off the DC/DC converter is independ-ently programmed (LTC2950-2) by two external ca-pacitors C1 and C2 and selected on the DC826B-A with jumper JP1 and JP2. The status of the /EN pin, and simulation of the turn on/off of a DC/DC converter, is displayed with green LED D2 on the board.
Figure 1 shows how the /EN is connected to the /SHDN pin of a DC/DC converter and how /INT and /KILL interfaces with a µP or µC. An internal 500ms timer blanks (ignores) the /KILL signal during system power up. This allows sufficient time for the DC/DC converter and a µP to perform power up tasks. During turn off, a power down timer provides a delay (LTC2950-2: 1000mS, LTC2951-2: adjustable) from interrupting the µP (/INT=low) to turning off the DC/DC converter (/EN=high). This delay gives the µP time to perform power down and housekeeping tasks. On the DC826B-B, JP1 selects the power down timer, while JP2 is used to adjust the turn off /PB duration. The red LED D1 shows the state of the /INT pin. A µP can turn off the converter with no delay by asserting /KILL low. By tying /KILL to /INT through JP3, /KILL is forced low during the /INT blanking time and thus force a turn off.
The RC (RRPP and CRPP) at VIN on the DC826 provides reverse polarity protection to the LTC2950-2/LTC2951-2. If power is connected in an application such that the polarities are ensured to be in the correct configu-ration, this RC may be removed from the circuit.
An additional RC (RF and CF), located at the /PB pin, acts as a filter and used in an application where the switch is located far from the LTC2950-2/LTC2951-2. In such a case, the RC would be placed next to the switch rather than the part. If the switch is located near the LTC2950-2/LTC2951-2, then the RC may be removed from the circuit.
An LDO (U2) is used on the DC826 to provide a pull-up voltage of 2.6V which is well below the absolute maximum on the /INT, /EN, and /KILL pins for the full range of input voltage of 2.7V to 26.4V. In an applica-tion, pull these pins up to a voltage no higher than their rated absolute maximum shown in the data sheet. Optional zener diodes (D3-D5) can be used if the pull-up voltage exceeds the rated absolute maxi-mum. (If the interface pins on the DC826B-A
/DC826B-B will be pulled up to an external supply, LEDs D1 and D2 should be removed.)
C:1ORCADWINICAPTUREARCHIVE826A1826B_REVO.DSN
This circuit is proprietary to Linear Technology and supplied for use with Linear Technology parts. Customer Noticetinear Technology has made a best effort to
design a circuit that meets customer-supplied specifications; however, it remains the customers responsibility to verify proper and reliable operation in the actual application, Component substitution and printed circuit board layout may significantly affect circuit performance or reliability. Contact Linear Applications Engineering for assistance.






















