MICROCHIP EV48R50A Graphics Prototype Board for Curiosity Boards

Detailed Product Information
The EV48R50A Graphics Prototyping Board for Curiosity enables developers and customers to integrate and prototype their display modules with 32-bit MCU Graphics development boards. The board has a compatible interface for the display connector on both the SAM and PIC32 development boards. It comes with multiple footprints for flat cable connectors to connect display modules. The board allows for the flexible mapping of display signals from the development board to the display module connectors. Display boards that support dual-edge female 67POS 0.020 connectors may be used with the prototyping board.
Product Usage Instructions
Users can utilize the LED driver and bare component pad circuits to test functionalities, such as backlight displays. Here are the instructions on how to use the Graphics Prototyping Board:
Connecting Graphics Connector to MCU Board
To connect the graphics connector to the MCU board, follow these steps:
- Locate the J1 connector on the Graphics Prototyping Board.
- Connect the graphics connector from the target MCU board to J1 connector on the Graphics Prototyping Board.
Prototyping Area
The prototyping area consists of bare component pads. Users can use these pads to connect various components and test functionalities.
Using LED Driver Circuit
The LED driver circuit is used to test the backlight display. To use this circuit, follow these steps:
- Locate the LED driver circuit on the Graphics Prototyping Board.
- Connect the display board to the corresponding connector on the Graphics Prototyping Board. The board accommodates display modules with different cables and interfaces, such as RGB and parallel 8080, as well as the interface to a touchscreen controller.
- Apply power to the MCU board.
- The LEDs will light up, indicating that the backlight display is working.
Display Connectors Footprint Area
The display connectors footprint area consists of connectors J7, J3, J9, J8, J5, and J10. These connectors can be used to connect display modules with different cables and interfaces.
Display Signal Mapping
The Graphics Prototyping Board allows for the flexible mapping of display signals from the development board to the display module connectors. Display signal mapping can be done using connectors J2 and J3.
Using LCD Connectors
The Graphics Prototyping Board comes with footprints for LCD connectors of different pitches and positions. To use these connectors, follow these steps:
- Locate the LCD connectors on the Graphics Prototyping Board.
- Connect the display module to the corresponding connector on the Graphics Prototyping Board.
- Apply power to the MCU board.
Preface
The Graphics Prototyping Board for Curiosity (EV48R50A) enables developers and customers to integrate and prototype their display modules with the 32-bit MCU Graphics development boards. Users can utilize the LED driver and bare component pad circuits to test functionalities, such as backlight display.
Figure 1. Graphics Prototyping Board for Curiosity Boards (Top View)
Introduction
The Graphics Prototype Board for Curiosity (EV48R50A) with its graphics connector, 6 LCD connectors, LED driver and bare component pads, enables the user to perform these actions:
- Prototype an off-the-shelf display (RGB, parallel 8080, and so on) to an MCU Graphics development board
- Prototype other color modes, such as RGB332 or other interfaces
- Probe display and touch signals for debugging
- Prototype touch controllers and other touch interfaces
- Connect to the Curiosity Pro or Ultra Graphics Port Standard interface


Overview
The Graphics Prototype Board has a compatible interface for the display connector on both the SAM and PIC32 development boards. It comes with multiple footprints for flat cable connectors to connect display modules. The board allows for the flexible mapping of display signals from the development board to the display module connectors. Display boards which support a dual edge female 67POS 0.020 connector may be used with the prototyping board.
Graphics Connector
The graphics connector provides an interface between the MCU board and the graphics display. It adds the ability to change the wired interface by providing an accessible jumper wire end point when connecting displays of different types to the same MCU board.
Figure 3-1. Graphics Connector Schematics
LCD Connectors
The graphics prototype board comes with footprints for LCD connectors of different pitch and positions. This can accommodate display modules with different cables and interfaces, such as RGB and parallel 8080 as well as the interface to a touch screen controller.
Figure 4-1. LCD Connectors Schematics
| S. No. | Connector | Pitch Size (mm) | Number of pins |
| 1 | J7 | 0.5 | 60 |
| 2 | J4 | 1 | 50 |
| 3 | J9 | 0.5 | 42 |
| 4 | J8 | 1 | 20 |
| 5 | J5 | 0.3 | 51 |
| 6 | J10 | 0.5 | 6 |
Bare Component Pads
The bare component pads further extend the capabilities of the board, allowing the addition of more functionality to the design including prototyping touch interfaces, probing displays, and touch signals for debugging. The user can add features to the design, such as the addition of different sensor types.
Figure 5-1. Bare Component Pads Schematics
| Component | Pitch (mm) | Footprint (mm) |
| DIP 16 Through hole | 2.54 | 19 x 6.4 |
| SOIC-16 SMT | 1.27 | 10.2 X 6.0 |
| TTSOP-16 SMT | 0.65 | 5.0 X 6.4 |
| SSOP-16 SMT | 0.65 | 5.0 X 6.4 |
| SOT23-3 SMT | 0.95 | 2.9 X 1.3 |
| SOT23-6 SMT | 0.95 | 2.9 X 1.3 |
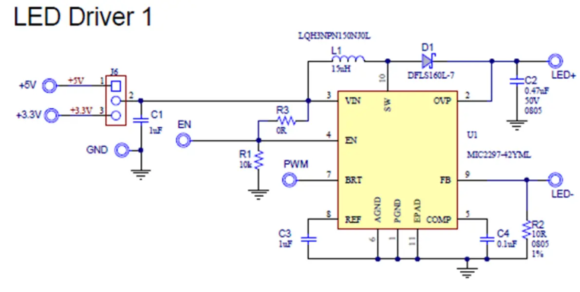
LED Driver
The LED driver circuit allows the control of backlight settings for displays without an LED driver.
Figure 6-1. LED Driver Schematics
Schematics
PCB Drawings and Layerplots



Board Dimensions
Bill of Materials
| Designator | Description | Manufacturer | MPN |
| J2 | HDR 0.1″ (2.54 mm) 2×34 | – | – |
| J3 | HDR 0.1″ (2.54 mm) 2×34 | – | – |
| J4 | CONN FPC 50POS 0.50 mm R/A | OMRON | XF2M-5015-1A |
| J5 | CONN FPC BOTTOM 51POS 0.30 mm R/A | Hirose Electric Co Ltd | FH23-51S-0.3SHW(06) |
| J7 | CONN FFC/FPC FH28 0.50 mm 60P Female Bottom SMD R/A | Hirose Electric Co Ltd | FH28-60S-0.5SH(05) |
| J8 | CON FFC/FPC XF3M 1 mm 20P Female SMD R/A | OMRON | XF3M(1)-2015-1B |
| J9 | CONN FFC 40POS 0.50 mm TOP BOT XF2M SMD RA | OMRON | XF2M-4015-1A |
| J10 | CON FFC/FPC FH34SRJ 0.5 mm 6P Female SMD R/A | Hirose Electric Co Ltd | FH34SRJ-6S-0.5SH(50) |
| U2 | Generic SOT23-3 SMT Footprint | – | – |
| U3 | Generic SOT23-3 SMT Footprint | – | – |
| U4 | Generic SOT23-6 SMT Footprint (0.95 mm pitch) | – | – |
| U5 | Generic DIP 16 Through Hole Footprint (0.1″ pitch) | – | – |
| U6 | Generic SOIC-16 SMT Footprint (1.27 mm pitch) | – | – |
| U7 | Generic TTSOP-16 SMT Footprint (0.65 mm pitch) | – | – |
| U8 | Generic SSOP-16 SMT Footprint (0.65 mm pitch) | – | – |
| Quantity | Designator | LED Driver Circuit | Manufacturer | MPN |
| 2 | C1, C3 | CAP CER 1 uF 16V 10% X7R SMD 0805 | KEMET | C0805C105K4RACTU |
| 1 | C2 | CAP CER 0.47 uF 50V 10% X7R SMD 0805 | Murata | GRM21BR71H474KA88L |
| 1 | C4 | CAP CER 0.1 uF 16V 10% X7R SMD 0805 | Panasonic | ECJ-2VB1C104K |
| 1 | D1 | DIO SCTKY DFLS130L 310 mV 1A 30V POWERDI-123 | Diodes Incorporated | DFLS130L-7 |
| 1 | J6 | HEADER VERT 2.54 mm 1X3 | Sullins | PBC03SAAN |
| 1 | L1 | INDUCTOR 10 uH 2.2A 20% SMD L4.3W4.3H4.1 | Coilcraft | XAL4040-103MEB |
| 1 | R1 | RES TKF 10k 1% 1/16W SMD 0805 | Stackpole | RMCF0805FT10K0 |
| 1 | R2 | RES TKF 10R 1% 1/8W SMD 0805 | ROHM | MCR10EZHF10R0 |
| 1 | R3 | RES TKF 0R 1/8W SMD 0805 | Panasonic | ERJ-6GEY0R00V |
| – | GND | MISC, TEST POINT MULTI PURPOSE MINI BLACK 0.040″ Diameter | Keystone | 5001 |
| – | +5V | MISC, TEST POINT MULTI PURPOSE MINI RED 0.040″ Diameter | Keystone | 5000 |
| – | +3.3V | MISC, TEST POINT MULTI PURPOSE MINI WHITE 0.040″ Diameter | Keystone | 5002 |
| Note: Many other Manufacturer parts fit footprints for J4-J6. Part numbers shown have already been validated. | ||||
References
The following documents may provide further information for the Graphics Prototype Board for Curiosity Boards and related products. For further information, please visit the Microchip Website, or speak with a local Microchip sales representative
- SAM E70 Xplained Ultra User’s Guide:
ww1.microchip.com/downloads/en/DeviceDoc/ - Some development boards that can be used with this board:
- SAM E70 EXPLAINED ULTRA
- SAM E54 CURIOSITY ULTRA
- PIC32MZ DA CURIOSITY
- CURIOSITY PIC32MZ EF 2.0
Revision History
Revision A – December 2021
This is the initial release of this document
The Microchip Website
Microchip provides online support via our website at www.microchip.com/. This website is used to make files and information easily available to customers. Some of the content available includes:
- Product Support – Datasheets and errata, application notes and sample programs, design resources, user’s guides and hardware support documents, latest software releases and archived software
- General Technical Support – Frequently Asked Questions (FAQs), technical support requests, online discussion groups, Microchip design partner program member listing
- Business of Microchip – Product selector and ordering guides, latest Microchip press releases, listing of seminars and events, listings of Microchip sales offices, distributors and factory representatives
Product Change Notification Service
Microchip’s product change notification service helps keep customers current on Microchip products. Subscribers will receive an email notifications whenever there are changes, updates, revisions or errata related to a specified product family or development tool of interest.
To register, go to www.microchip.com/pcn and follow the registration instructions
Customer Support
Users of Microchip products can receive assistance through several channels:
- Distributor or Representative
- Local Sales Office
- Embedded Solutions Engineer (ESE)
- Technical Support
Customers should contact their distributor, representative or ESE for support. Local sales offices are also available to help customers. A listing of sales offices and locations is included in this document.
Technical support is available through the website at: www.microchip.com/support
Microchip Devices Code Protection Feature
Note the following details of the code protection feature on Microchip products:
- Microchip products meet the specifications contained in their particular Microchip Data Sheet.
- Microchip believes that its family of products is secure when used in the intended manner, within operating specifications, and under normal conditions.
- Microchip values and aggressively protects its intellectual property rights. Attempts to breach the code protection features of Microchip product is strictly prohibited and may violate the Digital Millennium Copyright Act.
- Neither Microchip nor any other semiconductor manufacturer can guarantee the security of its code. Code protection does not mean that we are guaranteeing the product is “unbreakable”. Code protection is constantly evolving. Microchip is committed to continuously improving the code protection features of our products
Legal Notice
This publication and the information herein may be used only with Microchip products, including to design, test, and integrate Microchip products with your application. Use of this information in any other manner violates these terms. Information regarding device applications is provided only for your convenience and may be superseded by updates. It is your responsibility to ensure that your application meets with your specifications. Contact your local Microchip sales office for additional support or, obtain additional support at www.microchip.com/en-us/support/design-help/client-support-services
- THIS INFORMATION IS PROVIDED BY MICROCHIP “AS IS”. MICROCHIP MAKES NO REPRESENTATIONS OR WARRANTIES OF ANY KIND WHETHER EXPRESS OR IMPLIED, WRITTEN OR ORAL, STATUTORY OR OTHERWISE, RELATED TO THE INFORMATION INCLUDING BUT NOT LIMITED TO ANY IMPLIED WARRANTIES OF NON-INFRINGEMENT, MERCHANTABILITY, AND FITNESS FOR A PARTICULAR PURPOSE, OR WARRANTIES RELATED TO ITS CONDITION, QUALITY, OR PERFORMANCE. IN NO EVENT WILL MICROCHIP BE LIABLE FOR ANY INDIRECT, SPECIAL, PUNITIVE, INCIDENTAL, OR CONSEQUENTIAL LOSS, DAMAGE, COST, OR EXPENSE OF ANY KIND WHATSOEVER RELATED TO THE INFORMATION OR ITS USE, HOWEVER CAUSED, EVEN IF MICROCHIP HAS BEEN ADVISED OF THE POSSIBILITY OR THE DAMAGES ARE FORESEEABLE. TO THE FULLEST EXTENT ALLOWED BY LAW, MICROCHIP’S TOTAL LIABILITY ON ALL CLAIMS IN ANY WAY RELATED TO THE INFORMATION OR ITS USE WILL NOT EXCEED THE AMOUNT OF FEES, IF ANY, THAT YOU HAVE PAID DIRECTLY TO MICROCHIP FOR THE INFORMATION.
- Use of Microchip devices in life support and/or safety applications is entirely at the buyer’s risk, and the buyer agrees to defend, indemnify and hold harmless Microchip from any and all damages, claims, suits, or expenses resulting from such use. No licenses are conveyed, implicitly or otherwise, under any Microchip intellectual property rights unless otherwise stated
Trademarks
- The Microchip name and logo, the Microchip logo, Adaptec, AnyRate, AVR, AVR logo, AVR Freaks, BesTime, BitCloud, CryptoMemory, CryptoRF, dsPIC, flexPWR, HELDO, IGLOO, JukeBlox, KeeLoq, Kleer, LANCheck, LinkMD, maXStylus, maXTouch, MediaLB, megaAVR, Microsemi, Microsemi logo, MOST, MOST logo, MPLAB, OptoLyzer, PIC, picoPower, PICSTART, PIC32 logo, PolarFire, Prochip Designer, QTouch, SAM-BA, SenGenuity, SpyNIC, SST, SST Logo, SuperFlash, Symmetricom, SyncServer, Tachyon, TimeSource, tinyAVR, UNI/O, Vectron,and XMEGA are registered trademarks of Microchip Technology Incorporated in the U.S.A. and other countries. AgileSwitch, APT, ClockWorks, The Embedded Control Solutions Company, EtherSynch, Flashtec, Hyper Speed Control, HyperLight Load, IntelliMOS, Libero, motorBench, mTouch, Powermite 3, Precision Edge, ProASIC, ProASIC Plus, ProASIC Plus logo, Quiet- Wire, SmartFusion, SyncWorld, Temux, TimeCesium, TimeHub, TimePictra, TimeProvider, TrueTime, WinPath, and ZL are registered trademarks of Microchip Technology Incorporated in the U.S.A.
- Adjacent Key Suppression, AKS, Analog-for-the-Digital Age, Any Capacitor, AnyIn, AnyOut, Augmented Switching, BlueSky, BodyCom, CodeGuard, CryptoAuthentication, CryptoAutomotive, CryptoCompanion, CryptoController, dsPICDEM, dsPICDEM.net, Dynamic Average Matching, DAM, ECAN, Espresso T1S, EtherGREEN, GridTime, IdealBridge, In-Circuit Serial Programming, ICSP, INICnet, Intelligent Paralleling, Inter-Chip Connectivity, JitterBlocker, Knob-on-Display, maxCrypto, maxView, memBrain, Mindi, MiWi, MPASM, MPF, MPLAB Certified logo, MPLIB, MPLINK, MultiTRAK, NetDetach, NVM Express, NVMe, Omniscient Code Generation, PICDEM, PICDEM.net, PICkit, PICtail, PowerSmart, PureSilicon, QMatrix, REAL ICE, Ripple Blocker, RTAX, RTG4, SAMICE, Serial Quad I/O, simpleMAP, SimpliPHY, SmartBuffer, SmartHLS, SMART-I.S., storClad, SQI, SuperSwitcher, SuperSwitcher II, Switchtec, SynchroPHY, Total Endurance, TSHARC, USBCheck, VariSense, VectorBlox, VeriPHY, ViewSpan, WiperLock, XpressConnect, and ZENA are trademarks of Microchip Technology Incorporated in the U.S.A. and other countries
SQTP is a service mark of Microchip Technology Incorporated in the U.S.A. The Adaptec logo, Frequency on Demand, Silicon Storage Technology, Symmcom, and Trusted Time are registered trademarks of Microchip Technology Inc. in other countries. GestIC is a registered trademark of Microchip Technology Germany II GmbH & Co. KG, a subsidiary of Microchip Technology Inc., in other countries.
All other trademarks mentioned herein are property of their respective companies.
© 2021, Microchip Technology Incorporated and its subsidiaries. All Rights Reserved.
ISBN: 978-1-5224-9436-2
Quality Management System
For information regarding Microchip’s Quality Management Systems, please visit www.microchip.com/quality
Worldwide Sales and Service
Corporate Office
2355 West Chandler Blvd.
Chandler, AZ 85224-6199
Tel: 480-792-7200
Fax: 480-792-7277
Technical Support:
www.microchip.com/support
Web Address:
www.microchip.com
Atlanta Duluth, GA
Tel: 678-957-9614
Fax: 678-957-1455
Austin, TX
Tel: 512-257-3370
Boston Westborough, MA
Tel: 774-760-0087
Fax: 774-760-0088
Chicago Itasca, IL
Tel: 630-285-0071
Fax: 630-285-0075
Dallas Addison, TX
Tel: 972-818-7423
Fax: 972-818-2924
Detroit Novi, MI
Tel: 248-848-4000
Houston, TX
Tel: 281-894-5983
Indianapolis Noblesville, IN
Tel: 317-773-8323
Fax: 317-773-5453
Tel: 317-536-2380
Los Angeles Mission Viejo, CA
Tel: 949-462-9523
Fax: 949-462-9608
Tel: 951-273-7800
Raleigh, NC
Tel: 919-844-7510
New York, NY
Tel: 631-435-6000
San Jose, CA
Tel: 408-735-9110
Tel: 408-436-4270
Canada – Toronto
Tel: 905-695-1980
Fax: 905-695-2078
| ASIA/PACIFIC | ASIA/PACIFIC | EUROPE |
| Australia – Sydney Tel: 61-2-9868-6733 China – Beijing Tel: 86-10-8569-7000 China – Chengdu Tel: 86-28-8665-5511 China – Chongqing Tel: 86-23-8980-9588 China – Dongguan Tel: 86-769-8702-9880 China – Guangzhou Tel: 86-20-8755-8029 China – Hangzhou Tel: 86-571-8792-8115 China – Hong Kong SAR Tel: 852-2943-5100 China – Nanjing Tel: 86-25-8473-2460 China – Qingdao Tel: 86-532-8502-7355 China – Shanghai Tel: 86-21-3326-8000 China – Shenyang Tel: 86-24-2334-2829 China – Shenzhen Tel: 86-755-8864-2200 China – Suzhou Tel: 86-186-6233-1526 China – Wuhan Tel: 86-27-5980-5300 China – Xian Tel: 86-29-8833-7252 China – Xiamen Tel: 86-592-2388138 China – Zhuhai Tel: 86-756-3210040 | India – Bangalore Tel: 91-80-3090-4444 India – New Delhi Tel: 91-11-4160-8631 India – Pune Tel: 91-20-4121-0141 Japan – Osaka Tel: 81-6-6152-7160 Japan – Tokyo Tel: 81-3-6880- 3770 Korea – Daegu Tel: 82-53-744-4301 Korea – Seoul Tel: 82-2-554-7200 Malaysia – Kuala Lumpur Tel: 60-3-7651-7906 Malaysia – Penang Tel: 60-4-227-8870 Philippines – Manila Tel: 63-2-634-9065 Singapore Tel: 65-6334-8870 Taiwan – Hsin Chu Tel: 886-3-577-8366 Taiwan – Kaohsiung Tel: 886-7-213-7830 Taiwan – Taipei Tel: 886-2-2508-8600 Thailand – Bangkok Tel: 66-2-694-1351 Vietnam – Ho Chi Minh Tel: 84-28-5448-2100 | Austria – Wels Tel: 43-7242-2244-39 Fax: 43-7242-2244-393 Denmark – Copenhagen Tel: 45-4485-5910 Fax: 45-4485-2829 Finland – Espoo Tel: 358-9-4520-820 France – Paris Tel: 33-1-69-53-63-20 Fax: 33-1-69-30-90-79 Germany – Garching Tel: 49-8931-9700 Germany – Haan Tel: 49-2129-3766400 Germany – Heilbronn Tel: 49-7131-72400 Germany – Karlsruhe Tel: 49-721-625370 Germany – Munich Tel: 49-89-627-144-0 Fax: 49-89-627-144-44 Germany – Rosenheim Tel: 49-8031-354-560 Israel – Ra’anana Tel: 972-9-744-7705 Italy – Milan Tel: 39-0331-742611 Fax: 39-0331-466781 Italy – Padova Tel: 39-049-7625286 Netherlands – Drunen Tel: 31-416-690399 Fax: 31-416-690340 Norway – Trondheim Tel: 47-72884388 Poland – Warsaw Tel: 48-22-3325737 Romania – Bucharest Tel: 40-21-407-87-50 Spain – Madrid Tel: 34-91-708-08-90 Fax: 34-91-708-08-91 Sweden – Gothenberg Tel: 46-31-704-60-40 Sweden – Stockholm Tel: 46-8-5090-4654 UK – Wokingham Tel: 44-118-921-5800 Fax: 44-118-921-5820 |




























