Boardcon Embedded Design Compact3566 Embedded Development Board

Introduction
About this Manual
This manual is intended to provide the user with an overview of the board and benefits, complete features specifications, and set up procedures. It contains important safety information as well.
Feedback and Update to this Manual
To help our customers make the most of our products, we are continually making additional and updated resources available on the Boardcon website (www.boardcon.com , www.armdesigner.com).
These include manuals, application notes, programming examples, and updated software and hardware.
Check in periodically to see what’s new!
When we are prioritizing work on these updated resources, feedback from customers is the number one
influence, if you have questions, comments, or concerns about your product or project, please no hesitate to contact us at [email protected].
Limited Warranty
Boardcon warrants this product to be free of defects in material and workmanship for a period of one year from date of buy. During this warranty period Boardcon will repair or replace the defective unit in accordance with the following process:
A copy of the original invoice must be included when returning the defective unit to Boardcon. This limited warranty does not cover damages resulting from lighting or other power surges, misuse, abuse, abnormal conditions of operation, or attempts to alter or modify the function of the product.
This warranty is limited to the repair or replacement of the defective unit. In no event shall Boardcon be liable or responsible for any loss or damages, including but not limited to any lost profits, incidental or consequential damages, loss of business, or anticipatory profits arising from the use or inability to use this product.
Repairs make after the expiration of the warranty period are subject to a repair charge and the cost of return shipping. Please contact Boardcon to arrange for any repair service and to obtain repair charge information.
Compact3566 Introduction
Summary
The Compact356 is mini single board computer base Rockchip’s RK3566 it has quad-core Cortex-A55, Mali-G52 GPU, and 1 TOPs NPU. It supports 4K video decode.
It is designed specifically for the AIoT devices such as industrial controller, IoT devices, intelligent interactive devices, personal computers and robots. The high performance and low power solution can help customers to introduce new technologies more quickly and enhance the overall solution efficiency.
Features
- Microprocessor
- Quad-core Cortex-A55 up to 1.8G
- 32KB I-cache and 32KB D-cache for each core, 512KB L3 cache
- 1 TOPS Neural Process Unit
- Mali-G52 up to 0.8G
Memory Organization - LPDDR4 RAM up to 8GB
- EMMC up to 128GB
- Boot ROM
- Supports system code download through USB OTG or SD
- Trust Execution Environment system
- Supports secure OTP and multiple cipher engine
- Video Decoder/Encoder
- Supports video decoding up to 4K@60fps
- Supports H.264 encode
- H.264 HP encoding up to 1080p@60fps
- Picture size up to 8192×8192
- Display Subsystem
- Video Output
Supports HDMI 2.0 transmitter with HDCP 1.4/2.2, up to 4K@60fps
Supports 4 lanes MIPI DSI up to 2560×1440@60Hz
Or LVDS interface up to 1920×1080@60Hz - Image in
Supports MIPI CSI 2lanes interface
- Video Output
- Audio
- Headphone stereo output and MIC input
- Support MIC array Up to 4ch PDM/TDM interface
- Support I2S/PCM interface
- One SPDIF output
- USB and PCIE
- Three 2.0 USB interfaces
- One USB 2.0 OTG, and two 2.0 USB hosts
- One USB 3.0 host
- One PCIE or SATA interface for M.2 SSD.
- Ethernet
- Support 10/100/1000Mbit/s data transfer rates
- I2C
- Up to two I2Cs
- Support standard mode and fast mode (up to 400kbit/s)
- SD
- Support Micro SD Card
- SPI
- Up to two SPI controllers,
- Full-duplex synchronous serial interface
- UART
- Support up to Four user UARTs
- Debug UART via micro-USB
- ADC
- ADC key in Headphone
- PWM
- Support 10 PWMs
- Support 32bit time/counter facility
- IR option on PWM3/7/15
- Power unit
- Single 5V@2A input
- CR1220 button Cell for RTC
- Support 5V PoE+ power module
RK3566 Block Diagram

Compact3566 PCB Dimension

Compact3566 Pin Definition
| GPIO | Signal | Description or functions | GPIO serial | IO Voltage |
| 1 | VCC3V3_SYS | 3.3V IO Power output(Max:0.5A) | 3.3V | |
| 2 | VCC5V_SYS | 5V Main Power input | 5V | |
| 3 | I2C3_SDA_M0 | PU 2.2K/ UART3_RX_M0 | GPIO1_A0_u | 3.3V |
| 4 | VCC5V_SYS | 5V Main Power input | 5V | |
| 5 | I2C3_SCL_M0 | PU 2.2K/ UART3_TX_M0 | GPIO1_A1_u | 3.3V |
| 6 | GND | Ground | 0V | |
| 7 | GPIO0_A3_u | 3.3V | ||
| 8 | GPIO3_C2_d | UART5_TX_M1 | 3.3V | |
| 9 | GND | Ground | 0V | |
| 10 | GPIO3_C3_d | UART5_RX_M1 | 3.3V | |
| 11 | GPIO1_B1_d | PDM_SDI2_M0 (V2 exchanged) | 3.3V | |
| 12 | GPIO4_C3_d | SPI3_MOSI_M1/I2S3_SCLK_M 1 (V2 exchanged) | PWM15_IR_M1 | 3.3V |
| 13 | GPIO0_A5_d | 3.3V | ||
| 14 | GND | Ground | 0V | |
| 15 | GPIO0_A6_d | 3.3V | ||
| 16 | GPIO0_B7_d | PWM0_M0 | 3.3V | |
| 17 | VCC3V3_SYS | 3.3V IO Power output(Max:0.5A) | 3.3V | |
| 18 | GPIO0_C2_d | PWM3_IR | 3.3V | |
| 19 | GPIO0_B6_u | SPI0_MOSI_M0/ I2C2_SDA_M0 | PWM2_M1 | 3.3V |
| 20 | GND | Ground | 0V | |
| 21 | GPIO0_C5_d | SPI0_MISO_M0 | PWM6 | 3.3V |
| 22 | GPIO0_A0_d | REFCLK_OUT | 3.3V | |
| 23 | GPIO0_B5_u | SPI0_CLK_M0/ I2C2_SCL_M0 | PWM1_M1 | 3.3V |
| 24 | GPIO0_C6_d | SPI0_CS0_M0 | PWM7_IR | 3.3V |
| 25 | GND | Ground | 0V | |
| 26 | GPIO0_C4_d | SPI0_CS1_M0 | PWM5 | 3.3V |
| 27 | I2C1_SDA | PU 2.2K | (Note1) | 3.3V |
| 28 | I2C1_SCL | PU 2.2K | (Note1) | 3.3V |
| 29 | GPIO1_A6_d | UART4_TX_M0/PDMCLK0_M0 (V2 exchanged) | 3.3V | |
| 30 | GND | Ground | 0V | |
| 31 | GPIO1_A4_d | UART4_RX_M0/PDMCLK1_M0 (V2 exchanged) | 3.3V | |
| 32 | GPIO0_C7_d | (V2 exchange) | PWM0_M1 | 3.3V |
| 33 | GPIO4_C2_d | SPI3_CLK_M1/I2S3_MCLK_M1 (V2 exchanged) | PWM14_M1 | 3.3V |
| 34 | GND | Ground | 0V | |
| 35 | GPIO4_C4_d | SPDIF_TX_M2/I2S3_LRCK_M1/ SATA2_ACT_LED (V2 exchanged) | 3.3V | |
| 36 | GPIO4_D1_u | SPI3_CS1_M1(V2-1208 update) | (Note2) | 3.3V |
| 37 | GPIO1_B2_d | PDM_SDI1_M0 (V2 exchanged) | 3.3V | |
| 38 | GPIO4_C6_d | UART9_RX_M1/SPI3_CS0_M1/ I2S3_SDI_M1 (V2 exchanged) | PWM13_M1 | 3.3V |
| 39 | GND | Ground | 0V | |
| 40 | GPIO4_C5_d | UART9_TX_M1/SPI3_MISO_M1 /I2S3_SDO_M1 (V2 exchanged) | PWM12_M1 | 3.3V |
Note:
| ||||
Compact3566 Functions Marker

Hardware Design Guide
Connector Circuit
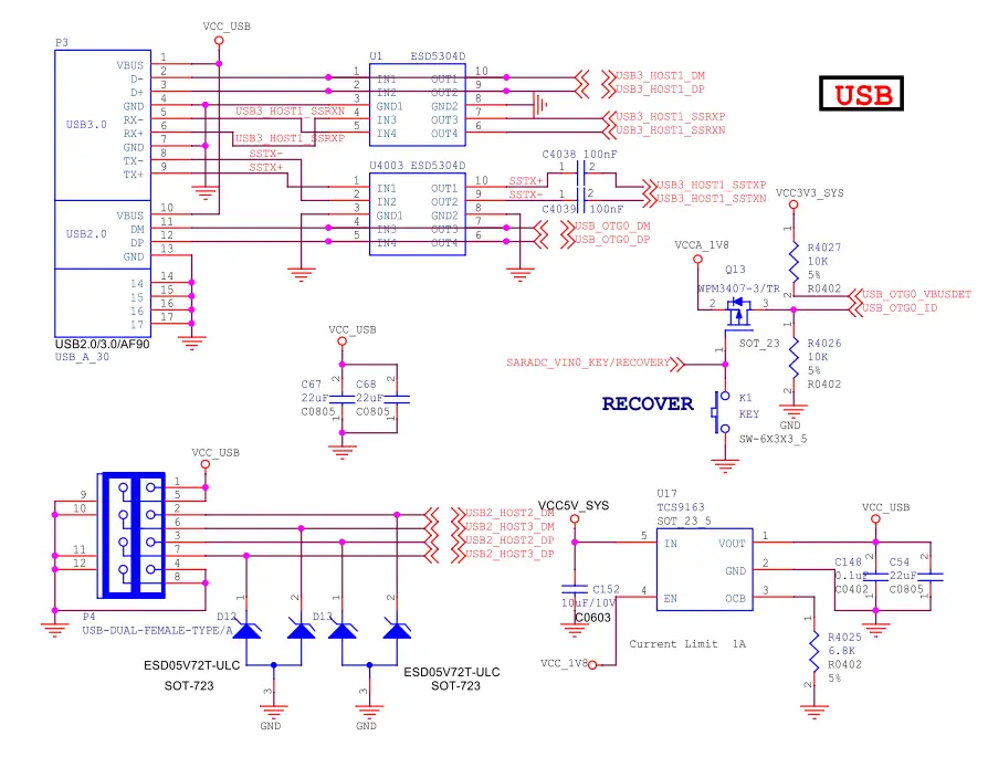
USB Host

Debug Circuit

Headphone Circuit

Camera and LCD Circuit

GPIO Circuit

POE Circuit

PCBA mechanical

Product Electrical Characteristics
Dissipation and Temperature
| Symbol | Parameter | Min | Typ | Max | Unit |
| VCC50_SYS | Main Power Voltage | 5-5% | 5 | 5+5% | V |
| Isys_in | VCC5V_SYS input Current | 820 | mA | ||
| VCC_RTC | RTC Voltage | 1.8 | 3 | 3.4 | V |
| Iirtc | RTC input Current | 5 | 8 | uA | |
| Ta | Operating Temperature | -0 | 70 | °C | |
| Tstg | Storage Temperature | -40 | 85 | °C |
Reliability of Test
| Low Temperature Operating Test | ||
| Contents | Operating 4h in Low temperature | -20°C±2°C |
| Result | pass | |
| High Temperature Operating Test | ||
| Contents | Operating 8h in high temperature | 65°C±2°C |
| Result | pass | |
| Operating Life Test | ||
| Operating in room | 120h | |
| pass | ||

References
ARM single board computer, industrial embedded computer design, system on module - Boardcon Embedded Design
ARM single board computer, industrial embedded computer design, system on module - Boardcon Embedded Design
ARM single board computer, industrial embedded computer design, system on module - Boardcon Embedded Design
ARM single board computer, industrial embedded computer design, system on module - Boardcon Embedded Design














