ams AS1312 Standard Board Evaluation Kit

Product Information
The AS1312 Evaluation Kit is a kit that includes the AS1312 Standard Board. The AS1312 is an ultra low quiescent current hysteretic step-up DC-DC converter that achieves an efficiency of up to 94%.
Kit Content
| Item | Comment |
|---|---|
| AS1312 Evalboard v2.1 | Ultra low quiescent current hysteretic step-up DC-DC converter |
Product Usage Instructions
Getting Started
To drive the AS1312 hysteretic step-up DC-DC converter, follow the recommended settings and values as described in the datasheet.
Please visit www.ams.com for the latest version. For a detailed overview of the AS1312 Evaluation Board, refer to chapter 3, Hardware Description.
Hardware Description
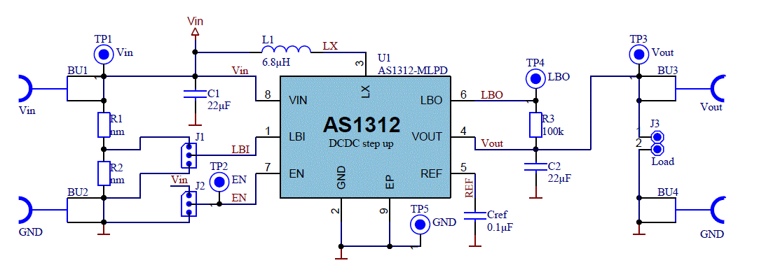
The AS1312 Evalboard comes factory mounted with version AS1312-BTDT-50, providing 5.0V on Vout. However, it is designed to work with all available AS1312 TDFN versions as well. The Evaluation Board needs to be supplied via the pins Vin and GND in the range of 0.7V up to 5.0V. To enable the device, set jumper EN (J2) to on, section B in Figure 2.
Figure 2: Evaluation Board Overview
Introduction
This document describes the AS1312 Evaluation Kit.
The AS1312 is an ultra low quiescent current hysteretic step-up DC-DC converter which achieves an efficiency of up to 94%.
Kit Content
Figure 1: Kit Content


Getting Started
Drive the AS1312 hysteretic step-up DC-DC converter only with the recommended settings and values as described in the datasheet.
Please check www.ams.com for the latest version.
A detailed overview of AS1312 Evaluation Board is given in chapter 3, Hardware Description.
Hardware Description
The AS1312 Evalboard comes factory mounted with version AS1312-BTDT-50, providing 5.0V on Vout but it is designed to work with all available AS1312 TDFN versions as well.
The Evaluation Board has to be supplied via the pins Vin and GND in the range of 0.7V up to 5.0V.
For enabling the device jumper “EN” (J2) must be set to “on”, section B in Figure 2.
Figure 2: Evaluation Board Overview

Jumper and device locations


For detailed information according electrical characteristics please refer to the AS1312 datasheet. The latest version of the datasheet can be found on our homepage, www.ams.com
LBI setting
For input voltage monitoring, set jumper “LBI” (J1) to “VR2”, section E in Figure 2. In this case the LBO stays high as long as the voltage on the LBI pin is higher than the LBI threshold of 0.6V.
With the resistive divider R1/R2 (not mounted) the monitored voltage level (threshold) can be defined which is compared to this internal threshold of 0.6V.
Use a defined resistor for R2 and then calculate R1 as:
- R1 = R2 x (Vin / VLBI – 1)
- VLBI = 0.6V
- Vin = monitored voltage
For the Power-OK (POK) feature, please set jumper “LBI” (J1) to “GND”, section E in Figure 2.
In this case the LBO is related to Vout and stays high as long as the Vout is higher than 92.5% of its nominal value
Schematics, Layers and BOM
The AS1312 Evaluation Board is a 2-layer FR4 board.
Figure 3: AS1312 PCB Layer Stack up

Schematic of AS1312 Evaluation Board
Figure 4: Schematic

Layers of AS1312 Evaluation Board
Figure 5: Top Layer

Figure 6: Bottom Layer

BOM
Figure 7: Bill of Material

Ordering & Contact Information

Buy our products or get free samples online at: www.ams.com/ICdirect
Technical Support is available at: www.ams.com/Technical-Support
Provide feedback about this document at: www.ams.com/Document-Feedback
For further information and requests, e-mail us at: [email protected]
For sales offices, distributors and representatives, please visit: www.ams.com/contact
Headquarters
ams AG
Tobelbaderstrasse 30
8141 Unterpremstaetten
Austria, Europe
Tel: +43 (0) 3136 500 0
Website: www.ams.com
Copyrights & Disclaimer
Copyright ams AG, Tobelbader Strasse 30, 8141 Unterpremstaetten, Austria-Europe. Trademarks
Registered. All rights reserved. The material herein may not be reproduced, adapted, merged, translated, stored, or used without the prior written consent of the copyright owner.
ö
Demo Kits, Evaluation Kits and Reference Designs are provided to recipient on an “as is” basis for demonstration and evaluation purposes only and are not considered to be finished end-products intended and fit for general consumer use, commercial applications and applications with special requirements such as but not limited to medical equipment or automotive applications. Demo Kits,
Evaluation Kits and Reference Designs have not been tested for compliance with electromagnetic compatibility (EMC) standards and directives, unless otherwise specified. Demo Kits, Evaluation Kits and Reference Designs shall be used by qualified personnel only. ams AG reserves the right to change functionality and price of Demo Kits, Evaluation Kits and Reference Designs at any time and without notice.
Any express or implied warranties, including, but not limited to the implied warranties of merchantability and fitness for a particular purpose are disclaimed. Any claims and demands and any direct, indirect, incidental, special, exemplary or consequential damages arising from the inadequacy of the provided Demo Kits, Evaluation Kits and Reference Designs or incurred losses of any kind (e.g. loss of use, data or profits or business interruption however caused) as a consequence of their use are excluded.
ams AG shall not be liable to recipient or any third party for any damages, including but not limited to personal injury, property damage, loss of profits, loss of use, interruption of business or indirect,special, incidental or consequential damages, of any kind, in connection with or arising out of the furnishing, performance or use of the technical data herein. No obligation or liability to recipient or any third party shall arise or flow out of ams AG rendering of technical or other services.
Revision Information

Note: Page numbers for the previous version may differ from page numbers in the current revision.
Downloaded from Arrow.com.


















