HAGERMAN Valve 12AU7 Warm Boost Pedal

Copyrights & Trademarks
Copyright Hagerman Amplification 2021. All rights reserved. No part of this document may be photocopied, reproduced, or translated to another language without prior written consent.
Disclaimer
The information contained in this document is subject to change without notice. Hagerman Amplification shall not be liable for errors contained herein or for consequential damages in connection with the furnishing, performance, or use of this material.
Warranty
Hagerman Amplification warrants this product free of defects in materials and workmanship for a period of 10 years (90 days tubes and footswitch). If you discover a defect, Hagerman Amplification will, at its option, repair or replace the product at no charge to you provided you return it during the warranty period, transportation charges prepaid to Hagerman Amplification. This warranty does not apply if the product has been damaged by negligence, accident, abuse or misuse or misapplication, has been damaged because it has been improperly connected to other equipment or has been modified without the express written permission of Hagerman Amplification. This warranty is limited to the replacement or repair of this product and not to damage to equipment of other manufacturers. Any applicable implied warranties, including warranty of merchantability, are limited in duration to a period of the express warranty as provided herein beginning with the original date of purchase and no warranties, whether express or implied shall apply to the product thereafter. Under no circumstances shall Hagerman Amplification be liable for any loss, direct, indirect, incidental, special, or consequential damage arising out of or in connection with the use of this product. Hagerman Amplification 1521 Alexander St Apt 1701 Honolulu, HI 96832 808-383-2704 www.hagamps.com
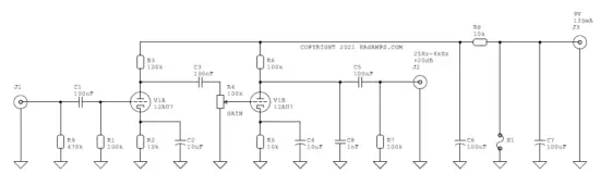
Description
VALVE is an all-tube boost pedal (no silicon involved) operating in starved-plate and starved-heater mode, which is difficult to pull off. Most attempts (Matsumi) fail due to excess grid current at such low bias. This new design solves those issues, breathing life into the tube, achieving full bandwidth and performance, all while maintaining that gooey non-linear tube goodness. This pedal will warm up your tone like nothing else. Destined to be your always-on pedal. Works great on bass too!
Specifications
| Item | Specification |
| Bypass | True |
| Gain | 20dB |
| Bandwidth | 25Hz to 4kHz |
| Controls | Level |
| Tube | 12AU7 |
| Input Impedance | 100k |
| Size | 5.4” x 2.4” x 2.1” |
| Power | 9V @ 135mA |
HAGERMAN AMPLIFICATION HAGERMAN VALUE BLACK DIRTY BOOST
250mA INRUSH cURRENT




















