Adexa HW115 3 Tier Heated Display Case 115 Litres Countertop

Thank you for choosing and purchasing our product. Please carefully read the operation instructions before use for a correct application and satisfactory effect.
Importer: Adexa Nordic AB
Svedplan lndustripark Brobackavagen 19 44191 Alingsas [email protected]
T: 0322-12282.
General
- This instruction manual contains information about the installation, operation, and maintenance of the device and should be consulted as an important source of information and reference guide.
- Awareness of the safety instructions and instructions for use in this manual will ensure the safe and correct use of the device.
Structure and Parts

Safety
- The appliance is not to be used by persons (including children) with reduced physical, sensory, or mental capabilities, or lack of experience and knowledge unless they have been given supervision or instruction
- Children are being supervised not to play with the appliance.
- This appliance can be used by children aged 8 years and above and persons with reduced physical, sensory, or mental capabilities or lack of experience and knowledge if they have been given supervision or instruction concerning the use of the appliance in a safe way and understand the hazards involved
- Children shall not play with the appliance
- Cleaning and user maintenance shall not be made by children without supervision
- If the supply cord is damaged, it must be replaced by the manufacturer, its service agent, or similarly qualified persons in order to avoid a hazard.
- Don’t use any kind of pressure water jet for cleaning the device.
- To prevent hazards and to ensure optimum efficiency, no modifications or alterations to the device that are not explicitly approved by the manufacturer may be undertaken. This device may only be operated in a technically proper and safe condition.
- The device should be never left unattended during operation. Keep away, children.
- Preserve this manual safely. When passing on/selling the device to a third party, the manuals must be banded over along with the device.
- Every person using the device must act in accordance with the manuals and under consideration of the safety advice.
- The device is to be used indoors only.
- Any technical interventions, as well as assembly and maintenance, are to be made by qualified customer service only.
Preparation and Power Supply
- Exclusive power socket
The power receptacle must have a reliable earth connection.
- Protect cables
Never break or damage the cables otherwise current leakage and fire might have resulted.
- No share on socket
Never let the device share the common socket with other appliances, otherwise, the cable becomes hot and fire might have resulted
- No water flushing
Never give the device surface a flush otherwise current leakage might have resulted.
- Prevent flammables and explosive
Never put any flammable or explosive inside the device such as ether, gasoline, alcohol, adhesive, or explosives. Never put dangerous products nearby the device.
Installation and Operation
Installation
- Place the device on top of an even and safe surface that supports the weight of the device and is not heat-sensitive.
- Not at any time should you place the device on an inflammable surface (such as table cloth, carpet, etc)
- You must no position the device near open fireplaces, electric ovens/arc furnaces/electric heaters or other heat sources.
- Position the device in such a way that the plug is easily accessible.
Operation
- Before first use, clean the inner sides and the playing grids with a soft cloth and a mild cleaning agent. Afterward, dry the device thoroughly.
- Remove the water bowl from the device. The water bowl is installed inside the device and then fill the water bowl with water.
- Connect the device to a single grounded power socket.
- Set the temperature as required for respective foods. You may adjust the desired temperature in the range between 30″And c-90″ C.
- The temperature inside of the hot display can be read from the front display.
- Put the foods in appropriate containers before placing them inside the hot display and shut it by using the sliding door.
- Some of the device parts become very hot, always use safety gloves when placing or removing foods.
- The foods are kept warm at the temperature set by you previously.
- In order to place or remove food, you may open the door at the rear side.
- Switch on the inner light when required using the light switch of the device.
- Disconnect the device from the power socket when the device is not in use.
Cleaning and Maintenance
- Before beginning with repair or cleaning works make sure the device has been disconnected from the power socket and has cooled down.
- Don’t use any acid agents and make sure no water ingresses the device.
- To protect yourself from the electric shock, never immerse the device, its cables and the plug in water or other liquids.
- Don’t use any kind of pressure water jet for cleaning the device.
Cleaning
- The device should be cleaned regularly.
- Clean the device from the inside and outside with a soft, damp cloth and a mild cleaning agent.
- Clean the placing grids and the housing with a soft, damp cloth and a mild cleaning agent.
- Clean the water bowl regularly. Calcification at the water bowl may be removed with common agents or liquids.
- Only use a soft cloth and make sure you never use any kind of abrasive agents or pads which could scratch the surface.
- After the cleaning procedure, you should use a soft and dry cloth to wipe dry and polish the surface.
- Make sure the device has been cleaned properly before storing it in a dry place.
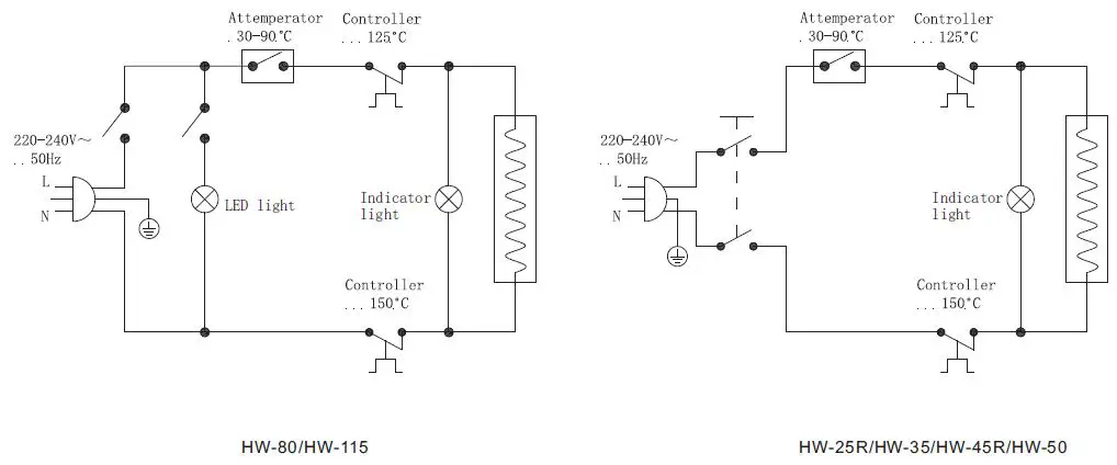
Circuit Diagram

Note
- The electric circuit diagram and parameters on the product nameplate are the final ones if they have been changed.
- The design might be improved without notice.
Meaning of crossed-out wheeled dustbin:
Do not dispose of electrical appliances as unsorted municipal waste, use separate collection facilities. Contact your local government for information regarding the collection systems available. If electrical appliances are disposed of in landfills or dumps, hazardous substances can leak into the groundwater and get into the food chain, damaging your health and well-being. When replacing old appliances with new ones, the retailer is legally obligated to take back your old appliance for disposal at least free of charge.
Caution hot surface
Do not put the food in direct contact with the shelf.
Maintenance
- Check the mains lead from time to time to ensure it is not damaged in any way. Never use the device if the lead is damaged. If the lead is damaged, it must be replaced by a qualified electrician.
- Only a qualified technician should carry out repairs and maintenance of the device. Do not attempt to repair the device by yourself.
- Appliances must be disconnected from their power supply during cleaning or maintenance and when replacing parts.
Cautions
Children should be supervised to ensure that they do not play with the appliance.
If the supply cord is damaged, it must be replaced by the manufacturer, its service agent, or similarly qualified persons in order to avoid a hazard.
Major Parameters


Hovering Door Operation
HW-25R/HW-35/HW-45R/HW-50


Importer: Adexa Nordic AB
Svedplan lndustripark Brobackavagen 19 44191 Alingsas [email protected]
T: 0322-12282.























