
COMMERCIAL
SINGLE & DOUBLE DOOR
HEATED & HUMIDIFIED
HOLDING DISPLAY MERCHANDISER
Operating Instruction Manual
EDM-1K Wide Countertop Heated Display Merchandiser
For California Customers
WARNING: Cancer and Reproductive Harm – www.P65Warnings.ca.gov
| Model | Voltage | Power | Amperage | Plug Type | Overall Dimensions | Product Weight | ||
| Length | Depth | Height | ||||||
| EDM-1K | 110-120V ~ 60Hz | 1500W | 13.1A | NEMA 5-15P | 23-5/8″ (600mm) | 25-3/8″ (643mm) | 27-9/16″ (700mm) | 70 lbs 32 kgs |
| EDM-1PT | 23-5/8″ (600mm) | 26″ (659mm) | 27-9/16″ (700mm) | |||||
BEFORE OPERATING ANY EQUIPMENT, READ AND FAMILIARIZE YOURSELF WITH THESE USE AND SAFETY INSTRUCTIONS
Congratulations on your purchase of this WINCO® commercial equipment. WINCO takes pride in the quality of its products. When used as intended and with proper care and maintenance, you will experience years of reliable operation from this equipment. To ensure best results, it is important that you read and follow the instructions in this
manual carefully. It’s important to save these instructions for future reference.
COMMERCIAL ROTATING HEATED & HUMIDIFIED HOLDING DISPLAY MERCHANDISER
Important For Future Reference
Please complete this information and retain this manual for the life of the equipment.
For Warranty Service and/or parts, this information is required.
Model Number………..
Serial Number…..
Date Purchased……..
WARNING: IMPROPER INSTALLATION, ADJUSTMENT, ALTERATION, SERVICE OR MAINTENANCE CAN CAUSE PROPERTY DAMAGE, INJURY, OR DEATH. READ THE INSTALLATION, OPERATION, AND MAINTENANCE INSTRUCTIONS THOROUGHLY BEFORE INSTALLING OR SERVICING THIS EQUIPMENT.
CAUTION: THESE MODELS ARE DESIGNED, BUILT, AND SOLD FOR COMMERCIAL USE ONLY. IF THESE MODELS ARE POSITIONED SO THE GENERAL PUBLIC CAN USE THE EQUIPMENT, MAKE SURE THAT CAUTION SIGNS, WARNINGS, AND OPERATING INSTRUCTIONS ARE CLEARLY POSTED NEAR EACH UNIT SO THAT ANYONE USING THE EQUIPMENT WILL USE IT CORRECTLY AND NOT INJURE THEMSELVES OR HARM THE EQUIPMENT.
WARNING: A FACTORY AUTHORIZED SERVICE PROVIDER SHOULD HANDLE ALL MAINTENANCE AND REPAIR. BEFORE DOING ANY AINTENANCE OR REPAIR, FOLLOW SERVICE SET UP ARRANGEMENT ON PAGE 15.
Introduction
Congratulations on the purchase of your WINCO® equipment. Please take the time to carefully read through this manual to ensure the unit is operated and maintained properly, to ensure the best possible performance from this product for many years.
WINCO will not accept liability if:
- The instructions in this manual have not been followed correctly.
- Non-authorized personnel have tampered with the equipment.
- Non-original spare parts are used.
- The machine has not been handled and cleaned correctly.
- There is any use damage to the unit.
Immediately Inspect for Shipping Damage
All containers should be examined for damage before and during unloading.
The freight carrier has assumed responsibility for its safe transit and delivery.
If equipment is received damaged, either apparent or concealed, a claim must be made with the delivering carrier.
A. Apparent damage or loss must be noted on the freight bill at the time of delivery. It must then be signed by the carrier representative (Driver). If this is not done, the carrier may refuse the claim. The carrier can supply the necessary forms.
B. If concealed damage or loss is not apparent until after equipment is uncrated, a request for inspection must be made to the carrier within 15 days. The carrier should arrange an inspection. Be certain to keep all contents and packaging material.
Package Contents
All units come with an Operating Instruction Manual and the following:
- (1) Commercial Heated & Humidified Holding Display Merchandiser
- EDM-1K: (1) 4-Tier, 18″ Diameter Round Rack
- EDM-1PT: (3) Adjustable Shelves
WINCO prides itself on quality and service, ensuring that at the time of packing, all products are supplied fully functional and free of damage. Should you find any damage as result of freight, please contact your WINCO dealer immediately.
Unpacking the Equipment
DISPOSE OF ALL PACKAGING MATERIALS IN AN ENVIRONMENTALLY RESPONSIBLE MANNER.
- Remove all packing materials and tape, as well as any protective plastic and cardboard, from the unit.
- Clean any glue residue left over from the plastic or tape.
- Place the unit in the desired position and height.
SAVE THE ORIGINAL BOX AND PACKAGING FOR USE IN PACKAGING AND SHIPPING THE EQUIPMENT IF SERVICES ARE NEEDED.
Installation and start-up must be performed by a qualified installer who has thoroughly read, understands and follows these instructions.
Please keep this manual in a safe place for future use!
NOTE
Please remember that this manual and the warning labels do not replace the need to be alert, to properly train and supervise operators, and to use common sense when using this equipment.
Important Safeguards
To ensure safe installation and operation, please carefully read and understand the following statements.
Unless the operator is adequately trained and supervised there is a possibility of serious injury. Owners of this equipment bear the responsibility to make certain that this equipment is used properly and safely, and to strictly follow all of the instructions contained in this manual and the requirements of local, state or federal law.
Owners should not permit anyone to touch this equipment unless they are over 18 years old, are adequately trained and supervised, and have read and understood this manual.
Owners should also ensure that no customers, visitors or other unauthorized personnel come in contact with this equipment. It is the responsibility of the owner and the operator to remain alert to any hazards posed by the function of this equipment.
If there is ever uncertainty about a particular task or the proper method of operating this equipment, ask an experienced supervisor or contact Winco® for assistance.
Warnings
This manual contains a number of precautions to follow to help promote safe use of this equipment.
WARNIN
USE CAUTION WHEN TOUCHING THE UNIT
FOR YOUR SAFETY
Do not store or use gasoline or other flammable vapors and liquids in the vicinity of this or any other appliance.
WARNING
Improper installation, adjustment, alteration, service or maintenance can cause property damage, injury or death.
Read these installation, operating and maintenance instructions thoroughly before installing or servicing this equipment.
TO PURCHASER
Contact your local gas supplier and ask for instructions in the event the user smells gas. This information should be posted in a prominent location.
Important Safeguards
These instructions should be followed at all times. Failure to follow these instructions could result in injury to yourself and others.
TO REDUCE RISK OF INJURY OR DAMAGE TO THE UNIT:
- Read this manual thoroughly before installation and operation.
DO NOT proceed with installation and operation if you have any questions or do not understand anything in this manual. Contact your representative or the manufacturer first. - DO NOT touch any surfaces that may be hot.
- Unplug from outlet when not in use prior to installing or removing parts and before cleaning. Allow for the device to cool first before handling.
- To protect against the risk of electrical shock, do not immerse the appliance, cord or plug in water, or other liquids.
WARNING
Electrical Shock Hazard Keep water and other liquids from entering the inside of the unit. Liquid inside the unit could cause an electrical shock.
Do not spray water or cleaning products. Liquid could contact the electrical components and cause a short circuit or an electrical shock. Do not use unit if power cord is damaged or has been modified. - DO NOT operate this device or any other electrical equipment with a damaged cord or plug, or after the unit malfunctions, is dropped or damaged in any manner. Return to the nearest WINCO Authorized Service Center for examination, repair and/or adjustment.
- The use of accessory attachments not recommended by WINCO may cause fire, electric shock or injury.
WARNING
Fire Hazard.
Correct installation precautions, procedures and regulations must be followed. Operation and safety training is necessaryfor all users of this equipment. - Not intended for outdoor installation.
- DO NOT let the cord hang over the edge of a table or counter, or touch hot surfaces.
- DO NOT place on / near a hot gas / electric burner, or heated oven.
- This appliance should always be on a stable and steady countertop or table. Allow sufficient space around the cooking area. Never use the unit on/near low-heat-resistant materials (carpet, vinyl).
- This appliance is not intended for use by individuals (including children) with reduced or impaired physical, sensory or mental capabilities, or lack of experience or knowledge, unless they have been given proper supervision or instruction concerning the use of this appliance by a person responsible for their safety.
- Any objects that are not intended for use with the appliance should not be in the unit or placed in between the rack wires.
- Clean with caution – if a wet sponge or cloth is used to wipe spills on a hot cooking surface, exercise caution to avoid steam burns.
NOTE: some cleaners may produce noxious flames when applied to a hot surface. - Do not store any item on top of this unit when in operation.
- Never place materials such as paper, cardboard, plastic, etc. on or under this unit.
- Proper connections and power supply are essential for efficient performance.
- If an extension cord power-supply is used, a. The marked electrical rating of the extension cord should be rated the same or greater than the electrical rating of the unit.
b. The cord should be located so that it does not drape over the counter/tabletop and can not be damaged or moved unintentionally. - The units are wired to be used with a standard 120V/AC receptacle and may be plugged into any convenient outlet.
- The installation of the unit must conform to the NATIONAL ELECTRIC CODE, ALL LOCAL ELECTRIC CODES AND ORDINANCES, AND ALL THE LOCAL ELECTRICAL COMPANY RULES AND REGULATIONS.
Additionally, we recommend a 4″ spacing surrounding the unit in order to provide adequate ventilation.
Proper Grounding
This machine is provided with a three-pronged grounding plug. The outlet to which this plug is connected must be properly grounded. If the receptacle is not the proper grounding type, contact an electrician. DO NOT, under any circumstances, cut or remove the third ground prong from the power cord or use any adapter plug.
USE A GROUNDED OUTLET DO NOT ADD AN ADAPTOR TO THE PLUG
Preparation (EDM-1PT)
- Remove all the ties holding the shelves on the corners.
Shelves may be installed in a flat or slant position.
Note: Please keep the Motor Switch in the “off” position when using flat shelves.
Operation
- Plug in the power cord and turn on the power.
NOTE: “LO H2O” will flash on t he display until water has been added to water tank. - CHANGE TEMPERATURE DISPLAY FOR EITHER FAHRENHEIT OR CELSIUS:
• Remove the top cover (Fig. A) > unscrew the Phillips Head screws.
• Remove the cover on rear digital display (Fig. B) > unscrew the Phillips Head screws to expose the circuit board (Fig. C).
• Move dip switch 1 (Fig. D) to either the “ON” position for Celsius or to the “1” position for Fahrenheit.
• Reinstall rear cover (Fig. B), then top cover (Fig. A). - SET AIR TEMPERATURE:
• Press the air temperature button and the display will show “tSP”. It will then show adjustable temperature.
• Use the UP / DOWN arrow keys to select the desired air temperature from 89°F to 194°F (30°C to 90°C).
• Wait 15 seconds and the number will be stored, then the display will return to current temperature. - SET HUMIDITY:
• Fill water reservoir tank with 1 gal (4 Qts) of DISTILLED WATER or PURIFIED WATER ONLY.
NOTE: Product failure due to limescale or sediment buildup is not covered under warranty.
• Refill water as needed for desired humidity. A full tank should last 3-6 hours depending on use.
• Press the humidity button two times for the display screen to show “hSP”. The display will then show adjustable humidity.
• Use the UP / DOWN arrow keys to select between 1 (Least humid) and 5 (Most humid).
• Wait 15 seconds and the number will be stored. The display will return to current air temperature.
NOTE: The unit controller will default to the last temperature/humidity setting upon start up.
EDM-1K - Once preheated, open door. The round rack will stop rotating and can then be manually turned as needed for access.
- Place food product (eg: pizza, pretzels, etc.) on any/all of the four tiers on the round rack or optional flat rack.
Removing the Round Rack (EDM-1K)
Tools needed: Philips Head Screwdriver
- Clean any food off the rack.
- Unscrew the bolt at top of rack to disengage from the clutch assembly with screwdriver
- Place nut and bolt aside for safe keeping.
- Push rack slightly upward to free it from the bottom center alignment guide.
- Tilt round rack toward door opening and remove it from the unit.

Draining the Unit
NOTE: Drain the unit before moving it to a new location.
- Remove all food and debris from the interior of the unit.
- Remove the rack from the unit (See Removing Round Rack).
- Place a bucket/bowl to catch the water, under the drain located inside top cabinet.
- Turn the drain handle a half turn and allow unit to empty.
EDM-1PT - Once preheated, open door.
- Place food product (eg: pizza, pretzels, etc.) on any/all of the flat Rack or optional round rack.
Adjusting the Shelves (EDM-1PT)
- Remove shelves and clips from the unit.
- Attach the shelf clips onto the desired position and lock onto the upright by pushing down.
- Install the shelf onto the shelf clips.

- Close drain before adding new water (distilled or purified water only).
- Cleaning solution may be run through the water tank. Excess water is needed to flush the cleaning solution through the line and tank until water flows clear (See Cleaning Instructions).
Cleaning, Care & Maintenance
To maintain the appearance and increase the service life, clean the heated merchandiser daily.
Clean all surfaces before using the appliance. Also clean after each day’s operation; however, the unit may require more frequent cleaning, depending on the volume of production.
- Switch power off and disconnect from the outlet before cleaning.
- Unplug the unit when not in operation.
- Allow merchandiser to cool before attempting to clean.
- The interior of the heated display merchandiser should be cleaned periodically with warm, soapy water and soft cloth.
- The exterior of the unit may be cleaned by carefully wiping with a damp cloth. OK to use glass cleaner on the glass.
- The rack is removable for easy cleaning.
- DO NOT immerse the unit in water.
- DO NOT clean with a pressure washer.
WARNING
Burn Hazard.
When in operation, the appliance surfaces will be HOT!
Please take extreme caution.
USE CAUTION WHEN TOUCHING THE UNIT.
WARNING: The interior of the unit will be hot after use.
Exercise caution when handling cooking utensils, cookware / pans.
NOTE: Proper cleaning instructions must be followed, otherwise operation of the unit may be seriously impaired. Do not wash parts in an automatic dishwasher.
Removing Lime/Mineral Deposits
NOTE: The amount of sediment content in the water determines how often it will be necessary to delime.
- Switch the power to OFF and unplug power cord. Allow the unit to cool.
- After the unit has cooled, drain the unit.
- Fill the water reservoir with a mixture of 70% water and 30% white vinegar only.
- Plug in and turn the unit on.
- Set both the air temperature and humidity to their highest settings and allow it to run for 30 minutes.
- Switch the power OFF and unplug the power cord again, allow to cool.
- Drain the unit to empty the deliming solution from the reservoir.
- Continue to fill and drain the water reservoir with clean water until the deliming solution is rinsed through and the reservoir is clean.
- Replace the rack.
- Plug the unit in and fill reservoir with 1 gal (4 Qts) of DISTILLED WATER or PURIFIED WATER ONLY.
Safety Precautions
Before installing and operating this equipment be sure everyone involved in its operation are fully trained and aware of all precautions. Accidents and problems can result from a failure to follow fundamental rules and precautions.
- A WINCO® Approved Recommended Qualified Service Technician should carry out repairs if necessary. Do not remove any components or service panels on this product.
- Before handling, allow the equipment to cool after use.
- Before cleaning, switch off power and disconnect power cord from the outlet.
- Do not immerse unit in water or use hose to clean.
- If the power cord is damaged, it must be replaced by a WINCO® Approved Recommended Qualified Service Technician in order to avoid a hazard.
THIS EQUIPMENT MUST ONLY BE SERVICED BY AN AUTHORIZED AGENT.
COMMERCIAL
HEATED & HUMIDIFIED
HOLDING DISPLAY MERCHANDISER
www.wincous.com
HEAT & HUMIDITY CONTROLLED AIRFLOW KEEPS
The air flow pattern of the EDM-1K and EDM-1PT by Winco® is designed to maintain consistent temperature and humidity around the food without drying, and enable
the merchandiser to recover temperature quickly after opening/closing the door. HOT FOODS FRESHER LONGER
FOOD HOLDING GUIDE
FOOD HOLDING GUIDE | |||
| FOOD TYPE | MAXIMUM HOLD TIME > Hours | TEMPERATURE SETTING | HUMIDITY LEVEL SETTING |
| • Bagels/Breads/ Croissants/Rolls | 4 | 140°F/60°C | 1 (low) |
| • Baked Potatoes | 3 | 150°F/65°C | 3 (medium) |
| • Biscuits | 2 | 130°F/55°C | 4 (medium/high) |
| • Chicken > Roasted | 4 | 175°F/80°C | 5 (high) |
| • Chicken > Fried | 4 | 157°F/80°C | 1 (low) |
| • French Fries | 1 | 140°F/60°C | 1 (low) |
| • Pies > Fruit | 3 | 180°F/82°C | 4 (medium/high) |
| • Hot Dogs | 4 | 185°F/85°C | 5 (high) |
| • Onion RIngs | 1 | 175°F/80°C | 1 (low) |
| • Pizza > Thick Crust | 1 | 185°F/85°C | 4 (medium/high) |
| • Pizza > Thin Crust | 1 | 180°F/82°C | 5 (high) |
| • Pretzels | 3 | 140°F/60°C | 4 (medium/high) |
| • Sandwiches, Wrapped | 2 | 180°F/82°C | 4 (medium/high) |
| NOTE: All times and settings are recommendations only and may vary depending on product preparation, cooking time, and internal food temperature. | |||
Troubleshooting
If your WINCO commercial equipment does not operate, please check the following prior to placing a service call.
| PROBLEM | POSSIBLE CAUSE | RECOMMENDED SOLUTION |
|
The unit is not turning on | Power supply | Check that the power supply cord is correctly plugged in and outlet is working. |
| Power switch is in the “OFF” position | Check that the unit is correctly plugged in and turned on. | |
| Plug/cord or external/internal wiring is faulty | Check for loose wire connections and secure properly – Replacement must be done by an authorized service provider. | |
| Defective ON/OFF switch | Power off and replace ON/OFF switch – Replacement must be done by an authorized service provider. | |
|
The unit is on but not heating up | Temperature is set too low | Check that the unit is set to the correct temperature. |
| Faulty or obstructed outer thermostat sensor | Clean off any accumulated debris and try again | |
| Faulty control board | Remove and replace – Replacement must be done by an authorized service provider. | |
| Faulty heating element | ||
| Incorrect voltage to heating element | Check input power for correct voltage – Must be done by an authorized service provider. | |
| High limit thermal disk is tripped/open | Turn unit off and allow it to cool down and reset. | |
|
Very low humidity in unit | Water is low or empty | Add water |
| Humidity is set too low | Check humidity setting and raise as needed. | |
| Blower fan is not running | Check for correct voltage at the fan. Remove and replace fan if needed – Replacement must be done by an authorized service provider. | |
| Air temperature is too low | Adjust the air temperature to higher setting | |
| Rack is not spinning | Door is open | Check door is closed |
| No power at the supply motor | Check for faulty door switch If needed remove and replace door switch – Replacement must be done by an authorized service provider. | |
| Debris in the way, stopping the rack | Check and remove debris obstructing the rack from spinning | |
| Light is not on | Light bulb burnt out | Remove and replace – Replacement must be done by an authorized service provider. |
| Faulty light ballast |
| ERROR CODE | CAUSE | RECOMMENDED SOLUTION |
| LO H2O | Low water | Add more water |
| LO H2O is flashing but water level is at MAX | Low water level switch is faulty | Remove and replace – Replacement must be done by an authorized service provider. |
| E1 | Faulty temperature sensor (outer) | |
| E2 | Water temperature sensor is faulty |
Service and Repair
THIS EQUIPMENT MUST ONLY BE SERVICED BY AN AUTHORIZED AGENT.
NOTE
Parts protected by the manufacturer or its agent are not to be adjusted by the installer, unless the installer is an authorized service agent.
If you have any questions or problems DO NOT send unit to WINCO® without first contacting our customer service department.
See “Limited Warranty” section on page 14 for details.
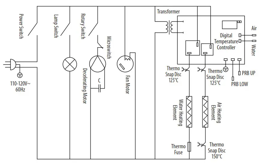
Electrical Diagram
MODELS: EDM-1K AND EDM-1PT

This circuit diagram has been provided to assist qualified electricians; only WINCO service agents or qualified electricians should carry out repairs if required.
Do not remove any components or service panels on this product.
Exploded View
MODEL: EDM-1K AND EDM-1PT
Parts List
MODELS: EDM-1K AND EDM-1PT
| # | Description | Part # | # | Description | Part # | ||
| 1 | Left Feet (2 pcs) | EDM1-P1 | 21 | Switch (Power/Light/Motor) | EDM2-P9 | ||
| 2 | Right Feet (2 pcs) | EDM1-P2 | Switch for serial number EDM1K070000400 and below | EDM1-P9 | |||
| 3 | Water Heating Element | EDM1-P28 | |||||
| 22 | Ballast | EDM1-P10 | |||||
| 4 | Cabinet Heating Element | EDM1-P27 | |||||
| 23 | Side Glass Panel | EDM1-P37 | |||||
| 5 | Thermo Fuse 133°C | EDM1-P30 | |||||
| Glass Panel for serial number EDM1K070000400 and below | EDM1-P13 | ||||||
| 6 | Fan Motor | EDM1-P29 | |||||
| 7 | Drain Valve | EDM1-P25 | |||||
| 24 | Front Glass Panel (EDM-1K) | EDM1-P38 | |||||
| 8 | Temperature Sensor (Inner) | EDM1-P23 | |||||
| 25 | Door Assembly | EDM1-P39 | |||||
| 9 | Thermo Snap Disk 150°C | EDM1-P24 | |||||
| Door Assembly for serial number EDM1K070000400 and below | EDM1-P20 | ||||||
| 10 | Water Level Sensor | EDM1-P22 | |||||
| 11 | Thermo Snap Disk 125°C | EDM1-P21 | |||||
| 26 | Motor/Clutch Assembly | EDM1-P31 | |||||
| 12 | Microswitch (Door) | EDM1-P14 | |||||
| 27 | Motor | EDM1-P16 | |||||
| 13 | Clip | EDM1-P3 | |||||
| 28 | Upper Clutch | EDM1-P18 | |||||
| 14 | O Ring | EDM1-P4 | |||||
| 29 | Lower Clutch | EDM1-P18L | |||||
| 15 | LED Lighting (4 pcs) | EDM1-P35 | |||||
| 30 | Spring | EDM1-P17 | |||||
| 16 | Transformer | EDM1-P12 | |||||
| 31 | Metal Bearing | EDM1-P19 | |||||
| 17 | Inlet Pipe | EDM1-P5 | |||||
| 32 | 4-tier 18″ Round Rack | EDM-P39 | |||||
| 18 | Infall Box Cover | EDM1-P6 | |||||
| 33 | Display Shelf Kit | EDM1-P36 | |||||
| 19 | Infall Box | EDM1-P7 | |||||
| 34 | Pretzel Rack Accessory | EDM-1PR | |||||
| 20 | Circuit Board | EDM1-P8 | |||||
Please contact factory for special order parts not listed.
Limited Warranty
WINCO® warrants to the original purchaser of new equipment that said equipment, when installed in accordance with our instructions within North America and subjected to normal use, is free from defects in material or workmanship for a period of 1 year. The labor warranty is one year from original installation or 18 months from actual factory shipment date, whichever date occurs first.
THIS WARRANTY IS IN LIEU OF ALL OTHER WARRANTIES, WHETHER EXPRESSED OR IMPLIED. WINCO EXPRESSLY DISCLAIMS ANY IMPLIED WARRANTY OF MERCHANTABILITY OR EXPRESSED OR IMPLIED WARRANTY OF FITNESS FOR A PARTICULAR PURPOSE. WINCO’S OBLIGATION AND LIABILITY UNDER THIS WARRANTY IS EXPRESSLY LIMITED TO REPAIRING AND REPLACING EQUIPMENT THAT PROVES TO BE DEFECTIVE IN MATERIAL OR WORKMANSHIP WITHIN THE APPLICABLE WARRANTY PERIOD. IN NO EVENT SHALL WINCO BE LIABLE FOR INCIDENTAL OR CONSEQUENTIAL DAMAGES TO BUYER OR ANY THIRD PARTY, INCLUDING, WITHOUT LIMITATION, LOSS OF PROPERTY, PERSONAL INJURY, LOSS OF BUSINESS OR PROFITS OR OTHER ECONOMIC LOSSES, OR STATUTORY OR EXEMPLARY DAMAGES, WHETHER IN NEGLIGENCE, WARRANTY, STRICT LIABILITY, OR OTHERWISE. This warranty is given only to the first purchaser from a retail dealer. No warranty is given to subsequent transferees. Warranty does not cover product failures caused by: failure to maintain, neglect, abuse, damage due to excess water, fire, normal wear, improper
set up and use. Periodic maintenance is not covered. This warranty is not in force until such time as a properly completed and digitally signed Installation/Warranty Registration has been received by WINCO within 30 days from the date of installation.
Limited Warranty
WARRANTY SERVICE
DO NOT send unit to WINCO® without first contacting our customer service department: 973-295-3899.
To initiate warranty service please visit our online portal:
SCAN FOR ONLINE PORTAL
If having trouble or unable to scan, enter the web address listed above to access the online portal.

https://www.wincous.com/contact-us/product-technical-support
Please provide or have the following information available:
- Contact Name, E-mail, and Phone Number
- Company/Organization Name
- Model Number
- Serial Number
- Pictures or Supporting Documentation
Proof of purchase is required to extend warranty more than 1 year from date of shipment from the factory.
THE FOREGOING WARRANTY PROVISIONS ARE A COMPLETE AND EXCLUSIVE STATEMENT BETWEEN THE BUYER AND SELLER. WINCO® NEITHER ASSUMES NOR AUTHORIZES ANY PERSONS TO ASSUME FOR IT ANY OTHER OBLIGATION OR LIABILITY IN CONNECTION WITH SAID EQUIPMENT.
Examples of items not covered under warranty, but not limited to just these items:
- Natural disasters (ie: earthquakes, tornadoes, hurricanes, etc.), fire, water damage, burglary, accident, theft.
- Freight damage.
- Improper installation or alteration of equipment.
- Use of generic or after-market parts.
- Repairs made by anyone other than a WINCO® designated service provider.
- Lubrication.
- Expendable wear parts, adjustable feet, blown fuses, lamps, etc.
- Normal product maintenance.
- Misuse or abuse.
- Normal wear and tear items such as light bulbs, fuses, and exterior finishes.
Warranty voided if:
- Product is altered by user
- Serial number plate is removed
- Product is installed in a prison or any correctional facility.

Models: EDM-1K and EDM-1PT
www.wincous.com

EDM-1K



















