KENT Smart Ultra Violet Water Purifiers Instruction Manual
Dear Customer,
At the outset, allow us to thank you for your trust in KENT water purifiers. We take pride in our reputation for product quality and industry proven performance. We are certain that your decision to own KENT water purifier will go a long way towards keeping you and your family in good health. We are confident that you will be satisfied with its performance and that it will serve your need for safe and clean drinking water.
This guide will help you get the best out of your water purifier. Please go through this booklet to familiarize yourself with its operation and maintenance.
You can look forward to years of trouble free service. contact your nearest KENT dealer or branch.
Best Wishes
KENT RO SYSTEMS LTD.
Introduction
Presenting the KENT SMART UV water purifier; Its Ultra Violet (UV) purification technology is highly effective in killing bacteria & viruses and also reduces all kinds of residual impurities ensuring safe drinking water.
a) KENT SMART UV water purifier comes with the following modern features
- Effective against bacteria, viruses and all kinds of residual impurities including chlorine.
- User-friendly and environmentally Its easy-to-handle process is devoid of any dangerous chemicals or risks factors of overdosing.
- Completely disinfects water without changing its taste, odour and pH scale. With Constant conductivity, the general chemistry of water is not
- Easy to install, all that it requires is a water connection and a power
b) ) How is KENT SMART UV better than other UV based purifiers
- Wall mountable – best suited for Indian homes and offices.
- ABS construction for corrosion free use
- Carbon Block Filter Technology- for added protection from bacteria.
- Incorporates UV fail alarm which beeps if UV Lamp is not functional
Your Water Purifier and its Parts
Please check the following items in the packaged box:
| 1 | KENT SMART UV Water Purifier | 1 N |
| 2 | 3-Way Connector | 1 N |
| 3 | S.S. Ball Valve | 1 N |
| 4 | Food Grade Pipe o.635 Cm (White) | 2.5 Meters |
| 5 | Warranty Card | 1 N |
| 6 | Screws & Plastic Inserts | 2 N each |
| 7 | Sticker Center Drill | 1 N |
Important Instructions
- Avoid exposure to direct sunlight and installation in damp areas

- Make sure that the purifier is connected to cold water supply only.

- Use Genuine Kent spares for optimum performance

- The maximum distance between the raw water source and the purifier should not be more than 3 meters.

- Do not confine the purifier in any kind

- Do not try to service the product on your own Instead, call service technician for help.

A look at the UV Process
The UV light has shorter wavelength (higher energy) than the visible light. Since it comes after the violet light in the light spectrum, it is teremed as ultraviolet light. Technically, the wavelenght of ultra violet is shorter that 400 nanometer, so it is also termed as electromagnatic radiation. UV-C rays (phoons) penetratre into micro-organisms and directly get absorbed in the DNA content of the pathogen. Finally, the DNA Content is modified in such a way that it stops further reproduction of the organisms.
Stages of Water Treatment
Following are the stages of water treatemnt:
Stage 1: Inline Sediment
Stage 2: Inline Carbon
Stage 3: UV Chamber
Stage 4: Post Carbon
UV Fail Alarm
KENT Smart has an inbuilt alarm that goes on when the UV Lamp stops drawing sufficient current from the power source. With the help of this unique feature, the user knows whether the UV Lamp is working properly or not. In such circumstances, kindly switch ottthe purifier and call service technician for help.
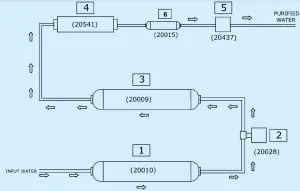
Purification Flow Chart

| S NO | SPARE PART CODE | I-|-EM D E c;CRI P-|-iON |
| 1 | 20010 | SEDth4ENT FILTER |
| 2 | 20028 | SOLENOID VALVE |
| 3 | 20009 | ACTIVATED CARBON FELTER |
| 4 | 20541 | UV CHAMBER |
| 5 | 20437 | ODS CONTROL vALvE uLze |
| 6 | 20015 | POST CARBON FILTER |
Note: Modification in the product may be intrcdu ed from time to time and con seq ue ntly the de tails given in this ma nual are su bjeu I to alteration without any prior notice.
Electircal Circuit Diagram
| 5 ^O | 58^88 8^8! ¢O88 | ITEN DESCRIPTION |
| 1 | 20024 | SNIPS / BALLAST |
| 2 | 20028 | SOLENOID VALVE |
| 3 | 20541 | UV CHAMBER |
| 4 | 20540 | UV LANP |

Installation Instructions
The KENT SMART UV Purifier is a product of advanced technology that ensures safe and clean drinking water. The purifier is easy and convenient to install
Recommended Site Preparations
- Single phase 140-250 V AC, 50-60 Hz, connection not more than 3 meters away from the point of
- Raw water supply with ’4 inch nipple, not more than 3 meters away from the point of
- Space as per dimensions of the
- Wall/plane surface for mounting two screws and holding the water
- The system and installation must comply with applicable state and local laws & regulation.
Special Instructions
- KENT Smart UV is a wall mountable purifier. Make sure that it is only mounted on a wall. Avoid installation on wooden and metallic stands.
- It is preferable to install the purifier near a sink so that raw water supply is easily available.
Installation Procedure
- Screw in the two 10×50 self taping screws (supplied with the package) on a same horizontal level at a distance of 120 mm from each other in the wall.
- Carefully hang the purifier on the wall with the help of wall mounting slots present on the back side of the purifier as shown in the figure below.

- Fix the SS ball valve to the’/, inch port of the 3-way connector as shown in the figure.

- Connect the 3-way connector to the raw water supply as shown in the figure. The threaded end of the 3-way connector is fitted in line with the raw water supply. The other end can be connected to a tap or can be plugged off if not required.

- Connect one end of the white pipe to the SS ball valve and other end to the lower hex connector on the left hand side of the purifier, which is labeled as WATER IN with the help of connector nuts.

- Before connecting the electric supply, it is important that you perform the following functions:
- Open the SS ball valve (Handle parallel to the ball valve) to start the flow of water into the purifier.

- Wait for 2-3 minutes to ensure that the two pre-filters are soaked in water.
- Open the SS ball valve (Handle parallel to the ball valve) to start the flow of water into the purifier.
Starting-up the Purifier
- Remove the front cover of the water purifier.
- Switch on the electrical supply and the power switch of the water purifier
- Check the flow rate of the purified water. For effectiveness of the UV treatment, the flow rate of the purified treatment, the flow rate of the purified
Adjust the flow rate of the purified water by adjusting the needle control valve. - Once the desired flow rate is achieved, switch ott the power supply and put back the front cover.
- The purifier is now ready for use.
Technical Specifications
| Product | KENT SMART UV |
| Product Code | 11138 |
| Product Generic Name | Water Purifier |
| Product Colour | White |
| Body Material | ABS |
| Mounting | Wall Mounting |
| Dimensions (mm) | 240 (L) x 150 (W) x 400 (H) |
| Purification Production Rate | 60 L/hr. (Depending on Inlet Water Pressure) |
| Inlet Water Pressure/Temp (min.) | 0.3 kg. /cue / 10°C |
| Inlet Water Pressure/Temp (max.) | 4.0 kg. / cm2/ 40°C |
| UV Lamp Wattage | 11 W |
| Life of UV Lamp | 5000 hrs. of operation |
| Total Power Consumption | 36 W |
| Input Power Supply | Single Phase 140-250 V AC, 50-60 Hz. |
| Net Weight | 3.05 kg. |
Maintenance Tips
To ensure that the purifier operates at its optimum level, a routine maintenance must be performed. The frequency of the maintenance will greatly depend on raw water quality and consumption of purified water.
- Replace sediment and activated carbon filter after every 12 months, depending on the raw water quality and consumption.
- UV Lamp should be replaced once a year.
- If the purifier is not going to be used for a long time (in case you are on a holiday, tour or out of home), make sure that you disconnect the power supply and turn off the raw water supply.
Note : Filters are consumables. Their replacement time is dependent on the quality of raw water and water consumption. They are not covered under the warranty. However, if the filters choke within 6 months, they will be cleaned / repaired / replaced free of cost. Changing the filter and system inspection is available on call.
Customer Support
Marketed by:
KENT RO SYSTEMS LTD.
E-6, 7 & 8, Sector-59, Noida, U.IN-201 309, India.
E-mail: [email protected]
Website: www.kent.co.in
Manufactured by:
KENT RO SYSTEMS LTD.
- Khasra 93, Village-Bantakhedi, Tehsil-Roorkee, District-Haridwar Uttarakhand-247 668, India.
- A-6, Sector-87, Noida-201305, P, India.
For customer complaints, contact Customer Care officer at:
E-6, 7 & 8, Sector-59, Noida, U.IN-201 309, India.
Call: 92-789-12345
E-mail: [email protected] or Visit us at www.kent.co.in






























