JDM A 4320 60W Professional Four Zone Desktop Mixing Amplifiers

Professional Four Zone Desktop Mixing Amplifiers
Model: A 4320 (60W) and A 4322 (120W)
Revision: 02/10/12
Product Features:
- Four-zone amplifier suitable for smaller installations such as offices, workshops, schools, etc.
- Telephone input for paging and music-on-hold
- Optional input modules such as AM/FM radio tuner and CD/tuner module with USB
- Priority muting for MIC 1, CHIME, and SIREN
- Remote CHIME and SIREN activation via buttons on the front panel
- Four zones speaker selector
- Preamp output socket for connection to extra slave amplifiers or a signal processor
- 24V emergency operation for use in emergency applications
Safety Instructions:
- Install the amplifier into standard 19-inch racking space
- Do not block the air vents on the side of the amplifier when installing in a rack frame
- Ensure there is enough space (44mm) on either side of the amplifier to allow air flow
- Check the temperature inside the rack system to ensure it is not above 40 degrees Celsius
- A cooling fan on the rear rack panel is recommended
Product Usage:
Installation:
- Mount the amplifier into a standard 19-inch racking space using the left and right mounting brackets included in the box.
- Ensure that the air vents on the side of the amplifier are not blocked and there is enough space (44mm) on either side to allow air flow.
- Check the temperature inside the rack system to ensure it is not above 40 degrees Celsius. If necessary, install a cooling fan on the rear rack panel.
Connecting Audio Sources:
- Connect an optional input module such as an AM/FM radio tuner or CD/tuner module with USB to the slot provided on the front panel.
- Connect a telephone paging and music-on-hold input to the spring terminals on the rear panel.
- Connect microphones or line inputs to CH2-CH4 using the 6.35mm input jacks.
- Connect a microphone to MIC 1 using the 6.35mm input jack.
Adjusting Audio Settings
- Adjust the volume of the output audio mixed from all five sources using the MASTER knob.
- Adjust the high-frequency sound using the TREBLE control.
- Adjust the low-frequency sound using the BASS control.
- Adjust the volume of the input for channel 5 (phono or line) using the PHONO/LINE knob.
- Adjust the volume of microphones or line inputs for CH2-CH4 using the respective CH2-CH4 knobs.
- Adjust the volume level of MIC 1 using the CH1 knob.
Using Priority Muting, CHIME, and SIREN
- MIC 1, CHIME, and SIREN have priority over other inputs. Adjust
the muting level using the knob provided on the rear panel. - Press the CHIME switch to activate the tone chime circuitry.
The tone is a 4-tone ascending BONG BONG BONG BONG sound. - Press the SIREN switches to activate the siren tones. Two sound
patterns are offered, depending on which button is pressed. One
tone is continuous; the other tone varies in pitch in a repeating
cycle.
Using Four Zones Speaker Selector
- Activate any combination of mono speakers (4 or 8ohm) via the front panel selector switches (SP1-SP4).
- Any zones can be set to any output loading, but the total output loading must not exceed the amplifier’s maximum loading specification.
Using Preamp Output Socket
- Use the preamp output socket to connect to extra slave amplifiers or a signal processor.
Using 24V Emergency Operation:
- The amplifier can operate from 24V batteries for use in emergency applications.
- Connect the batteries using the screw terminals provided on the rear panel.
Congratulations on purchasing this 4-Zone amplifier. It is housed in a heavy duty 3RU rack mount cabinet and includes a host of features. It provides an economical solution for smaller installations including offices, workshops, smaller shopping arcades, schools etc.
FEATURES
- VERSATILE INPUTS
Channel 1 is a front panel mounted 6.35mm phone jack that accepts either an unbalanced or balanced (tip / ring / sleeve) microphone. Channels 2-3 comprise balanced XLR inputs via the rear panel, with mic / line sensitivity adjustment provided, as well as a switch to provide phantom power for condenser mic inputs. Channel 4 has a switch to select between balanced XLR or a pair of RCA line level inputs. Channel 5 comprises a pair of RCA inputs, switch selectable between line or phono level. - TELEPHONE INPUT
A telephone paging and music-on-hold input connection is provided via spring terminals on the rear panel. Music sources can be from a choice of optional modules that are installed into the front panel slot. - SLOT FOR OPTIONAL INPUT MODULES
A slot in the front panel is provided in order to fit one of the following optional modules: A 4344A (TP-100RDS) AM/FM RDS Radio tuner module, A 4346 (CDR-100RDSU) CD/tuner module with USB. - PRIORITY MUTING
MIC 1, CHIME and SIREN have priority over other inputs. The muting level can be adjusted via a knob on rear panel.
REMOTE CHIME AND SIREN
This is operated by buttons on the front panel which play various tones across the speakers. When the spring terminal on the rear panel is shorted, CHIME is activated.
FOUR ZONES SPEAKER SELECTOR
Any combination of mono speakers (4 or 8ohm) can be selected via front panel selector switches. - PRE OUT
A preamp output socket is provided enabling connection to extra slave amplifiers or a signal processor. - 24V EMERGENCY OPERATION
The unit will operate from 24V batteries for use in emergency applications. Screw terminals provided on the rear. - AMP SECTION
- Automatic variable speed fan
- Over current protection
- Load short circuit protection
- Built-in low pass filter circuit
- Output level LED VU meter
SAFETY INSTRUCTIONS
- Please read these instructions before use. DO NOT switch on the mains power until installation is complete.
- Locate the device away from any heat source, such as radiators, heating vents or in direct sunlight etc.
- DO NOT install in a confined space such as a cupboard or book case. Ensure adequate ventilation of the unit.
- DO NOT expose to any form of liquid.
- DO NOT drop any foreign object or liquid inside the amplifier.
- This device should be serviced by a qualified service person.
IN THE BOX
- JD-MEDIA PA Mixer Console
- Power Cord
- Rack Mounting Brackets, Screws And Washers
- Operation manual
OPTIONAL ACCESSORIES
- A 4346 (CDR-100RDSU) CD Player / AM/FM Radio Tuner module with FM RDS / USB
- A 4344A (TP-100RDS) AM/FM Radio Tuner module with FM RDS
Note: The three modules listed above fit into the slot on the PA mixer front panel. Each module includes the antenna terminal, which fits into the PA amplifier rear panel. - C 0377 PUSH-TO-TALK Paging Mic which connects using only a 3-Pin XLR Jack.
Note: These are the accessories which are supported for this product in Australia, and which have descriptions within this manual, as well as having their own manuals.
FRONT PANEL CONTROLS
- POWER SWITCH
Push to switch on. Power LED will illuminate when on. - MASTER
This knob is used for adjusting the volume of the output audio mixed from all five sources. - TREBLE
This control is used for adjusting the high-frequency sound to the Master Volume output. - BASS
This control is for adjusting the low-frequency sound to the Master Volume output. - PHONO / LINE
This knob adjusts the volume of the input for channel 5, which can be either a phono or line input as selected by the rear panel switch. - CH2-4
These knobs adjust the volume of the mic or line input as selected by the rear panel switch of CH2-CH4. - CH1
Adjusts the volume level of MIC 1. - CH-1 INPUT JACK
6.35mm MIC input socket. - CHIME
Pressing this switch will activate the tone-chime circuity.
This is a 4 tone ascending BONG BONG BONG BONG sound. - SIREN
Pressing these switches will activate the siren tones. Two sound patterns are offered, depending on which button is pressed. One tone is continuous; the other tone varies in pitch in a repeating cycle. - SPEAKER SELECTOR (SP1-SP4)
These switches activate the amplifier speaker zones. Any zones can be set to any output loading, but the total output loading must not exceed the amplifiers maximum loading specification. - LEVEL METER
LED VU Meter displays the audio output level. - BLANK PANEL (PACK)
This is used for mounting the optional tuner (A4344A) or CD player (A4346) modules or ‘PACKs’, which can be installed into front panel slot, with the complementary antenna module being installed on the rear. - PACK (BASS & TREBLE)
These BASS and TREBLE knobs control the bass and treble signals of the optional tuner or CD player (also called ‘PACK’), but only when either is installed in the front slot of the amplifier.
REAR PANEL CONTROLS

- AC POWER
- IMPEDANCE
This is for selecting the impedance of the high impedance speaker terminals. - DC 24V TERMINAL
This terminal is for connecting the 24V battery for battery operation.
WARNING: Ensure the correct battery polarity to prevent damage to the amplifier. - FUSE HOLDER
This fuse holder contains the power fuse(T 2AL 250V). Ensure it is replaced with same type of fuse when it blows. If it continuously blows, there may be an amplifier fault. Please contact a qualified service technician. - ANTENNA
Only fitted when either a tuner (A4344A) or CD (A4346) module is installed. See Fig 4 for wiring.
NOTE: The picture of the amplifier’s rear panel above shows the antenna terminal in place. This section of the amplifier’s rear panel is blocked by a removable ‘knock-out’ section of metal plate, which needs to be punched out and removed in order for the antenna terminal to be screwed in place. - M.O.H (MUSIC ON HOLD)
Used for connecting to the telephone system when a tuner or CD module is installed.
NOTE: The tuner or CD player output volume for music on hold is set at a fixed level, and is not adjustable via the front panel or module volume controls. - REMOTE CHIME
When these terminals are shorted, the chime is activated. - TEL IN
These terminals are for connection to a telephone system for paging. Use an Austel approved line isolation unit with this input.
NOTE: When paging, all other input signals except AMP IN are muted. - CH2-4 INPUT SOCKETS
These are for microphone or line inputs. Microphone input sensitivity and impedance is 3mV/600 ohm. Line input is 300mV/50k ohms.
The XLR sockets of channels 2 and 3 have been designed for Mic or Line input. Use the switch beside the XLR socket to accommodate either.
NOTE: Pin 1 on the XLR and the Sleeve on the phone jack are grounded. - MUTE
This adjusts the muting level when a signal is muted by MIC1, CHIME or SIREN. - LINE–MIC
Set this switch to the desired input type. On CH4, it will switch between XLR and RCA input options. - LINE–PHONO
This channel 5 input is for a magnetic cartridge turntable or a line-level input via RCA jacks, such as a cassette deck, CD/DVD player etc. - LINE–PHONO
Set this switch to the desired input type for channel 5. - PREAMP OUT–AMP IN
This jack is for connecting line-level output signal to external amplifier or a signal processor such as an equalizer. - SPEAKER TERMINALS
Refer to the speaker connection terminals Fig. 3a, 3b and 3c WARNING.- DO NOT connect speakers to more than one terminal type. That is, connect only to the four ohm, or only to the eight ohm, or only to the high impedance terminals.
- DO NOT connect speakers to the four-ohm or eight-ohm terminals where the power rating of the speakers is less than the power rating of the amplifier.
- For the high-impedance terminals DO NOT connect speakers where the total impedance is less than the rated impedance (see Fig. 3c). Failure to follow this may result in damage to the amplifier and / or speakers.
- PHANTOM POWER
These dip switches provide CH2 and CH3 with phantom power for condenser microphones.
IMPORTANT: When using phantom power, turn the CH2 and CH3 volume control knobs on the front panel anti-clockwise to decrease the level, so as to avoid damaging the speakers.
Fig 3a, b, c: Connect speakers as per these diagrams. Ensure power is off before connecting or disconnecting speakers.


Connection Guide


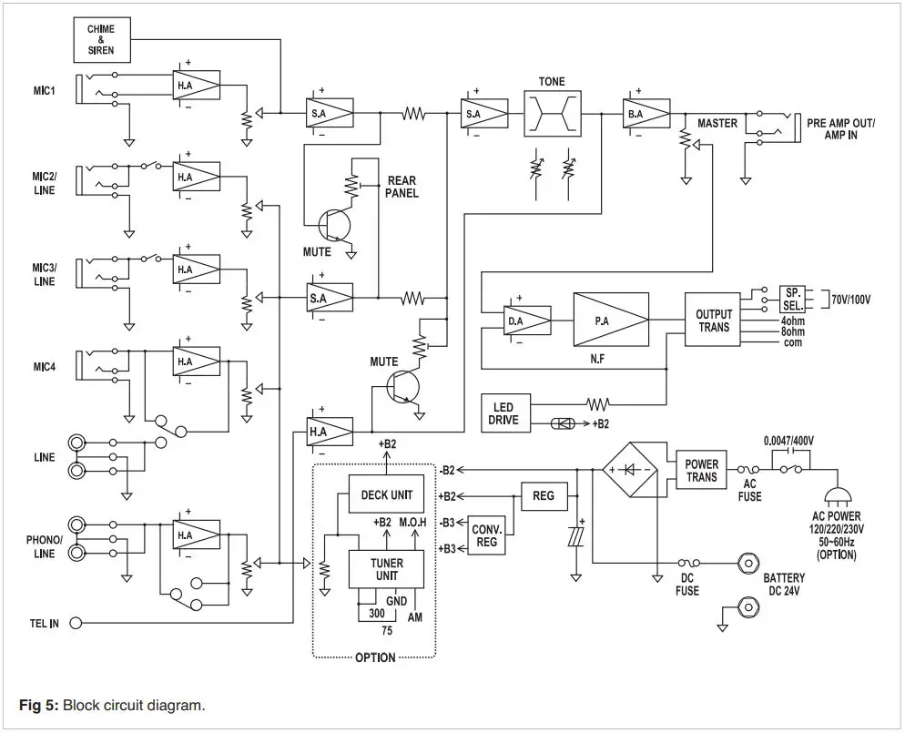
Block circuit diagram

SPECIFICATIONS
- A 4320 Power: ………………………………………………..60 watts RMS
- A 4322 Power: ………………………………………………120 watts RMS
- Distortion: ……………………………………………………….< 1% @ 1kHz
- Signal to Noise Ratio………………………………Line: >70dB Mic: >60dB
- Frequency Response……………………………………80Hz – 15kHz, ±3dB
- Mic input sensitivity:…………………………………………3mV balanced
- Line inputs sensitivity: ………………………………………………..300mV
- Phono input sensitivity: ………………………………………………2.4mV
- Telephone input…………………………………………………………245mV
- Bass: …………………………………………………………±10dB @ 100Hz
- Treble: ……………………………………………………….±10dB @ 10kHz
- A 4320 Standby current (DC operation): …………………………0.42A
- A 4322 Standby current (DC operation): …………………………0.38A
- Power supply: …………………………………………240V AC or 24V DC
- Dimensions:………………………………….≈420W x 320D x 110H mm
- A 4320 weight: …………………………………………………………..10.5kg
- A 4322 weight: …………………………………………………………..12.5kg
JDM warrants this product for two years from the date of purchase from its resellers to the consumer. If this item is part of an installation or another product, please contact the installer or supplier for your warranty.
During the warranty period, we undertake to repair or replace your product at no charge if found to be defective due to a manufacturing fault. The warranty excludes damage by misuse or incorrect installation (i.e. failure to install and operate device according to specifications in the supplied instruction manual), neglect, shipping accident, or no fault found, nor by use in a way or manner not intended by the supplier.
For repair or service please contact your PLACE OF PURCHASE.
It is at JDM distributors discretion as to whether the goods will be repaired or replaced (whilst under warranty); and as to whether identical goods will be used to replace the item due to changes of models / products.
Note: Under no circumstances should you attempt to repair the device yourself or via a non-authorised JDM service
centre, as this will invalidate the warranty!
Our goods come with guarantees that cannot be excluded under the Australian Consumer Law. You are entitled to a replacement or refund for a major failure and for compensation for any other reasonably foreseeable loss or damage. You are also entitled to have the goods repaired or replaced if the goods fail to be of acceptable quality and the failure does not amount to a major failure.



















