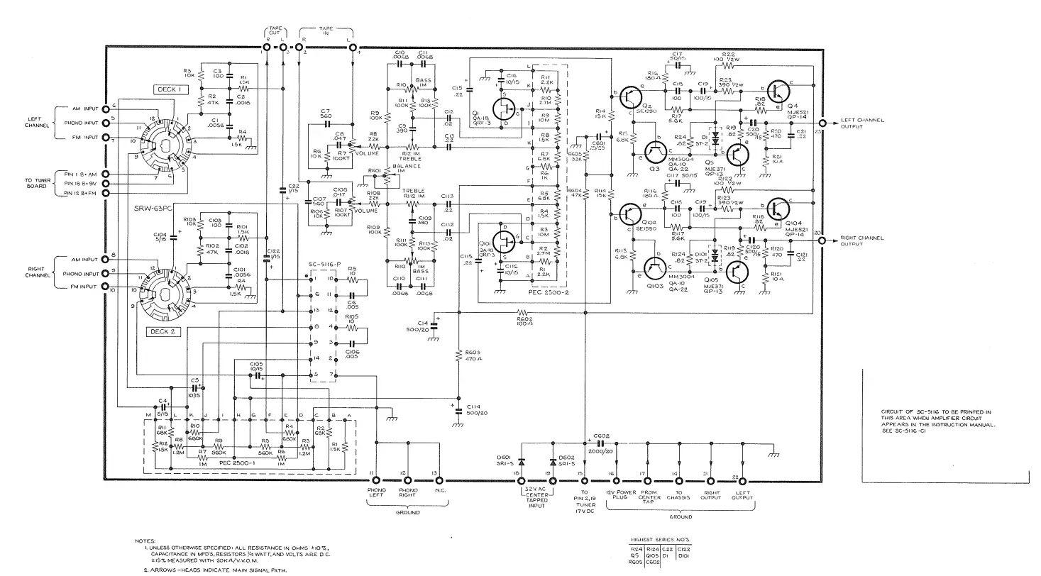
HH SCOTT Scottie 2550 Stereo Receiver Owner’s
AUDIO SECTION
EQUIPMENT NEEDED
Audio Oscillator VTVM Oscilloscope Triplett VO:M Load
Attenuator Distortion Meter Variac
AC Supply Fixture 12 Volt Supply DC
Set Controls to the Following:
- Balance Pot
Flat “O” - Input Selector
Phono - Tone Controls
Flat “O” - Loudness
Min. - Speaker Switch
ON - Power Switch
OFF - Tape Switch
Normal
Preliminary Visual Inspection and Continuity Checks
Inspect unit for defects such as broken wafers, loose stand-up resistors, cracked terminals and jacks, loose transformer bolts, and other such defects. See transistor precaution list. Check production tag for necessary inspectors’ stamps. Shake unit to free all scrap wire pieces.
- Voltage Checks
Check power supply +17 to 19 volts. - Sensitivity Check
Audio osc. to TAPE IN, tape switch to MONITOR at 0,25 (*2 dB) input, Connect oOnm Load to main spea ker taps, Turn loudness pot to max. , observe output of 2 wattts (5 V). Check tape Output jack with troubleshootin8 lead tor same autautt as ianal - Distortion Check
Distortion at 3V output, 1.5% max. - Speaker Switch and Phone Jack Check
Speaker switch to OFF pos. Note complete loss of signal. Loudness to min. Insert phone plug into phone jack, remove speaker leads and connect to phone plug. Loudness to max. Note drop of 26 !2 dB. - Loudness Volume
Adjust attenuator for O dB on 1 volt range.
osi• to 1000 Hz, vol. pot to 4 flat. Switch osc. to 100 Hz; note rise of 7 _2 dB. Switch osc. to 10 kHz; note reading of O .:t2 dB. - Tracking
In TEN dB steps check tracking of volume pot in L & R channels. Output
may be no more than 3 dB between channels down to -40 dB. - Crosstalk
Left channel at 1 kHz, full output 4 V. Turn Bal. pot to “L”, note no drop in output. Bal. pot to “R”, note 45 dB drop in output. With input and output in Right channel., no drop in “R” pos. and 45 dB drop in “L” pos. of pot. Attenuate to obtain O dB on l volt scale. - Tone Controls
Bass
Boost –ro-dB +2 dB Cut – 10 dB ±2 dB
10 kHz
Treble Boost – 10 +2 dB Cut … 14 +2 dB - Frequency Response Check
With output O dB on 1 volt range, sweep osc. from 100 Hz to 10 kHz. Note no more than 2 dB variation in output.
Low
3 dB pt. 100 Hz or lower
High
3 dB pt. 10 kHz or higher - Regulation Check
At 1 kHz O dB 1 V range remove 8 ohm load. Output rise of 1 dB max. - Preamp Gain Check@ 1 kHz
Attenuate input 36 dB, input leads to phone. Output O dB 1 V range + .:..Z dB. - Preamp Frequency Response Check
- 1 kHz
0 dB (ref) - 10 kHz
-13 +2 dB - 100 Hz
+13 =f2 dB
- 1 kHz
- Hum Checks
Position Loudness Pot Max Hum
Tape In 10 5 mV
Tape In 0 5 mV
Phono (Inputs shorted) 10 30 mV - Repeat Steps 2 through 13 for Right Channel.
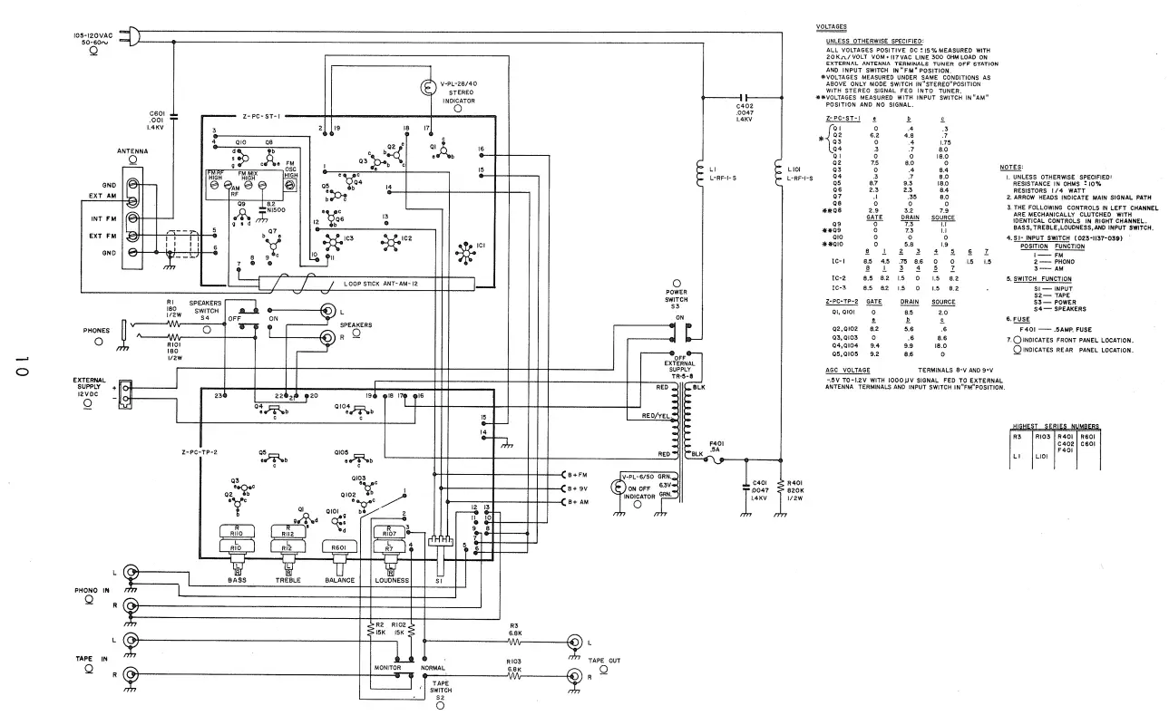
AM SECTION
Pre-Test
- Switch tuner to AM position, output from tape output jack.
- Couple signal generator at 455 kHz to AM section of IF. Clip ground lead to chassis.
- Peak IF 1 s and detector for max. audio noise output, using no modulation. Final peaking should be done with 20 uV from generator with output level of 100 mV 2 dB.
Final Test - Remove signal generator coupling to IF’s, connect generator to loop antenna cold side. The cold side of loop is closest to input jacks.
Calibration - Tune oscillator coil to 600 kHz and oscillator trimmer to 1600 kHz.
Sensitivity - Tune RF trimmer at 1400 kHz with a very weak signal for a peak. Be sure antenna leads are dressed properly.
- Repeat Step 5 until unit is aligned and max. output at given frequencies has been achieved. Final calibration tracking check:
WEEI WHDH WBZ WMEX
590 kHz 10 kHz 850 kHz 20 kHz 1030 t20 kHz 1510 (tol 20 kHz) - With 10 uV minus 2 dB input•attenuation, output should be .25 to .40@ 600 kHz and 1400 kHz.
- With phones, check for AM calibration, oscillation, harmonic pickup, etc. All output measurements are taken at 60% modulation.
TONE corfl-Rol PRE AMP 
EgUIPMENT NEEDED
VTVM Oscilloscope
VOM Distortion Meter
Fl1 Generator (or source)
MX Audio Generator Generator (or (or source) source)
Set Controls to the Followin:
Input Select. Switch
PRELIMINARY CHECKS
loose Inspect trunit ansformers, for defects binding such tuning as broken condenser, wafers, broken cracked components, terminals, lead and dress, jacks,
scrap ulator; sockets.in unit, etc. Make certain all transistors are firmly seated in at correct Reg
shouTake ld output measure from +10 :!:1 V, tape-out and 17 jacks. V .!2 V Turn for unit stereo on, check light supply.voltage
- Mono Alignment and Sensitivity Check
Front End and IF Alinment
With about 10 uV generator output, align and peak front end for max. align output.
With detector 3 uV bottom input, slug align for IF’s max. for audio max. and audio. top slug With for 1 or min. 2 K uV distortion.input, - Sensitivitr and Distortion
For Measure sensitivity sensitivity check, of an tuner electronic with 7 uV 19 RF kHz input. and 38 Must kHz filter obtain 30 may dB be usableused.
maxsensitivity distortion at 92 of and 0.8%. 106 MHz. Audio output Recheck spec. distortion, at lK, lK 0.5 uV to 1.0 input. volts. 400 Hz – e
De-Emehasis Check
Tune to 90 MHz (modulation of 8.2 kHz), note decrease of 12 ±2 dB in output.
Calibration Check
Check calibration against stations – max. tolerance 200 kHz. - multiplex Alignment
the With a multiplex composite alignment stereo will signal be as from follows: generator or source connected to the unit,
- 67 kHz Aliiinment
Using an RF signal modulated with 67 kHz, note output taken directly from the multiplex (either pin located adjacent to the PEC 312). With signal applied, adjust the LV015 (67 kHz trap) for lowest possible reading on VTVM .. - 19 kHz and 38 kll Alnment
With a low capacity scope probe connected to the base of Q2 (first QA15), adjust first pilot can (next to AM det. can) for max. output. After the first pilot
can has been adjusted, move scope probe to the base of Ql (SE1990) and adjust
the second pilot can (directly behind AM section of front end) for max. output. The 38 kHz alignment can be done with the scope probe at any one of the four
demodulator diodes surrounding the TRV.038tt can. Peak the 38 kHz can for max. output as was done to the others.
Separation has been preset by a resistor divider; therefore, the spec. is:
Separation
L:-00 Hz- 20 dB min. without filter
- 25 dB min. with filter
Any difference in channels gre3ter than 3 dB can be brought within spec. by
detuning one of the pilot cans slightly, thereby equalizing the separation.
- Listenin Check
Check unit for ac short, calibration, oscillations and hum. Connect a 12 volt de source to the blue conn.ector plug on the rear and switch Power Switch to
OFF. Listen to the unit and observe that it operates well on 12 volts, as well as 117 ac.,


HH SCOTT Scottie 2550 Stereo Receiver Owner’s























