PENTAIR Myers PA-1 Alarm Panels

APPLICATION
This panel is to be used as an alarm and pump disconnect.
ENCLOSURE
The enclosure is a NEMA 4X fiberglass that may be mounted inside or outside. Mounting feet are supplied on the exterior of the box. A hinged door with stainless steel lockable hasps is supplied.
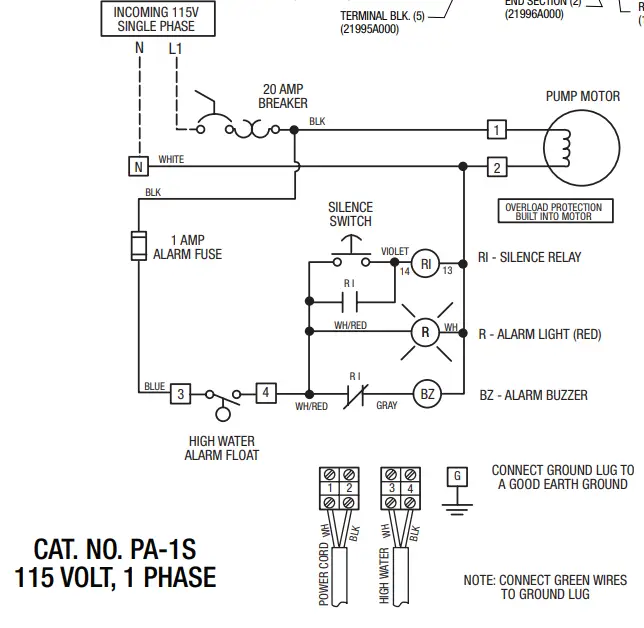
LIGHT
The alarm light is a 15 watt, high intensity light enclosed by a red acrylic globe. The light bulb is a medium base appliance bulb that may be easily removed from inside the enclosure.
CIRCUIT BREAKER
A 20 amp single pole circuit breaker is supplied with the panel for 115V service. A 20 amp double pole circuit breaker is supplied with the panel for 230V service. The circuit breaker provides a convenient method of disconnecting the power to the pump and alarm for maintenance or service.
TERMINAL BLOCKS
Box clamp terminal blocks are provided for connecting both pump and high water alarm float leads.
FUSE
A 1 amp fuse is supplied for alarm circuit protection.
WARNING:
Do not attempt to wire this control box unless you have a good working knowledge of electricity and are familiar with state and local codes. If you are in doubt about anything, contact an electrician. The power supply for the control box will vary depending upon which particular model you have purchased. Do not attempt to operate this unit on any other voltage or power distribution other than for which it was originally designed. Failure to comply with this will result in the immediate cancellation of all warranties and claims.
CALIFORNIA PROPOSITION 65 WARNING: This product and related accessories contain chemicals known to the State of California to cause cancer, birth defects or other reproductive harm.
INSTALLATION
- Select a convenient location and mount the alarm enclosure on a stable vertical support by means of the four mounting holes in the mounting feet on the back of the enclosure.
- Connect incoming power to the circuit breaker (top lugs) and neutral terminal block. All necessary ground wires should be connected to the ground lug at the bottom of the panel. The ground lug should be fastened to a good driven earth ground by one of the methods described in the National Electric Code.
- Run wires from the pump and connect to terminals 1 and 2.
- Run wires from high water alarm float and connect to terminals 3 and 4.
- You may test the alarm circuit by manually activating the float switch or by pushing the test switch on the outside of the enclosure.
- The enclosure may be locked by inserting a padlock (not supplied) through either of the enclosure hasps.






DIMENSION

STANDARD LIMITED WARRANTY
- Pentair Myers® warrants its products against defects in material and workmanship for a period of 12 months from the date of shipment from Pentair Myers or 18 months from the manufacturing date, whichever occurs first – provided that such products are used in compliance with the requirements of the Pentair Myers catalog and technical manuals for use in pumping raw sewage, municipal wastewater or similar, abrasive-free, noncorrosive liquids.
- During the warranty period and subject to the conditions set forth, Pentair Myers, at its discretion, will repair or replace to the original user, the parts that prove defective in materials and workmanship. Pentair Myers reserves the right to change or improve its products or any portions thereof without being obligated to provide such a change or improvement for prior sold and/or shipped units.
- Start-up reports and electrical schematics may be required to support warranty claims. Submit at the time of startup through the Pentair Myers website: http://forms.pentairliterature.com/startupform/startupform.asp?type=m.
- Warranty is effective only if Pentair Myers authorized control panels are used. All seal fail and heat sensing devices must be hooked up, functional and monitored or this warranty will be void. Pentair Myers will cover only the lower seal and labor thereof for all dual seal pumps. Under no circumstance will Pentair Myers be responsible for the cost of field labor, travel expenses, rented equipment, removal/reinstallation costs or freight expenses to and from the factory or an authorized Pentair Myers service facility.
- This limited warranty will not apply: (a) to defects or malfunctions resulting from failure to properly install, operate or maintain the unit in accordance with the printed instructions provided; (b) to failures resulting from abuse, accident or negligence; (c) to normal maintenance services and parts used in connection with such service; (d) to units that are not installed in accordance with applicable local codes, ordinances and good trade practices; (e) if the unit is moved from its original installation location; (f) if unit is used for purposes other than for what it is designed andmanufactured; (g) to any unit that has been repaired or altered by anyone other than Pentair Myers or an authorized Pentair Myers service provider; (h) to any unit that has been repaired using non factory specified/OEM parts.
- Warranty Exclusions: Pentair MYERS MAKES NO EXPRESS OR IMPLIED WARRANTIES THAT EXTEND BEYOND THE DESCRIPTION ON THE FACE HEREOF. Pentair MYERS SPECIFICALLY DISCLAIMS THE IMPLIED WARRANTIES
OF MERCHANTABILITY AND FITNESS FOR ANY PARTICULAR PURPOSE. - Liability Limitation: IN NO EVENT SHALL Pentair MYERS BE LIABLE OR RESPONSIBLE FOR CONSEQUENTIAL,
INCIDENTAL OR SPECIAL DAMAGES RESULTING FROM OR RELATED IN ANY MANNER TO ANY Pentair MYERS PRODUCT OR PARTS THEREOF. PERSONAL INJURY AND/OR PROPERTY DAMAGE MAY RESULT FROM IMPROPER INSTALLATION. Pentair MYERS DISCLAIMS ALL LIABILITY, INCLUDING LIABILITY UNDER THIS WARRANTY, FOR IMPROPER INSTALLATION. Pentair MYERS RECOMMENDS INSTALLATION BY PROFESSIONALS. - Some states do not permit some or all of the above warranty limitations or the exclusion or limitation of incidental or consequential damages and therefore such limitations may not apply to you. No warranties or representations at any time made by any representatives of Pentair Myers shall vary or expand the provision hereof.
ABOUT COMPANY
- 1101 MYERS PARKWAY ASHLAND, OHIO, USA 44805
- 419-289-1144
- 490 Pinebush Road, Unit #4
- CAMBRIDGE, ONTARIO, CANADA N1T 0A5
- 800-363-PUMP
- WWW.FEMYERS.COM


























