RENESAS RYZ014A LTE Cat-M1 Cellular IoT Module

| All information contained in these materials, including products and product specifications, represents information on the product at the time of publication and is subject to change by Renesas Electronics Corp. without notice. Please review the latest information published by Renesas Electronics Corp. through various means, including the Renesas Electronics Corp. website (http://www.renesas.com). |
Notice
- Descriptions of circuits, software and other related information in this document are provided only to illustrate the operation of semiconductor products and application examples. You are fully responsible for the incorporation or any other use of the circuits, software, and information in the design of your product or system. Renesas Electronics disclaims any and all liability for any losses and damages incurred by you or third parties arising from the use of these circuits, software, or information.
- Renesas Electronics hereby expressly disclaims any warranties against and liability for infringement or any other claims involving patents, copyrights, or other intellectual property rights of third parties, by or arising from the use of Renesas Electronics products or technical information described in this document, including but not limited to, the product data, drawings, charts, programs, algorithms, and application examples.
- No license, express, implied or otherwise, is granted hereby under any patents, copyrights or other intellectual property rights of Renesas Electronics or others.
- You shall not alter, modify, copy, or reverse engineer any Renesas Electronics product, whether in whole or in part. Renesas Electronics disclaims any and all liability for any losses or damages incurred by you or third parties arising from such alteration, modification, copying or reverse engineering.
- Renesas Electronics products are classified according to the following two quality grades: “Standard” and “High Quality”. The intended applications for each Renesas Electronics product depends on the product’s quality grade, as indicated below. “Standard”: Computers; office equipment; communications equipment; test and measurement equipment; audio and visual equipment; home electronic appliances; machine tools; personal electronic equipment; industrial robots; etc. “High Quality”: Transportation equipment (automobiles, trains, ships, etc.); traffic control (traffic lights); large-scale communication equipment; key financial terminal systems; safety control equipment; etc. Unless expressly designated as a high reliability product or a product for harsh environments in a Renesas Electronics data sheet or other Renesas Electronics document, Renesas Electronics products are not intended or authorized for use in products or systems that may pose a direct threat to human life or bodily injury (artificial life support devices or systems; surgical implantations; etc.), or may cause serious property damage (space system; undersea repeaters; nuclear power control systems; aircraft control systems; key plant systems; military equipment; etc.). Renesas Electronics disclaims any and all liability for any damages or losses incurred by you or any third parties arising from the use of any Renesas Electronics product that is inconsistent with any Renesas Electronics data sheet, user’s manual or other Renesas Electronics document.
- When using Renesas Electronics products, refer to the latest product information (data sheets, user’s manuals, application notes, “General Notes for Handling and Using Semiconductor Devices” in the reliability handbook, etc.), and ensure that usage conditions are within the ranges specified by Renesas Electronics with respect to maximum ratings, operating power supply voltage range, heat dissipation characteristics, installation, etc. Renesas Electronics disclaims any and all liability for any malfunctions, failure or accident arising out of the use of Renesas Electronics products outside of such specified ranges.
- Although Renesas Electronics endeavors to improve the quality and reliability of Renesas Electronics products, semiconductor products have specific characteristics, such as the occurrence of failure at a certain rate and malfunctions under certain use conditions. Unless designated as a high reliability product or a product for harsh environments in a Renesas Electronics data sheet or other Renesas Electronics document, Renesas Electronics products are not subject to radiation resistance design. You are responsible for implementing safety measures to guard against the possibility of bodily injury, injury or damage caused by fire, and/or danger to the public in the event of a failure or malfunction of Renesas Electronics products, such as safety design for hardware and software, including but not limited to redundancy, fire control and malfunction prevention, appropriate treatment for aging degradation or any other appropriate measures. Because the evaluation of microcomputer software alone is very difficult and impractical, you are responsible for evaluating the safety of the final products or systems manufactured by you.
- Please contact a Renesas Electronics sales office for details as to environmental matters such as the environmental compatibility of each Renesas Electronics product. You are responsible for carefully and sufficiently investigating applicable laws and regulations that regulate the inclusion or use of controlled substances, including without limitation, the EU RoHS Directive, and using Renesas Electronics products in compliance with all these applicable laws and regulations. Renesas Electronics disclaims any and all liability for damages or losses occurring as a result of your noncompliance with applicable laws and regulations.
- Renesas Electronics products and technologies shall not be used for or incorporated into any products or systems whose manufacture, use, or sale is prohibited under any applicable domestic or foreign laws or regulations. You shall comply with any applicable export control laws and regulations promulgated and administered by the governments of any countries asserting jurisdiction over the parties or transactions.
- It is the responsibility of the buyer or distributor of Renesas Electronics products, or any other party who distributes, disposes of, or otherwise sells or transfers the product to a third party, to notify such third party in advance of the contents and conditions set forth in this document.
- This document shall not be reprinted, reproduced or duplicated in any form, in whole or in part, without prior written consent of Renesas Electronics. 12. Please contact a Renesas Electronics sales office if you have any questions regarding the information contained in this document or Renesas Electronics products.
(Note1) “Renesas Electronics” as used in this document means Renesas Electronics Corporation and also includes its directly or indirectly controlled subsidiaries.
(Note2) “Renesas Electronics product(s)” means any product developed or manufactured by or for Renesas Electronics.
(Rev.4.0-1 November 2017)
Corporate Headquarters
TOYOSU FORESIA, 3-2-24 Toyosu, Koto-ku, Tokyo 135-0061, Japan www.renesas.com
Trademarks
Renesas and the Renesas logo are trademarks of Renesas Electronics Corporation. All trademarks and registered trademarks are the property of their respective owners.
Contact information
For further information on a product, technology, the most up-to-date version of a document, or your nearest sales office, please visit: www.renesas.com/contact/.
© 2019 Renesas Electronics Corporation. All rights reserved.
Renesas RYZ014AAA Disclaimer
By using this RYZ014AAA, the user accepts the following terms, which are in addition to, and control in the event of disagreement, with Renesas’ General Terms and Conditions available at https://www.renesas.com/en-us/legal/disclaimer.html. The RYZ014AAA is not guaranteed to be error free, and the entire risk as to the results and performance of the RYZ014AAA is assumed by the User. The RYZ014AAA is provided by Renesas on an “as is” basis without warranty of any kind whether express or implied, including but not limited to the implied warranties of satisfactory quality, fitness for a particular purpose, title, and non-infringement of intellectual property rights with regard to the RYZ014AAA. Renesas expressly disclaims all such warranties. Renesas does not consider the RYZ014AAA a finished product and therefore the RYZ014AAA may not yet comply with some requirements applicable to finished products, including, but not limited to recycling (WEEE), CE, UL, restricted substances (ROHS), FCC, FEE, and electromagnetic compatibility regulations. Renesas or its affiliates shall in no event be liable for any loss of profit, loss of data, loss of contract, loss of business, damage to reputation or goodwill, any economic loss, any reprogramming or recall costs (whether the foregoing losses are direct or indirect) nor shall Renesas or its affiliates be liable for any other direct or indirect special, incidental or consequential damages arising out of or in relation to the use of this RYZ014AAA, even if Renesas or its affiliates have been advised of the possibility of such damages. Renesas has used reasonable care in preparing the information included in this document, but Renesas does not warrant that such information is error free nor does Renesas guarantee an exact match for every application or parameter to part numbers designated by other vendors listed herein. The information provided in this document is intended solely to enable the use of Renesas products. No express or implied license to any intellectual property right is granted by this document or in connection with the sale of Renesas products. Renesas reserves the right to make changes to specifications and product descriptions at any time without notice. Renesas assumes no liability for any damages incurred by you resulting from errors in or omissions from the information included herein. Renesas cannot verify, and assumes no liability for, the accuracy of information available on another company’s website.
Precautions
This Renesas SynergyTM Development Kit is only intended for use in a laboratory environment under ambient temperature and humidity conditions. A safe separation distance should be used between this and any sensitive equipment. Its use outside the laboratory, classroom, study area, or similar such area invalidates conformity with the protection requirements of the Electromagnetic Compatibility Directive and could lead to prosecution. The product generates, uses, and can radiate radio frequency energy and may cause harmful interference to radio communications. There is no guarantee that interference will not occur in a particular installation. If this equipment causes harmful interference to radio or television reception, which can be determined by turning the equipment off or on, you are encouraged to try to correct the interference by one or more of the following measures:
- Ensure attached cables do not lie across the equipment.
- Reorient the receiving antenna.
- Increase the distance between the equipment and the receiver.
- Connect the equipment into an outlet on a circuit different from that which the receiver is connected.
- Power down the equipment when not in use.
- Consult the dealer or an experienced radio/TV technician for help. Note: It is recommended that wherever possible shielded interface cables are used. The product is potentially susceptible to certain EMC phenomena. To mitigate against them it is recommended that the following measures be undertaken:
- The user is advised that mobile phones should not be used within 10 m of the product when in use.
- The user is advised to take ESD precautions when handling the equipment. The Renesas SynergyTM Development Kit does not represent an ideal reference design for an end product and does not fulfill the regulatory standards for an end product.
Getting Started
Evaluation Kit Contents
The contents of the Evaluation Kit are:
- One RYZ014AAA board
- One USB cable
- One SIM card

Prepare RYZ014AAA Evaluation Kit
- Insert your Micro SIM card (3FF) in the SIM slot.
- Connecting the USB port of the RYZ014AAA board to your computer with a micro USB cable.
Install the Drivers
When plugging the USB cable in your PC first time, you need to wait for approximately one minute to allow the drivers auto-install on Windows.
The USB is used to power the board. It also connects the on-board UART-USB Bridge IC (FTDIc FT4232HL) to provide ACM interfaces (virtual COM) in order to access the board through UART.
If, for some reasons, the driver fails to auto-install on Windows, please install them manually from www.ftdichip.com, where you can find the FTDI driver labelled UART/USB. After the driver installation, please unplug the RYZ014AAA Evolution Kit and reboot your PC.
Set the COM Ports
The table below summarizes the COM ports under Windows and the corresponding configuration to the RYZ014AAA Evaluation Kit.
Table 1. COM Ports Setting
| Port Enum1 | Mapping | Usage | Baudrate | Data Bits | Flow Control | Parity | Stop Bit |
| COMa | UART0 | AT Commands | 921600 | 8 | Hardware | None | 1 |
| COMb | UART1 | Console | 115200 | 8 | None | None | 1 |
| COMc | UART2 | Debug | 921600 | 8 | Hardware | None | 1 |
Note: 1. In the example of this document, COMa is COM28, COMb is COM29 and COMc is COM30.
Caution: COM ports cannot be shared between two different applications in the same time. One of the applications will be in error in such configuration.
In order to send AT Commands to the RYZ014AAA Evaluation Kit, please use a Serial Terminal program under Windows such as TeraTerm freeware.
- To send an AT command to the kit, you need to connect your Serial Terminal to the UART 0 port, corresponding to COMa on Windows enumeration, please refer to the above Table to determine the exact COM port on your PC.
- Under Setup, Serial Port, choose the right configuration according to the above Table.
- Once the correct setting is done, you should be able to start sending AT Commands and receiving their corresponding output.

Hardware Description
Overview
The Top and Bottom Assembly views of the RYZ014AAA are represented in Figure 17 and Figure 18.

Power Supplies
RYZ014AAA has two power domains:
- One power domain for the entire auxiliary and debug circuitry (AUX).
- One power domain for the LTE modem (CORE).

The auxiliary power domain can only be powered via USB.
The LTE modem can be powered in three different ways: USB, VBAT_IN, VBAT_CORE.
- USB
When USB is connected and no other voltage is applied to the board, a regulator generates 3.3V_AUX which is used to power the LTE modem - VBAT_IN
VBAT_IN is available on J4 connector and on pin 2 on connector P3. VBAT_IN must respect the voltage range defined by the module in RYZ014AAA board. When VBAT_IN is above 1.6V, the module power VBAT_CORE is automatically switched from the 3V3_AUX to the VBAT_IN supply.
Note: When powering the LTE module via VBAT_IN, there is some extra leakage on the power supply circuitry itself as per Table 2. Therefore, it is not recommended to use this power supply when measuring the LTE module rock bottom current.
Table 2. Power Leakage if Power by VBAT_IN
| V | mA | mW |
| 2.9 | 0.0194 | 0.05626 |
| 3.1 | 0.0191 | 0.05921 |
| 3.3 | 0.019 | 0.0627 |
| 3.8 | 0.0192 | 0.07296 |
| 4.5 | 0.0199 | 0.08955 |
See also Section 3.1, How to Connect an External Power Supply on page 11
- VBAT_CORE
The module VBAT_CORE is available on ST3 jumper. By disconnecting ST3 jumper, the LTE module can be powered directly with an external supply. This setup is recommended when measuring the module’s rock bottom
See also Section 3.2, How to Connect a Series Current Meter on page 12.
Power-On and Reset
RYZ014AAA has two buttons to control power and reset:
- Reset push button (S1): resets the module when pressed.
- Power toggle button (S2): cuts USB power ON/OFF
USB Port and UART Switches
RYZ014AAA provides access to all the LTE modem UARTs via the USB connector. Each individual UART can be redirected to the expansion connector via the S3 switch. When the switch is in “UART” position the UARTs are redirected to the USB port:
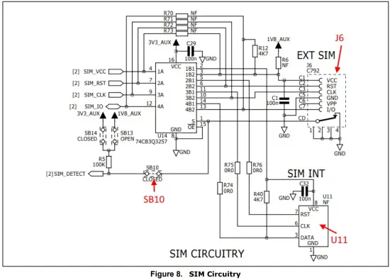
SIM Card
RYZ014AAA supports connectivity from a MFF2 SIM (U11) or from a SIM slot (J6). Both solutions connect to RYZ014A SIM0 interface. A multiplexer automatically selects between the embedded MFF2 SIM and the SIM slot as per Figure 13
- When a SIM card is plugged into the push-eject SIM slot (J6), this will be used to connect to the modem
- If a MFF2 SIM is soldered into U11 and the soldering bridge SB10 is configured as OPEN, then on the absence of SIM card in J6, the modem will default to use the SIM soldered into U11.

LEDs
Two LEDs are present in the board:
- Power LED (D1): turns on whenever there is USB power
- Activity LED (D2): turns according to network activity if ST2 jumper is fitted and the ACTIVITY LED function is enabled on the module (with AT command AT+SQNLED, please refer to AT Commands Reference Manual for details.)
RYZ014AAA board provides a user button (S4) and a u ser switch (S5).

Expansion Connectors
The expansion connectors for RYZ014AAA boards are intended to:
- Allow hardware designers to connect external peripherals for prototyping.
Two expansion connectors are available on RYZ014AAA board. They provide access to all the modem interfaces.

Table 3 provides the correspondence between the expansion connector signals and the module signals.
Table 3. Expansion Connectors and RYZ014A Signals
| P3 Connector Signals to RYZ014A Module | P6 Connector Signals to RYZ014A Module | ||||||
| P3 Pad | P3 Marking | Direction | RYZ014A Signal | P6 Pad | P6 Marking | Direction | RYZ014A Signal |
| 1 | GND | – | – | 1 | I2C_SCL | I2C_SCL | |
| 2 | VBAT_IN | I | VBAT | 2 | GND | – | – |
| 3 | GND | – | – | 3 | I2C_SDA | I2C_SDA | |
| 4 | – | – | – | 4 | TX3 | I | – |
| 5 | GND | – | – | 5 | GND | – | – |
| 6 | VREF (1V8 LTE) | O | 1V8 | 6 | RX3 | O | – |
| 7 | GND | – | – | 7 | WAKE0 | * | GPIO11/ WAKE0 |
| 8 | RESETn | I | RESETN | 8 | RTS3 | I | – |
| 9 | GND | – | – | 9 | WAKE1 | * | GPIO12/ WAKE1 |
| 10 | 1V8_AUX | O | – | 10 | CTS3 | O | – |
| 11 | GND | – | – | 11 | WAKE2 | * | GPIO39/ DSR0 |
| 12 | 3V3_AUX | O | – | 12 | RING0 | O | RING0 |
| 13 | GND | – | – | 13 | WAKE3 | * | GPIO41/ DTR0 |
| 14 | 5V_USB | O | – | 14 | WAKE4 | * | – |
| 15 | IO1 | IO | GPIO3/ STATUS_LED | 15 | IO9 | IO | GPIO29/ 32KHZ_OUT |
| 16 | IO2 | IO | GPIO2/ PS_STATUS | 16 | IO10 | IO | GPIO42/ SAR_DETECT |
| 17 | IO3 | IO | GPIO19/ CLK0 | 17 | IO11 | IO | – |
| 18 | IO4 | IO | GPIO38/ CLK1 | 18 | IO12 | IO | – |
| 19 | IO5 | IO | GPIO40/ EMGCY_SHDN | 19 | IO13 | IO | – |
| 20 | IO6 | IO | POWER_EN | 20 | IO14 | IO | – |
| 21 | IO7 | IO | GPIO26/ CLK2 | 21 | IO15 | IO | – |
| 22 | IO8 | IO | GPIO21 | 22 | IO16 | IO | – |
| 23 | RFDATA1 | IO | RFDATA12 | 23 | SPI_CS1 | IO | SPI_CSN |
| 24 | ADC1 | I | ADC1 | 24 | SPI_CLK | IO | SPI_CLK |
| 25 | RFDATA2 | IO | RFDATA16 | 25 | SPI_SDO | IO | SPI_SDO |
| 26 | Reserved | – | – | 26 | SPI_SDI | IO | SPI_SDI |
| 27 | RFDATA3 | IO | RFDATA17 | 27 | GND | – | – |
| 28 | Reserved | – | – | 28 | GND | – | – |
| 29 | Reserved | – | – | 29 | TX0 | I | TXD0 |
| 30 | Reserved | – | – | 30 | TX1 | I | GPIO14/ TXD1 |
| 31 | GND | – | – | 31 | RX0 | O | RXD0 |
| 32 | Reserved | – | – | 32 | RX1 | O | GPIO15/ RXD1 |
| 33 | TX2 | I | TXD2 | 33 | RTS0 | I | RTS0 |
| 34 | PCM_RXD | I | – | 34 | RTS1 | I | GPIO16/ RTS1 |
| 35 | RX2 | O | RXD2 | 35 | CTS0 | O | CTS0 |
| 36 | PCM_CLK | I | – | 36 | CTS1 | O | GPIO17/ CTS1 |
| 37 | RTS2 | I | GPIO21/ RTS2 | ||||
| 38 | PCM_FS | I | – | ||||
| 39 | CTS2 | O | GPIO22/ CTS2 | ||||
| 40 | PCM_TXD | O | – | ||||
LTE Antenna and RF Connectors
The EVK features an integrated antenna with a matching circuit. The matching circuit is automatically driven by two of the module GPIOs depending on the operating frequency. In addition, EVK features an RF connector (J1) allowing connecting the board to an external antenna or test equipment. This connector is compatible with Murata® MXHS83QE3000 cable.
Note: When an external antenna is connected on J1 connector, the internal antenna is automatically disconnected.
Alternatively, an SMA connector can also be soldered on J5. This requires also adding a 0Ohm resistor on R57 and removing R54, as shown below:
Default Position for Jumpers and Switches
The below image shows the default position of all jumpers and switches in the board as manufactured by Renesas:
- ST2 and ST3 jumpers are fitted
- S3 is set in “UART” position in order to redirect the UARTs to the USB port

Advanced Functions
How to Connect an External Power Supply
Power via VBAT_IN on J4 Connector
The external power supply can be connected at the Power Input connector J4 (VBAT_IN). When the supply voltage at VBAT_IN is above 1.6V the module power VBAT_CORE is automatically switched from the 3V3_AUX to the VBAT_IN supply.
Note: J4 is a 2-way, 1-row, right angle PCB terminal block header. To connect to J4, a 3.81mm pitch, 2-way PCB terminal block can be used.
Power via VBAT_CORE on ST3 Connector
The external power supply can be connected at the ST3 VBATT_CORE for the module VBAT1 to supply and measure power.
How to Connect a Series Current Meter
Strap ST3 can also be used to connect a Series Current Meter. The module current must be measured from this point otherwise there is a risk of measuring additional current from the host board.
If using a current measuring power supply, then the power should be connected to the strap ST3.
How to Perform a Remote Reset
When using RYZ014AAA on a remote setup, it may be handy to have the means to reset the board remotely via the host PC. For this, RYZ014AAA includes the means to reset via one of the UART1 ports available on the USB connector
To enable remote reset, a 10 kOhm resistor needs to be fitted on R35.
Remote reset is done by toggling the UART1 DTR pin to High-Low-High. This can be done using a TeraTerm script as shown below:
script as shown below: ; change flow control to "none" setflowctrl 3 ; DTR Reset setdtr 0 pause 1 setdtr 1 pause 1 setdtr 0
This script sets the DTR high for 1 second, and low for 1 second, and then high (to reset the platform).
How to Modify the Board by Soldering Bridges
Caution: The schematics for the current revision of your board should always be checked before changing solder bridges functions.
Table 4. Solder Bridges Identification
| Solder Bridge # | Action |
| SB1 | RTS0 pull up to 3V3_AUX |
| SB2 | RTS1 pull up to 3V3_AUX |
| SB3 | RING0 pull up to 3V3_AUX |
| SB4 | RING0 pull down to GND |
| SB5 | I2C_SDA pull up to 1V8_AUX |
| SB6 | I2C_SDA pull up to 3V3_AUX |
| SB7 | I2C_SCL pull up to 1V8_AUX |
| SB8 | I2C_SCL pull up to 3V3_AUX |
| SB9 | IO6 pull up to 3V3_AUX |
| SB10 | SIM_DETECT connect to Switch in SIM holder J6 |
| SB11 | RESET_N pull up to 3V3_AUX |
| SB12 | RESET_N pull up to 1V8_AUX |
| SB13 | SIM_DETECT pull up to 1V8_AUX |
| SB14 | SIM_DETECT pull up to 3V3_AUX |
| SB15 | RING0 connect to FTDI Ring Indicator A |
| SB16 | IO4 connect to FTDI Ring Indicator B |
Figure 28 shows 2 fitted and 2 not fitted solder bridges.

Solder bridges can be fitted or removed using a single soldering iron to quickly make or break a connection as shown in Figure 29.
Appendix: Glossary and Abbreviations
| Abbreviation | Definition |
| FEM | Front-End Module |
| GPIO | General Purpose Input Output |
| I/O | Input/Output |
| I2C | Inter-Integrated Circuit |
| LED | Light Emetting Diod |
| LTE | 3GPP Long-Term Evolution. See also https://www.3gpp.org/ |
| MFF2 | Mini Form Factor 2 (SIM card format) |
| PCB | Printed Circuit Board |
| RF | Radio Frequency system |
| SIM | Subscriber Identity Module |
| RYZ014AAA | Renesas Module Evaluation Kit |
| UART | Universal Asynchronous Receiver-Transmitter |
| USB | Universal Serial Bus |
About this Manual
Purpose and Scope
Note: This user manual is applicable to revision A3 (RYZ014AAA3). This can be identified in the board markings as P/N HWPT011A3 below Sequans’ logo.
The purpose of this guide is to:
- Help RYZ014AAA users to understand their kit.
- Provide them with the set of procedures to start and configure the Evaluation
Kit, connect to the network and setup a data connection.
Note: RYZ014AAA Evaluation Kit is dedicated to LTE Category M1 networks only. It supports Renesas’ RYZ014A module.
Who Should Read this Document
This document is intended for any user of the Renesas’ RYZ014AAA Evaluation Kit.
Changes in this Document
This is the first edition of the document.
References
| Reference | Document Title |
| AT Commands Reference Manual | AT Commands Reference Manual |
| ITU-T V.250 http://www.itu.int/rec/T-REC-V.250-200307-I/en | SERIES V: DATA COMMUNICATION OVER THE TELEPHONE NETWORK – Control procedures – Serial asynchronous automatic dialling and control |
| 3GPP TS 27.007-13.5.0 http://www.3gpp.org/ftp/Specs/archive/27_series/27.007/27007- d50.zip | AT commands set for User Equipment |
| 3GPP TS 27.005-13.0.0 http://www.3gpp.org/ftp/Specs/archive/27_series/27.005/27005- d00.zip | AT commands set for Short Message Service (SMS) and Cell Broadcast Service (CBS) |
| 3GPP TR 21.905-13.1.0 http://www.3gpp.org/ftp/Specs/archive/21_series/21.905/21905- d10.zip | Vocabulary for 3GPP Specifications |
Documentation Conventions
The following typographic conventions are used in this document.
General Conventions
| General Conventions | |
| Note | Important information requiring the user’s attention. |
![]() | A condition or circumstance that may cause damage to the equipment or loss of data. |
![]() | A condition or circumstance that may cause personal injury. |
| Italics | Italic font style denotes Emphasis of an important word;• First use of a new term; Title of a document. |
| Screen Name | Sans serif, bold font denotes On-screen name of a window, dialog box or field; Keys on a keyboard; Labels printed on the equipment. |
| Software Conventions | |
| Code | Regular Courier font denotes code or text displayed on-screen. |
| Code | Bold Courier font denotes commands and parameters that you enter exactly as shown. Multiple parameters are grouped in brackets [ ]. If you are to choose only one among grouped parameters, the choices are separated with a pipe: [parm1 | parm2 | parm3] If there is no pipe separator, you must enter each parameter: [parm1 parm2 parm3] |
| Code | Italic Courier font denotes parameters that require you to enter a value or variable. Multiple parameters are grouped in brackets [ ]. If you are to choose only one among grouped parameters, the choices are separated with a pipe: [parm1 | parm2 | parm3] If there is no pipe separator, you must enter a value for each parameter: [parm1 parm2 parm3] |
Revision History
| Rev. | Date | Description | |
| Page | Summary | ||
| 1.00 | Nov.10.2020 | — | First release document |
| 1.01 | May.24.2021 | — | Edited section 1 |
RYZ014AAA RYZ014A Evaluation Kit User’s Manual
Publication Date: May.24.21
Published by: Renesas Electronics Corporation


























