
ZIPPER MASCHINEN GmbH
Gewerbepark
8 4707 I AUSTRIA
+43 (0) 7248 61116-700 I FAX 7248 61116-720
[email protected]
www.zipper-maschinen.at
USER MANUAL
Dust collector 
ZI-ASA550ESA
EAN: 9120039234151
SAFETY SIGNS
SAFETY SIGNS
DEFINITION OFSYMBOLS
EC-CONFORM! – This product complies with the EC directives.
Follow the instructions!
No open flame, fire, open-source of ignition, and smoking are prohibited.
Switch off the machine before maintenance and breaks and pull out the mains plug.
Wear personal protective equipment!
Warning of rotating parts!
High voltage!
Missing or non-readable safety labels have to be replaced immediately!
TECHNIC
Delivery content

| # | Name | Qty | # | Name | Qty |
| 1 | Extraction hose Odsisno crijevo | 1 | 10 | Sawdust collecting bag | 1 |
| 2 | Rubber stopper | 2 | 11 | Instruction manual | 1 |
| 3 | /Side panel (links/rechts; left/right) | 1+ 1 | |||
| 4 | Wheels | 2 | 13 | Rahmen / Base frame | 1 |
| 5 | Wheel caps | 2 | 14 | Pre-assembled device unit | 1 |
| 6 | Transverse joint | 1 | 15 | Quick release fasteners | 2 |
| 7 | Holding device for dust bag / | 1 | 16 | Hose clip | 2 |
| 8 | / Dustbag | 1 | 17 | Hose Adapter | 4 |
| 9 | / Screw bag | 1 | 18 | Y-Adapter | 1 |
Components

| ZI-ASA550ESA | |||
| 1 | Wheels | 10 | Transportation handle |
| 2 | Side panels | 11 | Quick-release fastener for chip bag |
| 3 | / Plastic housing | 12 | / chip bag |
| 4 | / Automatic socket | 13 | / Bottom plate \ |
| 5 | EIN-AUS-Schalter / ON-OFF-Switch je | 14 | / Extractor hose |
| 6 | Motor / Motor / Motor | 15 | / Base frame |
| 7 | Sackaufhängung / Bag suspension Ovjes za vreću | 16 | / Hose Adapter |
| 8 | Filtersack / Filter bag | 17 | Y-Adapter |
| 9 | Quick release fastener | ||
| / Hose Adapter | D1 Ø mm | D2 Ø mm |
| Hose Adapter | 92 | 63 |
| Hose Adapter | 57 | 40 |
| Hose Adapter | 35 | 35 |
| Hose Adapter | 33 | 30 |

TECHNIC
Technical data
| / Name | Spez. | ZI-ASA550ESA |
| Voltage | V/Hz | 230/50 |
| Motorleistung S1 (100%) / Motor power S1 (100%) Snaga motora S1 (100%) | W | 550 |
| max. allowed power for automatic socket
| W | 2400 |
| / max. allowed input power of the entire machine | W | 2950 |
| / IP-rating | IP | 40 |
| / Speed | min-1 | 2850 |
| / Collector power | m³/h | 1150 |
| / Filter surface size | m² | ~ 0,8 |
| / Vacuum / | Pa | 1160 |
| / Filling capacity debris collector bag | l | 65 |
| Dust collector plug Ø | mm | 100 |
| Length Extractor | m | 2.5 |
| Cord length | m | 1.83 |
| Machine dimension Dimenzije stroja | mm | 900x500x1550 |
| / Packing dimension | mm | 850x480x400 |
| Gross weight | kg | 21 |
| Net weight | kg | 19.5 |
| Sound pressure level | dB (A) | 90 k= 3 |
| / Sound power level | dB (A) | 99.5 k= 3 |
Notice noise emission: The values given are emission values and therefore do not have to represent safe workplace values at the same time. Although there is a correlation between emission and immission levels, it cannot be reliably deduced whether additional precautions are necessary or not. Factors influencing the actual immission level at the workplace include the nature of the workspace and other noise sources, i.e. the number of machines and other adjacent operations. The permissible workplace values may also vary from country to country. However, this information should enable the user to make a better assessment of hazards and risk
PREFACE
Dear Customer!
This manual contains important information and advice for the correct and safe use and maintenance of the dust collector ZI-ASA550ESA. Following the usual commercial name of the device (see cover) is substituted in this manual with the name “machine”.
The manual is part of the machine and may not be stored separately or removed. Keep the instruction manual for future reference at a suitable place that is easily accessible to the user (operator) and protected from dust and moisture. When the machine is handed to other persons always put the manual to the machine.
Please follow the security instructions!
Due to the continuous development of our products illustrations, pictures might differ slightly. If you however find errors in this manual, please inform us. Technical changes excepted!
Please check the product contents immediately after receipt for any eventual transport damage or missing parts.
Claims from transport damage or missing parts must be placed immediately after initial product receipt and unpacking before putting the product into operation.
Please understand that later claims cannot be accepted anymore.
Copyright law
© 2020
This manual is protected by copyright law – all rights reserved. Especially the reprinting as well as the translation and depiction of pictures will be prosecuted by law. Court of jurisdiction is the Landesgericht Linz or the competent court for 4707 Schlüsslberg, AUSTRIA.
Customer Support
ZIPPER MASCHINEN GmbH
Gewerbepark 8, 4707 Schlüsslberg
AUSTRIA
Tel.: +43 7248 61116-700
Fax: +43 7248 61116–720
Mail: [email protected]
SAFETY
This section contains information and important instructions for the safe commissioning and handling of the machine.
All people who use and service the machine, have to be acquainted with this manual and must be informed about the machine’s potential hazards. It is also imperative
to observe the accident prevention regulations in force in your area. Also, observe the symbols and pictograms used as well as the safety instructions and hazard warnings! The same applies for the general rules of occupational health and safety.
11.1 Intended Use
The machine must only be used for its intended purpose!
The machine is used for:
Extraction of wood and plastic chips (not dust) on woodworking machines such as milling cutters, circular/panel saws, and planers within the specified limits.
Any manipulation of the machine or its parts is a misuse, in this case ZIPPERMASCHINEN and its sales partners cannot be made liable for ANY direct or indirect damage.
11.1.1 Ambient Conditions
The machine may be operated: Relative Humidity max. 70 %
Temperature (for operation) +5°С to +40°С
Temperature (for storage and/or transport) -25° C to +55° C
The machine shall not be operated outdoors or in wet or damp areas.
The machine shall not be operated in areas exposed to increased fire or explosion hazards.
The safety rules for intercepting of wood dust of the Employer’s Liability Insurance Association BG- Holz ZH 1/ 139 are not kept with this device
11.1.2 Prohibited use
- Operate the machine outdoors.
- The operation of the machine outside the stated technical limits is described in this manual.
- Operating the machine without knowledge of the instruction manual.
- Extraction of wood dust and chips in the commercial sector. Non-commercial use is given if no employees, no persons in professional training use the sawdust extraction device.
- Any manipulation of the machine and parts is forbidden.
- Alter the motor controller setting, since the rotary speed controls the safe maximum operating speed, and protects the motor and all rotating parts against damage due to excess speed.
- The use of the machine for any purposes other than described in this user manual is forbidden.
- Not absorbed shall be inflammable gases (e.g. paint or finish fogs), explosive media, metallic parts, massive logs of wood and lath rests.
- When cleaning grounds no wooden, metallic and stone parts or similar things shall be absorbed.
- Operate the machine under fire or explosion hazard conditions (the machine may produce sparks during operation).
- Operating the machine outside the technical limits specified in this manual.
- Removal of the safety markings affixed to the machine.
- Changing, bypassing or disabling the safety devices of the machine.
- Polyethylene sawdust collecting bags must be at least 0.2 mm thick!
- If other bags made of other materials are used, they must have the same physical strength.
- Never leave the machine unattended, especially when children are nearby!
Improper use or disregard of the explanations and instructions in this manual will invalidate all warranty and compensation claims against ZIPPER Maschinen GmbH.
11.2 User Qualification
The machine is designed for operation by one person. Prerequisites for operating the machine are physical and mental aptitude as well as knowledge and understanding of the instruction manual. Persons who are not capable of operating the machine safely due to their physical, sensory or mental abilities or due to their inexperience or ignorance must not use it without supervision or instruction from a responsible person.
Please note that local laws and regulations may determine the minimum age of the operator and restrict the use of this machine!
Put on your personal protective equipment before working on the machine.
Work on electrical components or equipment may only be carried out by a qualified electrician or carried out under the guidance and supervision of a qualified Electrician.
11.3 Security instructions
To avoid malfunction, machine defects and injuries, read the following security instructions!
- Replace damaged, missing, or failed parts before using the machine. Keep the machine in safe working condition!
- The machine is solely designed for indoor use.
- Shut down the machine and disconnect it from the power supply before adjustment, cleaning, maintenance or servicing work, etc. Before starting to work on the machine,
wait until all tools or machine parts have come to a complete standstill and secure the machine against unintentional restart. - Make sure that machine parts that can heat up have cooled down completely before starting maintenance work.
- Check the screw connections of the machine for strength before each use.
- Only use perfect tools that are free of cracks and other defects (e.g. deformations).
- Remove tool keys and other adjustment tools before switching on the machine.
- Choose a level, vibration-free and non-slip surface for the installation location.
- Ensure sufficient space around the machine!
- Ensure sufficient light conditions at the workplace to avoid stroboscopic effects.
- Work in a well-ventilated area! If necessary, use dust protection. The machine must not be operated for more than one ½ hour per day due to dust emissions inside a room.
- Keep your work area dry and tidy! An untidy work area may cause accidents. Avoid slippery floor.
- Keep the area around the machine free of obstacles (e.g. dust, chips, cut parts, etc.).
- The machine may only be operated by one person.
- Respectively trained people shall operate and maintain the machine.
- Always stay focused when working. The operation of the machine when being tired, as well as under the influence of alcohol, drugs or concentration influencing medicaments is forbidden.
- Always work carefully and with the necessary caution and never use excessive force.
- Do not overload the machine.
- Never leave the machine running unattended! Before leaving the working area switch the machine off and wait until the machine stops.
- Do not allow other people, particularly children, to touch the machine or the cable. Keep them away from the work area.
- Make sure there is nobody present in the dangerous area. The minimum safety distance is 2m.
- When working on the machine, never wear jewelry, loose clothing, ties or long, open hair.
- Conceal long hair under hair protection. Never work with long, open hair (danger of pulling in)!
- Wear close-fitting protective clothing and suitable protective equipment (eye protection, dust mask, ear protection; gloves only when handling tools). Loose objects can become entangled and cause serious injuries!
- Metal dust can contain chemical substances that can have a negative effect on health. Only carry out work on the machine in well-ventilated rooms. Use a dust mask if
necessary. - Ensure that the dust extraction connections are properly connected and functional.
- Never use power tools and machines in the vicinity of flammable liquids and gases (danger of explosion).
- Do not use the machine in areas where vapors of paints, solvents or flammable liquids pose a potential danger (risk of fire or explosion!).
- Do not smoke in close proximity to the machine.
- Protect the machine from dampness (causing a short circuit).
- Regularly check the dust collector hood for debris and clean it if necessary.
11.4 Electrical Safety
- Each time you work with an electrically operated machine, caution is advised! There is a risk of electric shock, fire, cutting injury.
- Shut down and disconnect the machine from the power supply before carrying out maintenance or adjustment work or when leaving the machine! Make sure that the main
the switch is in the “O” position before connecting the machine to the power source. - Only hook up the machine by means of a fault-current circuit breaker (30 mA).
- Never use the machine with a defective ON-OFF switch.
- Do not use any provisional electrical connections.
- Only use appropriate extension cables according to IEC 60245.
- Check the connection cable regularly for damage.
- A damaged or entangled cable increases the risk of electric shock. Handle the cable with care. Never use the cable to carry, pull or disconnect the machine. Keep the cable away from heat, oil, sharp edges or moving parts.
- Do not use the extension cable to pull the plug out of the socket.
- When using a cable drum, unwind the cable completely.
- The plug of the extension cable must be splash-proof.
- The plug of an electrical tool must strictly correspond to the socket. Do not use any adapters together with earthed electric tools.
- Correct plugs and appropriate sockets reduce the risk of electric shock.
- Plugs and coupler outlets on connection cables must be made of rubber, non-rigid PVC or other thermoplastic material of same mechanical stability or be covered with this
material. - Only use suitable extension cords.
- Water that enters the machine increases the risk of electric shock. Do not expose the machine to rain or moisture.
- The machine may only be used in humid environments if the supply is protected by a residual current circuit breaker.
- Protect the machine from moisture (danger of short circuit!).
- Never use power tools and machines in the vicinity of flammable liquids and gases (danger of explosion!).
- Make sure that the machine is earthed.
- Avoid any physical contact with earthed parts of the machine.
- The electrical installation or repairs to electrical parts of the machine must be carried out by a licensed electrician.
- Damaged mains leads must be replaced by a qualified person to prevent dangers.
11.5 Special Safety Instructions for that machine
- The machine is for indoor use only.
- Work with gloves on rotating parts is not permitted!
- If the extraction hose is attached to electrically conductive parts (e.g. metal extraction hoods or pipes), these must be earthed to dissipate any electrostatic energy that may
occur. - Always switch on the dust extraction device before you start machining the workpiece!
- Always turn off the woodworking machine first before you stop the dust collector.
- Do not touch parts that might be hot from operation. Allow parts to cool before attempting to maintain, adjust or service.
- Excessive noise can cause hearing damage and temporary or permanent hearing loss. Wear hearing protection certified to health and safety regulations to limit noise exposure.
- Inhaling wood dust is dangerous to health! Always wear a dust protection mask and safety glasses when emptying the collection bag.
- When disposing of the chip waste, ensure that it is disposed of in an environmentally friendly manner!
- The suction of flammable or combustible vapours, liquids, dust, ash or chips (gases, fuel, cleaning agents, paint residues, hydrogen, coal, magnesium, grain dust, stone dust, hot ash, cigarette butts, etc.) is strictly prohibited.
Missing or non-readable stickers have to be replaced immediately!
The locally applicable laws and regulations may specify the minimum age of the operator and limit the use of this machine!
11.6 Hazard Warnings
In spite of intended use, certain residual risks remain. Due to the design and construction of the machine, dangerous situations may occur when handling the machines, which are marked as follows in this operating manual:
DANGER
A safety instruction designed in this way indicates an imminently hazardous situation that, if not avoided, will result in death or serious injury.
WARNING
Such a safety instruction indicates a potentially hazardous situation that, if not avoided, may result in serious injury or even death.
CAUTION
A safety instruction designed in this way indicates a potentially hazardous situation that, if not avoided, may result in minor or moderate injury.
NOTICE
A safety notice designed in this way indicates a potentially hazardous situation which, if not avoided, may result in property damage.
11.7 Remaining risk factors
Despite of correct and proper use and maintenance there remain some residual risk factors:
Hazard of injury or machine damage due to undetected machine defect To minimize this risk, check the machine prior to every operation for loose screws and connections. Check the motor noise, the collector tubes, filter bag, dust collector bag and
ASSEMBLY
11.7 Remaining risk factors
Despite of correct and proper use and maintenance there remain some residual risk factors:
Hazard of injury or machine damage due to undetected machine defect
To minimize this risk, check the machine prior to every operation for loose screws and connections. Check the motor noise, the collector tubes, filter bag, dust collector bag and impeller for eventual damage. Damaged parts have to be replaced immediately, no operation of the machine in the meantime!
Hazard of electric shock
Undetected malfunctions in the power supply and/or the connected woodworking machine might result in electric shock when touching the machine. Ensure proper electric installation, and let it check periodically by a trained electrician.
Danger due to unintended machine start-up
Eliminate this risk by disconnecting the machine before you perform any checks or activities on the machine.
Hazard of inhaling toxic wood dust
Especially wood dust arising from chemically treated wood and/or lacquer/paint are harmful when inhaled. Therefore let the dust settle for 10 Minutes before you change the dust collector bag and wear a suitable breathing mask if required.
These risks can be minimized if all safety regulations are applied, the machine is properly maintained and cared for and the machine is operated as intended and by appropriately
trained personnel.
Notwithstanding all safety regulations, your common sense and appropriate technical suitability/training will remain the most important safety factor in the fault-free operation of the machine. Safe operation depends foremost on you!
12 ASSEMBLY
12.1 Delivery content
Please check the product contents immediately after receipt for any eventual transport damage or missing parts.
12.2 Workplace requirements
The workplace has to fulfill the requirements.
The ground has to be even, in level, and hard. It must be suitable at least to weight it with double weight per square meter than the machine’s net weight.
The chosen workplace must have access to a suitable electric supply net that complies with the requirements of the machine.
12.3 Transportation
Transport the machine in its packaging to the installation site.
Only use the handle on the motor housing for maneuvering the machine.
12.4 Power supply
WARNING
Dangerous electrical voltage! The connection of the machine as well as electrical inspections, maintenance and repair may only be carried out by qualified personnel or under the guidance and supervision of a qualified electrician!
CAUTION
When working with non-grounded machines: Severe injury or even death may arise through electrocution!
Therefore: The machine must be operated at a grounded power socket.
The connection of the machine to the electric power supply and the following checks have to be carried out by a respectively trained electrician only.
- The electronic connection of the machine is designated for operation with a grounded power socket (Mains voltage 230 V)!
- The connector plug may not be manipulated.
- The grounding wire should be held in green-yellow.
- The mains supply must be secured with 16A.
- Check that the mains voltage complies with the requirements of the machine.
- In case of repair or replacement, the grounding conductor must not be connected to a live box!
- Make sure that a possible extension cord is in good condition and suitable for the transmission of power. An undersized cord reduces the transmission of power and heats up.
- A damaged cable must be replaced immediately
NOTICE
Operation is only allowed with a safety switch against stray current (RCD max. stray current of 30mA).
N O T I C E | ||||
Use only permitted extension cable with cross-section the one in the following table declared. | ||||
| Voltage | Extension | Cross-section | ||
| 220 V-240 V 50 Hz | <27 m | 1,5 mm2 | ||
| <44 m | 2,5 mm2 | |||
| <70 m | 4,0 mm2 | |||
| <105 m | 6,0 mm2 | |||
| 1. Assembly of the wheels on the base frame |
| – Screw the wheel in the axle of the base frame (F) and tighten the nut against the axle. Attach the wheel cap (R). |
| 2. Assembly of the base frame – Tighten both side parts (S1+S2) to the base frame. -For each side two screws M8x40 and two nuts M8 are required. |
![]() | – Fix the transverse joint (Q) to the side parts. – Four screws M8x12 and four nuts M8 are required. |
| – Attach two rubber stoppers (G) to the base frame using two screws M6×16 and two washers. |
![]() | 3. Assembly of the device unit on the base frame – Put the pre-assembled device unit (GE) on the side parts (F). |
| – Fix one side of the device unit with 2 M5x16 screws and 2 M5 nuts then fix the other side.-Finally, tighten the screws. |
| 4. Assembly of the extraction hose – Attach the extraction hose (A) and fasten the extraction hose by refastening the screw (1) on the hose clip (S) with a few revolutions. |
| 5. Assembly of the sawdust collecting bag – Attach the sawdust collection bag (Sp) and fix it with the quick release fastener (S). |
| 6. Assembly filter bag – Assembly the bag suspension (SA). |
| – Slide the quick release fastener (S) through the hem of the filter bag (F). |
| – Hook in the filter bag. – Fix the filter bag by closing the quick release fastener (S). |
| Machine assembly completed |
OPERATION
Only operate the machine in perfect condition. Before each operation, carry out a visual inspection of the machine. Safety devices, power supply lines and operating elements must be checked carefully. Check screw connections for damage and tightness.
13.1 Operation instructions
W ARNI NG
Perform all machine settings with the machine being disconnected from the power supply!
H INWEI S
Place the machine next to the woodworking machine in a way that it will not interfere with your work!- Start to work with the woodworking machine only until the dust collector has reached full speed!
13.2 Connection of dust collector to machine
Dust collector plug: Ø 100mm
Ensure dust collector tubes are composed of hardly inflammable material and antistatic.
The total distance between the dust collector hood and machine dust collector hood shall not exceed 10 meters.
There are four hose adapters and one y-adapter supplied.
a) Select the hose adapter that best fits to the dust-producing machine outlet and attach it to the hose coupler.
b) Connect the dust collector adapter to the dust-producing machine outlet. Make sure, that the connection is tight.

13.3 ON-OFF-Switch

13.4 Starting the machine
- Check that the extraction hose is attached firmly to the adapter of both dust collector and woodworking machine.
- Check if the sawdust collecting bag is tightened well.
- Start the dust collector by switching to the ON-position (I).
- Now start the woodworking machine.
13.5 Stopping the machine
- Switch off the woodworking machine first.
- Turn off the dust collector by switching to OFF-position (0).
13.6 After operation
NOTICE
After completing the work, the woodworking machine must be switched off first, and then the dust collector:
Turn off the machine by pressing the ON-OFF switch (0).- Disconnect the machine from the power supply by removing the plug from the socket.
13.7 Automatic operation
If you connect a woodworking machine to the dust collector, you can turn on/off the dust collector from the woodworking machine.
![]() | – Connect the woodworking machine to the automatic socket outlet (2). |
13.7.1 Automatic operation – Starting
– Put the switch of the dust collector (1) to the AUTO-position
– When you start the woodworking machine, the dust collector is turned on too.
13.7.2 Automatic operation – Stopping
When you turn off the woodworking machine, the dust collector switches off automatically with a time delay.
MAINTENANCE
W ARNI NG
Danger due to electric voltage! Don’t clean or do maintenance on the machine while it is still connected to the power supply: Damages to the machine and injuries might occur due to unintended switching on of the machine!
Therefore: Switch the machine off and disconnect it from the power supply before any maintenance works or cleaning is carried out.
NOTICE
Only a regularly serviced and well-maintained machine can be a satisfactory tool.
Maintenance and service deficiencies can lead to unpredictable accidents and injuries.
Repairs requiring special expertise should be carried out only by authorized service centers.
Improper repairs can damage the machine or affect your safety.
14.1 Cleaning
NOTICE
The usage of certain solutions containing ingredients damaging metal surfaces as well as the use of scrubbing agents will damage the machine surface!
Clean the machine surface with a wet cloth soaked in a mild solution.
Clean your machine regularly after every usage. Remove chips and dust from the machine regularly after operation:
- Clean the base frame and the device unit with a damp cloth.
- Clean the electric motor and the ON-OFF-Switch only with a dry cloth.
Attention:
- Do not splash the motor and the ON-OFF-Switch directly with a water jet.
- Always wear a dust mask when emptying the sawdust collector bag and cleaning the machine (particle filter – filter class 2).
Prepare the surfaces and lubricate the bare machine parts with an acid-free lubricating oil.
Regular cleaning is a prerequisite for the safe operation of the machine and its long service life.
14.2 Maintenance
The machine is low-maintenance and only a few parts have to be serviced. Nevertheless, malfunctions or defects which could impair the safety of the user must be rectified immediately!
WARNING
Danger due to electrical voltage! Handling the machine with the power supply up may result in serious injury or death. Always disconnect the machine from the power supply before servicing or maintenance work and secure it against unintentional restart!
NOTICE
Only a regularly serviced and well-maintained machine can be a satisfactory resource. A lack of maintenance and care can lead to unforeseeable accidents and injuries.
Repairs that require special expertise should only be carried out by trained professionals.
Improper intervention may damage the machine or endanger your safety.
14.2.1 Servicing and maintenance plan
| Intervall | Component | Measure |
|
Before operating the machine, after every maintenance, servicing and after prolonged storage | Nuts Bolts | Check if securely tightened |
| Sawdust collecting bag | Check, if necessary empty it | |
| Filter bag | Check, if necessary, change the filter bag | |
| Extraction hose | Check for damage | |
| Wires | Check for damage | |
| ON-OFF-Switch | Check for damage | |
| Switch housing | Check for damage | |
| Electric motor | Check for damage | |
| Fan housing | Check for damage | |
| Safety devices | Check the condition | |
| Security stickers | Check the condition. If necessary replace them. | |
| Monthly | dust collector hood | Check for deposits, especially on the protective fence. If necessary clean it. |
14.2.2 Emptying the sawdust collecting bag
Empty the chip collection bag after completing the work but at the latest when the maximum filling volume of 65 l has been achieved. Procedure:
- Attention: Disconnect the machine from the power supply!
- Shake the sawdust collecting bag and let the dust settle for 10 minutes.
- Hold the filled sawdust collecting bag with your hand.
- Open the quick-release fastener.
- Disassemble the sawdust collecting bag and dispose of the contents in an environmentally friendly manner.
- Replace the sawdust collecting bag and fix it with the quick-release fastener.
14.2.3 Changing the sawdust collecting bag
Procedure:
- Attention: Disconnect the machine from the power supply!
- Before changing the sawdust collecting bag, the machine must be switched off at least 10 minutes before, so as to allow dust particles to settle.
- Hold the filled sawdust collecting bag with your hand.
- Open the quick-release fastener and remove the dust collecting bag.
- Replace the sawdust collecting bag and fix it with the quick-release fastener.
Only use sawdust collecting bags that match the dimensions of the machine. Only use 100 percent tight chip trap bags.
14.2.4 Cleaning the filter bag
The machine achieves the highest efficiency, with a cleaned filter bag.
Before cleaning the filter bag, the machine must be switched off at least 10 minutes before, so as to allow dust particles to settle.
Procedure:
- Attention: Disconnect the machine from the power supply!
- Only beat the filter bag.
- Make sure that the filter bag is hung up.
If the efficiency is no longer increased after cleaning, the filter bag should be renewed.
14.3 Storage
When storing the machine it must not be kept in a damp room and must be protected against the influence of weather conditions.
14.4 Disposal
Observe the national waste disposal regulations. Never dispose of the machine, machine components or equipment in residual waste. If necessary, contact your local authorities for information on the disposal options available. If you buy a new machine or an equivalent device from your specialist dealer, he is obliged in certain countries to dispose of your old machine properly.
TROUBLESHOOTING
WARNING
Danger due to electrical voltage! Manipulating the machine with the power supply up may result in serious injury or death. Before carrying out any troubleshooting work, always disconnect the machine from the power supply and secure it against unintentional recommissioning.
Many possible sources of error can be excluded in advance if the machine is properly connected to the mains.
If you are unable to carry out necessary repairs properly and/or do not have the required training, always consult a specialist to solve the problem.
| Trouble | Possible cause | Solution |
| The magnetic support has no magnetic force | · Switch defective | · Repair switch |
| · Power supply is off | · Repair power supply | |
| · Fuse is defective | · Change fuse | |
| · Electric contactor is defective | · Repair or change electric contactor | |
| Dust emerges from | · Leaking or blocked connections | · Check connection · Remove blockages |
| · Dust bag or filter bag is defective or incorrectly installed | · Check bags · Change defective bags | |
| Loud noise in the fan wheel housing | ·Extracting of a big part | · Switch of the machine, disconnect the machine and remove the part |
| ·Loosen fan wheel | · Tighten the fan wheel |
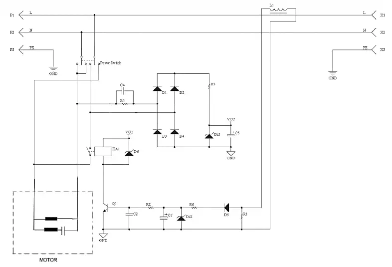
WIRING DIAGRAM

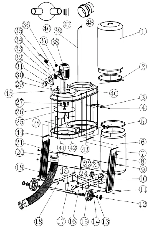
SPARE PARTS
With original ZIPPER spare parts, you use parts that are attuned to each other shortening the installation time and elongating the lifespan of your machine.
| No. | Description | Qty | No. | Description | Qty | No. | Description | Qty | No. | Description | Qty | |
| 1 | bag | 1 | 25 | fan | 1 | 13 | circlip | 2 | 37 | switch | 1 | |
| 2 | Adapter sets | 1 | 26 | bolt M8×12 | 4 | 14 | plat washer A class | 2 | 38 | Motor | 1 | |
| 3 | handle | 1 | 27 | washer | 4 | 15 | wheel | 2 | 39 | clap | 1 | |
| 4 | screw | 2 | 28 | washer | 1 | 16 | board | 1 | 40 | bowl upper | 1 | |
| 5 | lower clip | 1 | 29 | bolt | 14 | 17 | screw M5×6 | 6 | 41 | bowl lower | 1 | |
| 6 | plastic bag | 1 | 30 | screw | 6 | 18 | nut M8 | 8 | 42 | screw | 1 | |
| 7 | left plate | 1 | 31 | socket | 1 | 19 | suction hose | 1 | 43 | strong plate | 1 | |
| 8 | nut | 20 | 32 | switch box | 1 | 20 | hose clip | 2 | 44 | right plate | 1 | |
| 9 | bolt | 4 | 33 | current transformer | 1 | 21 | plate | 1 | 45 | cap | 1 | |
| 10 | underframe | 1 | 34 | circuit board | 1 | 22 | pad | 2 | 46 | Y-adapter | 1 | |
| 11 | bolt M8×40 | 4 | 35 | cable | 1 | 23 | washer A class | 2 | 47 | end cap | 4 | |
| 12 | wheel cap | 2 | 36 | cable support | 1 | 24 | screw M6×16 | 2 | 48 | adapter sets | 1 |
WARRANTY GUIDELINES
26 WARRANTY GUIDELINES (EN)
1.) Warranty:
Company ZIPPER Maschinen GmbH grants for mechanical and electrical components a warranty period of 2 years for amateur use; and a warranty period of 1 year for professional use, starting with the purchase of the final consumer. In case of defects during this period, which are not excluded by paragraph 3, ZIPPER will repair or replace the machine at its own discretion.
2.) Report:
In order to check the legitimacy of warranty claims, the final consumer must contact his dealer. The dealer has to report in written form the occurred defect to ZIPPER. If the warranty claim is legitimate, ZIPPER will pick up the defective machine from the dealer. Returned shippings by dealers which have not been coordinated with ZIPPER, will not be accepted and refused.
3.) Regulations:
a) Warranty claims will only be accepted, when a copy of the original invoice or cash voucher from the trading partner of ZIPPER is enclosed to the machine. The warranty claim expires if the accessories belonging to the machine are missing.
b) The warranty does not include free checking, maintenance, inspection or service works on the machine. Defects due to incorrect usage of the final consumer or his dealer will not be accepted as warranty claims either. Some examples: usage of wrong fuel, frost damage in water tanks, leaving fuel in the tank during the winter, etc.
c) Defects on wear parts are excluded, e.g. carbon brushes, collection bags, knives, cylinders, cutting blades, clutches, sealings, wheels, saw blades, splitting crosses, riving knives, riving knife extensions, hydraulic oils, oil/air/fuel filters, chains, spark plugs, sliding blocks, etc.
d) Also excluded are damages on the machine caused by incorrect or inappropriate usage, if it was used for a purpose which the machine is not supposed to, ignoring the user manual, force majeure, repairs or technical manipulations by not authorized workshops or by the customer himself, usage of non-original ZIPPER spare parts or accessories.
e) After inspection by our qualified personnel, resulting costs (like freight charges) and expenses for not legitimated warranty claims will be charged to the final customer or dealer.
f) In case of defective machines outside the warranty period, we will only repair them after advance payment or dealer’s invoice according to the cost estimate (incl. freight costs) of ZIPPER.
g) Warranty claims can only be granted for customers of an authorized ZIPPER dealer who directly purchased the machine from ZIPPER. These claims are not transferable in case of multiple sales of the machine.
4.) Claims for compensation and other liabilities:
The liability of company ZIPPER is limited to the value of goods in all cases. Claims for compensation because of poor performance, lack, damages or loss of earnings due to defects during the warranty period will not be accepted. ZIPPER insists on its right to the subsequent improvement of the machine.
Product monitoring form
We monitor the quality of our delivered products in the frame of a Quality Management policy.
Your opinion is essential for further product development and product choice. Please let us know about your:
– Impressions and suggestions for improvement.
– experiences that may be useful for other users and for product design
– Experiences with malfunctions that occur in specific operation modes
We would like to ask you to note down your experiences and observations and send them to us via FAX, E-Mail or by post:
/ My experiences:
Name / name: Produkt / product: Kaufdatum / purchase date: Erworben von / purchased from: E-Mail/ e-mail:
Thank you for your kind
cooperation!
KONTAKTADRESSE / CONTACT:
Z.I.P.P.E.R MASCHINEN GmbH
4707 Schlüsslberg, Gewerbepark 8
AUSTRIA
Tel :+43 7248 61116 700
Fax:+43 7248 61116 720
[email protected]
SERVICE FORM
Please tick one box from below:
service inquiry
spare part inquiry
guarantee claim
1. Daten Antragsteller (* sind Pflichtfelder) / senders information (* required)
first name, family name………………………
street, house number ………………………………………..
PLZ, Ort / ZIP code, place country………………………….
mobile) phone International numbers with country code……………………………………
* E-Mail…………………………..
Fax…………………………………………
tool information _
Seriennummer/serial number: ………………………*Maschinentype/machine type: ………………………………….2.1 bentitigte Ersatzteile /
required spare parts
| Part No0 | description | number |
problem description
Please describe amongst others in the problem: What has cause the problem/defect, what was the last activity before you noticed the problem/defect? For electrical problem& Have you had checked you electric supply and the machine already by a certified electrician?
Additional information
INCOMPLETELY FILLED SERVICE FORMS CAN NOT BE PROCESSED! FOR GUARANTEE CLAIMS PLEASE ADD A COPY OF YOUR ORIGINAL SALES / DELIVERY RECEIPT OTHERWISE IT CAN NOT BE ACCEPTED. FOR SPARE PART ORDERS PLEASE ADD TO THIS SERVICE FORM A COPY OF THE RESPECTIVE EXPLODED DRAWING WITH THE REQUIRED SPARE PARTS BEING MARKED CLEARLY AND UNMISTAKABLE. THIS HELPS US TO IDENTIFY THE REQUIRED SPARE PARTS FASTLY AND ACCEL-LERATES THE HANDLING OF YOUR INQUIRY.
THANK YOU FOR YOUR COOPERATION!
ZIPPER MASCHINEN GmbH www.Zipper-Maschinen.at
ZI-ASA550ESA
































