DELL PowerFlex Rack Technology Extension for PowerScale User Guide
Notes, cautions, and warnings
NOTE: A NOTE indicates important information that helps you make better use of your product.
CAUTION: A CAUTION indicates either potential damage to hardware or loss of data and tells you how to avoid the problem.
WARNING: A WARNING indicates a potential for property damage, personal injury, or death.
Introduction
This Dell PowerFlex Rack Technology Extension for PowerScale Product Guide describes the high-level design of PowerFlex rack Technology Extension with PowerScale and how it is integrated with PowerFlex rack.
The target audience for this document includes field personnel, partners, and customers who want to deploy PowerFlex rack
Technology Extension with PowerScale. This document is designed for people familiar with:
- PowerScale
- PowerFlex rack
- Cisco Nexus switches
- Dell PowerSwitches
PowerFlex rack architecture is based on Dell PowerEdge R650, R750, R6525, R7525, R640, R740xd, and R840 servers.
This guide refers to access switches as front-end switches when used with Technology Extension with PowerScale.
Revision history
| Date | Document revision | Description of changes |
| February 2023 | 4.1 | Editorial changes |
| July 2021 | 4.0 | Added information about Dell PowerSwitch |
| December 2020 | 3.0 | Added leaf connection information |
| August 2020 | 2.0 | Editorial updates |
| June 2019 | 1.0 | Initial release |
Architecture overview
The Technology Extension with PowerScale is a scale-out NAS storage and powered by OneFS operating system providing scalability, efficiency, high availability, and data protection to the massive unstructured data. This solution delivers increased performance for file-based data applications and workflows from a single file system architecture.
The Technology Extension for PowerScale provides an extra intelligent storage solution to meet the challenges organizations face as they encounter digital content and unstructured data and the growing importance of data protection. The Technology
Extension with PowerScale is an add-on component that provides scale-out file based storage capacity to
PowerFlex rack.
Technology Extension with PowerScale can be accessed using NFS, CIFS, and SMB mounted to the VM that is created on
PowerFlex rack.
The PowerScale rack has the following minimum requirements:
- A pair of access switches for front-end connectivity
- A pair of back-end switches for internal connectivity
- Four PowerScale nodes (Generation 6)
For connectivity between PowerScale nodes, access switches and back-end switches, see the Physical connectivity section for more information.
In the PowerFlex rack cabinet, PowerFlex nodes (PowerScale clients) connect to a pair of access switches. The access switches connect to the same pair of aggregation switches that the PowerScale access switches are connected to.
Depending on the specific configuration, the Technology Extension with PowerScale (Generation 6) may contain the following
key hardware components:
- Access or Leaf (front-end) switches:
- Cisco Nexus 93180YC-FX
- Dell PowerSwitch S5248F-ON
- 10 GbE 48 port
NOTE: Back-end switches are preconfigured at the factory and shipped with new Technology Extension with PowerScale.
- Dell PowerScale F800
- Dell PowerScale H600
- Dell PowerScale H500
- Dell PowerScale H400
- Dell PowerScale A200
- Dell PowerScale A2000
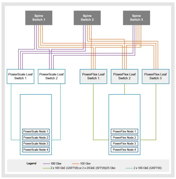
The following figure provides an architecture overview of the physical connectivity of Technology Extension with PowerScale:
| Technology Extension with PowerScale | Switch type |
| Access switch | Cisco Nexus 93180YC-FX or Dell PowerSwitch S5248F-ON |
| Back-end or spine switch | Preconfigured in the factory |
NOTE: The back-end switching that is shown in the figure is for representation purposes only and not the real switch architecture.

The following figure displays leaf connections to the spine of PowerFlex rack.
NOTE: The figure does not include back-end switch architecture.

Related information
Physical connectivity
Network architecture
The integration of the Technology Extension with PowerScale with PowerFlex rack uses the PowerScale network connections of PowerFlex network connectivity model.
PowerScale network connections
Access/leaf switches are placed in the same rack as the PowerScale nodes using the following configurations:
- PowerScale nodes are connected to the access/leaf switches.
- The access/leaf switches on the PowerScale are connected to same aggregation switches to which the PowerFlex access switches are connected
PowerFlex network connections
The PowerFlex network connections are as follows:
- All PowerFlex nodes connect to access/leaf switches.
- Access/leaf switches connect to the aggregation switches.
Connections between PowerScale access switches
Switch state between the access/leaf switches is carried by the LAPC connection that is established between the access/leaf switches.
Physical connectivity
Each PowerScale node has two connections for internal network and two connections for external network (10 GbE). The
Technology Extension with PowerScale uses the following connection types on each PowerScale node:
- An external network where client users and applications access the cluster through an external Ethernet connection.
- An internal network that is used for intra-node communications and data transfer among the nodes in a cluster.
- PowerScale rack access/leaf switches are used for external network connections.
- In the PowerScale cabinet, the management ports on the access/leaf switch must be connected to the management switch.
Network connections between PowerScale nodes and PowerScale switches
- Two external ports of PowerScale nodes connect to the two access/leaf switches in the PowerScale rack.
- Two Internal ports of PowerScale nodes connect to the two back-end switches in the PowerScale rack.
- Two PowerScale access/leaf switches connect to the PowerFlex rack pair of aggregation/spine switches.
Administration
PowerScale is shipped with the base features enabled. However, you must configure the different features according to your specific requirements. Use the OneFS web interface to perform all required PowerScale administration tasks.
Basic administration tasks include:
- Activating a license
- Monitoring the cluster
- Viewing node status
- Viewing event information
- Managing storage pools
For detailed administration information, refer to the OneFS 9.x.x.x Documentation – PowerScale Info Hub at Dell Technologies Support site.















