12V Clap Switch for one or two claps
AVT 3144
AVT3144 Dual Function Acoustic Switch
The dual-function acoustic switch stands out compared to other devices of this type with the possibility to select control method. It is possible to control the device by single or double clap. The circuit is powered by a safe 12 V voltage, and the output can be connected directly to the LED strip or 12 V bulb. The device is ideal as a remote light switch or impressive controller of equipment.
Characteristics
- response to single or double clap
- reduced to a minimum susceptibility to other sounds and thus accidental triggering
- LED indication of operating status
- sensitivity adjustment
- output: 8 A relay
- power supply: 12 VDC
- PCB size: 34×76 mm
Circuit description
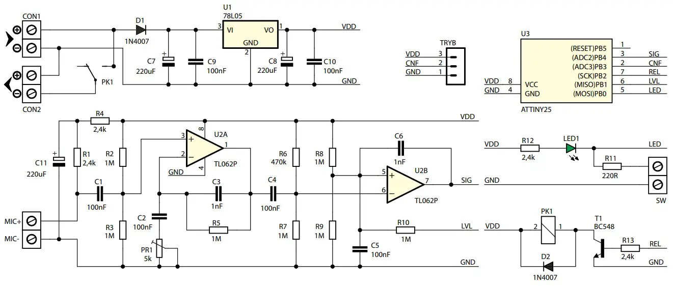
Schematic diagram of the circuit is shown in Figure 1. Operation of the circuit is controlled by an ATTINY25 microcontroller clocked by an internal clock signal. This switch must be supplied with a DC voltage of 12 V. It can be any power supply with current capacity corresponding to the attached load. Diode D1 protects the circuit from incorrect polarity of the input voltage. Stabiliser U1 provides 5 V and components C7-C10 ensure adequate filtering of this voltage. The signal from the microphone goes to the preamplifier, based on the TL072 chip. The amplifier frequency response has been reduced to the lower part of the audible band. Potentiometer PR1 is used to adjust the sensitivity of the circuit, while the MODE jumper allows you to select the control method of the switch. When set in position ‘I’, it will configure the device for single clap operation, while position ‘II’ will enable control by double clap. Other similar sounds, e.g., a loud knock or even a dog barking, can also be interpreted by the system and trigger the relay. Although the proposed solution has succeeded in significantly reducing the system’s susceptibility to sounds from environment, an accidental tripping of the switch cannot be ruled out. A relay with a contact rating of 8 A / 230 VAC was used as the executive circuit. In spite of the considerable load capacity of the relay, when controlling high power, pay attention to the load on the board paths. To improve their load capacity you can tin or solder the copper wire on them. LED1 acts as device status indicator. While, the connector SW allows the attachment of an additional button, which will make it possible to directly switch the relay without clapping.
Fig. 1. Schematic diagram
Mounting and start-up
Start mounting the circuit from soldering resistors to the board and other components with small size, and end up mounting the sockets, electrolytic capacitors, screw connectors and relay. Once mounted, preset potentiometer PR1 in the middle position. To the CON2 connector you can connect any 12V receiver, and to the MIC connector an electret microphone, maintaining appropriate polarity. Finally, connect the power supply to CON1 connector. Properly assembled circuit works immediately, only needs to be experimented to adjust its sensitivity and select the most optimal microphone orientation. Operation of the switch in “I” mode does not require any special comment, the device reacts to single claps, where each successive trigger changes the state of the relay to the opposite. In mode “II” the device only reacts to double claps, consecutive, at specified intervals. The second clap must be between 1s and 2s after the first clap. The first clap causes the LED to flash which, after approximately 1s will go on to signal that it is the right time for another clap.
To prevent accidental activation when the system detects an incorrect sequence of sounds, its operation will be locked for a few seconds. After
Fig. 2 Arrangement of components on the PCB
several trials, the control of the switch will become intuitive, and catching the right moment for a clap will be no problem.
The switch has additional functionality which consists in switching the relay after energizing. As a result, if the system is incorporated into existing lighting installation behind the main switch, then when it is switched on, the lighting will go on immediately and, after switching off the main switch, it will turn off. This feature does not affect in any way the system, but gives additional possibility of switching the lighting on and off using a clap of the hands. An example of such use of the switch is shown in Figure 3.
List of components
Resistors:
R1, R4, R12, R13:………………2,4 kΩ
R2, R3, R5, R7-R10: ………….1 MΩ
R6: ………………………………………470 kΩ
R11:…………………………………….220 Ω
PR1: ……………………………………potentiometer 5 kΩ
Capacitors:
C1, C2, C4, C5, C9, C10: …..100 nF
C3, C6: ……………………………….1 nF
C7, C8, C11:……………………….220 uF !
Semiconductors:
D1, D2:……………………………….1N4007 !
LED1: ………………………………….LED !
T1: ………………………………………any NPN e.g. BC547 !
U1:………………………………………78L05 !
U2:………………………………………TL062 !
U3:………………………………………ATTINY25 !
Other:
PK1: ……………………………………relay 5 V
CON1, CON2, MIC, SW:…..screw connectors
MODE: ……………………………….goldpin 1×3 + JUMPER
Start mounting from soldering the components onto the board in order of size from smallest to largest. When mounting components marked with an exclamation mark, pay attention to their polarity. Photographs of the mounted kit may be helpful. To access the highresolution images as links, download the PDF.
https://serwis.avt.pl/manuals/AVT3144_EN.pdf
AVT SPV reserves the right to make changes without prior notice.Installation and connection of the appliance not in accordance with the instructions, unauthorised modification of components and any structural alterations may cause damage to the appliance and endanger persons using it. In such a case, the manufacturer and its authorised representatives shall not be liable for any damage arising directly or indirectly from the use or malfunction of the product.
The self-assembly kits are intended for educational and demonstration purposes only. They are not intended for use in commercial applications. If they are used in such applications, the purchaser assumes all responsibility for ensuring compliance with all regulations
This symbol means do not dispose of your product with your other household waste. Instead, you should protect human health and the environment by handing over your waste equipment to a designated collection point for the recycling of waste electrical and electronic equipment.


AVT SPV Sp. z o.o.
Leszczynowa 11 Street,
03-197 Warsaw, Poland
https://sklep.avt.pl/

















