SILENT ANGEL N8 Pro Audiophile Grade Audio Network Switch

Package Contents

Product Features
- Satellite grade power module, which is stable and reduces interference to the switch circuit
- The seperated LAN ports can reduce the interference between each other, and can connect to thicker cable
- Pure gold-plated RJ-45 network connector
- Connect grounding port to the Hi-Fi grounding box to reduce small interference at ground signal
- Featured LED indicator switch
- BNC external clock input is suitable for your existing clock system ( “ only for models that support external clock input “ )
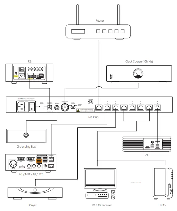
Connection Diagram

OVERVIEW
Front Panel

- Power Status Indicator
When power is on, it shows Green Light. When no power, it shows no light.
Rear Panel

- ② AC Input
AC power input - ③ Fuse Holder
2 fuses inside - ④ AC Power Switch
Control AC power input - ⑤ AC Power Indicator
When AC power is connected and power switch is on,it shows Green Light.
When no AC power or power switch is off, it shows no light. - ⑥ DC Power Indicator
When DC power is connected, it shows Green Light.
When no DC power, it shows no light. - ⑦ DC Input
5.5mm x 2.5mm DC 12V power input ( can be connected to Silent Angel F2 or suitable 12VDC linear power supply) When both DC and AC power are connected,the DC power input will be used and the DC power indicator lights up - ⑧ Grounding Port
Connect to grounding box - ⑨ Clock Input(only for models that support external power input)
10MHz clock input port(BNC connector,50 ohms impedance) - ⑪ LAN Port Indicator Switch
Switch 8 LAN port status indicators on or off - ⑫ LAN Port Status Indicator
Lights up when network is connected. Flashes when transmitting or receiving data.
When 1-8 network port link up at 1000Mbps and the LAN port indicator switch is on, it shows Green Light. When 1-8 network port link up at 100Mbps and the LAN port indicator switch is on, it shows Amber Light. - ⑬ Gigabit Ethernet Port 1-8
Support 1000Mbps (1000BASE-T) and 100Mbps (100BASE-T)
Hardware Installation
WARNING
FAILURE TO PROVIDE PROPER VENTILATION MAY CAUSE FIRE HAZARD. KEEP AT LEAST 20 MM OF CLEARANCE NEXT TO THE VENTILATION HOLES FOR ADEQUATE AIRFLOW. To reduce the risk of fire or electric shock, do not expose the N8 Pro to rain or moisture.
Attach the Mounting Brackets
N8 Pro can be installed in a 19 inch rack showing either the ports or Front Panel. Please fit mounting brackets at the required case positions using screws provided.

© 2021 Thunder Data Co. Ltd. All rights reserved. [email protected]
http://www.silent-angel-audio.com/


















