639N9AA#ABA PBT Mechanical Gaming Keyboard
User Guide
Keyboard Overview

A F1, F2, F3 = Onboard memory profiles selection
B F6, F7, F8 = Media keys
C F9, F10, F11 = Volume control keys
D F12 = Game Mode key
E Game Mode / Caps Lock indicators
F Up & Down = LED brightness control keys

G Adjustable Keyboard Feet
I USB-C to USB-A Cable
H Keyboard USB-C Port
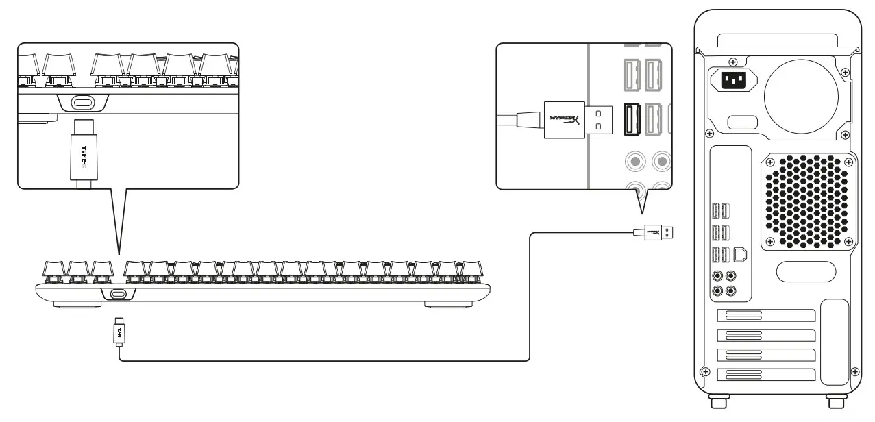
Installation

- Connect the USB-C connector to the keyboard
- Connect the USB connector to the computer
Function keys
| FUNCTION KEYS | SECONDARY FEATURE |
![]() | Switch between the problems on the onboard memory. |
![]() | With the media keys you can play/pause ( |
![]() | With the volume control keys, you can mute ( |
![]() | Enabling Game Mode ( |
![]() | Increase ( |
HyperX NGENUITY Software
To customize Lighting, Game Mode, and Macro Settings, download the HyperX NGENUITY software at hyperxgaming.com/ngenuity
Questions or Setup Issues?
Contact the HyperX support team or see user manual at hyperxgaming.com/support/keyboards
Keyboard Overview
A – F1, F2, F3 = Onboard memory proles selection
B – F6, F7, F8 = Media keys
C – F9, F10, F11 = Volume control keys
D – F12 = Game Mode key
E – Game Mode / Caps Lock indicators
F – Up & Down = LED brightness control keys
G – Adjustable Keyboard Feet
H – Keyboard USB-C Port
I – USB-C to USB-A Cable
Installation
- Connect the USB-C connector to the keyboard
- Connect the USB connector to the computer
Function keys
Press “FN” and a function key at the same time to activate its secondary feature.
| FUNCTION KEYS | SECONDARY FEATURE |
![]() | Switch between the problems on the onboard memory. |
![]() | With the media keys you can play/pause ( |
![]() | With the volume control keys, you can mute ( |
![]() | Enabling Game Mode ( |
![]() | Increase ( |
Logiciel HyperX NGenuity
To customize Lighting, Game Mode, and Macro Settings, download the HyperX NGENUITY software at: hyperxgaming.com/ngenuity
Questions or Setup Issues?
Contact the HyperX support team or see user manual at: hyperxgaming.com/support/keyboards
FCC Compliance and Advisory Statement
This device complies with Part 15 of the FCC rules. Operation is subject to the following two conditions: (1) this device may not cause harmful interference, and (2) this device must accept any interference received, including interference that may cause undesired operation.
This equipment has been tested and found to comply with the limits for a Class B digital device, according to Part 15 of the FCC rules. These limits are designed to provide reasonable protection against harmful interference in a residential installation.
This equipment generates, uses and can radiate radio frequency energy and if not installed and used in accordance with the instructions, may cause harmful interference to radio communications. However, there is no guarantee that interference will not occur in a particular installation. If this equipment does cause harmful interference to radio or television reception, which can be determined by turning the equipment of and on, the useris encouraged to try correct the interference by one or more of the following measures:
- Reorient the receiving antenna.
- Increase the separation between the equipment and receiver.
- Connect the equipment into and outlet on a circuit different from that to which the receiver is connected.
- Consult the dealer or an experienced radio/TV technician for help.
Any special accessories needed for compliance must be specified in the instruction manual.
Warning:
A shielded-type power cord is required in order to meet FCC emission limits and also to prevent interference to the nearby radio and television
reception. It is essential that only the supplied power cord be used. Use only shielded cables to connect I/O devices to this equipment.
CAUTION:
Any changes or modifications not expressly approved by the party responsible for compliance could void your authority to operate the equipment.
India RoHS Statement
This product, as well as its related consumables and spares, complies with the reduction in hazardous substances provisions of the “India E-waste Rule 2016.” It does not contain lead, mercury, hexavalent chromium, polybrominated biphenyls or polybrominated diphenyl ethers in concentrations exceeding 0.1 weight % and 0.01 weight % for cadmium, except where allowed pursuant to the exemptions set in Schedule 2 of the Rule.
Turkey WEEE Statement
HyperX and the HyperX logo are registered trademarks or trademarks of HP Inc. in the U.S. and/or other countries.
All registered trademarks and trademarks are property of their respective owners.
























