intel OPAE FPGA Linux Device Driver Architecture

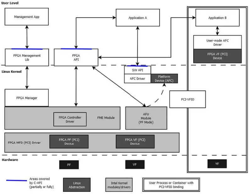
OPAE Intel FPGA Linux Device Driver Architecture
The OPAE Intel FPGA driver provides interfaces for user-space applications to configure, enumerate, open, and access FPGA accelerators on platforms equipped with Intel FPGA solutions and enables system-level management functions such as FPGA reconfiguration, power management, and virtualization.
Hardware Architecture
From the OS’s point of view, the FPGA hardware appears as a regular PCIe device. The FPGA device memory is organized using a predefined data structure (Device Feature List). Features supported by the FPGA device are exposed through these data structures, as illustrated below in the following figure:
FPGA PCIe Device

The driver supports PCIe SR-IOV to create Virtual Functions (VFs) which can be used to assign individual accelerators to virtual machines.
Intel Corporation. All rights reserved. Intel, the Intel logo, and other Intel marks are trademarks of Intel Corporation or its subsidiaries. Intel warrants the performance of its FPGA and semiconductor products to current specifications in accordance with Intel’s standard warranty but reserves the right to make changes to any products and services at any time without notice. Intel assumes no responsibility or liability arising out of the application or use of any information, product, or service described herein except as expressly agreed to in writing by Intel. Intel customers are advised to obtain the latest version of device specifications before relying on any published information and before placing orders for products or services.
Other names and brands may be claimed as the property of others.
Virtualized FPGA PCIe Device

FPGA Management Engine (FME)
The FPGA Management Engine performs power and thermal management, error reporting, reconfiguration, performance reporting, and other infrastructure functions. Each FPGA has one FME, which is always accessed through the Physical Function (PF). User-space applications can acquire exclusive access to the FME using open(), and release it using close() as a privileged user (root).
Port
A Port represents the interface between the static FPGA fabric (the “FPGA Interface Manager (FIM)”) and a partially reconfigurable region containing an Accelerator Function (AF). The Port controls the communication from software to the accelerator and exposes features such as reset and debug. A PCIe device may have several Ports, and each Port can be exposed through a VF by assigning it using the FPGA_FME_PORT_ASSIGN ioctl on the FME device.
Accelerator Function (AF) Unit
- An Accelerator Function (AF) Unit is attached to a Port and exposes a 256K MMIO region to be used for accelerator-specific control registers.
- User-space applications can acquire exclusive access to an AFU attached to a Port by using open() on the Port device, and release it using close().
- User-space applications can also mmap() accelerator MMIO regions.
Partial Reconfiguration
As mentioned above, accelerators can be reconfigured through partial reconfiguration of an Accelerator Function (AF) file. The Accelerator Function (AF) must have been generated for the exact FIM and targeted static region (Port) of the FPGA; otherwise, the reconfiguration operation will fail and possibly cause system instability. This compatibility can be checked by comparing the interface ID noted in the AF header against the interface ID exposed by the FME through sysfs. This check is usually done by user space before calling the reconfiguration IOCTL.
Note:
Currently, any software program accessing the FPGA, including those running in a virtualized host, must be closed prior to attempting a partial reconfiguration. The steps would be:
- Unload the driver from the guest
- Unplug the VF from the guest
- Disable SR-IOV
- Perform partial reconfiguration
- Enable SR-IOV
- Plug the VF to the guest
- Load the driver in the guest
FPGA Virtualization
To enable accessing an accelerator from applications running in a VM, the respective AFU’s port needs to be assigned to a VF using the following steps:
- The PF owns all AFU ports by default. Any port that needs to be reassigned to a VF must first be released from the PF through the FPGA_FME_PORT_RELEASE ioctl on the FME device.
- Once N ports are released from the PF, the command below can be used to enable SRIOV and VFs. Each VF owns only one port with AFU. echo N > PCI_DEVICE_PATH/sriov_numvfs
- Pass through the VFs to VMs.
- The AFU under VF is accessible from applications in VM (using the same driver inside the VF).
Note:
An FME cannot be assigned to a VF, thus PR and other management functions are only available through the PF.
Driver Organization
PCIe Module Device Driver
Driver Organization

The FPGA devices appear as regular PCIe devices; thus, the FPGA PCIe device driver (intel-FPGA-PCI.ko) is always loaded first once an FPGA PCIe PF or VF is detected. This driver plays an infrastructural role in the driver architecture. It:
- Creates an FPGA container device as a parent of the feature devices.
- Walks through the Device Feature List, which is implemented in PCIe device BAR memory, to discover feature devices and their sub-features and create platform devices for them under the container device.
- Supports SR-IOV.
- Introduces the feature device infrastructure, which abstracts operations for sub-features and exposes common functions to feature device drivers.
PCIe Module Device Driver Functions
- Contains PCIe discovery, device enumeration, and feature discovery.
- Creates sysfs directories for the parent device, FPGA Management Engine (FME), and Port.
- Creates the platform driver instances, causing the Linux kernel to load their respective platform module drivers.
FME Platform Module Device Driver
- Power and thermal management, error reporting, performance reporting, and other infrastructure functions. You can access these functions via sysfs interfaces exposed by the FME driver.
- Partial Reconfiguration. The FME driver registers an FPGA Manager during PR sub-feature initialization; once it receives an FPGA_FME_PORT_PR ioctl from you, it invokes the common interface function from FPGA Manager to complete the partial reconfiguration of the bitstream to the given Port.
- Port management for virtualization. The FME driver introduces two ioctls, FPGA_FME_PORT_RELEASE, which releases the given Port from PF; and FPGA_FME_PORT_ASSIGN, which assigns the Port back to PF. Once the Port is released from the PF, it can be assigned to the VF through the SR-IOV interfaces provided by the PCIe driver. For more information, refer to “FPGA Virtualization”.
FME Platform Module Device Driver Functions
- Creates the FME character device node.
- Creates the FME sysfs files and implements the FME sysfs file accessors.
- Implements the FME private feature sub-drivers.
- FME private feature sub-drivers:
- FME Header
- Thermal Management
- Power Management
- Global Error
- Partial Reconfiguration
- Global Performance
Port Platform Module Device Driver
Similar to the FME driver, the FPGA Port (and AFU) driver (intel-fpga-afu. ko) is probed once the Port platform device is created. The main function of this module is to provide an interface for user-space applications to access the individual accelerators, including basic reset control on Port, AFU MMIO region export, DMA buffer mapping service, UMsg(1) notification, and remote debug functions (see above).
UMsg is only supported through Acceleration Stack for Intel Xeon® Processor with Integrated FPGA.
Port Platform Module Device Driver Functions
- Creates the Port character device node.
- Creates the Port sysfs files and implements the Port sysfs file accessors.
- Implements the Port private feature sub-drivers.
- Port private feature sub-drivers:
- Port Header
- AFU
- Port Error
- UMsg(2)
- Signal Tap
Application FPGA Device Enumeration
This section introduces how applications enumerate the FPGA device from the sysfs hierarchy under /sys/class/fpga. In the example below, two Intel FPGA devices are installed in the host. Each FPGA device has one FME and two Ports (AFUs). For each FPGA device, a device directory is created under /sys/class/fpga:
/sys/class/fpga/intel-fpga-dev.0
/sys/class/fpga/intel-fpga-dev.1
Each node has one FME and two Ports (AFUs) as child devices:
/sys/class/fpga/intel-fpga-dev.0/intel-fpga-fme.0
/sys/class/fpga/intel-fpga-dev.0/intel-fpga-port.0
/sys/class/fpga/intel-fpga-dev.0/intel-fpga-port.1
/sys/class/fpga/intel-fpga-dev.1/intel-fpga-fme.1
/sys/class/fpga/intel-fpga-dev.1/intel-fpga-port.2
/sys/class/fpga/intel-fpga-dev.1/intel-fpga-port.3
In general, the FME/Port sysfs interfaces are named as follows:
/sys/class/fpga/intel-fpga-dev.i/intel-fpga-fme.j/
/sys/class/fpga/intel-fpga-dev.i/intel-fpga-port.k/
with I consecutively numbering all the container devices, j consecutively numbering the FME’s and k consecutively numbering all Ports.
The device nodes used for ioctl() and mmap() can be referenced through:
/dev/intel-fpga-fme.j
/dev/intel-fpga-port.k
PCIe Driver Enumeration
This section gives an overview of the code flow for device enumeration performed by intel-fpga-pci.ko. The main data structures and functions are highlighted. This section is best followed when viewing the accompanying source code (pcie.c).
Enumeration Data Structures
enum fpga_id_type {
PARENT_ID,
FME_ID,
PORT_ID,
FPGA_ID_MAX
};
static struct idr fpga_ids[FPGA_ID_MAX];
struct fpga_chardev_info {
const char *name;
dev_t devt;
};
struct fpga_chardev_info fpga_chrdevs[] = {
{ .name = FPGA_FEATURE_DEV_FME },
{ .name = FPGA_FEATURE_DEV_PORT },
};
static struct class *fpga_class;
static struct pci_device_id cci_pcie_id_tbl[] = {
{PCI_DEVICE(PCI_VENDOR_ID_INTEL, PCIe_DEVICE_ID_RCiEP0_MCP),},
{PCI_DEVICE(PCI_VENDOR_ID_INTEL, PCIe_DEVICE_ID_VF_MCP),},
{PCI_DEVICE(PCI_VENDOR_ID_INTEL, PCIe_DEVICE_ID_RCiEP0_SKX_P),},
{PCI_DEVICE(PCI_VENDOR_ID_INTEL, PCIe_DEVICE_ID_VF_SKX_P),},
{PCI_DEVICE(PCI_VENDOR_ID_INTEL, PCIe_DEVICE_ID_RCiEP0_DCP),},
{PCI_DEVICE(PCI_VENDOR_ID_INTEL, PCIe_DEVICE_ID_VF_DCP),},
{0,}
};
static struct pci_driver cci_pci_driver = {
.name = DRV_NAME,
.id_table = cci_pcie_id_tbl,
.probe = cci_pci_probe,
.remove = cci_pci_remove,
.sriov_configure = cci_pci_sriov_configure
};
struct cci_drvdata {
int device_id;
struct device *fme_dev;
struct mutex lock;
struct list_head port_dev_list;
int released_port_num;
struct list_head regions;
};
struct build_feature_devs_info {
struct pci_dev *pdev;
void __iomem *ioaddr;
void __iomem *ioend;
int current_bar;
void __iomem *pfme_hdr;
struct device *parent_dev;
struct platform_device *feature_dev;
};
Enumeration Flow
- ccidrv_init()
- Initialize fpga_ids using idr_init().
- Initialize fpga_chrdevs[i].devt using alloc_chrdev_region().
- Initialize fpga_class using class_create().
- pci_register_driver(&cci_pci_driver);
- cci_pci_probe()
- Enable the PCI device, request access to its regions, set PCI master mode, and configure DMA.
- cci_pci_create_feature_devs() build_info_alloc_and_init()
- Allocate a struct build_feature_devs_info, initialize it.
.parent_dev is set to a parent sysfs directory (intel-fpga-dev.id) that contains the FME and Port sysfs directories.
- Allocate a struct build_feature_devs_info, initialize it.
- parse_feature_list()
- Walk the BAR0 Device Feature List to discover the FME, the Port, and their private features.
- parse_feature() parse_feature_afus() parse_feature_fme()
- When an FME is encountered:
- build_info_create_dev()
- Allocate a platform device for the FME, storing in build_feature_devs_info.feature_dev.
- feature_dev.id is initialized to the result of idr_alloc(fpga_ids[FME_ID],
- feature_dev.parent is set to build_feature_devs_info.parent_dev.
- Allocate an array of struct resources in feature_dev.resource.
- Allocate a struct feature_platform_data, initialize it, and store a pointer in feature_dev.dev.platform_data
- create_feature_instance() build_info_add_sub_feature()
- Initialize feature_dev.resource[FME_FEATURE_ID_HEADER].
- feature_platform_data_add()
- Initialize feature_platform_data.features[FME_FEATURE_ID_HEADER], everything but .fops.
- parse_feature() parse_feature_afus() parse_feature_port()
- When a Port is encountered:
- build_info_create_dev()
- Allocate a platform device for the Port, storing in build_feature_devs_info.feature_dev.
- feature_dev.id is initialized to the result of idr_alloc(fpga_ids[PORT_ID],
- feature_dev.parent is set to build_feature_devs_info.parent_dev.
- Allocate an array of struct resource in feature_dev.resource.
- Allocate a struct feature_platform_data, initialize it, and store a pointer in feature_dev.dev.platform_data
- build_info_commit_dev()
- Add the struct feature_platform_data.node for the Port to the list of Ports in struct cci_drvdata.port_dev_list
- create_feature_instance() build_info_add_sub_feature()
- Initialize feature_dev.resource[PORT_FEATURE_ID_HEADER].
- feature_platform_data_add()
- Initialize feature_platform_data.features[PORT_FEATURE_ID_HEADER], everything but .fops.
- parse_feature() parse_feature_afus() parse_feature_port_uafu()
- When an AFU is encountered:
- create_feature_instance() build_info_add_sub_feature()
- Initialize feature_dev.resource[PORT_FEATURE_ID_UAFU].
- feature_platform_data_add()
- Initialize feature_platform_data.features[PORT_FEATURE_ID_UAFU], everything but .fops.
- parse_feature() parse_feature_private() parse_feature_fme_private()
- When an FME private feature is encountered:
- create_feature_instance() build_info_add_sub_feature()
- Initialize feature_dev.resource[id].
- feature_platform_data_add()
- Initialize feature_platform_data.features[id], everything but .fops.
- parse_feature() parse_feature_private() parse_feature_port_private()
- When a Port private feature is encountered: * create_feature_instance() build_info_add_sub_feature() * Initialize feature_dev.resource[id]. * feature_platform_data_add() Initialize feature_platform_data.features[id], everything but .fops.
- parse_ports_from_fme()
- If the driver is loaded on the Physical Function (PF), then:
- Run the parse_feature_list() flow on each port described in the FME header.
- Use the BAR mentioned in each Port entry in the header.
FME Platform Device Initialization
This section gives an overview of the code flow for FME device initialization performed by intel-fpga-fme.ko. The main data structures and functions are highlited. This section is best followed when viewing the accompanying source code (fme-main.c).
FME Platform Device Data Structures
struct feature_ops {
int (*init)(struct platform_device *pdev, struct feature *feature);
int (*uinit)(struct platform_device *pdev, struct feature *feature);
long (*ioctl)(struct platform_device *pdev, struct feature *feature,
unsigned int cmd, unsigned long arg);
int (*test)(struct platform_device *pdev, struct feature *feature);
};
struct feature {
const char *name;
int resource_index;
void __iomem *ioaddr;
struct feature_ops *ops;
};
struct feature_platform_data {
struct list_head node;
struct mutex lock;
unsigned long dev_status;
struct cdev cdev;
struct platform_device *dev;
unsigned int disable_count;
void *private;
int num;
int (*config_port)(struct platform_device *, u32, bool);
struct platform_device *(*fpga_for_each_port)(struct platform_device *,
void *, int (*match)(struct platform_device *, void *)); struct
feature features[0];
};
struct perf_object {
int id;
const struct attribute_group **attr_groups;
struct device *fme_dev;
struct list_head node;
struct list_head children;
struct kobject kobj;
};
struct fpga_fme {
u8 port_id;
u64 pr_err;
struct device *dev_err;
struct perf_object *perf_dev;
struct feature_platform_data *pdata;
};
FME Platform Device Initialization Flow
FME Initialization Flow
- fme_probe() fme_dev_init()
- Initialize a struct fpga_fme and store it in the feature_platform_data.private field.
- fme_probe() fpga_dev_feature_init() feature_instance_init()
- Save a struct feature_ops into the feature_platform_data.features for each populated feature.
- Call the test function, if any, from the struct.
- Call the init function from the struct.
- fme_probe() fpga_register_dev_ops()
- Create the FME character device node, registering a struct file_operations.
Port Platform Device Initialization
This section gives an overview of the code flow for port device initialization performed by intel-fpga-afu.ko. The main data structures and functions are highlighted. This section is best followed when viewing the accompanying source code (afu.c).
Port Platform Device Data Structures
struct feature_ops {
int (*init)(struct platform_device *pdev, struct feature *feature);
int (*uinit)(struct platform_device *pdev, struct feature *feature);
long (*ioctl)(struct platform_device *pdev, struct feature *feature,
unsigned int cmd, unsigned long arg);
int (*test)(struct platform_device *pdev, struct feature *feature);
};
struct feature {
const char *name;
int resource_index;
void __iomem *ioaddr;
struct feature_ops *ops;
};
struct feature_platform_data {
struct list_head node;
struct mutex lock;
unsigned long dev_status;
struct cdev cdev;
struct platform_device *dev;
unsigned int disable_count;
void *private;
int num;
int (*config_port)(struct platform_device *, u32, bool);
struct platform_device *(*fpga_for_each_port)(struct platform_device *,
void *, int (*match)(struct platform_device *, void *));
struct feature features[0];
};
struct fpga_afu_region {
u32 index;
u32 flags;
u64 size;
u64 offset;
u64 phys;
struct list_head node;
};
struct fpga_afu_dma_region {
u64 user_addr;
u64 length;
u64 iova;
struct page **pages;
struct rb_node node;
bool in_use;
};
struct fpga_afu {
u64 region_cur_offset;
int num_regions;
u8 num_umsgs;
struct list_head regions;
struct rb_root dma_regions;
struct feature_platform_data *pdata;
};
Port Platform Device Initialization Flow
Port Initialization Flow
- afu_probe() afu_dev_init()
- Initialize a struct fpga_afu and store it in the feature_platform_data.private field.
- afu_probe() fpga_dev_feature_init() feature_instance_init()
- Save a struct feature_ops into the feature_platform_data.features for each populated feature.
- Call the test function, if any, from the struct.
- Call the init function from the struct.
- afu_probe() fpga_register_dev_ops()
- Create the Port character device node, registering a struct file_operations.
FME IOCTLs
IOCTLs that are called on an open file descriptor for /dev/intel-fpga-fme.j FPGA_GET_API_VERSION—return the current version as an integer, starting from 0.
FPGA_CHECK_EXTENSION—not currently supported.
FPGA_FME_PORT_RELEASE—arg is a pointer to a:
struct fpga_fme_port_release {
__u32 argsz; // in: sizeof(struct fpga_fme_port_release)
__u32 flags; // in: must be 0
__u32 port_id; // in: port ID (from 0) to release.
};
FPGA_FME_PORT_ASSIGN—arg is a pointer to a:
struct fpga_fme_port_assign {
__u32 argsz; // in: sizeof(struct fpga_fme_port_assign)
__u32 flags; // in: must be 0
__u32 port_id; // in: port ID (from 0) to assign. (must have been
previously released by FPGA_FME_PORT_RELEASE)
};
FPGA_FME_PORT_PR—arg is a pointer to a:
struct fpga_fme_port_pr {
__u32 argsz; // in: sizeof(struct fpga_fme_port_pr)
__u32 flags; // in: must be 0
__u32 port_id; // in: port ID (from 0)
__u32 buffer_size; // in: size of bitstream buffer in bytes. Must be 4-byte
aligned.
__u64 buffer_address; // in: process address of bitstream buffer
__u64 status; // out: error status (bitmask)
};
Port IOCTLs
IOCTLs that are called on an open file descriptor for /dev/intel-fpga-port.k FPGA_GET_API_VERSION—return the current version as an integer, starting from 0. FPGA_CHECK_EXTENSION—not currently supported.
FPGA_PORT_GET_INFO—arg is a pointer to a:
struct fpga_port_info {
__u32 argsz; // in: sizeof(struct fpga_port_info)
__u32 flags; // out: returns 0
__u32 num_regions; // out: number of MMIO regions, 2 (1 for AFU and 1 for
STP)
__u32 num_umsgs; // out: number of UMsg’s supported by the hardware
};
FPGA_PORT_GET_REGION_INFO—arg is a pointer to a:
struct fpga_port_region_info {
__u32 argsz; // in: sizeof(struct fpga_port_region_info)
__u32 flags; // out: (bitmask) { FPGA_REGION_READ, FPGA_REGION_WRITE,
FPGA_REGION_MMAP }
__u32 index; // in: FPGA_PORT_INDEX_UAFU or FPGA_PORT_INDEX_STP
__u32 padding; // in: must be 0
__u64 size; // out: size of MMIO region in bytes
__u64 offset; // out: offset of MMIO region from start of device fd
};
FPGA_PORT_DMA_MAP—arg is a pointer to a:
struct fpga_port_dma_map {
__u32 argsz; // in: sizeof(struct fpga_port_dma_map)
__u32 flags; // in: must be 0 __u64 user_addr; // in: process virtual
address. Must be page aligned.
__u64 length; // in: length of mapping in bytes. Must be a multiple of page
size.
__u64 iova; // out: IO virtual address };
FPGA_PORT_DMA_UNMAP—arg is a pointer to a:
struct fpga_port_dma_unmap {
__u32 argsz; // in: sizeof(struct fpga_port_dma_unmap)
__u32 flags; // in: must be 0
__u64 iova; // in: IO virtual address returned by a previous
FPGA_PORT_DMA_MAP };
- FPGA_PORT_RESET—arg must be NULL.
- FPGA_PORT_UMSG_ENABLE—arg must be NULL.
- FPGA_PORT_UMSG_DISABLE—args must be NULL.
FPGA_PORT_UMSG_SET_MODE—arg is a pointer to a:
struct fpga_port_umsg_cfg {
__u32 argsz; // in: sizeof(struct fpga_port_umsg_cfg)
__u32 flags; // in: must be 0
__u32 hint_bitmap; // in: UMsg hint mode bitmap. Signifies which UMsg’s are
enabled.
};
FPGA_PORT_UMSG_SET_BASE_ADDR—
- UMsg must be disabled prior to issuing this ioctl.
- The iova field must be for a buffer large enough for all UMsg’s (num_umsgs * PAGE_SIZE).
- The buffer is marked as “in use” by the driver’s buffer management.
- If iova is NULL, any previous region is unmarked as “in use”.
- arg is a pointer to a:
struct fpga_port_umsg_base_addr {- u32 argsz; // in: sizeof(struct fpga_port_umsg_base_addr)
- u32 flags; // in: must be 0
- u64 iova; // in: IO virtual address from FPGA_PORT_DMA_MAP. };
Note:
- To clear the port errors, you have to write the exact bitmask of the current errors, for example, cat errors > clear
- UMsg is only supported through Acceleration Stack for Intel Xeon Processor with Integrated FPGA.
sysfs Files
FME Header sysfs files
intel-fpga-dev.i/intel-fpga-fme.j/
| sysfs file | mmio field | type | access |
| ports_num | fme_header.capability.num_ports | decimal int | Read-only |
| cache_size | fme_header.capability.cache_size | decimal int | Read-only |
| version | fme_header.capability.fabric_verid | decimal int | Read-only |
| socket_id | fme_header.capability.socket_id | decimal int | Read-only |
| bitstream_id | fme_header.bitstream_id | hex uint64_t | Read-only |
| bitstream_metadata | fme_header.bitstream_md | hex uint64_t | Read-only |
FME Thermal Management sysfs files
intel-fpga-dev.i/intel-fpga-fme.j/thermal_mgmt/
| sysfs file | mmio field | type | access |
| threshold1 | thermal.threshold.tmp_thshold1 | decimal int | User: Read-only Root: Read-write |
| threshold2 | thermal.threshold.tmp_thshold2 | decimal int | User: Read-only Root: Read-write |
| threshold_trip | thermal.threshold.therm_trip_thshold | decimal int | Read-only |
| threshold1_reached | thermal.threshold.thshold1_status | decimal int | Read-only |
| threshold2_reached | thermal.threshold.thshold2_status | decimal int | Read-only |
| threshold1_policy | thermal. threshold.thshold_policy | decimal int | User: Read-only Root: Read-write |
| temperature | thermal.rdsensor_fm1.fpga_temp | decimal int | Read-only |
FME Power Management sysfs files
intel-fpga-dev.i/intel-fpga-fme.j/power_mgmt/
| sysfs file | mmio field | type | access |
| consumed | power.status.pwr_consumed | hex uint64_t | Read-only |
| threshold1 | power.threshold.threshold1 | hex uint64_t | User: Read-only Root: Read-write |
| threshold2 | power.threshold.threshold2 | hex uint64_t | User: Read-only Root: Read-write |
| threshold1_status | power.threshold.threshold1_status | decimal unsigned | Read-only |
| threshold2_status | power.threshold.threshold2_status | decimal unsigned | Read-only |
| rtl | power.status.fpga_latency_report | decimal unsigned | Read-only |
FME Global Error sysfs files
intel-fpga-dev.i/intel-fpga-fme.j/errors/
| sysfs file | mmio field | type | access |
| pcie0_errors | gerror.pcie0_err | hex uint64_t | Read-write |
| pcie1_errors | gerror.pcie1_err | hex uint64_t | Read-write |
| inject_error | gerror.ras_error_inj | hex uint64_t | Read-write |
intel-fpga-dev.i/intel-fpga-fme.j/errors/fme-errors/
| sysfs file | mmio field | type | access |
| errors | gerror.fme_err | hex uint64_t | Read-only |
| first_error | gerror.fme_first_err.err_reg_status | hex uint64_t | Read-only |
| next_error | gerror.fme_next_err.err_reg_status | hex uint64_t | Read-only |
| clear | Clears errors, first_error, next_error | various uint64_t | Write-only |
Note:
To clear the FME errors, you must write the exact bitmask of the current errors, for example cat errors > clear.
FME Partial Reconfiguration sysfs files
intel-fpga-dev.i/intel-fpga-fme.j/pr/
| sysfs file | mmio field | type | access |
| interface_id | pr.fme_pr_intfc_id0_h, pr.fme_pre_intfc_id0_l | hex 16-byte | Read-only |
FME Global Performance sysfs files
intel-fpga-dev.i/intel-fpga-fme.j/dperf/clock
| sysfs file | mmio field | type | access |
| clock | gperf.clk.afu_interf_clock | hex uint64_t | Read-only |
intel-fpga-dev.i/intel-fpga-fme.j/dperf/cache/ (Not valid for Acceleration Stack for Intel Xeon CPU with FPGAs)
| sysfs file | mmio field | type | access |
| freeze | gperf.ch_ctl.freeze | decimal int | Read-write |
| read_hit | gperf.CACHE_RD_HIT | hex uint64_t | Read-only |
| read_miss | gperf.CACHE_RD_MISS | hex uint64_t | Read-only |
| write_hit | gperf.CACHE_WR_HIT | hex uint64_t | Read-only |
| write_miss | gperf.CACHE_WR_MISS | hex uint64_t | Read-only |
| hold_request | gperf.CACHE_HOLD_REQ | hex uint64_t | Read-only |
| tx_req_stall | gperf.CACHE_TX_REQ_STALL | hex uint64_t | Read-only |
| sysfs file | mmio field | type | access |
| rx_req_stall | gperf.CACHE_RX_REQ_STALL | hex uint64_t | Read-only |
| data_write_port_contention | gperf.CACHE_DATA_WR_PORT_CONTEN | hex uint64_t | Read-only |
| tag_write_port_contention | gperf.CACHE_TAG_WR_PORT_CONTEN | hex uint64_t | Read-only |
intel-fpga-dev.i/intel-fpga-fme.j/dperf/iommu/ (Not valid for Acceleration Stack for Intel Xeon CPU with FPGAs)
| sysfs file | mmio field | type | access |
| freeze | gperf.vtd_ctl.freeze | decimal int | User: Read-only Root: Read-write |
intel-fpga-dev.i/intel-fpga-fme.j/dperf/iommu/afuk/ (Not valid for Acceleration Stack for Intel Xeon CPU with FPGAs)
| sysfs file | mmio field | type | access |
| read_transaction | gperf.VTD_AFU0_MEM_RD_TRANS | hex uint64_t | Read-only |
| write_transaction | gperf.VTD_AFU0_MEM_WR_TRANS | hex uint64_t | Read-only |
| tlb_read_hit | gperf.VTD_AFU0_TLB_RD_HIT | hex uint64_t | Read-only |
| tlb_write_hit | gperf.VTD_AFU0_TLB_WR_HIT | hex uint64_t | Read-only |
intel-fpga-dev.i/intel-fpga-fme.j/dperf/fabric/
| sysfs file | mmio field | type | access |
| enable | gperf.fab_ctl.(enabled) | decimal int | User: Read-only Root: Read-write |
| freeze | gperf.fab_ctl.freeze | decimal int | User: Read-only Root: Read-write |
| pcie0_read | gperf.FAB_PCIE0_RD | hex uint64_t | Read-only |
| pcie0_write | gperf.FAB_PCIE0_WR | hex uint64_t | Read-only |
| pcie1_read | gperf.FAB_PCIE1_RD | hex uint64_t | Read-only |
| pcie1_write | gperf.FAB_PCIE1_WR | hex uint64_t | Read-only |
| upi_read | gperf.FAB_UPI_RD | hex uint64_t | Read-only |
| upi_write | gperf.FAB_UPI_WR | hex uint64_t | Read-only |
intel-fpga-ev.i/intel-fpga/fme.j/dperf/fabric/portk/
| sysfs file | mmio field | type | access |
| pcie0_read | gperf.FAB_PCIE0_RD | hex uint64_t | Read-only |
| pcie0_write | gperf.FAB_PCIE0_WR | hex uint64_t | Read-only |
| pcie1_read | gperf.FAB_PCIE1_RD | hex uint64_t | Read-only |
| pcie1_write | gperf.FAB_PCIE1_WR | hex uint64_t | Read-only |
| upi_read | gperf.FAB_UPI_RD | hex uint64_t | Read-only |
| upi_write | gperf.FAB_UPI_WR | hex uint64_t | Read-only |
Port Header sysfs files
intel-fpga-dev.i/intel-fpga-port.k/
| sysfs file | mmio field | type | access |
| id | port_header.capability.port_number | decimal int | Read-only |
| ltr | port_header.control.latency_tolerance | decimal int | Read-only |
Port AFU Header sysfs files
intel-fpga-dev.i/intel-fpga-port.k/
| sysfs file | mmio field | type | access |
| afu_id | afu_header.guid | hex 16-byte | Read-only |
Port Error sysfs files
intel-fpga-dev.i/intel-fpga-port.k/errors/
| sysfs file | mmio field | type | access |
| errors | perror.port_error | hex uint64_t | Read-only |
| first_error | perror.port_first_error | hex uint64_t | Read-only |
| first_malformed_req | perror.malreq | hex 16-byte | Read-only |
| clear | perror.(all errors) | various uint64_t | Write-only |
Note:
To clear the Port errors, you must write the exact bitmask of the current errors, for example cat errors > clear.
Revision History
| Document Version | Changes |
| 2017.10.02 | Initial Release. |
OPAE Intel FPGA Linux Device Driver Architecture Guide

















